Интерфейс “токовая петля”
2.4. Интерфейс “токовая петля”
Интерфейс “токовая петля” используется для передачи информации с 1950-х годов. Первоначально в нем использовался ток 60 мА [Current]; позже, с 1962 года, получил распространение интерфейс с током 20 мА, преимущественно в телетайпных аппаратах. В 1980-х годах начала широко применяться “токовая петля” 4…20 мА в разнообразном технологическом оборудовании, датчиках и исполнительных устройствах средств автоматики. Популярность “токовой петли” начала падать после появления стандарта на интерфейс RS-485 (1983 г.) и в настоящее время в новом оборудовании она практически не применяется.
В передатчике “токовой петли” используется не
источник напряжения, как в интерфейсе RS-485, а источник тока. По определению,
ток, вытекающий из источника тока, не зависит от параметров нагрузки. Поэтому в
“токовой петле” протекает ток, не зависящий от сопротивления кабеля
, сопротивления
нагрузки и
э.
Это свойство токовой петли является основным и определяет все варианты ее применения. Емкостная наводка , э. д. с. которой приложена не последовательно с источником тока, а параллельно ему, не может быть ослаблена в “токовой петле” и для ее подавления следует использовать экранирование (подробнее о борьбе с помехами см. раздел 3).
|
Рис. 2.10. Принцип действия “токовой петли” |
В качестве линии передачи обычно используется экранированная
витая пара, которая совместно с дифференциальным приемником позволяет ослабить
индуктивную и синфазную помеху.
На приемном конце ток петли преобразуется в напряжение с помощью калиброванного сопротивления . При токе 20 мА для получения стандартного напряжения 2,5 В, 5 В или 10 В используют резистор сопротивлением 125 Ом, 250 Ом или 500 Ом соответственно.
Основным недостатком “токовой петли” является ее принципиально низкое быстродействие, которое ограничивается скоростью заряда емкости кабеля от источника тока. Например, при типовой погонной емкости кабеля 75 пФ/м и длине 1 км емкость кабеля составит 75 нФ. Для заряда такой емкости от источника тока 20 мА до напряжения 5 В необходимо время 19 мкс, что соответствует скорости передачи около 9 кбит/с. На рис. 2.12 приведены зависимости максимальной скорости передачи от длины кабеля при разных уровнях искажений (дрожания), который оценивался также, как и для интерфейса RS-485 [Optically].
Вторым недостатком “токовой петли”, ограничивающим
ее практическое применение, является отсутствие стандарта на конструктивное
исполнение разъемов и электрические параметры, хотя фактически стали
общепринятыми диапазоны токовых сигналов 0.
..20 мА и 4…20 мА; гораздо реже
используют 0…60 мА. В перспективных разработках рекомендуется
использовать только диапазон 4…20 мА, как обеспечивающий возможность
диагностики обрыва линии (см. раздел “Аппаратное резервирование”).
Интерфейс “токовая петля” распространен в двух версиях: цифровой и аналоговой.
Аналоговая “токовая петля”
| а) |
|
б) |
|
Рис. 2.11. Два варианта построения аналоговой “токовой петли”: со встроенным в передатчик источником питания (а) и выносным (б) |
Аналоговая версия “токовой петли” используется,
как правило, для передачи сигналов от разнообразных датчиков к контроллеру или
от контроллера к исполнительным устройствам.
Применение “токовой
петли” в данном случае дает два преимущества. Во-первых, приведение
диапазона изменения измеряемой величины к стандартному диапазону обеспечивает
взаимозаменяемость компонентов. Во-вторых, становится возможным передать сигнал
на большое расстояние с высокой точностью (погрешность “токовой
петли” может быть снижена до ±0,05%). Кроме того, стандарт “токовая
петля” поддерживается подавляющим большинством производителей средств
промышленной автоматизации.
В варианте “4…20 мА” в качестве начала отсчета принят ток 4 мА. Это позволяет производить диагностику целостности кабеля (кабель имеет разрыв, если ток равен нулю) в отличие от варианта “0…20 мА”, где величина “0 мА” может означать не только нулевую величину сигнала, но и обрыв кабеля. Вторым преимуществом уровня отсчета 4 мА является возможность подачи энергии датчику для его питания.
На рис. 2.11
показаны два варианта построения аналоговой
“токовой петли”.
В варианте а) используется встроенный незаземленный
источник питания ,
в варианте б) источник питания – внешний. Встроенный источник удобен при монтаже
системы, а внешний удобен тем, что его можно выбрать с любыми параметрами в
зависимости от поставленной задачи.
Принцип действия обоих вариантов состоит в том, что при бесконечно большом коэффициенте усиления операционного усилителя (ОУ) напряжение между его входами равно нулю и поэтому ток через резистор равен , а поскольку у идеального ОУ ток входов равен нулю, то ток через резистор строго равен току в петле и, как следует из этой формулы, не зависит от сопротивления нагрузки. Поэтому напряжение на выходе приемника определяется как .
Достоинством схемы с операционным усилителем является возможность калибровки передатчика без подключенного к нему кабеля и приемника, поскольку вносимая ими погрешность пренебрежимо мала.
|
Рис. |
Напряжение источника выбирается такой, чтобы обеспечить работу транзистора передатчика в активном (ненасыщенном) режиме и скомпенсировать падение напряжения на проводах кабеля и сопротивлениях , . Для этого выбирают , где – напряжение насыщения транзистора (1…2 В). Например, при типовых значениях 500 Ом и сопротивлении кабеля 100 Ом (при длине 1 км) получим напряжение источника питания петли 22 В; ближайшее стандартное значение равно 24 В. Отметим, что мощность, связанная с избыточным напряжением источника питания по сравнению с рассчитанным значением, будет рассеиваться на транзисторе, что особенно существенно для интегральных передатчиков, не имеющих теплоотвода.
В схемах на рис. 2.11 используется гальваническая развязка между
входом передатчика и передающим каскадом.
Примером передатчика для аналоговой токовой петли является
модуль NL-4AO фирмы Reallab!, имеющий 4 канала вывода аналоговых сигналов,
гальваническую развязку и предназначенный для вывода из компьютера и передачи
на исполнительные устройства тока в стандарте 0…20 мА или 4…20 мА.
Структура модуля приведена в разделе “Контроллеры для систем автоматизации”. Модуль содержит микроконтроллер, который
осуществляет связь с компьютером по интерфейсу RS-485,
исполняет команды компьютера и выполняет компенсацию погрешностей
преобразования с помощью коэффициентов, полученных при калибровке источников
тока и хранимых в запоминающем устройстве ЭППЗУ (электрически программируемое постоянное
запоминающее устройство). Преобразование цифровых данных в аналоговый сигнал
выполняется с помощью 4-канального цифро-аналогового преобразователя (ЦАП).
Цифровая “токовая тепля”
Цифровая “токовая петля” используется обычно в версии “0…20 мА”, поскольку
она реализуется гораздо проще, чем “4…20 мА”
(рис. 2.13). Поскольку при цифровой
передаче данных точность передачи логических уровней роли не играет, можно использовать
источник тока с не очень большим внутренним сопротивлением и низкой точностью.
Так, на рис. 2.13 при стандартном значении
напряжения питания =24 В и падении напряжения на входе
приемника 0,8 В для получения тока 20 мА сопротивление должно быть равно
примерно 1,2 кОм. Сопротивление кабеля сечением 0,35 кв. мм и длиной 1 км равно
97 Ом, что составит всего 10% от общего сопротивления петли и им можно
пренебречь. Падение напряжения на диоде оптрона составляет 3,3% от напряжения
источника питания, и его влиянием на ток в петле также можно пренебречь.
|
Рис. 2.13. Принцип реализации цифровой “токовой петли” |
Как аналоговая, так и цифровая “токовая петля” может использоваться для передачи информации нескольким приемникам одновременно (рис. 2.14). Вследствие низкой скорости передачи информации по “токовой петле” согласование длинной линии с передатчиком и приемником не требуется.
“Токовая петля” нашла свое “второе рождение” в протоколе HART.
|
Рис. 2.14. Токовая петля может быть использована для передачи информации нескольким приемникам |
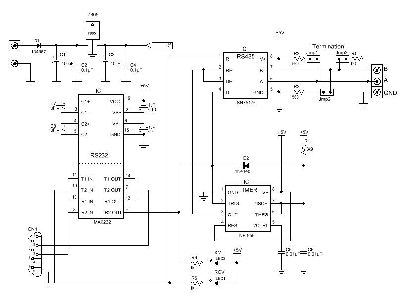
“И 300 D” Преобразователь интерфейсов RS232 токовая петля
“И 300 D” Преобразователь интерфейсов RS232 токовая петля
Двухканальный преобразователь интерфейсов «И-300» RS232/ИРПС (токовая петля)
предназначен для организации обмена данными между центральным
компьютером и приборами, имеющими интерфейс связи типа RS232.
наличие второго канала обговаривается при заказе.
Преобразователь обеспечивает гальваническую развязку передатчиков и приемников
информации от линии связи.
|
Подключение приборов “Дозар” через преобразователь И300.
Подключение приборов “РУНТ” через преобразователь И300.
Подключение приборов “У2″,”У4” через преобразователь И300.
Подключение приборов “минитерм” через преобразователь И300.
-1 : ,
Блок согласования БС-1 (в дальнейшем БС) предназначен для подключения к компьютеру или модему одного или несколько удаленных устройств с интерфейсом ИРПС (интерфейс радиальный последовательный «токовая петля»).
Такими устройствами могут быть сумматоры СЭМ-1, СЭМ-2, счетчики и т.д. БС выполняет функцию преобразования интерфейсов: RS232 <=> ИРПС. БС имеет гальваническую развязку и обеспечивает защиту интерфейса компьютера или модема.
Основные технические характеристики
|
Параметр |
Значение |
|
Максимальное количество подключаемых устройств |
16 |
|
Количество каналов подключения ИРПС * |
2, 3 или 4 |
|
Количество каналов связи RS232 |
2 |
|
Используемая скорость обмена ** |
1200. |
|
Напряжение гальванической развязки |
5.25 кВ |
|
Удаленность БС от подключаемых устройств |
до 3 км. |
|
Питание |
220 В ± 10% |
|
Ток в токовой петле ИРПС |
8…10 мА |
|
Напряжение питания токовой петли |
25 В |
|
Габаритные размеры |
135х75×50 мм |
* В соответствии с заказом количество может изменяться.
Количество независимых каналов подключения указывается в маркировке изделия. Например: БС-1.3 означает блок согласования БС-1 с тремя каналами ИРПС.
** Скорость выбирается в зависимости от длины и качества линии связи.
Принцип работы
Конструктивно БС представляет собой функционально-законченное устройство, которое состоит из преобразователя RS-232С — ИРПС, генераторов тока и источника питания. Встроенный источник питания формирует ток в линиях ИРПС. В «пассивном состоянии», когда не происходит обмен между устройствами, ток протекает в «токовой петле» как в линии передатчика, так и приемника. Протекание тока соответствует логической «единице», а его прерывание — «нулю».
Передаваемые из ЭВМ запросы преобразуются в токовые импульсы и далее поступают в сумматоры. Каждый сумматор должен иметь индивидуальный логический (сетевой) номер от 1 до 16, который программируется при его запуске. Все подключенные к БС сумматоры получают запросы одновременно, но отвечает лишь тот сумматор, номер которого совпадает с номером в запросе.
Не допускается наличие устройств с одинаковыми сетевыми адресами.
БС имеет два параллельных канала связи RS232: разъемы XS1 (розетка DB9F — «ПЭВМ») и XP1 (вилка DB25M — «МОДЕМ»). Расположение разъемов показано на рис.1. Структурная схема БС-1.3 изображена на рис. 2. По любому каналу RS232 могут поступать запросы сумматорам, необходимо лишь обеспечить их разделение во времени. Более высоким приоритетом обладает канал «МОДЕМ». При возникновении соединения подключенный модем формирует сигнал CD, который блокирует запросы по каналу «ПЭВМ».
Расположение разъемов БС и их контакты
Блок преобразования сигналов интерфейсов БПИ-1
Описание
Блок БПИ-1 предназначен для организации аппаратного обеспечения обмена информацией последовательной двухсторонней связи между ЭВМ, микропроцессорными контроллерами и другими устройствами ввода-вывода.
Блок БПИ-1 преобразует потенциальные двуполярные уровни сигналов интерфейса RS-232C – в уровни сигналов постоянного тока интерфейса ИРПС (CL) и наоборот.
Интерфейс RS-232C поддерживает стандарты: EIA-232C, EIA-232D, EIA/TIA-232, EIA/TIA- 232E, CCITT V.24, CCITT V.28, DIN 66 020-1, DIN 66 259-1, MC 8280, ГОСТ 18145-85 (отечественный аналог – стык С2), ГОСТ 22556-85. Указанные стандарты и спецификации объединяют сигналы, типы соединителей (разъемов) и назначение выводов соединителей (разъемов).
Интерфейс ИРПС (CL, TTY) поддерживает стандарты: DIN 66 258-1, DIN 66 348-1, ОСТ11305.916-84 (отечественный аналог – ИРПС).
Со стороны интерфейса RS-232C (стык С2) БПИ-1 может работать с любым устройством, использующим данный тип интерфейса и имеющим двухточечное подключение.
Со стороны интерфейса CL (ИРПС) БПИ-1 может работать с любым устройством, обеспечивающим передачу постоянным током (токовая петля) по 4-х проводной линии дуплексной связи.
| Параметры | Значения |
| Гальваническая изоляция | осуществлена на уровне: входной интерфейс – выходной интерфейс и входной/выходной интерфейс – источник питания |
| Электропитание (подключение к сети) | – от сети постоянного тока напряжением от 8 до 36В – от сети переменного тока ~220 В (+22,-33 в) (50 ± 1) Гц через сетевой адаптер БП-485, входящий в комплект поставки блока |
| Мощность, потребляемая от питающей сети, Вт (не более) | 1,8Вт, (=24В, 65мА) |
| Требования к параметрам надежности |
|
| Температура окружающей среды | от минус 40 °С до 70 °С |
| Температура хранения (предельная) | от минус 40 °С до 70 °С |
| Относительная влажность воздуха | от 30 до 80% при температуре +30°C |
| Атмосферное давление | от 84 до 107 кПа |
| Помещение | закрытое, взрыво-, пожаробезопасное |
| Корпус (ВхШхГ), мм | 76х26х115 |
| Степень защиты | IP30 по ГОСТ 14254-96 |
| Крепление блока | рельс DIN35х7.5 EN50022 |
| Климатическое исполнение | УХЛ категории размещения 4.2 по ГОСТ 15150 – 69, но для работы при температуре от минус 40 С до 70 С |
| Вибрация | с частотой до 60 Гц с амплитудой до 0,1 мм |
| Масса блока, не более | 0,13 кг |
| Масса адаптера сетевого БП-485, не более | 0,25 кг |
Малые интерфейсы стандартных устройств — Мегаобучалка
Общая характеристика
Большое разнообразие функциональных групп периферийных устройств, различные физические принципы их работы, разные уровни сигналов, необходимых для передачи информации, привели к необходимости стандартизации интерфейсов ПУ одной функциональной группы.
Интерфейсы ПУ получили название малых или устройство зависимых. Концепция малых интерфейсов в наиболее завершенном виде реализована в СМ ЭВМ.
Требования минимизации числа типов контроллеров, ПУ, УВВ и ВЗУ при весьма большом количестве механизмов ПУ, модулей УСО обусловило дальнейшую унификацию малых интерфейсов и разработку устройствонезависимых интерфейсов УСО, программируемых подсистем и ПУ различного функционального назначения и быстродействия. Стандартизированные на международном уровне устройствозависимые интерфейсы получили наибольшее применение в измерительных ВС, в том числе в измерительных ВК на базе СМ ЭВМ.
Рассмотрим кратко основные стандартные интерфейсы СМ ЭВМ двух типов. Интерфейсы применяются в зарубежных и отечественных ВС для подключения наиболее широко используемого периферийного оборудования основных функциональных групп.
Интерфейс ИРПР
Для обеспечения сопряжения большого числа различных УВВ в СМ ЭВМ принят базовый интерфейс ИРПР (интерфейс радиальный параллельный).
Однако большое число УВВ требует различной логической организации ИРПР, в связи с чем стандартизируется второй уровень ИРПР для конкретного типа УВВ (первый уровень зависит от используемого устройства).
Таким образом, интерфейс с ИРПР относится к двухуровневым малым интерфейсам. На первом уровне унифицируются основной алгоритм обмена информацией и физическая реализация взаимодействия. Международным аналогом ИРПР является широко распространенный интерфейс BC 4421/. На втором уровне посредством сигналов состояния и управления учитывается специфика различных типов УВВ.
Описание ИРПР содержит технические требования и функциональные характеристики. Функциональные характеристики основаны на следующих принципах: метод передачи данных между источниками (И) и приемником (П) не зависит от типа устройства; на передаваемые данные не накладывается никаких ограничений; используется минимальное число сигналов управления и состояния.
Передача данных осуществляется между одним источником и одним приемником.
Для дуплексного режима обмена требуется два сопряжения. Набор линий (сигналов) сопряжения, разделенных на три группы (заземления, управления, сигнальные), приведен в табл. 13.1.
Таблица 13.1. Характеристика линий интерфейса ИРПР
| Наименование | Обозначение | Направление | ||
| Русское | Латинское | |||
| Линия заземления | ||||
| Экран | Э | S | Пассивная линия | |
| Нуль | ОВ | Z | – “ - | |
| Линия управления | ||||
| Готовность источника | ГИ | SO | От И к П | |
| Готовность приемника | ГП | AO | От П к И | |
| Строб источника | СТР | SC | От И к П | |
| Запрос приемника | ЗП | AC | От П к И | |
| Линии сигнальные | ||||
| Данные (20…27) | Д0…Д7 | D0…D7 | От И к П | |
| Контрольный разряд младшего байта* | КР0 | DP0 | – “ - | |
| Данные (28…215) | Д8…Д15 | D8…D15 | – “ - | |
| Контрольный разряд старшего байта* | КР1 | DP1 | – “ - | |
| Состояние приемника | СП1…СП8 | A1…A8 | От П к И | |
| Состояние источника | СИ1…СИ8 | S1…S8 | От И к П | |
*эти линии необязательны и в сопряжении могут отсутствовать.
Линия Э служит для защиты от помех сигналов управления и передаваемых данных. Линия соединяется с металлическим корпусом устройства, подключенным к общей земле накоротко или через сопротивление 100 Ом. Линия ОВ подсоединяется к точке, принятой в данном устройстве за нулевую и изолированной от металлического корпуса. Необходимо обеспечить возможность подключения линии к металлическому корпусу.
Линии ГИ и ГП используются для передачи наиболее важной информации о рабочем состоянии устройства (логическая «1»). Правильная интерпретация нерабочего состояния (логический «0») обеспечивается в случае, если сигнал СТР имеет значение логического «0». При этом выходное рабочее состояние не должно зависеть от входного сигнала.
Линии СТР и ЗП используются для передачи сигналов обмена информацией между И и П по принципу «запрос-ответ» (рис. 13.2.1.). При этом не накладывается никаких ограничений на оба устройств.
Рис.
13.2.1. Временная диаграмма обмена в ИРПР:
Тк – время задержки; Тп – время восприятия сигнала СТР приемником; Ти – время восприятия сигнала ЗП источником; Т3 , Т1 – время выполнения операции источником; Т2 , Т4 – время выполнения операции приемником.
Для источника возможны два способа работы: совмещение подготовки информации с переходом значений сигналов СТР и ЗП в логический «0»; подготовка новой информации с момента установки сигнала ЗП в состояние логической «1». При первом способе обеспечивается боле высокая скорость передачи данных. Второй способ гарантирует правильность передачи информации и используется процессором при работе с приемником данных. Устройство, принимающее сигналы, должно компенсировать разницу в задержке принимаемых сигналов.
Линии данных используются для передачи до 16 разрядов данных от источника. Контрольные разряды КРО, КРI устанавливаются такими, чтобы сумма единиц в соответствующем байте данных была нечетной.
Сигналы СИ выдаются аналогично сигналам данных. Сигналы СП действительны в случае, когда на линии ЗП – значение логической «1», а на линии СТР – логического «0». В технически обоснованных случаях допускаются асинхронные сигналы СИ и СП.
Тип и требования к физической реализации и назначение контактов разъема для выхода на ИРПР не регламентируются и уточняются в ТУ на устройство. Интерфейсный кабель должен иметь волновое сопротивление 100 ± 20 Ом.
Уровни сигналов усилителей-передатчиков и усилителей приемников должны соответствовать уровням для интегральной микросхемы (ИМС) типа ТТЛ. В качестве передатчика должна применяться ИМС с открытым коллекторным входом с допустимым током нагрузки не менее 40 мА. Входной ток приемника не более 1,6 мА.
Передатчики не должны выходить из строя при коротком замыкании между сигнальной линией и линией ОВ, а также между двумя сигнальными линиями; работе на кабель, от соединенный на другом конце, или при отсоединении кабеля; работе на включенный или выключенный приемник непосредственно или через кабель.
Приемник должен воспринимать обрыв или отсутствие кабеля, а также выключение питания передатчика на логический «0»; не выходить из строя при соединении с включенным или выключенным передатчиком при любом его логическом состоянии.
Интерфейс должен быть работоспособным при использовании кабеля длиной до 15 м.
Интерфейс ИРПС
Интерфейс ИРПС (для радиального подключения устройств с последовательной передачей информации) обеспечивает единые способы обмена информацией различный УВВ (стартстопных, с буфером или без буфера) при работе с контроллером (К), при непосредственном соединении двух УВВ или двух контроллеров.
Подключение УВВ осуществляется радиально посредством кабеля. Использование в качестве соединительных линий выделенных пар в многожильных телефонных кабелях допускается только при наличии специального разрешения.
Интерфейс ИРПР позволяет осуществлять асинхронную передачу сигналов постоянным током (токовая петля) по четырехпроводной дуплексной связи (рис 13.
3.1.). В технически обоснованных случаях допустима и цепь взаимосвязи, указывающая состояние УВВ. Взаимосвязью называется соединение между контроллером и УВВ. Задача взаимосвязи – передача последовательных двоичных сигналов с регулярной скоростью, определяемой стандартом или соглашениями.
Рис. 13.3.1. Схема обмена в ИРПР:
И – источник; П – приемник; К – контроллер; УВВ – устройство ввода-вывода.
Цепи взаимосвязи приведены в табл. 13.2. Знаками «+» и «-» обозначено направление тока в петле. Сигналы в цепи 1 (передаваемые данные) возникают в источнике и проходят к приемнику. Цепи 1 и 2 в интервале между передаваемыми знаками или словами находятся в состоянии 1. Состояние 1 или 0 должно удерживаться в течении всей длины сигнала. В случае, если устройство предназначено только для приема, цепь 1 остается разомкнутой. Цепь 3 в состоянии 1 указывает готовность приемника (УВВ), а состоянии 0 приемник не готов принять новую информацию.
Таблица 13.2. Характеристика цепей интерфейса ИРПС
| Номер цепи | Наименование | Обозначение | Направление передачи |
| Передаваемые данные | ПД+ ПД- | От И к П От П к И | |
| Принимаемые данные | ПрД+ ПрД- | От П к И От И к П | |
| Готовность приемника (необязательная цепь) | ГП+ ГП- | От П к И От И к П |
Формат передаваемой информации ( в разрядах) следующий (рис. 13.3.2): старт; передаваемые данные – 5, 7 или 8; четность – 1 или отсутствует; стоп – 1, 1.5 или 2.
Рис. 13.3.2. Формат информации, передаваемой по ИРПР
Цепи взаимосвязи реализованы так, чтобы они питались током от передатчика (активный режим).
Допускается питание от приемника (пассивный режим). Для двух вариантов ИРПР имеем (табл. 20.3.).
Таблица 13.3. Зависимость типа петли от тока
| Тип петли | Состояние | Ток, мА |
| 40-миллиамперная токовая петля | 30…50 10…5 | |
| 20-миллиамперная токовая петля | 15…25 0…3 |
Любая схема на приемной стороне рассчитана на исключение повреждения при замыкании проводников в цепи взаимосвязи.
Соединяемые оконечные устройства (К и УВВ) имеют взаимное гальванически разделенное электрическое заземление. Гальваническое разделении осуществляется всегда с той стороны цепи взаимосвязи, которая не питается током. Номинальное значение изоляционного напряжения гальванического разделения равно 500 В.
Максимальная длительность фронтов сигналов в конце линии, нагруженной на характеристическое сопротивление, не должна превышать 50 мкс.
Цепи взаимосвязи должны обеспечивать передачу сигналов со скоростью 9600 бит/с на расстояние от 0 до 500 м. При передаче на большие расстояния пропорционально понижается скорость передачи. Сигналы взаимосвязи должны приближаться к прямоугольной форме.
Схема источника сигнального тока выполняется так, чтобы отключение нагрузки, короткое замыкание выходных зажимов или одного из них на землю не приводило к ее повреждению. Крутизна фронтов сигналов, измеряемых на зажимах передатчика, нагруженного сопротивлением 100 Ом, должна быть не более 1 мкс.
Любое включение на приемной стороне (приемнике) выполняется так, чтобы при длительной нагрузке максимально допустимым током цепи взаимосвязи оно не приводило к повреждению приемника. Падение напряжения, измеряемое на входных зажимах приемника, при состоянии 1 в цепи взаимосвязи не менее 5 В для телетайпа и 2.5 В для других устройств. Входная емкость приемника не более 10 нф. Приемник должен работать независимо от крутизны фронтов в диапазоне 0…50 мкс.
Двухпроводная линия в цепи взаимосвязи выполняется витой парой. Типы разъема и кабеля не регламентируются, по своим параметрам они должны удовлетворять приведенным требованиям.
Контрольные вопросы
1. Дайте общую характеристику малых стандартных интерфейсов.
2. Опишите интерфейс ИРПР.
3. Перечислите характеристики линий интерфейса ИРПР.
4. Опишите интерфейс ИРПС.
5. Каков формат информации, передаваемой по ИРПР?
Глава 14
Комплект преобразования КН-1
Описание
Для удобства проведения настроек контроллеров управления КУП и тарировки ТРК “Ливенка” применяется “Комплект настройки КН-1”, позволяющий довольно просто произвести настройку и программирование контроллеров КУП. Использование данного комплекта позволяет пользователю, не владеющему навыками работы со специализированным оборудование (пульты и контроллеры управления “Весна-ТЭЦ”, компьютерные системы управления АЗС), осуществить подключение к управляющему контроллеру КУП и произвести требуемые операции по его настройке: сменить адреса раздаточных кранов, подключить/отключить необходимые функции, настроить требуемый режим работы контроллера, произвести юстировку ТРК.
В состав “Комплект настройки КУП” входит:
1. Преобразователь интерфейсов “TUSB-CL20 GS V1”;
2. Кабель для подключения к ТРК;
3. CD-диск с драйверами и программой для настройки.
1. Преобразователь “TUSB-CL20 GS V1” предназначен для преобразования интерфейсных сигналов USB 1.1, USB 2.0 в CL 20 mA (current loop, токовая петля 20 mA, ИРПС) в дуплексном (4-проводный кабель) и полудуплексном (2-проводный кабель) режимах. Конструктивно преобразователь выполнен в отдельном корпусе 93х52х12мм. Питание преобразователя осуществляется от компьютера через кабель USB. Напряжение питания +5В. Преобразователь потребляет ток по +5В 175мА. Поэтому подключение преобразователя возможно только к хост-контроллеру (системному блоку компьютера) или к хабу с внутренним источником питания. Преобразователь имеет два светодиода, индицирующих приём-передачу со стороны интерфейса CL20 mA. Установленный драйвер представляет преобразователь виртуальным USB COM-портом, которому можно присвоить порядковый номер от 1 до 256.
2. Кабель для подключения к ТРК представляет собой телефонный шнур с разъемом, один конец которого другой распаян на вилку DB-9M, подключаемую к преобразователю интерфейсов, другой подключается на интерфейсные разъемы контроллера КУП (клеммной коробки ТРК).
3. CD-диск с драйверами и программой для настройки, содержит драйвера и руководство по эксплуатации, необходимые для инсталляции и подключения к ПК преобразователя интерфейсов “TUSB-CL20 GS V1”, а также программную утилиту “KUP Manager”, предназначенную для проведения настроек контроллеров КУП с компьютера.
Порядок работы с утилитой “KUP Manager”:
- произвести инсталляцию драйверов для преобразователя интерфейсов с CD-диска;
- произвести электрическое подключение преобразователя к контроллеру КУП при помощи входящего в комплект кабеля;
- запустить утилиту “KUP Manager”;
- в появившемся окне необходимо: выбрать номер СОМ-порта, к которому подключен преобразователь (контроллер КУП), ввести адрес устройства и нажать вкладку “Открыть порт” (см.
рисунок 1):
Рисунок 1.
– после установки связи с контроллером в окне программы отобразится текущие состояние контроллера (см. рисунок 2). В случае отсутствия отображения состояния подключенного КУПа необходимо поменять полярность сигналов кабеля подключения и повторить процедуру.
Рисунок 2.
– произвести необходимые настройки работы подключенного контроллера КУП, для чего необходимо войти в меню “Настройка КУП”. При этом в окне должно отобразиться: тип контроллера, версия и дата создания программы, а также установленный режимы работы (см. рисунок 3).
Рисунок 3.
– Юстировка. Для проведения юстировки необходимо войти в меню “Юстировка”. При этом в окне должен отобразиться текущий коэффициент (см. рисунок 4).
Рисунок 4.
Для расчета и записи нового коэффициента необходимо: ввести в соответствующие поля значения заданной дозы (номинал мерника) и фактически налитой дозы по мернику (показания мерника).
Нажать вкладку “расчет”, при этом в поле “новый коэффициент” отобразится новое значение юстировочного коэффициента, рассчитанное исходя из внесенных данных. После чего необходимо нажать вкладку “запись”, при этом в память контроллера КУП будет записано новое значение юстировочного коэффициента.
После данных операций необходимо повторно произвести измерение отпущенных доз по мернику, определить погрешность налива и, при необходимости, повторить процедуру юстировки.
Системы учета энергоресурсов
Системы учета энергоресурсов
Современные системы коммерческого учета (а в последнее время и технического учета) для дистанционного получения информации со счетчи ков используют цифровые интерфейсы. С помощью достаточно дешевых устройств и компонентов можно построить практически любую систему коммерческого или технического учета электроэнергии.
К таким устройствам относятся:
• мультиплексор-расширитель МПР-16 2М — сопряжение интерфейса RS 232
и 16 каналов ИРПС «Токовая петля»;
• адаптер АББ-01 — преобразователь интерфейса RS 232 в 2 канала ИРПС
«Токовал петля», позволяющий подключить к системе до двух счетчиков
на расстоянии до 300 метров;
• адаптер АББ-02 — преобразователь интерфейса RS 232 в интерфейс RS 485, позволяющий подключить к системе до четырех счетчиков на расстоя нии до 400 метров.
Все более широкое распространение получают гибридные системы АСКУЭ, позволяющие одновременно собирать информацию как по цифровым каналам счетчиков, так и по импульсным каналам, например, семейство АСКУЭ типа RTU .
Прибор энергетика многофункциональный ПЭМ (ООО НПП «МАРС-ЭНЕР- ГО») предназначен для построения систем автоматизированной обработки дан ных с применением электронных счетчиков и приборов, имеющих интерфейс для вывода данных в цифровом виде ( RS 232, RS 485, оптический IEC 1107) при отсутствии линий связи с центром обработки данных.
Прибор имеет сертификат Госстандарта. ПЭМ обеспечивает совместную работу со счетчиками АЛЬФА, ЕвроАльфа, Альфа Плюс, ЦЭ6827, ЦЭ6850, СЭТ-4ТМ, ПСЧ-4ТА, ПСЧ-ЗТА, сумматорами СМ-01. В ПЭМ установлены три уровня доступа к функциям. Уровень доступа задается вводом соответствующего пароля при включении ПЭМ.
В системе учета важной задачей является возможность отслеживания поступ ления денежных средств за потребленную населением электроэнергию. Для этих целей ЗАО «Симметрон Промсервис» (Санкт-Петербург) разработал автоматизи рованную систему учета электроэнергии на основе смарт-карт «КРЕДО-СМАРТ 500». В системе используются дешевые смарт-карты с открытой памятью.
2020 IRPS Будущее машинных мозговых интерфейсов
За последние 40 лет явление, известное как закон Мура, принесло нам сегодня некоторые удивительные технологии, такие как беспилотные автомобили, суперкомпьютер в каждом кармане и доступ к мировым знаниям всего несколькими нажатиями клавиш.
Если бы 25 лет назад кто-то сказал вам, что все это возможно, многие из вас назвали бы это сумасшедшим. И все же мы здесь.
К сожалению, Закон Мура умирает. Мы еще не знаем, хныканье это или взрыв, но, тем не менее, все признаки указывают на смерть.Отсюда возникает важный вопрос: «Когда закон Мура умрет, что мы все будем делать для жизни»?
Это тема основного доклада в обеденный перерыв. Мы попытаемся пролить свет еще на 25 лет и поговорим о некоторых новых технологиях, которые сегодня выглядят так же безумно, как беспилотные автомобили 25 лет назад, но которые на самом деле могут стать ключом к следующей технологической революции.
Одной из этих новых технологий является интерфейс человек-машина. Эта область существует некоторое время, но во многих отношениях все еще находится в зачаточном состоянии.Забудьте о клавиатурах и мышах в качестве интерфейса для компьютера. Забудьте о разговорах с Siri. Через 25 лет технология будет существовать так, чтобы вы могли просто думать на своем компьютере.
Еще одна развивающаяся технология – это область 3D-печати, в частности 3D-биопечати. Через 25 лет будет существовать технология печати пригодных для использования тканей и органов, включающая вашу индивидуальную последовательность ДНК и ваши собственные стволовые клетки. Печатные части тела станут частью нашего будущего.
Сегодня эти идеи кажутся безумными, как и другие идеи 25 лет назад.Они поднимают множество этических вопросов, не говоря уже о новых проблемах надежности. И предстоит проделать большую работу, чтобы это стало реальностью. Но многие фундаментальные препятствия на пути к их реализации уже преодолены.
Биография
Санджай Натараджан более 22 лет проработал в отделе разработки технологий Intel. Совсем недавно, будучи вице-президентом группы технологий и производства Intel, он руководил разработкой 14-нм техпроцесса Intel, который на сегодняшний день является ведущим в мире по последнему слову техники.В июле 2015 года Санджай покинул Intel, чтобы заняться другими интересами.
Одно из этих интересов – консультирование полупроводниковых компаний по всему миру о том, как ориентироваться в неспокойных водах полупроводникового бизнеса. Другой интерес – как профессора инженерного колледжа Портлендского государственного университета – заключается в изучении новых технологических возможностей, давно ушедших из эры закона Мура.
Noction IRP v 3.10.7 и новый интерфейс глобального управления
С момента запуска IRP управление несколькими экземплярами в разных регионах и учетных записях было довольно утомительной операцией.Не хватало единого взгляда на все устройства. Из-за этого администраторам сети было неудобно видеть общую производительность сети и детали оптимизации, а также пытаться разобраться в статистике всей сети. Если у вашей компании есть несколько развернутых инстансов IRP и сеть, охватывающая различные регионы и несколько точек присутствия, вы чувствуете боль, которую мы описываем, и точно знаете, что мы имеем в виду.
Будьте в восторге, потому что сегодня мы наконец-то анонсируем глобальный интерфейс управления (GMI) Noction IRP.
Хотя это может показаться клише, GMI на самом деле представляет собой единую стеклянную панель интерфейса, которая позволяет администраторам управлять несколькими платформами интеллектуальной маршрутизации Noction и получать доступ к различным данным и статистике для этих экземпляров из одного легкодоступного приложения. Теперь у вас есть одно удобное место для:
- Мониторинг нескольких экземпляров IRP и их производительности
- Получите комплексную аналитику производительности сети
- Упрощение поиска и устранения неисправностей в сети
- Автоматическое управление уровнями пропускной способности для групп поставщиков из различных точек присутствия с помощью функции Global Commit.
Вот некоторые из основных моментов:
Одно место для управления всем
До сегодняшнего дня вам приходилось управлять конфигурациями интеллектуальных платформ маршрутизации (подумать о деталях BGP и маршрутизатора, добавить провайдеров, настроить контроль фиксации и т.
Д.), Обращаясь к каждому экземпляру индивидуально. Вам приходилось просматривать отчеты и графики, предоставленные IRP, по одному. Настройка уведомлений и предоставление пользователю доступа к нескольким экземплярам занимало много времени.
Мы собрали все это в одном общем месте с помощью современного, интуитивно понятного и простого в использовании интерфейса.И больше никакого переключения инстансов! Теперь администраторы могут создавать неограниченное количество информационных панелей и добавлять к ним столько соответствующих виджетов, сколько необходимо. Это сделает для вас более понятным определение влияния производительности всех экземпляров IRP в вашей сети, анализ данных, настройку уведомлений гораздо более удобным способом.
Приборная панель GMI
Панели мониторинга состоят из виджетов, которые содержат сокращенную версию любого отчета или графика.Их можно добавлять, редактировать, удалять или изменять по своему усмотрению.
Менеджмент
В разделе «Управление» собрана информация обо всех экземплярах IRP, добавленных в
.
GMI. Можно добавить несколько пользователей с различными правами администратора и уровнями разрешений, настроить ограничения доступа и многое другое.
Конфигурация
Все системные параметры ваших инстансов IRP можно изменить из внешнего интерфейса, используя меню «Конфигурация».
Глобальное обязательство
Вместе с GMI мы рады представить новую функцию под названием «Global Commit».
Многие клиенты Noction используют всемирные сети с разной степенью интеграции. Global Commit предназначен для клиентов из нескольких географических регионов, работающих как независимые сети с функциональной точки зрения, но в рамках единого договорного соглашения со своими поставщиками услуг транзита. Наша функция глобального обязательства позволяет нашим клиентам сбалансировать местные, региональные и глобальные заранее согласованные 95-е соглашения, чтобы гарантировать, что местоположения не превышают обязательства по пропускной способности, но также и чтобы они не использовали ненужные возможности подключения.
, использующие функцию Global Commit, могут быть спокойны, зная, что договорные соглашения с интернет-провайдерами будут строго соблюдаться и не будет никаких неожиданных превышений.
Чтобы узнать больше о полном наборе улучшений и возможностей GMI, свяжитесь с нами по адресу [email protected] и запланируйте персональную демонстрацию или просмотрите документацию.
Влияние конструкции барьера на коллапс тока в высоковольтных HEMT AlGaN / GaN. (Конференция)
ДасГупта, Сандипан, Маринелла, Мэтью, Бидерманн, Лаура Батлер, Завадил, Кевин Роберт, Каплар, Роберт, Атситти, Стэнли, Паласиос, Томас и Сан, Мин. Влияние конструкции барьера на схлопывание тока в высоковольтных HEMT AlGaN / GaN. . США: Н. П., 2013.
Интернет.
ДасГупта, Сандипан, Маринелла, Мэтью, Бидерманн, Лаура Батлер, Завадил, Кевин Роберт, Каплар, Роберт, Атситти, Стэнли, Паласиос, Томас и Сан, Мин.
Влияние конструкции барьера на схлопывание тока в высоковольтных HEMT AlGaN / GaN.. Соединенные Штаты.
ДасГупта, Сандипан, Маринелла, Мэтью, Бидерманн, Лаура Батлер, Завадил, Кевин Роберт, Каплар, Роберт, Атситти, Стэнли, Паласиос, Томас и Сан, Мин. Пн.
«Влияние конструкции барьера на схлопывание тока в высоковольтных HEMT AlGaN / GaN». Соединенные Штаты. https://www.osti.gov/servlets/purl/1078886.
@article {osti_1078886,
title = {Влияние конструкции барьера на коллапс тока в высоковольтных HEMT AlGaN / GaN.},
автор = {ДасГупта, Сандипан и Маринелла, Мэтью и Бидерманн, Лаура Батлер и Завадил, Кевин Роберт и Каплар, Роберт и Атситти, Стэнли и Паласиос, Томас и Сан, Мин},
abstractNote = {Аннотация не предоставлена.},
doi = {},
url = {https://www.
osti.gov/biblio/1078886},
журнал = {},
номер =,
объем =,
place = {United States},
год = {2013},
месяц = {4}
}
4 IRP Framework – iTecTec
32.1033GPP Обзор и руководство по использованию эталонной точки интеграции (IRP) Выпуск 16 Управление связью TS
4.1 Введение
С целью разработки интерфейса управления 3GPP разработала концепцию интерфейса, известную как эталонная точка интеграции (IRP), чтобы способствовать более широкому внедрению стандартизированных интерфейсов управления в электросвязи. сети. В концепции IRP и связанной с ней методологии используются методы разработки на основе моделей, нейтральные по протоколу и технологиям методы моделирования, а также наборы решений для конкретных протоколов для достижения поставленных целей.
Структура и методология IRP, связанные со спецификациями 3GPP:
– 32,150 [2]: Концепция и определения эталонной точки интеграции (IRP)
– 32,153 [15]: Шаблоны, правила и рекомендации для конкретных технологий IRP
– 32,154 [16] : Концепция и определения обратной и прямой совместимости
– 32.
155 [17]: Шаблон требований
– 32.156 [18]: Репертуар модели фиксированной мобильной конвергенции (FMC)
– 32.157 [19]: Шаблон информационной службы IRP (IS)
4.2 Основные характеристики IRP
4.2.1 Концепция IRP
Спецификации IRP определены с использованием трехуровневого подхода: требования, уровень IS и уровень SS.
Рисунок 4.2-1: Трехуровневый подход к спецификациям IRP в сочетании с тремя категориями IRP
Уровень требований:
«Уровень требований» предназначен для предоставления концептуальных определений и определений вариантов использования для конкретного управления аспект интерфейса, а также определение последующих требований для этого IRP.
IS-level:
«IS-level» обеспечивает технологически независимую спецификацию IRP.
SS-level:
Наконец, «SS-level» обеспечивает отображение определений IS в один или несколько наборов решений, зависящих от технологии.
Эта концепция обеспечивает поддержку нескольких интерфейсных технологий в зависимости от поставщика и / или типа сети, а также позволяет приспособить будущие интерфейсные технологии – без необходимости переопределять требования и определения уровня IS.
4.2.2 Взаимосвязи между IRP
Существует три категории спецификаций IRP:
– IRP интерфейса
– IRP NRM
– IRP определения данных
Каждая категория разделена на требования, уровень IS и уровень SS технические характеристики.
Взаимосвязи между различными типами IRP:
– Некоторые IRP интерфейса и IRP NRM используются вместе. Такие интерфейсы IRP работают с объектами, моделируемыми IRP NRM. Например, операции, определенные в IRP базового CM, используются вместе с IRP NRM E-UTRAN для поддержки функции управления конфигурацией E-UTRAN.
– Интерфейсные IRP не зависят от сетевых / радиотехнологий и могут работать на объектах, смоделированных с помощью NRM IRP различных сетевых технологий.
Например, операции, определенные в IRP базового CM, используются вместе с IRP NRM E-UTRAN или IRP NRM UTRAN для поддержки функций управления конфигурацией E-UTRAN или UTRAN.
– Интерфейсные IRP готовы к конвергентному управлению (например, поддерживают управление фиксированной и / или мобильной связью) и могут работать на смоделированных мобильных и / или фиксированных сетевых объектах.
– IRP определения данных предоставляет общие определения данных, на которые ссылаются спецификации интерфейсов IRP и NRM IRP.
Рисунок 4.2-2: Интерфейс взаимосвязей IRP и NRM IRP
4.2.3 Принципы разработки IRP
Расширяемость IRP NRM – Включение технологий, расширения NRM для организаций и поставщиков посредством
- расширений NRM на основе правил (например, подклассы)
- vsDataContainer
Гибкость интерфейса IRP – Обеспечение: широкая применимость, возможности поэтапного внедрения и широкое применение в отрасли (не только для беспроводной связи) через
- Гибкое использование квалификаторов «обязательный», «необязательный» “,” условно “для работы, уведомлений и / или параметров
- NRM / Технологический нейтралитет и избегание конкурирующих процедур
4.2.4 Структура спецификации IRP
IRP 32-й серии следуют единой структуре спецификации:
– xx1: xyz Требования IRP
– xx2: xyz IRP IS
– xx3: xyz IRP CORBA SS (объединены в xx6 после R9)
– xx4: xyz IRP CMIP SS (прекращено после R6)
– xx5: xyz Определения IRP XML (применимо для NRM и генерирующих уведомления IRP – объединены в xx6 после R9)
IRP SS (начиная с версии Rel-10, содержащей все определения наборов решений для конкретных технологий)xx7: xyz IRP SOAP SS (объединено в xx6 после R9)
IRP 28-й серии (поддерживающих FMC), состоящих из 3-х наборов спецификаций, структурированных как следующие:
– 28.3xx: Спецификации интерфейса IRP.
– 28.611-28.616 Система взаимодействия доступа EPC и не-3GPP NRM IRP
– 28.620-28.649: Общие / общие IRP NRM.
– 28.650-28.699: IRP NRM, связанные с сетью доступа.
– 28.700-28.729: IRP NRM, связанные с CN.
– 28.730-28.749: IRP, связанные с NRM, связанные с транспортом.
– 28.750-28.769: IRP, связанные с NRM.
– 28.770-28.799: зарезервировано для будущих тем IRP NRM.
4.2.5 Пусто
4.3 Требования высокого уровня и спецификации архитектуры, связанные с IRP
Структура IRP была разработана в ответ на требования управления, задокументированные в следующих спецификациях:
– 32.101 [3]: Принципы и требования высокого уровня
– 32.102 [20]: Архитектура
– 32.107 [21]: Модель объединенной сетевой информации (FNIM) фиксированной мобильной связи (FMC)
– 32.111-1 [22]: Требования к управлению отказами 3G
– 32.140 [23], требования SuM
– 32 .141 [24]: Архитектура SuM
– 32.300 [25]: Соглашение об именах для управляемых объектов
– 32.401 [26]: Концепция и требования PM
– 32.500 [27]: Концепции и требования SON
– 32.511 [28 ]: Концепции и требования управления ANR
– 32,521 [29]: концепции и требования самооптимизации
– 32,541 [30]: концепции и требования самовосстановления
– 32,551 [31]: концепции управления энергосбережением (ESM) и требования
– 32.600 [32]: Концепция CM и требования высокого уровня
4.4 Конвергентное управление и IRP
Как отмечалось в предыдущих разделах, IRP интерфейса 3GPP не зависят от сетевых технологий и, следовательно, могут использоваться для управления различными сетевыми технологиями.
Чтобы еще больше упростить конвергентное управление (общее управление несколькими сетевыми технологиями) и удовлетворить потребность в сокращении OPEX, 3GPP вместе с другими отраслевыми организациями (например, NGMN и TM Forum) совместно разработали следующие спецификации:
– Конвергенция фиксированной мобильной связи (FMC) Федеративная сетевая информационная модель (FNIM) (опубликована в 3GPP как TS 32.107 [21])
– Концептуальное определение информационной модели объединенной сети и отношений между участвующими моделями (см. Также раздел 5.5 TS 32.101 [3]).
– Зонтичная информационная модель (UIM) FMC FNIM (опубликована в 3GPP как TS 28.620 [34])
– Обеспечение абстрактных определений информационных объектов, применимых в конкретных моделях предметной области / технологии.
– Репертуар моделей фиксированной мобильной конвергенции (FMC) (опубликован в 3GPP как TS 32.156 [18])
– Определение мета определений для моделей, поддерживающих конвергентное управление.
– Конвергенция фиксированной мобильной связи (FMC) 3GPP / TM Forum Взаимосвязи конкретных моделей и сценарии использования
– Предложение конкретной структуры модели и реализации этой структуры в 3GPP и TM Forum с использованием преимуществ текущей работы TM Forum с транспортно-ориентированной моделью (SID, MTNM / MTOSI), а также текущая мобильная модель 3GPP SA5 (IRP NRM и т. Д.).
На основании вышеизложенного, 3GPP применил определения, предоставленные этими спецификациями, создав 28-ю варианты IRP 3GPP NRM для поддержки конвергентного управления.
535-Service-Management-in-next-gen-wireless-hetnets
% PDF-1.5 % 242 0 объект > эндобдж 271 0 объект > поток False122017-04-17T07: 43: 54.347-04: 00 Библиотека Adobe PDF 10.0.1 Wipro Limiteda55427439d8634d9786d592f52a7fb1526d10b57390552HetNet, Управление услугами, Управление услугами в HetNets, Гетерогенные сети, Самоорганизующиеся сети, Телекоммуникационные услуги SONbecom, Сетевая инфраструктура 10.0.1. .1falseTrue1True
fq ׃, X 턟 t: J & 7mBz Z0 ‘; @ / _ & ~ 99K) W m3R + w5GD / ˂y̆b @ е Vl’ɽ # tDush-vvT% Gv, eBpG36Z> Oe3qgi: IA ia.* +? Z7şЧnyz
“O
Нарушение целостности границы раздела между тонкой диэлектрической пленкой с высоким k и электродом затвора из-за избытка кислорода в пленке – Университет Тохоку
TY – GEN
T1 – Нарушение целостности интерфейса между тонкая диэлектрическая пленка с высоким k и электрод затвора из-за избытка кислорода в пленке
AU – Miura, Hideo
AU – Suzuki, Ken
AU – Ito, Yuta
AU – Samukawa, Seiji
AU – Kubota, Tomonori
AU – Ikoma, Toru
AU – Yoshikawa, Hideki
AU – Ueda, Shigenori
AU – Yamashita, Yoshiyuki
AU – Kobayashi, Keisuke 2009
000
N2 – В этом исследовании механизм деградации целостности интерфейса между тонкой пленкой диоксида гафния и тонкой пленкой электрода затвора был исследован с помощью квантовой химической молекулярной динамики.Количественно проанализировано влияние точечных дефектов, таких как избыток кислорода и внедрения углерода в пленках диоксида гафния, на формирование межфазного слоя между ними. Хотя дефектно-индуцированные участки, вызванные кислородными вакансиями и межузельными атомами углерода, были восстановлены путем дополнительного окисления после осаждения пленки оксида гафния, избыточные межузельные атомы кислорода и углерода, оставшиеся в пленке, ухудшили качество границы раздела, образуя новый оксид или карбид. наплавленного металла, такого как вольфрам и алюминий.При нанесении тонкой пленки золота на оксид гафния межфазный слой не наблюдался. Предполагаемые изменения структуры интерфейса были подтверждены экспериментами с использованием фотоэмиссионной спектроскопии синхротронного излучения.
AB – В этом исследовании механизм деградации целостности границы раздела между тонкой пленкой диоксида гафния и тонкой пленкой электрода затвора был исследован с помощью квантовой химической молекулярной динамики. Количественно проанализировано влияние точечных дефектов, таких как избыток кислорода и внедрения углерода в пленках диоксида гафния, на формирование межфазного слоя между ними.Хотя дефектно-индуцированные участки, вызванные кислородными вакансиями и межузельными атомами углерода, были восстановлены путем дополнительного окисления после осаждения пленки оксида гафния, избыточные межузельные атомы кислорода и углерода, оставшиеся в пленке, ухудшили качество границы раздела, образуя новый оксид или карбид. наплавленного металла, такого как вольфрам и алюминий. При нанесении тонкой пленки золота на оксид гафния межфазный слой не наблюдался. Предполагаемые изменения структуры интерфейса были подтверждены экспериментами с использованием фотоэмиссионной спектроскопии синхротронного излучения.
кВт – ширина запрещенной зоны
кВт – оксид гафния
кВт – диэлектрики затвора High-k
кВт – точечные дефекты
кВт – квантовая химическая молекулярная динамика
кВт – остаточное напряжение
кВт – фотоэмиссионно-синхротронная спектроскопия
UR – http://www.scopus.com/inward/record.url?scp=70449094702&partnerID=8YFLogxK
UR – http://www.scopus.com/inward/citedby.url?scp=70449094702&partnerIDxKFLog
У2 – 10.1109 / IRPS.2009.5173282
DO – 10.1109 / IRPS.2009.5173282
M3 – Участие в конференции
AN – SCOPUS: 70449094702
SN – 0780388038
SN – 9780780388031
IEE PhysicsInternational T3 – 376
EP – 381
BT – 2009 Международный симпозиум по физике надежности IEEE, IRPS 2009
T2 – 2009 Международный симпозиум IEEE по физике надежности, IRPS 2009
Y2 – с 26 апреля 2009 г. по 30 апреля 2009 г.
ER –
CodeMachine – Статья – Обзор TDI
TDI Query / Set Information
Стек TCPIP позволяет клиентам как в режиме пользователя, так и в режиме ядра запрашивать статистику и устанавливать информацию управления, относящуюся к различным объектам в стеке i.е. TCP, UDP, IP и ICMP.
Клиенты пользовательского режима используют код управления вводом-выводом устройства IOCTL_TCP_QUERY_INFORMATION_EX для запроса информации из стека TCPIP и IOCTL_TCP_SET_INFORMATINON_EX для установки информации в стек TCPIP. Клиенты режима ядра могут запрашивать информацию из стека TCPIP, используя внутренний код запроса управления вводом-выводом TDI_QUERY_INFORMATION.
Эти IOCTL частично задокументированы в Platform SDK, однако Microsoft настоятельно не рекомендует их использовать, поскольку они могут быть изменены или удалены в будущем.
Структуры TCP_REQUEST_QUERY_INFORMATION_EX и TCP_REQUEST_SET_INFORMATION_EX используются клиентами пользовательского режима для определения параметров запроса и установки запросов. Обе эти структуры содержат структуру TDIObjectID, которая идентифицирует тип и экземпляр запрашиваемой или установленной информации, как показано ниже:
typedef struct {
TDIEntityID toi_entity;
unsigned long toi_class;
беззнаковый длинный toi_type;
unsigned long toi_id;
} TDIObjectID;
typedef struct {
беззнаковый длинный tei_entity;
unsigned long tei_instance;
} TDIEntityID;
Например, чтобы отключить использование в стеке TCP алгоритма Нэгла, клиенты пользовательского режима настраивают структуру идентификатора объекта следующим образом:
TDIObjectID.toi_entity.tei_entity = CO_TL_ENTITY; TDIObjectID.toi_entity.tei_instance = TL_INSTANCE; TDIObjectID.toi_class = INFO_CLASS_PROTOCOL; TDIObjectID.toi_type = INFO_TYPE_CONNECTION; TDIObjectID.toi_id = TCP_SOCKET_DELAY;
Фактические значения данных, которые запрашиваются и устанавливаются с помощью IOCTL, упаковываются в виде структур MIB простого протокола управления сетью (SNMP). Это позволяет получить доступ к таким функциям, как управление адаптерами, разрешение MAC-адресов, управление интерфейсом, управление стандартными таблицами и управление стеком.
DLL-библиотека IP Helper API (IPHLPAPI.DLL), которая используется сетевыми утилитами, такими как netstat, tracert, ipconfig, route и arp, также использует эти IOCTL для запроса информации и установки параметров в сетевом стеке. Большинство API-интерфейсов IPHLPAPI вызывают собственный API-интерфейс Windows NtDeviceIoControlFile () для дескриптора файла, полученного на устройстве «\ Device \ Tcp» с помощью вышеупомянутых управляющих кодов ввода-вывода.



При длине линии связи свыше 15 метров и до 1000 метров, требуется подключение приборов через преобразователи.
Преобразователь содержит два раздельных канала связи.
Преобразователь рассчитан на эксплуатацию в закрытых
взрывобезопасных помещениях в следующих условиях:
..9600 бод
рисунок 1):