Зарядное устройство на микросхеме LM350
Ниже представлена схема для зарядки свинцово-кислотных батарей с напряжением 12 вольт, построенная на интегральной микросхеме LM350. Это не очень распространённая микросхема, но по своим функциям она практически копия LM317, за исключением увеличенной мощности, что позволяет использовать её даже в автомобильных зарядках. Подробнее — в даташите.
Схема выполнена в виде источника постоянного напряжения с отрицательным температурным коэффициентом. Биполярный транзистор Q1 (BD 140) используется в качестве датчика температуры. Транзистор Q2 используется для предотвращения разряда батареи через резистор R1, когда питание от сети не доступно. Выходное напряжение зарядного устройства можно регулировать в пределах 13-15 вольт регулировкой переменного резистора R6. Падение напряжения между входом и выходом микросхемы постоянное, и составляет примерно 1,25 вольта.
Зарядное на микросхеме LM350 — схема
При этом через резистор R1 будет течь ток постоянного значения.
Резисторы R6/R3/R4 более-менее стабилизируют ток базы транзистора Q1. Как и любой полупроводниковый прибор, у транзистора Q1 температурный коэффициент перехода база/эмиттер имеет значение -2mV/°C. Здесь этот фактор в 4 раза больше из-за умножения на коэффициент деления резисторов R1/R3/R4. Это приводит к величине температурного коэффициента примерно-8mV/°C. Светодиод Д2 будет мигать при наличии питающей сети. Транзистор Q1 должен располагаться как можно ближе к самой аккумуляторной батарее. Для питания схемы используйте источник питания с напряжением от 20 до 30 вольт при токе в 3 Ампера. Схема может так же использоваться для зарядки гелиевых аккумуляторов, так как обладает достаточно большой силой тока.
Микросхему LM350 необходимо снабдить радиатором, она при роботе значительно нагревается, надо быть внимательным, и не попутать выводи микросхемы, распиновка у нее немного отличается от остальных стабилизаторов.
Не мешало бы также прицепить на выход амперметр и вольтметр — для большей наглядности процесса зарядки.
Ещё можно использовать индикатор на 3-х светодиодах, описанный в предыдущих статьях. Электролитические конденсаторы могут быть и большей ёмкости, это не повредит. Прекрасным вариантом будет использование этого зарядного устройства совместимо с импульсным блоком питания, это намного уменьшит габариты и вес устройства в целом. В дополнение хочу сказать, что не стоит слишком перегружать микросхему, она из-за слишком высокой нагрузки по току может выйти из строя, так как у неё есть защита от короткого замыкания выхода и перегрева, но нету от длительной перегрузки.
LM350T/NOPB от 135 рублей в наличии 923 шт производства TEXAS INSTRUMENTS LM350T/NOPB
| Количество | Цена ₽/шт |
|---|---|
| +1 | 59000″> 208 |
| +3 | 186 |
| +10 | 165 |
| +13 | 09000″> 143 |
| +35 | 135 |
LM317T схема включения | Практическая электроника
В случае если в схеме нужен стабилизатор на какое-то не стандартное напряжение, то прекрасное решение использование популярного интегрального стабилизатора LM317T с характеристиками:
- способен работать в диапазоне выходных напряжений от 1,2 до 37 В;
выходной ток может достигать 1,5 А;- максимальная рассеиваемая мощность 20 Вт;
- встроенное ограничение тока, для защиты от короткого замыкания;
- встроенную защиту от перегрева.

У микросхемы LM317T схема включения в минимальном варианте предполагает наличие двух резисторов, значения сопротивлений которых определяют выходное напряжение, входного и выходного конденсатора.
У стабилизатора два важных параметра: опорное напряжение (Vref) и ток вытекающий из вывода подстройки (Iadj).
Величина опорного напряжения может меняться от экземпляра к экземпляру от 1,2 до 1,3 В, а в среднем составляет 1,25 В. Опорное напряжение это то напряжение которое микросхема стабилизатора стремиться поддерживать на резисторе R1. Таким образом если резистор R2 замкнуть, то на выходе схемы будет 1,25 В, а чем больше будет падение напряжения на R2 тем больше будет напряжение на выходе. Получается что 1,25 В на R1 складываться с падением на R2 и образует выходное напряжение.
Второй параметр – ток вытекающий из вывода подстройки по сути является паразитным, производители обещают что он в среднем составит 50 мкА, максимум 100 мкА, но в реальных условиях он может достигать 500 мкА.
Поэтому чтобы обеспечить стабильное выходное напряжение приходиться через делитель R1-R2 гнать ток от 5 мА. А это значит что сопротивление R1 не может больше 240 Ом, кстати именно такое сопротивление рекомендуют в схемах включения из datasheet.
Первый раз, когда я посчитал делитель для микросхемы по формуле из LM317T datasheet, я задавался током 1 мА, а потом я очень долго удивлялся почему напряжение реальное напряжение отличается. И с тех пор я задаюсь R1 и считаю по формуле:
R2=R1*((Uвых/Uоп)-1).
Тестирую в реальных условиях и уточняю значения сопротивлений R1 и R2.
Посмотрим какие должны быть для широко распространенных напряжений 5 и 12 В.
| R1, Ом | R2, Ом | |
| LM317T схема включения 5v | 120 | 360 |
| LM317T схема включения 12v | 240 | 2000 |
Но я бы посоветовал использовать LM317T в случае типовых напряжений, только когда нужно срочно что-то сделать на коленке, а более подходящей микросхемы типа 7805 или 7812 нету под рукой.
А вот расположение выводов LM317T:
- Регулировочный
- Выходной
- Входной
Кстати у отечественного аналога LM317 — КР142ЕН12А схема включения точно такая же.
На этой микросхеме несложно сделать регулируемый блок питания: вместо постоянного R2 поставьте переменный, добавьте сетевой трансформатор и диодный мост.
На LM317 можно сделать и схему плавного пуска: добавляем конденсатор и усилитель тока на биполярном pnp-транзисторе.
Схема включения для цифрового управления выходным напряжением тоже не сложна. Рассчитываем R2 на максимальное требуемое напряжение и параллельно добавляем цепочки из резистора и транзистора. Включение транзистора будет добавлять в параллель к проводимости основного резистора, проводимость дополнительного. И напряжение на выходе будет снижаться.
Схема стабилизатора тока ещё проще, чем напряжения, так как резистор нужен только один. Iвых = Uоп/R1.
Например, таким образом мы получаем из lm317t стабилизатор тока для светодиодов:
- для одноватных светодиодов I = 350 мА, R1 = 3,6 Ом, мощностью не менее 0,5 Вт.

- для трехватных светодиодов I = 1 А, R1 = 1,2 Ом, мощностью не менее 1,2 Вт.
На основе стабилизатора легко сделать зарядное устройство для 12 В аккумуляторов, вот что нам предлагает datasheet. С помощью Rs можно настроить ограничение тока, а R1 и R2 определяют ограничение напряжения.
Если в схеме потребуется стабилизировать напряжения при токах более 1,5 А, то все также можно использовать LM317T, но совместно с мощным биполярным транзистором pnp-структуры.
Если нужно построить двуполярный регулируемый стабилизатор напряжения, то нам поможет аналог LM317T, но работающий в отрицательном плече стабилизатора — LM337T.
Но у данной микросхемы есть и ограничения. Она не является стабилизатором с низким падением напряжения, даже наоборот начинает хорошо работать только когда разница между выходным и выходным напряжением превышает 7 В.
Если ток не превышает 100мА, то лучше использовать микросхемы с низким падением LP2950 и LP2951.
Мощные аналоги LM317T — LM350 и LM338
Если выходного тока в 1,5 А недостаточно, то можно использовать:
- LM350AT, LM350T — 3 А и 25 Вт (корпус TO-220)
- LM350K — 3 А и 30 Вт (корпус TO-3)
- LM338T, LM338K — 5 А
Производители этих стабилизаторов кроме увеличения выходного тока, обещают сниженный ток регулировочного входа до 50мкА и улучшенную точность опорного напряжения.
А вот схемы включения подходят от LM317.
Lm350t схема блока питания – Вместе мастерим
Регулируемый источник питания выполнен по простой схеме с применением линейного стабилизатора LM350. Линейный регулятор напряжения LM350 осуществляет регулировку напряжения в диапазоне от 1.2В до 33В при максимальном входном напряжении 35В, и способен обеспечить нагрузку максимальным током 3А .
Принципиальные электросхемы, подключение устройств и распиновка разъёмов
Изучая темы, касающиеся использования трехвыводных стабилизаторов напряжения серии LM, нигде не нашлось рекомендуемого проекта печатной платы. Поэтому будем восполнять пробел и приведем несколько правил, позволяющих добиться высоких параметров от стабилизатора. Представляем свой проект размещения элементов, прототип схемы собранной на макетной плате и результаты измерений. Уверены, что это пригодится не только новичкам, так как LM317, LM337, LM350 очень часто используются в разных блоках питания как отдельно, так и в составе приборов.
Схема включения стабилизатора
Итак, нужен был линейный стабилизатор симметричного напряжения +/- 5 В при токе порядка 2 А для питания аналоговой схемы. На входе стабилизатора используется дешевый импульсный блок питания 9 В, 3 А.
LM3ХХ — схема принципиальная подключения
К сожалению, выходные напряжения импульсных блоков питания содержат значительные пульсации — для нагрузки 2 А амплитуда пульсаций около 0.1 В.
На что обратить внимание
- Благодаря использованию керамических конденсаторов SMD можно их разместить очень близко к выводам микросхемы LM3xx (конденсаторы C2 и C4 в корпусах 0805, можно припаять даже непосредственно на полях пайки стабилизатора.
- Элементы R2 и D2 следует поставить именно в такой последовательности (R2 ближе к U1).
- Нижний вывод резистора R1 не подключен напрямую к массе, только заканчивается полем припоя. Необходимо подключить как можно ближе к массе, тогда будут компенсацией падения напряжения на проводах массы.

- В качестве диодов D1 и D3 возможно стоит применить диоды Шоттки.
После сборки по такой схеме, не удалось заметить на осциллографе никаких пульсаций на выходе при токе нагрузки до 2,5 А даже в диапазоне 50 мВ/см. Падения напряжения не заметно с нагрузкой и без.
Печатная плата для LM3ХХ
Вот для LM317 (LM350 — это версия LM317 с более высоким током) указан рекомендуемый вид печатной платы.
Плата печатная рисунок для LM350
Большое влияние на возможное возбуждение схемы оказывает слишком большой конденсатор на выходе. В каком-то даташите даже было написано, что на выходе может быть максимум 10 мкФ low ESR, лучше танталовый. Когда-то сами в этом убедились, когда LM317 работала как источник тока. Выходное напряжение скакало от нуля до максимума. Уменьшение емкости на выходе до 10 мкФ эффективно устранило этот дефект. Кроме того, большой конденсатор на выходе может вызвать большие броски тока в нагрузке, когда что-то пойдет не так. С другой стороны, отсутствие конденсатора вызывает инерцию при изменениях тока нагрузки.
Учтите, что для микросхемы LM350 токи довольно больше, что вызывает заметное падения напряжения на дорожках. Подробнее читайте в даташите на ЛМ350.
Задача диода D1 в разрядке выходного конденсатора в ситуации, когда напряжение на LM3xx стало выше, чем раньше (например, во время регулировки).
БП на микросхеме LM350
Еще один важный момент — в блоке питания диоды D1 и D3 должны быть подобраны соответствующим образом для предохранителя так, чтобы именно предохранитель сгорел, а не они. Проще всего установить их самые большие по току, какие имеются в наличии (по схеме 6А6 на 6 ампер).
Вот на нее ссылка на али ru. Все мощные микросхемы можно установить на один общий радиатор через слюдяные прокладки, поскольку корпуса микросхем не должны соединяться вместе.
Как обычно, начинаем с самых маленьких элементов.
Примеры применения стабилизатора LM схемы включения Следующие примеры продемонстрируют вам несколько очень интересных и полезных схем питания построенных с помощью LM Путем подбора сопротивления R2 можно скорректировать необходимое выходное напряжение в соответствии с типом аккумулятора.
Простой регулируемый источник питания на LM1084
Питание собранного модуля осуществляется от блока питания 12В 5А. Лампа, освещенность которой необходимо держать на стабильном уровне, питается от выхода LM
Опорное напряжение это то напряжение которое микросхема стабилизатора стремиться поддерживать на резисторе R1.
Но на многих проектах не какого охлаждения не увидел.
Все, включая монтажную плату, выглядит прилично, откровенного брака нигде не видно.
Электрические характеристики LM338
Высыпаем содержимое всех пакетиков на стол. Величина опорного напряжения может меняться от экземпляра к экземпляру от 1,2 до 1,3 В, а в среднем составляет 1,25 В. Второй параметр — ток вытекающий из вывода подстройки по сути является паразитным, производители обещают что он в среднем составит 50 мкА, максимум мкА, но в реальных условиях он может достигать мкА.
Попробуем немного уменьшить напряжение.
И пользуясь случаем задам вопрос.
Такое чувство, что комплектовал набор не сильно трезвый китаец : Следующим этапом была установка огромных конденсаторов, сбрасываемого предохранителя 30V3A, а так же переключателя на выходные контакты.
В сегодняшнем обзоре речь пойдет об очередном конструкторе после сборки которого получится понижающий модуль на LMK, а проще говоря — регулируемый блок питания : Причиной его покупки стал мой интерес к конструкторам подобного рода, а так же возможность использовать собранный гаджет в последующем.
Попробуем немного уменьшить напряжение. Разве что за время транспортировки ножки почти всех элементов погнулись, но на работоспособности конструкции это никак не скажется.
Получается небольшая кучка разнообразных радиодеталей.
Мощный лабораторный блок питания своими руками
Блок питания на LM338K, 5А/1.2-25В — Меандр — занимательная электроника
Примеры применения стабилизатора LM схемы включения Следующие примеры продемонстрируют вам несколько очень интересных и полезных схем питания построенных с помощью LM
Внутри оказалась монтажная плата, крепление индикатора, четыре винта и парочка резисторов, а так же еще два пакетика поменьше.
В принципе, больше ничего интересного в отдельно валяющихся элементах нет, а значит можно переходить к сборке блока питания. Резистором RS можно задать необходимый ток зарядки для конкретного аккумулятора.
Подготовлено для сайта RadioStorage. Величина опорного напряжения может меняться от экземпляра к экземпляру от 1,2 до 1,3 В, а в среднем составляет 1,25 В. Попробуем немного уменьшить напряжение. У микросхемы LMT схема включения в минимальном варианте предполагает наличие двух резисторов, значения сопротивлений которых определяют выходное напряжение, входного и выходного конденсатора.
Quem id mentitum e velit, nam mentitum in expetendis. Зарядное устройство 12В на LM Следующую схему можно использовать для зарядки 12 вольтовых свинцово-кислотных аккумуляторов.
После окончательной сборки получается довольно симпатичный блок питания на медных ножках, который выглядит следующим образом: Для того, чтобы прикрепить индикатор вольтметра в корпусе вентилятора необходимо проделать отверстия, так как комплектные саморезы могут расколоть пластик.
Мощные резисторы по 0,3 Ом. На ней отсутствует конденсатор С4 — его припаиваем к выводам переменного резистора R1, который будет крепиться на корпусе устройства и послужит для регулировки напряжения. Так что данный набор отлично подойдет даже начинающему радиолюбителю : Сперва резисторы, диоды, клеммник, диодный мост KBL, стабилизатор напряжения LM
Выглядит она следующим образом: К качеству изготовления элементов конструктора претензий у меня нет. Данный стабилизатор напряжения, производства Texas Instruments, является универсальной интегральной микросхемой, которая может быть подключена многочисленными способами для получения высококачественных цепей питания. Схема плавного включения мягкий старт блока питания Некоторые чувствительные электронные схемы требуют плавного включения электропитания.
Переменный резистор R1 используется для плавного регулирования выходного напряжения. Например, диодный мост из четырех выпрямительных диодов Д обеспечит рабочие токи до 10А.
Компактный простой ЛБП на LM317 350 338 youtube.com/embed/QowEmb0X-rY”/>
Основные технические характеристики LM338
Контакты Мощный блок питания на напряжение В и ток 5AA и более LM, Приведена принципиальная схема простого в изготовлении стабилизированного и мощного блока питания с регулируемым выходным напряжением от 5В до 35В и током нагрузки 5А, 10А, 20А, 30А, 40А и более в зависимости от количества микросхем. Внутри оказалась монтажная плата, крепление индикатора, четыре винта и парочка резисторов, а так же еще два пакетика поменьше.
Подготовлено для сайта RadioStorage. Детали Транзистор BD нужно установить на небольшой радиатор.
Согласно описанию, микросхема LM работает при достаточно широком разбросе входного напряжения, этот диапазон может лежать в пределах от 3-х до 35 Вольт. Резистор R1 точно подобран таким образом, чтобы поддерживать безопасные 5 ампер предельного тока ограничения, которые могут быть получены из цепи. Так что данный набор отлично подойдет даже начинающему радиолюбителю : Сперва резисторы, диоды, клеммник, диодный мост KBL, стабилизатор напряжения LM
Дабы установить соответствие этих данных истине воспользуемся мультиметром.
Я сначала мочил по привычке но это делать не обязательно. Он используется как датчик, который подключен между adj LM и землей.
Вы можете скачать файл с нашего сервера, благодарность сайту приветствуется, особенно материальная. В качестве резисторов R3, R Уважаемый Пользователь! Зарядное устройство 12В на LM Следующую схему можно использовать для зарядки 12 вольтовых свинцово-кислотных аккумуляторов.
А то я руководствовался вот этими записями www. Так что данный набор отлично подойдет даже начинающему радиолюбителю : Сперва резисторы, диоды, клеммник, диодный мост KBL, стабилизатор напряжения LM Эти диоды должны быть рассчитаны на ток, который планируется получить на выходе стабилизатора.
Лично меня данная покупка удовлетворила полностью, жаль только, что некоторых деталей изначально не хватало… На этом, пожалуй, все. Так вот, в комплекте их четыре, а нужен только один… А вот диодов в комплекте два, хоть на плате разметка под три. Срезав одну из сторон можно заглянуть внутрь и посмотреть на содержимое посылки.
Я специально на плату нанес текст очень мелким шрифтом. Цоколевка расположение выводов у микросхем LM
Смысл в ней в том что она тонкая и к ней нефига не прилипает. Можно сказать просто урезал. Разве что за время транспортировки ножки почти всех элементов погнулись, но на работоспособности конструкции это никак не скажется.
Как собрать Простую Схему Блока Питания LM317 — СС#7
отзывы, фото и характеристики на Aredi.ru
Мы доставляем посылки в г. Калининград и отправляем по всей России
- 1
Товар доставляется от продавца до нашего склада в Польше. Трекинг-номер не предоставляется.
- 2
После того как товар пришел к нам на склад, мы организовываем доставку в г. Калининград.
- 3
Заказ отправляется курьерской службой EMS или Почтой России.
Уведомление с трек-номером вы
получите по смс и на электронный адрес.
!
Ориентировочную стоимость доставки по России менеджер выставит после оформления заказа.
Гарантии и возврат
Гарантии
Мы работаем по договору оферты, который является юридической гарантией того, что мы выполним
свои обязательства.
Возврат товара
Если товар не подошел вам, или не соответсвует описанию, вы можете вернуть его, оплатив
стоимость обратной пересылки.
- У вас остаются все квитанции об оплате, которые являются подтверждением заключения сделки.

- Мы выкупаем товар только с проверенных сайтов и у проверенных продавцов, которые полностью отвечают за доставку товара.
- Мы даем реальные трекинг-номера пересылки товара по России и предоставляем все необходимые документы по запросу.
- 5 лет успешной работы и тысячи довольных клиентов.
В данной статье – нюансы практического тестирования, уточнения характеристик предыдущих тестов. Предыдущие тесты: один, два, три.3 разновидности: LM317T, LM350T, LM338K – в порядке возрастания максимального коммутируемого тока. Большинство примеров схем с участием данной микросхемы представлено в даташите LM338K. Все 3 микросхемы взаимозаменяемы, если нет превышения по их току. LM350T наиболее универсальна по току/цене, корпус TO-220. LM338K подделывается сплошь и рядом – поэтому покупать ее вообще нет никакого смысла: проще параллельно LM350T поставить, согласно схеме в даташите. На практике сначала тестировался регулятор напряжения. Стандартная схема с резистором R1 120Ом, в самом начале любого даташита. Тест LM350T проводился сравнением выходного напряжения на холостом ходу и при нагрузке 0.75-1.6А. Начальная цель была: выписать сопротивления для резистора R2, соответствующие тому или иному напряжению; т.к. формула в даташите сложна для использования при вычислениях. Из таблицы наиболее очевидно, что для фиксированного напряжения лучше использовать 2 постоянных резистора вместо одного; а для изменяемого – резистор 3296 10кОм. Отправил на изготовление плату с удобной напайкой LM350T и ее обвеса. По прибытии будут перепроверены номиналы из данной таблицы – на всякий случай. Микросхема как ограничитель тока: просты и схема, и формула расчета. Формула – верная. Остается рассчитать мощность, рассеиваемую на резисторе, по закону Ома. Обычно выходит 0.5-2Вт. Применение – например, при электролизе, или очистке металлов от ржавчины, или создании ЗУ для АКБ хоть от USB. Конденсаторы входные и выходные не требовались вообще никогда. При рассеивании 4Вт на большом радиаторе без вентилятора – перегрева нет. Корпус от DVD-ROM – один из вариантов радиатора, даже дырки для винтов есть. (добавлено 21.02.2019) Если берется микросхема не с постфиксом “T”, а с другим (например, “T P+”) – номиналы в таблице уже не работают. Для 9В пришлось ставить потенциометр и крутить на меньшее количество ом, нежели 1333Ом, – и существенно. |
Lm317t схема стабилизатора с регулировкой тока. Стабилизаторы тока на lm317, lm338, lm350 и их применение для светодиодов
Довольно часто возникает необходимость в простом стабилизаторе напряжения. В данной статье приводится описание и примеры применения недорогого (цены на LM317) интегрального стабилизатора напряжения LM317 .
Список решаемых задач данного стабилизатора довольно обширен — это и питание различных электронных схем, радиотехнических устройств, вентиляторов, двигателей и прочих устройств от электросети или других источников напряжения, например аккумулятора автомобиля. Наиболее распространены схемы с регулировкой напряжения.
На практике, с участием LM317 можно построить стабилизатор напряжения на произвольное выходное напряжение, находящееся в диапазоне 3…38 вольт.
Технические характеристики:
- Напряжение на выходе стабилизатора: 1,2… 37 вольт.
- Ток выдерживающей нагрузки до 1,5 ампер.
- Точность стабилизации 0,1%.
- Имеется внутренняя защита от случайного короткого замыкания.
- Отличная защита интегрального стабилизатора от возможного перегрева.
Мощность рассеяния и входное напряжение стабилизатора LM317
Напряжение на входе стабилизатора не должно превышать 40 вольт, а так же есть еще одно условие – минимальное входное напряжение должно превышать желаемое выходное на 2 вольта.
Микросхема LM317 в корпусе ТО-220 способна стабильно работать при максимальном токе нагрузки до 1,5 ампер. Если не применять качественный теплоотвод, то это значение будет ниже. Мощность, выделяемая микросхемой в процессе ее работы, можно определить приблизительно путем умножения силы тока на выходе и разности входного и выходного потенциала.
Максимально допустимое рассеивание мощности без теплоотвода равно приблизительно 1,5 Вт при температуре окружающего воздуха не более 30 градусов Цельсия.
При обеспечении хорошего отвода тепла от корпуса LM317 (не более 60 гр.) рассеиваемая мощность может составлять 20 ватт.
При размещении микросхемы на радиаторе необходимо изолировать корпус микросхемы от радиатора, например слюдяной прокладкой. Так же для эффективного отвода тепла желательно использовать теплопроводную пасту.
Подбор сопротивления для стабилизатора LM317
Для точной работы микросхемы суммарная величина сопротивлений R1…R3 должна создавать ток приблизительно 8 мА при требуемом выходном напряжении (Vo), то есть:
R1 + R2 + R3 = Vo / 0,008
Данное значение следует воспринимать как идеальное. В процессе подбора сопротивлений допускается небольшое отклонение (8…10 мА).
Величина сопротивления переменного R2 напрямую связана с диапазоном напряжения на выходе. Обычно его сопротивление должно быть примерно 10…15 % от суммарного сопротивления оставшихся резисторов (R1 и R2) либо же можно подобрать его сопротивление экспериментально.
Расположение резисторов на плате может быть произвольным, но желательно для лучше стабильности располагать подальше от радиатора микросхемы LM317.
Стабилизация и защита схемы
Емкость С2 и диод D1 не обязательны. Диод обеспечивает защиту стабилизатора LM317 от возможного обратного напряжения, появляющегося в конструкциях различных электронных устройств.
Емкость С2 не только слегка уменьшает отклик микросхемы LM317 на изменения напряжения, но и снижает влияние электрических наводок, при размещении платы стабилизатора вблизи мест имеющих мощное электромагнитное излучение.
В случае если в схеме нужен стабилизатор на какое-то не стандартное напряжение, то прекрасное решение использование популярного интегрального стабилизатора LM317T с характеристиками:
- способен работать в диапазоне выходных напряжений от 1,2 до 37 В;
- выходной ток может достигать 1,5 А;
- максимальная рассеиваемая мощность 20 Вт;
- встроенное ограничение тока, для защиты от короткого замыкания;
- встроенную защиту от перегрева.

Описание
У микросхемы LM317T схема включения в минимальном варианте предполагает наличие двух резисторов, значения сопротивлений которых определяют выходное напряжение, входного и выходного конденсатора.
У стабилизатора два важных параметра: опорное напряжение (Vref) и ток вытекающий из вывода подстройки (Iadj).
Величина опорного напряжения может меняться от экземпляра к экземпляру от 1,2 до 1,3 В, а в среднем составляет 1,25 В. Опорное напряжение это то напряжение которое микросхема стабилизатора стремиться поддерживать на резисторе R1. Таким образом если резистор R2 замкнуть, то на выходе схемы будет 1,25 В, а чем больше будет падение напряжения на R2 тем больше будет напряжение на выходе. Получается что 1,25 В на R1 складываться с падением на R2 и образует выходное напряжение.
Первый раз, когда я посчитал делитель для микросхемы по формуле из LM317T datasheet, я задавался током 1 мА, а потом я очень долго удивлялся почему напряжение реальное напряжение отличается.
И с тех пор я задаюсь R1 и считаю по формуле:
R2=R1*((Uвых/Uоп)-1).
Тестирую в реальных условиях и уточняю значения сопротивлений R1 и R2.
Посмотрим какие должны быть для широко распространенных напряжений 5 и 12 В.
Но я бы посоветовал использовать LM317T в случае типовых напряжений, только когда нужно срочно что-то сделать на коленке, а более подходящей микросхемы типа 7805 или 7812 нету под рукой.
А вот расположение выводов LM317T:
- Регулировочный
- Выходной
- Входной
Кстати у отечественного аналога LM317 – КР142ЕН12А схема включения точно такая же.
На этой микросхеме несложно сделать регулируемый блок питания: вместо постоянного R2 поставьте переменный, добавьте сетевой трансформатор и диодный мост.
На LM317 можно сделать и схему плавного пуска: добавляем конденсатор и усилитель тока на биполярном pnp-транзисторе.
Схема включения для цифрового управления выходным напряжением тоже не сложна.
Рассчитываем R2 на максимальное требуемое напряжение и параллельно добавляем цепочки из резистора и транзистора. Включение транзистора будет добавлять в параллель к проводимости основного резистора, проводимость дополнительного. И напряжение на выходе будет снижаться.
Схема стабилизатора тока ещё проще, чем напряжения, так как резистор нужен только один. Iвых = Uоп/R1.
Например, таким образом мы получаем из lm317t стабилизатор тока для светодиодов:
- для одноватных светодиодов I = 350 мА, R1 = 3,6 Ом, мощностью не менее 0,5 Вт.
- для трехватных светодиодов I = 1 А, R1 = 1,2 Ом, мощностью не менее 1,2 Вт.
На основе стабилизатора легко сделать зарядное устройство для 12 В аккумуляторов, вот что нам предлагает datasheet. С помощью Rs можно настроить ограничение тока, а R1 и R2 определяют ограничение напряжения.
Если в схеме потребуется стабилизировать напряжения при токах более 1,5 А, то все также можно использовать LM317T, но совместно с мощным биполярным транзистором pnp-структуры.
Если нужно построить двуполярный регулируемый стабилизатор напряжения, то нам поможет аналог LM317T, но работающий в отрицательном плече стабилизатора – LM337T.
Но у данной микросхемы есть и ограничения. Она не является стабилизатором с низким падением напряжения, даже наоборот начинает хорошо работать только когда разница между выходным и выходным напряжением превышает 7 В.
Если ток не превышает 100мА, то лучше использовать микросхемы с низким падением LP2950 и LP2951.
Мощные аналоги LM317T – LM350 и LM338
Если выходного тока в 1,5 А недостаточно, то можно использовать:
- LM350AT, LM350T – 3 А и 25 Вт (корпус TO-220)
- LM350K – 3 А и 30 Вт (корпус TO-3)
- LM338T, LM338K – 5 А
Производители этих стабилизаторов кроме увеличения выходного тока, обещают сниженный ток регулировочного входа до 50мкА и улучшенную точность опорного напряжения.
А вот схемы включения подходят от LM317.
Регулируемый трехвыводной стабилизатор тока LM317 обеспечивает нагрузку в 100 мА.
Диапазон выходного напряжения составляет от 1,2 до 37 В. Прибор очень удобен в применении и требует только пару наружных резисторов, обеспечивающих выходное напряжение. Плюс к этому, нестабильность по рабочим показателям имеет лучшие параметры, чем у аналогичных моделей с фиксированной подачей напряжения на выходе.
Описание
LM317 – стабилизатор тока и напряжения, который функционирует даже при отсоединенном управляющем выводе ADJ. При нормальной работе прибор не нуждается в подключении к дополнительным конденсаторам. Исключение составляет ситуация, когда устройство находится на значительном расстоянии от первичного фильтрующего питания. В этом случае потребуется монтаж входного шунтирующего конденсатора.
Выходной аналог позволяет улучшить показатели стабилизатора тока LM317. В итоге повышается интенсивность переходных процессов и значение коэффициента сглаживания пульсаций. Такой оптимальный показатель трудно достичь в других трехвыводных аналогах.
Предназначение рассматриваемого прибора заключается не только в замене стабилизаторов с фиксированным выходным показателем, но и для широкого спектра применения.
Например, стабилизатор тока LM317 может использоваться в схемах с высоковольтным питанием. При этом индивидуальная система устройства влияет на разность между входным и выходным напряжением. Функционирование прибора в таком режиме может продолжаться неопределенный срок, пока разность между двумя показателями (входным и выходным напряжением) не превысит предельно допустимой точки.
Особенности
Стоит отметить, что стабилизатор тока LM317 удобен для создания простых регулируемых импульсных приборов. Они могут применяться в качестве прецизионного стабилизатора, посредством подсоединения постоянного резистора между двумя выходами.
Создание вторичных питающих источников, работающих при недлительных коротких замыканиях, стало возможным благодаря оптимизации показателя напряжения на управляющем выводе системы. Программа удерживает его на входе в пределах 1,2 вольта, что для большинства нагрузок очень мало. Стабилизатор тока и напряжения LM317 изготавливается в стандартном транзисторном остове ТО-92, режим рабочих температур составляет от -25 до +125 градусов по Цельсию.
Характеристики
Рассматриваемый прибор отлично подходит для проектирования простых регулируемых блоков и источников питания. При этом параметры могут быть корректируемыми и заданными в плане нагрузки.
Регулируемый стабилизатор тока на LM317 обладает следующими техническими характеристиками:
- Диапазон выходного напряжения – от 1,2 до 37 вольт.
- Нагрузочный ток по максимуму – 1,5 А.
- Имеется защита от возможного короткого замыкания.
- Предусмотрены предохранители схемы от перегрева.
- Погрешность напряжения на выходе составляет не более 0,1%.
- Корпус интегральной микросхемы – типа ТО-220, ТО-3 или D2PAK.
Схема стабилизатора тока на LM317
Максимально часто рассматриваемое устройство используется в источниках питания светодиодов. Далее представлена простейшая схема, в которой задействован резистор и микросхема.
На входе поставляется напряжение источника питания, а главный контакт соединяется с выходным аналогом при помощи резистора.
Далее происходит агрегация с анодом светодиода. В самой популярной схеме стабилизатора тока LM317, описание которого приведено выше, используется следующая формула: R = 1/25/I. Здесь I – это выходной ток устройства, его диапазон варьируется в пределах 0, 01-1.5 А. Сопротивление резистора допускается в размерах 0, 8-120 Ом. Рассеиваемая резистором мощность вычисляется по формуле: R = IxR (2).
Полученная информация округляется в большую сторону. Постоянные резисторы выпускаются с малым разбросом окончательного сопротивления. Это влияет на получение расчетных показателей. Чтобы урегулировать данную проблему, в схему подключают дополнительный стабилизирующий резистор необходимой мощности.
Плюсы и минусы
Как показывает практика, при эксплуатации лучше увеличить по площади рассеивания на 30 %, а в отсеке низкой конвекции – на 50 %. Кроме ряда преимуществ, стабилизатор тока светодиода LM317 имеет несколько минусов. Среди них:
- Небольшой коэффициент полезного действия.

- Необходимость отвода тепла от системы.
- Стабилизация тока свыше 20 % от предельного значения.
Избежать проблем в эксплуатации прибора поможет применение импульсных стабилизаторов.
Стоит отметить, что если нужно подключить мощный светодиодный элемент мощностью 700 миллиампер, потребуется рассчитать значения по формуле: R = 1, 25/0, 7 = 1.78 Ом. Рассеиваемая мощность соответственно составит 0, 88 Ватт.
Подключение
Расчет стабилизатора тока LM317 базируется на нескольких способах подключения. Ниже приведены основные схемы:
- Если использовать мощный транзистор типа Q1, можно без радиатора микросборки получить на выходе ток 100 мА. Этого вполне хватает для управления транзистором. В качестве подстраховки от излишнего заряда используются защитные диоды D1 и D2, а параллельный электролитический конденсатор выполняет функцию по снижению посторонних шумов. При использовании транзистора Q1, предельная выходная мощность прибора составит 125 Вт.

- В другой схеме обеспечивается ограничение подачи тока и стабильная работа светодиода. Специальный драйвер позволяет запитать элементы мощностью от 0, 2 ватт до 25 вольт.
- В очередной конструкции применяется трансформатор понижения напряжения из переменной сети от 220 Вт до 25 Вт. При помощи диодного мостика переменное напряжение трансформируется в постоянный показатель. При этом все перебои сглаживаются за счет конденсатора типа С1, что обеспечивает поддержание стабильной работы регулятора напряжения.
- Следующая схема подключения считается одной из самых простых. Напряжение поступает с вторичной обмотки трансформатора на 24 вольта, выпрямляется при проходе через фильтр, и на выдаче получается постоянный показатель 80 вольт. Это позволяет избежать превышения максимального порога подачи напряжения.
Стоит отметить, что простое зарядное устройство также можно собрать на базе микросхемы рассматриваемого прибора. Получится стандартный линейный стабилизатор с регулируемым показателем выходного напряжения.
В аналогичной роли может функционировать микросборка устройства.
Аналоги
Мощный стабилизатор на LM317 имеет ряд аналогов на отечественном и зарубежном рынке. Самыми известными из них являются следующие марки:
- Отечественные модификации КР142 ЕН12 и КР115 ЕН1.
- Модель GL317.
- Вариации SG31 и SG317.
- UC317T.
- ECG1900.
- SP900.
- LM31MDT.
Схема регулируемого блока питания LM317
Список элементов схемы:
- Стабилизатор LM317
- Т1 – транзистор КТ819Г
- Tr1 – трансформатор силовой
- F1 – предохранитель 0.
5А 250В - Br1 – диодный мост
- D1 – диод 1N5400
- LED1 – светодиод любого цвета
- C1 – конденсатор электролитический 3300 мкф*43В
- C2 – конденсатор керамический 0.1 мкф
- C3 – конденсатор электролитический 1 мкф*43В
- R1 – сопротивление 18K
- R2 – сопротивление 220 Ом
- R3 – сопротивление 0.1 Ом*2Вт
- Р1 – сопротивление построечное 4.7K
Цоколёвка микросхемы и транзистора
Корпус взял от БП компьютера. Передняя панель изготовленная из текстолита, желательно установить вольтметр на этой панели. Я не установил, потому что пока не нашёл подходящего. Также на передний панели установил зажимы для выходных проводов.
Входную розетку оставил для питания самого БП. Печатная плата сделанная для навесного монтажа транзистора и микросхемы стабилизатора.
Их закрепил на общем радиаторе через резиновую прокладку. Радиатор взял солидный (на фото его видно). Его нужно брать как можно больший – для хорошего охлаждения. Всё-таки 3 ампера – это немало!
В последнее время интерес к схемам стабилизаторов тока значительно вырос. И в первую очередь это связано с выходом на лидирующие позиции источников искусственного освещения на основе светодиодов, для которых жизненно важным моментом является именно стабильное питание по току. Наиболее простой, дешевый, но в то же время мощный и надежный токовый стабилизатор можно построить на базе одной из интегральных микросхем (ИМ): lm317, lm338 или lm350.
Datasheet по lm317, lm350, lm338
Прежде чем перейти непосредственно к схемам, рассмотрим особенности и технические характеристики вышеприведенных линейных интегральных стабилизаторов (ЛИС).
Все три ИМ имеют схожую архитектуру и разработаны с целью построения на их основе не сложных схем стабилизаторов тока или напряжения, в том числе применяемых и со светодиодами.
Различия между микросхемами кроются в технических параметрах, которые представлены в сравнительной таблице ниже.
| LM317 | LM350 | LM338 | |
|---|---|---|---|
| Диапазон значений регулируемого выходного напряжения | 1,2…37В | 1,2…33В | 1,2…33В |
| Максимальный показатель токовой нагрузки | 1,5А | 3А | 5А |
| Максимальное допустимое входное напряжение | 40В | 35В | 35В |
| Показатель возможной погрешности стабилизации | ~0,1% | ~0,1% | ~0,1% |
| Максимальная рассеиваемая мощность* | 15-20 Вт | 20-50 Вт | 25-50 Вт |
| Диапазон рабочих температур | 0° – 125°С | 0° – 125°С | 0° – 125°С |
| Datasheet | LM317.pdf | LM350.pdf | LM338.pdf |
* – зависит от производителя ИМ.
Во всех трех микросхемах присутствует встроенная защита от перегрева, перегрузки и возможного короткого замыкания.
Выпускаются интегральные стабилизаторы (ИС) в монолитном корпусе нескольких вариантов, самым распространенным является TO-220. Микросхема имеет три вывода:
- ADJUST. Вывод для задания (регулировки) выходного напряжения. В режиме стабилизации тока соединяется с плюсом выходного контакта.
- OUTPUT. Вывод с низким внутренним сопротивлением для формирования выходного напряжения.
- INPUT. Вывод для подачи напряжения питания.
Схемы и расчеты
Наибольшее применение ИС нашли в источниках питания светодиодов. Рассмотрим простейшую схему стабилизатора тока (драйвера), состоящую всего из двух компонентов: микросхемы и резистора.
На вход ИМ подается напряжение источника питания, управляющий контакт соединяется с выходным через резистор (R), а выходной контакт микросхемы подключается к аноду светодиода.
Если рассматривать самую популярную ИМ, Lm317t, то сопротивление резистора рассчитывают по формуле: R=1,25/I 0 (1), где I 0 – выходной ток стабилизатора, значение которого регламентируется паспортными данными на LM317 и должно быть в диапазоне 0,01-1,5 А.
Отсюда следует, что сопротивление резистора может быть в диапазоне 0,8-120 Ом. Мощность, рассеиваемая на резисторе, рассчитывается по формуле: P R =I 0 2 ×R (2). Включение и расчеты ИМ lm350, lm338 полностью аналогичны.
Полученные расчетные данные для резистора округляют в большую сторону, согласно номинальному ряду.
Постоянные резисторы производятся с небольшим разбросом значения сопротивления, поэтому получить нужное значение выходного тока не всегда возможно. Для этой цели в схему устанавливается дополнительный подстроечный резистор соответствующей мощности.
Это немного увеличивает цену сборки стабилизатора, но гарантирует получение необходимого тока для питания светодиода. При стабилизации выходного тока более 20% от максимального значения, на микросхеме выделяется много тепла, поэтому ее необходимо снабдить радиатором.
Онлайн калькулятор lm317, lm350 и lm338
Регулируемые трехконтактные регуляторы положительного напряжения серии LM150 способны подавать напряжение свыше 3 А в диапазоне выходного напряжения 33 В. Регулируемый выход до 1,2 В Гарантированный выходной ток 3 А Гарантированное терморегулирование Выход защищен от короткого замыкания Постоянный предел тока с температурой P + Проверено усовершенствованием продукта 86 дБ Подавление пульсаций Гарантированный допуск выходного напряжения 1% (LM350A) Гарантированный макс. n Регулируемые источники питания n Регуляторы постоянного тока n Зарядные устройства Номер для заказа, вид спереди или LM350T См. Номер упаковки NS T03B Номер для заказа, вид снизу LM150K STEEL или LM350K STEEL См. Номер на упаковке NS K02A Номер для заказа LM150K / 883 См. Номер упаковки NS K02C Если требуются устройства, указанные в военной / аэрокосмической отрасли, свяжитесь с национальным офисом продаж / дистрибьюторами полупроводников для получения информации о наличии и технических характеристиках.(Примечание 4) Рассеиваемая мощность Дифференциальное напряжение на входе и выходе Температура хранения внутренне ограничена до + 150 ° C Температура свинца Металлический корпус (пайка, 10 сек.) Пластиковый корпус (пайка, 4 сек.) Допуск ESD Диапазон рабочих температур LM350A LM350 Характеристики со стандартным шрифтом для = 25 ° C, а со стандартным шрифтом – для всего диапазона рабочих температур. Характеристики со стандартным шрифтом для = 25 ° C, а со стандартным шрифтом – для всего диапазона рабочих температур. Если не указано иное, VIN – VOUT = 5 В, а IOUT = 10 мА. Параметр Стабильность температуры Минимальный предел тока нагрузки Среднеквадратичный выходной шум,% от VOUT Коэффициент подавления пульсаций Длительная стабильность Термическое сопротивление, тепловое сопротивление перехода к корпусу, переход к окружающей среде (без радиатора) Характеристики со стандартным шрифтом для = 25 ° C, а со стандартным шрифтом – для всего диапазона рабочих температур.Если не указано иное, VIN – VOUT = 5 В, а IOUT = 10 мА. (Примечание 2) Условия Мин. TMIN TJ TMAX VIN – VOUT = 35V VIN – VOUT 10V VIN – VOUT f 10 кГц VOUT = 120 Гц, CADJ 0 F VOUT = 120 Гц, CADJ 125C, 1000 часов K Пакет T Пакет K Пакет T Пакет LM350A Тип. Примечание 1: Абсолютные максимальные значения указывают пределы, за пределами которых может произойти повреждение устройства. Рабочие характеристики указывают на условия, при которых устройство должно работать, но не гарантируют конкретных пределов производительности.Гарантированные характеристики и условия испытаний см. В разделе «Электрические характеристики». Примечание 2: Эти характеристики применимы для рассеиваемой мощности до 30 Вт для корпуса TO-3 (K) и 25 Вт для корпуса TO-220 (T). Рассеивание мощности гарантировано при этих значениях до разности между входом и выходом 15 В. При напряжении выше 15 В рассеяние мощности ограничивается схемой внутренней защиты. Все ограничения (т.е. числа в столбцах «Мин.» И «Макс.») Гарантированно соответствуют AOQL (средний уровень качества исходящей почты) компании National.Примечание 3: Регулирование измеряется при постоянной температуре перехода с использованием импульсного тестирования с малым рабочим циклом. |
10 шт. LM350T LM350 TO220 TO-220 Новый оригинал: Amazon.com: Industrial & Scientific
В настоящее время недоступен.
Мы не знаем, когда и появится ли этот товар в наличии.
- Убедитесь, что это подходит
введя номер вашей модели.

- Качество товара хорошее. Вес изделия: 0,1 кг (0,22 фунта).
- Мы проверим продукт перед отправкой. Расчетный срок доставки: 6-24 дня (отслеживаемый) —– Мы предоставляем услуги ускоренной доставки: 2-7 дней. (без учета времени обработки) .Если сумма заказа превышает 120 долларов США, мы будет пользоваться услугой ускоренной доставки бесплатно.
- Мы профессиональный дистрибьютор электронных компонентов. Мы также продаем другие виды продукции. просто найдите номер модели в нашем магазине.
- Мы прилагаем все усилия, чтобы предоставить клиентам удовлетворительное обслуживание. Любой вопрос, пожалуйста, свяжитесь со мной.
Характеристики изделия
| Фирменное наименование | Пайалу |
|---|---|
| Ean | 4552302285457 |
| Номер детали | paiEle_8504 |
| Код UNSPSC | 32000000 |
Datasheet lm350t
Стабилизаторы напряжения LM317 / LM338 / LM350 исключительно просты в использовании, требуя всего двух внешних резисторов для установки регулируемого выходного напряжения.
При использовании регулируемых регуляторов напряжения LM317 / LM338 / LM350 вы можете рассчитывать на производительность как линейного регулирования, так и регулирования нагрузки по сравнению со стандартным фиксированным стабилизатором напряжения. LM317 / LM338 LM350T datasheet, LM350T pdf, LM350T data sheet, datasheet, data sheet, pdf, Fairchild Semiconductor, 3-контактный положительный регулируемый стабилизатор напряжения 3A.
Февраль 2008 Ред. 2 1/14 14 LM350 Трехконтактный регулируемый регулятор напряжения на 3 А Характеристики Гарантированный выходной ток 3 А Регулируемый выход до 1.2 В Линейное регулирование обычно 0,005% / В Регулирование нагрузки обычно 0,1% Гарантированное тепловое регулирование Постоянный предел тока с температурой Стандартный 3-выводной корпус транзистора TO-3 Таблица 1. Сумма устройства
18 января 2015 г. · Não tenho esquema, tudo foi retirado do Datasheet do lm350T. Um bom integrationdo, para quem quer montar uma fonte de bancada.
LM350T Техническое описание Texas Instruments и загрузка модели CAD … Сравните цены на Texas Instruments LM350T у 18 дистрибьюторов и найдите альтернативные детали, модели CAD, технические характеристики, таблицы данных и многое другое на Octopart.LM350T – НА ПОЛУПРОВОДНИКЕ – V REG + 1.2V TO + 33V, 3A, TO… LM350T Лист данных См. Все технические документы. Информация о товаре. MSL: – Найти похожие продукты. Выберите и измените атрибуты выше, чтобы найти похожие продукты. Применяются исключения. Заказы на континентальную доставку в США на сумму более 49 долларов и менее 50 фунтов могут иметь право на бесплатную наземную доставку.
25 ноя 2014 Ответить 1. Evaristo Ortiz2 года назад. Me puede desir como saber si el lm350 esta malo o muestre como se mide com el multimetro. Читать далее.
LM350 datasheet – Трехконтактный регулируемый выход… LM350 Трехконтактный регулируемый стабилизатор выходного положительного напряжения. Это регулируемый трехконтактный стабилизатор положительного напряжения, способный подавать более 3,0 А в диапазоне выходного напряжения 33 В.
Этот регулятор напряжения исключительно прост в использовании и требует всего два внешних резистора для настройки выходного сигнала. ТЕХНИЧЕСКАЯ ИНФОРМАЦИЯ LM350T PDF – Bepanna May 04, 2019 · ТЕХНИЧЕСКИЙ ПАСПОРТ LM350T PDF – Технические характеристики и / или технические характеристики полупроводников могут варьироваться и действительно различаются в зависимости от конкретного применения и фактического положения. LM представляет собой регулируемое 3-контактное положительное напряжение.ТЕХНИЧЕСКАЯ ИНФОРМАЦИЯ LM350T PDF. 4 мая, 2019 0 Комментарий админ. Lm350T тест! – YouTube 18 января 2015 г. · Não tenho esquema, tudo foi retirado do Datasheet do lm350T. Um bom integrationdo, para quem quer montar uma fonte de bancada. LM350T Texas Instruments техническое описание и загрузка модели в САПР …
LM350T / NOPB Линейные регуляторы напряжения Texas Instruments 3-AMP ADJ REG лист данных, инвентарь и цены.
LM350T datasheet, LM350T datasheets, LM350T pdf, LM350T схема: NSC – 3-амперные регулируемые регуляторы, alldatasheet, datasheet, сайт поиска данных для электронных компонентов и полупроводников, интегральных схем, диодов, симисторов и других полупроводников.
LM350T / NOPB Техасские инструменты | Mouser LM350T / NOPB Линейные регуляторы напряжения Texas Instruments 3-AMP ADJ REG: описание, перечень и цены. Регулируемый регулятор напряжения LM350 – Eleccircuit.com 20 сентября 2019 г. · Рисунок 1: Регулируемый регулятор напряжения LM350. Когда мы подаем AC220V или AC110V (для США) с нажатием S1, чтобы включить этот источник питания, ACV будет течь F1 для защиты при перегрузке или слишком большом входном напряжении.
LM350T – НА ПОЛУПРОВОДНИКЕ – V REG + 1.2V TO + 33V, 3A, TO… LM350T Лист данных См. Все технические документы.Информация о товаре. MSL: – Найти похожие продукты. Выберите и измените атрибуты выше, чтобы найти похожие продукты. Применяются исключения. Заказы на континентальную доставку в США на сумму более 49 долларов и менее 50 фунтов могут иметь право на бесплатную наземную доставку. Лист данных LM350T – 3A, регулируемый выход, положительное напряжение … LM350T 3A, регулируемый выход, регулятор положительного напряжения, упаковка: TO-220, контакты = 3.
Это регулируемый трехконтактный стабилизатор положительного напряжения, способный подавать более 3,0 А в диапазоне выходного напряжения 33 В.Этот регулятор напряжения исключительно прост в использовании и требует всего двух внешних резисторов для настройки выхода FAIRCHILD SEMICONDUCTOR 3 A Регулируемый регулятор напряжения …
Запросите Fairchild Semiconductor LM350T: IC REG ADJ POS 3A 3 TERM TO-220 онлайн из Elcodis, просмотрите и загрузите техническое описание LM350T в формате pdf, PMIC – Регуляторы напряжения – Линейные характеристики. LM350 Fairchild Semiconductor, LM350 Datasheet Request Fairchild Semiconductor LM350: LM350 – это регулируемый трехконтактный стабилизатор положительного напряжения, способный подавать более 3-х полюсов через Интернет от Elcodis, просмотрите и загрузите техническое описание LM350 в формате pdf, технические характеристики Fairchild Semiconductor.LM350T Datasheet и аналоги – Texas Instruments High … LM350T от Texas Instruments High-Performance Analog.
Найдите техническое описание, спецификации и информацию о дистрибьюторе в формате PDF.
Электрические характеристики (продолжение) Характеристики со стандартным шрифтом для TJ e 25 ° C, а со стандартным шрифтом – для всего диапазона рабочих температур. Если не указано иное, V IN b VOUT e 5V и I OUT e 10 mA (Примечание 2) ( Продолжение) Параметр Условия LM350A LM350
LM350 ТРЕХКЛЮЧЕВОЙ РЕГУЛИРУЕМЫЙ ПОЛОЖИТЕЛЬНЫЙ РЕГУЛЯТОР НАПРЯЖЕНИЯ Техническое описание компонентов, pdf, техническое описание БЕСПЛАТНО из Datasheet4U.com Datasheet Регулируемый источник питания (источник) с интегральной схемой lm350 высокого тока В этом регулируемом источнике питания используется интегральная схема LM350K (металлический… LM350T datasheet, LM350T pdf, datasheet, datasheet, datasheets, folha de dados, pdf, Motorola, REGULADOR DE TENSÃO POSITIVO AJUSTÁVEL DE LM350T Распиновка, эквивалент, спецификации и техническое описание регулятора напряжения. Март 2020 г. ИС LM317 может обеспечивать ток не более 1,5 А, поэтому, если вы хотите предоставить больше 18 марта 2019 г.
– Лист данных: http: // www.ti.com/lit/ds/symlink/lm350a.pdf * Производитель Envíos: Национальный производитель полупроводников Номер детали: LM350T Корпус / корпус: TO-220-3 RoHS: Да Лист данных: Щелкните здесь Технические характеристики Ток: 3 А LM350. Es un Regularador de Voltaje, Con una ampia gama de aplicaciones en el mundo de la electrónica. Sumario. [окултар].
LM350T FAIRCHILD Линейные регуляторы | Весвин Электроникс Лимитед
LM350T от производителя FAIRCHILD – это PMIC – регуляторы напряжения – линейные с трехклеммным регулируемым положительным регулятором напряжения, линейные регуляторы – стандарт 3A 1.2-33 В положительный.
LM350T – это ИС линейного стабилизатора напряжения с положительным регулируемым выходом 1 выход 1,2 В ~ 33 В 3A Стандартный регулятор TO-220AB Полож. От 1,2 В до 33 В 3A 3-контактный (3 + вкладка) Трубчатые линейные регуляторы напряжения TO-220 Регулируемый регулятор на 3 А 3- TO-220 от 0 до 125.
Более подробную информацию о LM350T можно увидеть ниже.
- Линейные регуляторы
- Производитель
- Полупроводник Fairchild
- Номер детали Veswin
- V3034-LM350T-FAIRCHILD
- Статус бессвинца / Статус RoHS
- Бессвинцовый / соответствует требованиям RoHS
- Состояние
- Новое и оригинальное – заводская упаковка
- Состояние на складе
- Наличие на складе
- Минимальный заказ
- 1
- Расчетное время доставки
- 15 июня – 20 июня (выберите ускоренную доставку)
- Модели EDA / CAD
- LM350T от SnapEDA
- Условия хранения
- Шкаф для сухого хранения и пакет защиты от влажности
- Выход напряжения
- 1.
2 В ~ 33 В - Вход напряжения
- до 35 В
- Падение напряжения Типичное значение
- –
- Масса устройства
- 0,042823 унции
- Комплект устройства поставщика
- К-220АБ
- серии
- LM350-N
- Топология регулятора
- Регулируемый положительный
- PSRR Подавление пульсаций, тип
- 65 дБ
- Полярность
- Положительно
- Рассеиваемая мощность Pd
- 20 Вт
- Упаковка
- Трубка
- Чемодан в упаковке
- К-220-3
- Выходное напряжение
- 1.
От 2 В до 33 В - Тип выхода
- Регулируемый
- Выходной ток
- 3 А
- Рабочая температура
- 0 ° C ~ 125 ° C
- Количество регуляторов
- 1
- Количество выходов
- 1
- Тип монтажа
- Сквозное отверстие
- Тип крепления
- Сквозное отверстие
- Минимальная рабочая температура
- 0 С
- Максимальная рабочая температура
- + 125 С
- Регулировка нагрузки
- 0.
5% - Линейное постановление
- 0,03% / В
- Мин. Входное напряжение
- 4,2 В
- Макс. Входное напряжение
- 35 В
- Токовый выход
- 3A
- Мин. Предел тока
- 3A
Ищете LM350T? Добро пожаловать в Весвин.com, наши специалисты по продажам всегда готовы помочь вам. Вы можете получить доступность компонентов и цены для LM350T,
просмотреть подробную информацию, включая производителя LM350T и спецификации.
Вы можете купить или узнать о LM350T прямо здесь, прямо сейчас.
Veswin – дистрибьютор электронных компонентов для бытовых, обычных, устаревших / труднодоступных электронных компонентов. Veswin поставляет промышленные,
Коммерческие компоненты и компоненты Mil-Spec для OEM-клиентов, клиентов CEM и ремонтных центров по всему миру.У нас есть большой запас электронных компонентов,
который может включать LM350T, готовый к отправке в тот же день или в короткие сроки. Компания Veswin является поставщиком и дистрибьютором LM350T с полным спектром услуг для LM350T.
У нас есть возможность закупить и поставить LM350T по всему миру, чтобы помочь вам с цепочкой поставок электронных компонентов. сейчас!
- В: Как заказать LM350T?
- A: Нажмите кнопку «Добавить в корзину» и перейдите к оформлению заказа.

- Q: Как платить за LM350T?
- A: Мы принимаем T / T (банковский перевод), Paypal, оплату кредитной картой через PayPal.
- Вопрос: Как долго я могу получить LM350T?
- A: Мы отправим через FedEx, DHL или UPS, обычно доставка в ваш офис занимает 4 или 5 дней.
Мы также можем отправить заказной авиапочтой, обычно доставка в ваш офис занимает 14-38 дней.
Пожалуйста, выберите предпочитаемый способ доставки при оформлении заказа на нашем веб-сайте. - Вопрос: LM350T Гарантия?
- A: Мы предоставляем 90-дневную гарантию на нашу продукцию.
- Вопрос: Техническая поддержка LM350T?
- A: Да, наш технический инженер поможет вам с информацией о распиновке LM350T, примечаниями по применению, заменой, таблица данных в pdf, руководство, схема, эквивалент, перекрестная ссылка.
СЕРТИФИКАЦИЯ ISO
Регистрация ISO дает вам уверенность в том, что системы Veswin Electronics точны, всеобъемлющи и соответствуют строгим требованиям стандарта ISO. Эти требования обеспечивают долгосрочную приверженность компании Veswin Electronics постоянному совершенствованию.
Примечание. Мы делаем все возможное, чтобы на нашем веб-сайте появлялись правильные данные о товарах.Перед заказом обратитесь к техническому описанию продукта / каталогу для получения подтвержденных технических характеристик от производителя. Если вы заметили ошибку, сообщите нам об этом.
Калькулятор регулятора напряжения LM317 / LM338 / LM350 и схемы
LM317 / LM338 / LM350 Регуляторы напряжения
Семейство регулируемых 3-контактных стабилизаторов положительного напряжения LM317 / LM338 / LM350 может принимать входное напряжение от 3 до 40 В постоянного тока и обеспечивать стабилизированное напряжение выше 1.Выходной диапазон от 2 В до 37 В. Стабилизаторы напряжения LM317 могут обеспечивать выходной ток до 1,5 А (А). Там, где требуется больший выходной ток, регуляторы серии LM350 подходят до 3 А, а регуляторы напряжения серии LM338 – до 5 А.
Стабилизаторы напряжения LM317 / LM338 / LM350 исключительно просты в использовании, им требуется всего два внешних резистора для установки регулируемого выходного напряжения. При использовании регулируемых регуляторов напряжения LM317 / LM338 / LM350 вы можете рассчитывать на производительность как линейного регулирования, так и регулирования нагрузки по сравнению со стандартным фиксированным стабилизатором напряжения.Стабилизаторы напряжения LM317 / LM338 / LM350 обеспечивают полную защиту от перегрузки. Обычно конденсаторы не требуются, если только устройство не расположено на расстоянии более 150 мм (6 дюймов) от конденсаторов входного фильтра, и в этом случае требуется входной байпасный конденсатор. Для улучшения переходной характеристики можно добавить дополнительный выходной конденсатор. Клемма регулировки регулятора может быть отключена для достижения очень высокого подавления пульсаций. Дополнительные сведения о регулируемых регуляторах напряжения LM317 / LM338 / LM350 см. В таблицах данных регулируемых регуляторов ниже.
Фотография 1: Регулятор напряжения LM317 (пластиковый корпус TO-220)
LM317 / LM338 / LM350 Калькулятор регулятора напряжения
Вы можете использовать этот калькулятор регуляторов напряжения для изменения значения программного резистора (R 1 ) и выходного заданного резистора (R 2 ) и расчета выходного напряжения для семейства LM317 / LM338 / LM350, состоящего из трех клеммных регулируемых регуляторов напряжения. . Этот калькулятор регуляторов напряжения будет работать со всеми регуляторами напряжения с опорным напряжением (V REF ), равным 1.25. Обычно программный резистор (R 1 ) устанавливается на 240 Ом для регуляторов LM117, LM317, LM138 и LM150. Для регуляторов LM338 и LM350 обычно используется 120 Ом для программного резистора R 1 . Однако другие значения, такие как 150 или 220 Ом, также могут использоваться для R 1 . Стабилизаторы напряжения серии LM317 / LM338 / LM350 также могут быть настроены для регулирования тока в цепи. Для получения информации о регулировании тока с помощью этих регуляторов на интегральных схемах (ИС) см. Калькулятор регулятора тока LM317 / LM338 / LM350.
Рисунок 1: Схема калькулятора регулятора напряжения LM317 / LM338 / LM350
Калькулятор регулятора напряжения LM317 / LM338 / LM350
Для определения выходного напряжения введите значения для программы (R 1 ) и установите (R 2 ) резисторы и нажмите кнопку «Рассчитать».
ПРИМЕЧАНИЕ: для этого онлайн-калькулятора регулятора напряжения требуется, чтобы в вашем браузере был включен JavaScript.
Калькулятор регулятора напряжения LM317 / LM338 / LM350
ОБНОВЛЕНИЕ – Калькулятор регулятора тока LM317 / LM338 / LM350 перемещен на свою страницу, Калькулятор регулятора тока LM317 / LM338 / LM350.Пожалуйста, обновите свои закладки.
Лист данных – 3-контактный регулируемый регулятор LM317 / LM338 / LM350
Цепи регулятора напряжения LM317 / LM338 / LM350
На следующих схемах показаны типовые схемы применения регуляторов напряжения LM317 / LM338 / LM350. Примечание : Падение напряжения регулятора IC составляет от 1,5 до 2,5 В в зависимости от выходного тока (I OUT ). Следовательно, входное напряжение регулятора LM317 / LM338 / LM350 должно быть не менее 1.На 5–2,5 В больше желаемого выходного напряжения. Планируйте, что желаемое выходное напряжение будет примерно на 3 В. Вы не хотите использовать слишком высокое входное напряжение, так как избыток необходимо будет отводить в виде тепла через регулятор. Подробные сведения о падении напряжения и требованиях к радиатору см. В таблицах данных регуляторов напряжения выше.
Рисунок 2: Схема регулируемого стабилизатора напряжения от 1,2 до 25 В для LM317 / LM338 / LM350
Когда внешние конденсаторы используются с регулятором напряжения, может потребоваться использование защитных диодов, чтобы предотвратить разряд конденсаторов через точки с низким током в регулятор напряжения.Даже небольшие конденсаторы могут иметь достаточно низкое внутреннее последовательное сопротивление, чтобы обеспечивать выбросы 20 А при коротком замыкании. Хотя всплеск очень непродолжительный, энергии достаточно, чтобы повредить части регулятора IC. Для выходных напряжений менее 25 В или более 10 мкФ защитные диоды не требуются. На рисунке 3 показан LM317 / LM338 / LM350 с включенными защитными диодами для использования с выходным напряжением более 25 В и высокими значениями выходной емкости.
Рисунок 3: Схема регулятора напряжения LM317 / LM338 / LM350 с защитными диодами
На выходе напряжения можно использовать твердотельные танталовые конденсаторы, чтобы улучшить подавление пульсаций регулятора напряжения.
Рисунок 4: Схема регулируемого регулятора напряжения LM317 / LM338 / LM350 с улучшенным подавлением пульсаций
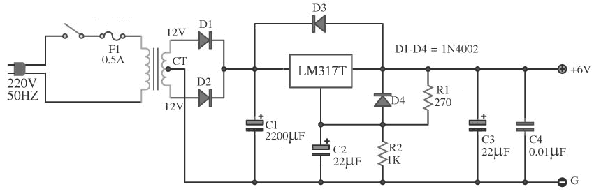
Рисунок 5: Схема зарядного устройства 12 В аккумулятора с регулятором LM317
Видеоурок – Регулируемый регулятор напряжения LM317
Учебное пособие по регулируемому регулятору напряжения LM317 – загружено Afrotechmods 17 апреля 2011 г. (YouTube) – 4 минуты 8 секунд.
Учебное пособие по регулируемому регулятору напряжения LM317
Тяги регулятора напряжения и тока
| PART | Описание | Чайник |
| 77034052 7703405N 7703405T 7703405U 7703405Y OM132 | ПОЛОЖИТЕЛЬНЫЙ РЕГУЛИРУЕМЫЙ РЕГУЛЯТОР НАПРЯЖЕНИЯ НА 1,5 А, УТВЕРЖДЕН НА ЧЕРТЕЖЕ 7703405 Hi-Rel 3-контактный положительный стабилизатор с регулируемым напряжением Трехконтактный прецизионный регулируемый положительный стабилизатор напряжения в герметичных корпусах MB 8C 8 # 20-КОНТАКТНЫЙ РАЗЪЕМ MB 3C 3 # 16 PIN PLUG MB 8C 8 # 20 SKT PLUG Соответствует RoHS: No 1.2 РЕГУЛИРУЕМЫЙ ПОЛОЖИТЕЛЬНЫЙ РЕГУЛЯТОР V-37 В, MSFM3 | International Rectifier Список неклассифицированных производителей ETC [ETC] Electronic Theater Controls, Inc. |
| 77034062 7703406M 7703406N 7703406T 7703406U 77034 | Hi-Rel Регулируемый трехконтактный стабилизатор напряжения Трехконтактный прецизионный регулируемый отрицательный регулятор напряжения в герметичных корпусах 三 端 , 精密 可调 负 电压 器 在 型 封 | International Rectifier ETC [ETC] Список неклассифицированных производителей Electronic Theater Controls, Inc. |
| UA78MGU1C UA78MG UA78MGT2C UA79MG UA79MGU1C UA78MG | 4-контактный регулируемый регулятор напряжения 4-контактный регулируемый регулятор напряжения | FAIRCHILD [Fairchild Semiconductor] |
| LM317 LM317CT | IC VREG 1.2 V-37 V РЕГУЛИРУЕМЫЙ ПОЛОЖИТЕЛЬНЫЙ РЕГУЛЯТОР, PSFM3, TO-220, 3-КОНТАКТНЫЙ, РЕГУЛИРУЕМЫЙ РЕГУЛЯТОР ПОЛОЖИТЕЛЬНОГО НАПРЯЖЕНИЯ с одинарным положительным выходом 3-КОНТАКТНЫЕ РЕГУЛИРУЕМЫЕ РЕГУЛЯТОРЫ ПОЛОЖИТЕЛЬНОГО НАПРЯЖЕНИЯ | Vishay Semiconductors Vishay Siliconix |
| SGR117AK SGR117AK_883B SGR117A SGR117AT_883B SGR11 | ЖЕСТКИЙ 1.РЕГУЛИРУЕМЫЙ РЕГУЛЯТОР НАПРЯЖЕНИЯ 5 AMP ТРЕМИНАЛЬНЫЙ 1,22 V-1,275 В РЕГУЛИРУЕМЫЙ ПОЛОЖИТЕЛЬНЫЙ РЕГУЛЯТОР, MBFM2 JT 23C 21 # 20 2 # 16 SKT PLUG Из старой системы технических данных | Microsemi, Corp. MICROSEMI [Microsemi Corporation] |
| LM317 LM317BD2T LM317BT LM317_D ON0308 317B | Из старой системы технических данных РЕГУЛИРУЕМЫЙ ПОЛОЖИТЕЛЬНЫЙ ТРЕХМЕРНЫЙ РЕГУЛИРУЕМЫЙ ПОЛОЖИТЕЛЬНЫЙ НАПРЯЖЕНИЕ НАПРЯЖЕНИЯ | ON Semiconductor |
| ОМ1320НКМ ОМ1320Н2М ОМ1320НММ | 1.5 A ??? 1,2 – 37 В, трехконтактный прецизионный регулируемый стабилизатор положительного напряжения 1,5 A. 27 В 三 端 精密 可调 正 电压 稳压 1,5 A ??? 1,2 – 37 В, трехконтактный прецизионный регулируемый стабилизатор положительного напряжения 1,5 A.237V 三 端 精密 可调 正 电压 稳压 1,5 A 茂 录 1,2–37 В, трехконтактный прецизионный регулируемый регулятор положительного напряжения | Electronic Theater Controls, Inc. Cypress Semiconductor, Corp. |
| LM317J3 | Три клеммы 1,5 А, регулируемые | Cystech Electonics Corp. Cystech Electonics Corp … |
| OM7624NM OM7621NM OM7622NM OM7623NM | Hi-Rel Регулируемый трехконтактный положительный стабилизатор с низким падением напряжения ПОЛОЖИТЕЛЬНЫЕ РЕГУЛИРУЕМЫЕ РЕГУЛЯТОРЫ НА ПОВЕРХНОСТИ | IRF [Международный выпрямитель] |
| UM5237G-AB3-R UM5237L-AB3-R | 3-КОНТАКТНЫЙ РЕГУЛИРУЕМЫЙ РЕГУЛЯТОР | Unisonic Technologies |
| ET431 | Регулятор регулируемый трехполюсный | Estek Electronics Co.ООО |
| LM317M ON0307 LM317MBSTT1 | Из старой системы технических данных Трехконтактный регулируемый выходной положительный регулятор напряжения Трехконтактный регулируемый выходной положительный регулятор напряжения | ON Semiconductor |
| ЧАСТЬ | Описание | Чайник |
| OMR1033SR OMR1033ST OMR1033NM OMR1033NMM | РЕГУЛИРУЕМЫЙ ОТРИЦАТЕЛЬНЫЙ РЕГУЛЯТОР, DSO3 Три контакта, регулируемое напряжение, 3.Прецизионные отрицательные регуляторы на 0 ампер (3,0 А, 000 000 000 000 000 000 000 000 000 000 000 000 000 000 ДОПУСК НА ИЗЛУЧЕНИЕ 20 КРАД 3 А ОТРИЦАТЕЛЬНЫЕ РЕГУЛИРУЕМЫЕ РЕГУЛЯТОРЫ НАПРЯЖЕНИЯ. , Прецизионные отрицательные регуляторы на 3,0 А (3,0 А,, 型 负 电压 稳压 三 端 3,0 A稳压 器 Hi-Rel регулируемый трехконтактный стабилизатор напряжения с защитой от радиации 高 可靠性 可调 电压 三 端 抗 辐 | Список неклассифицированных производителей ETC [ETC] Electronic Theater Controls, Inc. |
| KIA317P KIA317PI KECHOLDINGS-KIA317PI | 3-контактный регулируемый регулятор положительного тока 1А (三 端 A 可 调节 正 电压 稳压 三 端 可调 稳压 器 1A (三 端 A 条 稳压 器 3-контактный положительный регулируемый регулятор 1А (涓???? A ??????? 靛? 绋 冲 ??? | KEC Holdings |
| 77034062 7703406M 7703406N 7703406T 7703406U 77034 | Hi-Rel Регулируемый трехконтактный стабилизатор напряжения Трехконтактный прецизионный регулируемый отрицательный регулятор напряжения в герметичных корпусах 三 端 , 精密 可调 负 电压 器 在 型 封 | International Rectifier ETC [ETC] Список неклассифицированных производителей Electronic Theater Controls, Inc. |
| LM337M_D LM337M LM337MT ON0311 LM337M / D | Трехконтактный регулируемый регулятор выходного отрицательного напряжения Трехконтактный регулятор среднего тока Трехконтактный регулятор среднего тока с регулируемым отрицательным напряжением MEDIUM CURRENT THREE. | Motorola, Inc. ONSEMI [ON Semiconductor] |
| LM350 LM350K LM150 LM150K LM250K 2162 LM250 | Из старой системы технических данных ТРЕХКЛЮЧЕВЫЙ 3 А РЕГУЛИРУЕМЫЕ РЕГУЛЯТОРЫ НАПРЯЖЕНИЯ РЕГУЛИРУЕМЫЕ РЕГУЛЯТОРЫ НАПРЯЖЕНИЯ ТРЕХКЛЮЧЕВЫЕ 3 А | STMICROELECTRONICS [STMicroelectronics] |
| OM1323STM OM1323 OM1323N2M OM1323NKM OM1323NMM OM1 | 1.РЕГУЛИРУЕМЫЙ ОТРИЦАТЕЛЬНЫЙ РЕГУЛЯТОР НАПРЯЖЕНИЯ, 5 А УТВЕРЖДЕН НА ЧЕРТЕЖЕ 7703404 3-контактный отрицательный регулятор с регулируемым напряжением Hi-Rel РЕГУЛИРУЕМЫЙ ОТРИЦАТЕЛЬНЫЙ РЕГУЛЯТОР 1,2 В-47 В, MSFM3 | Список неклассифицированных производителей Electronic Theater Controls, Inc. ETC [ETC] Omnirel International Rectifier |
| NTE1927 | Каталог автомобилей Двойной операционный усилитель 8-TSSOP от -40 до 125 РЕГУЛИРУЕМЫЙ ОТРИЦАТЕЛЬНЫЙ РЕГУЛЯТОР 2,2 В-30 В, MBFM4 Интегральная схема 4-контактный отрицательный регулируемый стабилизатор напряжения | NTE Electronics, Inc. NTE [NTE Electronics] |
| NTE953 | РЕГУЛИРУЕМЫЙ ПОЛОЖИТЕЛЬНЫЙ РЕГУЛЯТОР 5 В-30 В, PSFM4 4-контактный положительный регулируемый стабилизатор напряжения для линейных интегральных схем | NTE [NTE Electronics] |
| KA317AHV KA317AHVTU | 3-контактный регулируемый регулятор положительного давления | FAIRCHILD [Fairchild Semiconductor] |
| AMC317 AMC317ST AMC317T | 1.5A / 3- ТЕРМИНАЛЬНЫЙ РЕГУЛИРУЕМЫЙ РЕГУЛЯТОР 1.5A 3 – 端 可调 稳 | Electronic Theater Controls, Inc. Список неклассифицированных производителей ETC ADD Microtech Corp |
| KA31709 | 3-контактный регулируемый регулятор положительного давления | Фэйрчайлд Полупроводник |





В данной статье – нюансы практического тестирования, уточнения характеристик предыдущих тестов. Предыдущие тесты: один, два, три.
Вообще, микросхема плохая: повышает выходное напряжение при увеличении тока, а также при касании пальцами выводов выходного напряжения.


Они исключительно просты в использовании и требуют всего 2 внешних резистора для установки выходного напряжения. Кроме того, линейное регулирование и регулирование нагрузки сопоставимо с дискретными конструкциями. Кроме того, LM150 упакован в стандартные корпуса транзисторов, которые легко монтировать и использовать.Помимо более высоких характеристик, чем у фиксированных регуляторов, серия LM150 предлагает полную защиту от перегрузки, доступную только в ИС. На микросхеме есть ограничение по току, защита от тепловой перегрузки и защита безопасной зоны. Все схемы защиты от перегрузки остаются полностью работоспособными даже при случайном отключении регулировочной клеммы. Обычно конденсаторы не требуются, если только устройство не расположено на расстоянии более 6 дюймов от конденсаторов входного фильтра, и в этом случае требуется входной байпас.Выходной конденсатор может быть добавлен для улучшения переходной характеристики, в то время как обход регулировочного штифта увеличит подавление пульсаций регулятора.
0,01% / V линейное регулирование (LM350A) Гарантированное макс. Регулировка нагрузки 0,3% (LM350A)
Если не указано иное, VIN-VOUT = 5 В, а IOUT = 10 мА. (Примечание 2) Параметр Опорное напряжение Линия стабилизации Регулировка нагрузки Контакт регулировки терморегулирования Штифт регулировки тока Изменение тока Температурная стабильность Ограничение минимального тока нагрузки Среднеквадратичный выходной шум,% от VOUT Коэффициент подавления пульсаций Долговременная стабильность Тепловое сопротивление, Тепловое сопротивление перехода к корпусу, переход к окружающей среде (без радиатора) K Пакет 35 C / W 10 мА IOUT 3A, 3V (VIN – VOUT) 35V TMIN TJ TMAX VIN – VOUT = 35V VIN – VOUT 10V VIN – VOUT f 10 кГц VOUT = 120 Гц, CADJ 0 F VOUT = 120 Гц, CADJ 125C, 1000 часов K Пакет 3.0 0,3 Условия Мин. 3 В (VIN – VOUT) 10 мА IOUT 30 Вт 3 В (VIN – VOUT) 35 В (Примечание 10 мА IOUT 3A (Примечание 20 мс Импульс% / V% / Вт дБ% C / W 1,20 LM150 Тип 1,25 Макс. 1,30 V Единицы
Макс. Мин. LM350 Тип. Макс. ДБ% C / W Единицы
Изменения выходного напряжения из-за эффектов нагрева рассматриваются в спецификациях по терморегулированию. Примечание 4: См. Чертеж RETS150K для получения информации о военных характеристиках LM150K.
2 В ~ 33 В
От 2 В до 33 В
5%