Микрофонный усилитель для динамического микрофона
Из самого названия статьи понятно, что мы будем что-то усиливать. Для начала рассмотрим один пример. Вы подключили к компьютеру динамический микрофон и решили записать свой голос. Но кроме очень тихой речи, переполненной множеством шумов и помех вы ничего не услышали. А все потому, что на входе аудио-карты компьютера появляются 1,5 В. Это самые полтора вольта прижимают катушку внутри микрофона, а когда вы говорите, они мешают ей двигаться. Значит это напряжение нужно как-то убрать и усилить сигнал. Для этого мы и сделаем предварительный усилитель. То есть, звук с микрофона попадет в компьютер уже усиленный и без шумов.
И так, приступим.
Для этого нужны следующие компоненты:
Резисторы – 4,7 кОм – 2шт., 470 кОм, 100кОм.
Конденсаторы – 4,7 мкФ, 10 мкФ, 100 мкФ.
Транзистор – КТ315.
Светодиод – не обязательно.
Инструменты:
Паяльник, кусачки, пинцет, ножницы, клеевой пистолет и т.
д.
Приступаем к изготовлению.
1. Для начала разберемся со схемой и деталями.
Резистор R5 ставится для электретного микрофона и выполняет роль смещения напряжения. Его мы не используем. Транзистор КТ315 можно заменить на КТ3102, BC847. У КТ3102 коэффициент усиления больше, поэтому его предпочтительнее ставить. Светодиод не обязателен. Если он не нужен, замените его диодом. У себя я нашел кусочек самодельной макетной платы. На ней и буду делать схему.
2. Теперь согласно схеме, припаиваем все компоненты.
3. Далее припаиваем разъемы питания, вход и выход для микрофона, выключатель питания. Разъем для джека на 6,3 мм. я взял от старого DVD проигрывателя, джек на 3,5 мм. – от магнитофона. Разъем для батареи от нерабочей кроны, выключатель от игрушечной машинки. Припаиваем все к плате.
На фото нет светодиода, он появился позже.
4. Теперь займемся корпусом.
У меня нашлась какая-то пластмассовая коробочка без дна. Она как раз подошла под все детали. В ней сверлим отверстия под разъемы, светодиод, вырезаем прямоугольное отверстие под выключатель.
5. Теперь собираем все в корпус. Крону и плату приклеиваем на двухсторонний скотч, разъемы на термоклей.
Дно сделал из прочного черного картона.
6. Проверяем. У меня имелся самый дешёвый караоке-микрофон BBK. Его я и подключил. Далее проводом джек-джек, подключаем выход усилителя к компьютеру, колонкам, или к чему вам нужно. Включаем питание. Светодиод загорелся. Предусилитель работает.
7. Подключив этот усилитель к компьютеру, я сам удивился качеству записи. Звук без шумов, усиление микрофона убавлено на 0. Даже громкость микрофона пришлось немного убавить.
В общем, такую простую в повторении схему я могу вам порекомендовать к сборке. Она не требует каких-то труднодоступных деталей, их можно найти в любой строй технике.
А так же качество записи очень хорошее, даже с таким микрофоном. Спасибо, всем удачи!
Простой микрофонный усилитель для компьютера своими руками
Это статья посвящена конструкции простого микрофонного усилителя, который можно использовать для усиления сигнала электретного или динамического микрофона.
При минимальном количестве деталей, такой усилитель позволяет улучшить соотношение сигнал/шум и увеличить усиление сигнала микрофона по сравнению с усилителем встроенной аудиокарты. https://oldoctober.com/
Всё собираюсь записать свой первый видео урок. Уже изготовил микрофон-клипсу. Но, первая же попытка записать голос споткнулась о невероятно высокие шумы и недостаточный коэффициент усиления микрофонного усилителя встроенной аудио карты.
Самые интересные ролики на Youtube
При отключении режима «Microphone Boost», удалось снизить шумы, но уровень усиления стал таким низким, что записать что-либо стало невозможно.
Я уже было решил купить отдельную аудио карту, но обнаружилось, что хорошая аудио карта стоит очень дорого, а бюджетная за 10$, хотя и имеет более низкий уровень шумов, но также обладает микрофонным усилителем с не очень высоким коэффициентом усиления.
Так что, взялся я за изготовление простенького микрофонного усилителя.
Первые же опыты с макетами микрофонных усилителей показали, что уровень шумов можно снизить, а усиление повысить.
Остаётся только диву даваться тому, как умудряются разработчики компьютерного железа выдавать на гора такие “перлы”, тогда как всего несколько копеечных деталей решают проблему шума и усиления.
Конструкция и детали.
При выборе схемы усилителя, я ориентировался в основном на простоту эксплуатации и минимальное количество деталей затраченных на постройку. Задача изготовить супер-пупер усилитель с рекордными показателями не ставилась.
После макетирования нескольких схем на совдеповских микросхемах, я остановился на микросхеме К538УН3А (КР538УН3А). https://oldoctober.com/
- Минимальное количество навесных элементов.
- Однополярное питание. Не нужно городить фантомную землю.
- Низкое напряжение питания – 6 Вольт. Легко применить питание от батареи.

- Микросхема продолжает работать при снижении напряжения питания до 3-х Вольт. Не нужен стабилизатор напряжения питания и батарею можно использовать более длительное время.
- Защита от короткого замыкания. Важно при использовании Джеков 3,5мм! В момент вставки штекера в гнездо происходит короткое замыкание контактов.
- Потребляемый ток не превышает 5мА. Если установить пару литий-ионных элементов питания, например, DL123A или одну батарею CR-P2, то их хватит как раз до того момента, когда вся современная техника морально устареет.
Почему именно DL123A (CR-P2)? Из-за токсичной начинки, корпуса этих элементов изготавливают из нержавеющей стали и тщательно герметизируют, что исключает разрушение корпуса и повреждение схемы усилителя. Последнее часто случается при использовании солевых и щелочных (алкалиновых) элементов. (Алкалайновые элементы GP повредили мой любимый Maglite).
Технические параметры К538УН3А.
Ниже публикую технические данные взятые из бумажного справочника по аналоговым микросхемам, так как в сети не нашёл подробной информации об этой микросхеме.
Микросхема представляет собой сверхмалошумящий широкополосный усилитель сигналов частотой до 3МГц. Шумовые характеристики усилителя оптимизированы для работы с низкоомными генераторами сигналов. Коэффициент усиления фиксирован внутренним делителем, но имеется возможность его внешней регулировки. Усилитель предназначен для применения в качестве предварительного усилителя воспроизведения в аппаратуре высшего класса, а также в качестве усилителя для низкоомных датчиков. Корпус 2101.8-1 (DIP8) или 301.8-2.
Электрические параметры.
Номинальное напряжение питания – +6В.
Ток потребления при Uп = 6В, Т = -45… +70С, не более – 5мА.
Коэффициент усиления напряжения с внутренней обратной связью при Uп = 6В, f = 1МГц, Uвх. = 1мВ, Rн = 10кОм, Т = +25С:
типовое значение – 250.
Коэффициент усиления напряжения без внутренней обратной связи при Uп = 6В, f = 1МГц, Uвх = 1мВ, Rн = 10кОм, Т = +25С, типовое значение – 3000.
Нормированное напряжение собственного шума при Uп = 6В, f = 1МГц, Uвх = 1мВ, Rг = 500Ом, Rн.
= 10кОм, Т = +25С, не более – 5нВ/√Гц, типовое значение – 2,1нВ/√Гц.
Максимальное выходное напряжение Uп = 6В, Rн = 2кОм, Кг = ≤ 10%, Т = -45С, не менее 0,5В, типовое значение – 1В.
Верхняя частота среза при Uп = 6В, Rн = 2кОм, Kу = 100, Т = +25С, типовое значение – 3МГц.
Входное сопротивление – 10кОм.
Предельные эксплуатационные данные.
Максимальное напряжение питания – 7,5В.
Максимальное входное напряжение – 200мВ.
Минимальное сопротивление нагрузки (кратковременное) – 0 Ом.
Температура окружающей среды, длительное воздействие: –45… +70С, кратковременное воздействие: –60… +125С.
Назначение выводов микросхемы К538УН3А.
- Питание.
- Не используется.
- Коррекция.
- Вход.
- Вывод регулировки коэффициента усиления.
- Подключение фильтра ОС по постоянному току.
- Общий.
- Выход.
Несколько устаревший вариант исполнения микросхемы.
Типовая схема включения микросхемы.

- C2 – фильтр питания.
- C5 – разделительный.
- C6 – корректирующий.
- C8 – фильтр ОС по постоянному току.
- R4 – регулировка ОС по переменному току.
Схема универсального микрофонного усилителя.
Представленная схема микрофонного усилителя может усиливать сигнал, как электретного, так и динамического микрофона.
Величина резистора R4 определяет коэффициент усиления микросхемы DA1.
Максимальный коэффициент усиления достигается при R4 = 0.
Для оперативной регулировки и ограничения уровня входного сигнала при перегрузке используется потенциометр R3.
Резистор R2, диод VD2 и светодиод HL1 представляют собой делитель напряжения, на котором формируется 2,2В для питания электретного микрофона. Резистор R1 является нагрузкой электретного микрофона. Светодиод HL1 также осуществляет функцию индикатора питания.
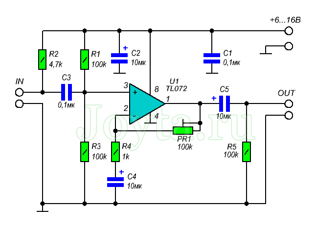
Схема предварительного усилителя для динамического микрофона.
Схему можно значительно упростить, если рассчитывать только на использование динамического микрофона.
Нужно только иметь в виду, что при использовании пассивного динамического микрофона с малой чувствительностью, может понадобиться увеличить коэффициент усиления, что приведёт к некоторому повышению уровня шумов микрофонного усилителя.
Печатные платы.
На изображениях печатных плат, представлен вид со стороны элементов. Дорожки просвечиваются сквозь плату.
На картинке пример разводки печатной платы универсального микрофонного усилителя.
- Вход.
- Верхний по схеме конец потенциометра R3.
- Движок потенциометра R3.
- Анод светодиода HL1.
- Корпус.
- Питание +6В.
- Выход.
- Корпус.
Пример разводки печатной платы усилителя динамического микрофона.
Сам я изготовил печатную плату исходя из размеров имеющихся в моём распоряжении элементов управления и корпуса.
Ссылка на чертежи печатных плат в конце статьи.
Корпус.
Для размещения конструкции хорошо бы выбрать металлический корпус.
Если используется пластмассовый корпус, то всю конструкцию желательно поместить в экран. Экран можно изготовить из жести консервной банки от сгущенного молока. Эти банки всё ещё покрывают оловом, и они прекрасно паяются (их даже не нужно лудить). И вкусно и полезно… для самодельщика. Корпус регулятора уровня сигнала должен соединяться с экраном всего усилителя.
На картинке корпус из дюралюминия и печатная плата в сборе. На плате два независимых усилителя с раздельным управлением питанием. Чтобы можно было записать стерео сигнал с использованием двух произвольных микрофонов, усилитель каждого канала снабжён отдельным входным гнёздом.
Элементы управления установлены прямо на печатной плате. Регулировка коэффициента усиления осуществляется один раз путём подбора постоянных резисторов при настройке усилителя.
Микрофонный усилитель в сборе. Микрофонный усилитель соединяется с компьютером экранированным кабелем, на конце которого находится разъём Джек 3,5мм (Jack 3,5mm).
Сравнительные испытания.
При сравнительном испытании, регуляторы устанавливались в такое положение, которое бы обеспечило одинаковый уровень записанного сигнала, как при использованием микрофонного усилителя, так и без него.
Зелёный – уровень шума.
Малиновый – вид шума.
На графике уровень шумов микрофонного усилителя встроенной аудио карты в режиме «Microphone Boost».
Уровень записи – 1,0.
Уровень шума около -80Дб.
Для того чтобы получить минимальный уровень шумов, я установил максимальный уровень сигнала резистором R3. Это позволило использовать усилитель линейного входа аудио карты с небольшим уровнем усиления.
На этом графике уровень шумов самодельного микрофонного усилителя.
Уровень записи 0,05.
Уровень шума около -110Дб.
Драйверы аудиокарат обычно не позволяют устанавливать уровень записи с такой высокой точностью.
Установить уровень записи с точностью до долей процента можно с помощью бесплатного портативного аудиоредактора Audacity, ссылка на который есть в «Дополнительных материалах».
Саму запись или трансляцию звука можно производить при помощи любых других программ.
Как правильно подключить динамический микрофон к кабелю.
Имея в наличии стерео микрофон от старого катушечного магнитофона, я хотел было записать стерео звук. Но, не тут то было…
Чувствительность динамических микрофонов уступает чувствительности электретных, что предъявляет к первым повышенные требования по экранированию от помех и наводок. Однако эти требования часто игнорируются производителем. Именно так обстояло дело с моими микрофонами. Подключены к кабелю они были по-разному, но каждый неправильно по-своему.
- Корпус.
- Вывод катушки.
- Вывод катушки.
На рисунке видно, что у левого микрофона вообще оказался не подключенным корпус, а у правого, один из выводов катушки был подключен к корпусу. Оба эти подключения выполнены неправильно, особенно если учесть, что был применён кабель с экранированной витой парой.
На картинке показано, как правильно подключить динамический микрофон к микрофонному усилителю с асимметричным входом.
А это подключение микрофона к микрофонному усилителю с симметричным входом.
Наиболее дешёвые динамические микрофоны подключают с использованием однопроводного экранированного кабеля. На рисунке схема такого подключения.
Если вы слышите наводки в виде фона с частотой 50Гц, то микрофон лучше подключить с использованием экранированной витой пары.
Пунктирной линией на схемах показан металлический корпус микрофона, который следует соединить с экранирующий оплёткой кабеля. Выводы катушки нужно соединить с витой парой. Не все бюджетные динамические микрофоны позволяют это сделать безболезненно. Часто один из проводов катушки уже подключен к металлическому корпусу микрофона.
Не пытайтесь самостоятельно перепаивать провод катушки к другому контакту. Катушка намотана проводом 0,05мм и тоньше. Для сравнения – толщина волоса человека 0,03-0,04мм. Любое неосторожное касание выводов катушки неминуемо приведёт к обрыву. Кроме того, выводы катушки дополнительно покрывают клеем, что также усложняет задачу.
Ура! Заработало!
| Get the Flash Player to see this player. |
Пятисекундная стерео запись сделанная при помощи двух динамических микрофонов и самодельного микрофонного усилителя. (Нужно кликнуть по картинке).
Величина резистора в цепи обратной связи R4 = 50 Ом.
Уровень сигнала микрофонного усилителя – максимум.
Уровень записи по линейному входу аудио карты = 0,2.
Дополнительные материалы (Download).
Изготовить печатные платы проще всего способом ЛУТ. Некоторые разновидности этой технологии описаны здесь и здесь.
Последние комментарии
- Сергей на Преобразователь напряжения 12 – 220 вольт
- АЛЕКСАНДР на Закон Ома
- Евгений на Программа “Компьютер – осциллограф”
- Всеволод на Начинающий радиолюбитель: школа, схемы, конструкции
- Дмитрий на КВ приемник наблюдателя
Радиодетали – почтой
Очень простые и качественные схемы микрофонных усилителей с низковольтным питанием для любых радиолюбительских конструкций
Доброго дня уважаемые радиолюбители!
Приветствую вас на сайте “ Радиолюбитель “
В статье приведены простые схемы микрофонных усилителей, которые найдут применение и для компьютера, и в караоке, и как просто микрофонные усилители для различных радиолюбительских устройств.
На днях мне понадобилась простая схема микрофонного усилителя с низковольтным питанием, да и еще с хорошими характеристиками. Поиски в интернете ничего толкового не дали. Пролистав радиолюбительскую литературу, нашел несколько несложных схем, которыми и спешу с вами поделиться.
Немного о применяемых микрофонах.
Чаще всего радиолюбители применяют в своих устройствах два типа микрофонов – динамический, или электретный.
Отечественное обозначение:
– МД – микрофон динамический
– МКЭ – микрофон конденсаторный, электретный
Диапазон воспроизводимых частот у них примерно одинаковый, в среднем – 50-16000 Герц.
Чувствительность у динамических микрофонов – 1-2 мв/Па, у электретных – 1-4 мв/Па.
Для работы электретных микрофонов требуется дополнительный источник питания – 1,5-4,5 вольт (питание также нужно для встроенного в капсюль полевого транзистора, который служит для согласования высокого выходного сопротивления микрофона с низким входным сопротивлением усилителя).
Капсюль динамического микрофона обладает низким выходным сопротивлением и напряжением. Поэтому, все без исключения динамические микрофоны снабжаются согласующим повышающим трансформатором, встроенным в их корпус.
Чаще всего в радиолюбительских схемах присутствует узел питания электретных микрофонов, но если нет, то вот типовая схема включения электретного микрофона:
Сопротивление резистора R1 зависит от питающего напряжения. Примерно можно его выбирать так:
– при питающем напряжении 1,5 – 3 вольта – как на схеме, 2,2 кОм
– при 4,5 вольта – 4,7 кОм
– более 4,5 вольт – около 10 кОм
Типовая схема питания и подключения электретного микрофона к микрофонному усилителю:
– при низковольтном питании:
– при питании напряжением более 4,5 вольт можно применить стабилитрон на соответствующее напряжение:
Я думаю, что с микрофонами более-менее понятно.
Теперь переходим к микрофонным усилителям.
В статье приведены несколько схем на транзисторах и микросхемах.
Напряжение питания всех транзисторных схем в примерах – 3 вольта. Если у вас более высокое напряжение питания, то в схемы надо добавить простые параметрические стабилизаторы на стабилитронах . Ток потребления усилителей – около 1 мА.
Первая схема.
Микрофонный усилитель на двух транзисторах разной проводимости.
Усилитель не требует подбора элементов схемы.
Коэффициент усиления составляет не менее 150-200 во всей полосе частот.
Схема усилителя:
В схеме, кроме указанных транзисторов, можно применить КТ3102 и КТ3107 с любым буквенным индексом, допустима замена на КТ315 и КТ361, но работа усилителя может ухудшиться. Также можно применить и их зарубежные аналоги.
Такую же замену транзисторов можно производить и в остальных схемах микрофонных усилителей.
Печатная плата и монтажная схема усилителя на двух транзисторах:
Вторая схема.
Микрофонный усилитель на трех транзисторах.
Коэффициент усиления – 300-400.
Схема усилителя:
Особенность этого усилителя – коррекция частотной характеристики во втором каскаде, которая достигается включение параллельно резистору R7 цепочки С4 и R5. На низких частотах сопротивление конденсатора С4 велико, и резистор R5 практически не влияет на усиление каскада. На высоких же частотах за счет малого сопротивления того же конденсатора параллельно R7 подключается R5. Сопротивление в цепи эмиттера уменьшается, что приводит к увеличению коэффициента усиления каскада.
Печатная плата и монтажная схема усилителя на трех транзисторах:
Третья схема.
Микрофонный усилитель на трех транзисторах разной проводимости.
Коэффициент усиления – до 1000.
Схема усилителя:
В случае необходимости усиление можно снизить увеличением номинала резистора R3 (при R3 равном 1 кОм, коэффициент усиления составляет – 100).
Для нормальной работы усилителя необходимо, чтобы постоянное напряжение на эмиттере третьего транзистора равнялось +1,4 вольта, которое устанавливается подбором номинала резистора R1.
Печатная плата и монтажная схема усилителя на трех транзисторах разной проводимости:
Четвертая схема.
Микрофонный усилитель на ИМС типа К538УН3Б
С помощью такой микросхемы можно собрать очень простой микрофонный усилитель с коэффициентом усиления – 2000-4000 (при напряжении питания равном 6 вольт, при напряжении питания 3 вольта, коэффициент усиления снизиться до 500-1000).
Схема усилителя:
Пятая схема.
Микрофонный усилитель на два канала (стерео) на ИМС TDA7050.
Микросхема имеет два канала с коэффициентом усиления около 1000 в полосе частот от 20 Гц до 20 кГц.
Напряжение питания может составлять от 1,6 вольта до 6 вольт.
Схема усилителя:
Усилитель для микрофона своими руками: пошаговая инструкция
Если у микрофона звук очень слабый и присутствует его искажение, то эту проблему можно устранить с помощью предусилителя. Это такое устройство, которое способно усилить слабый сигнал до необходимого уровня громкости.
И звуковая волна попадает сразу уже усиленный в компьютер и без посторонних звуков. Усилитель необязательно покупать в магазине, а можно сделать своими руками.
Содержание статьи
Как сделать усилитель для микрофона своими руками
Чтобы сделать микрофонный предусилитель, который будет брать энергию не от батареек или же не тянуть длинные провода от другого источника питания, а чтобы его подзарядка происходила, непосредственно, от звуковой карты нужно сделать схему с фантомным источником подпитки. То есть такую схему, где передача сигнала информации и питание устройства происходят совместно по общему проводу.
Такой вариант является самым оптимальным, потому что обычная батарейка часто садится, использование аккумулятора тоже требует его подзарядки время от времени. Использование блока питания тоже не совсем удобно, потому что здесь есть провода, которые могут мешать при необходимости передвижения и сторонние помехи. Эти факторы приводят к неудобству использования устройства.
Важно! Работа микрофона основана на свойстве некоторых материалов, имеющих повышенную проницаемость диэлектрическую менять свой заряд по воздействию звуковой волны. И для усиления сигнала микрофона нужно установить сопротивление в диапазоне от 200 до 600 Ом, а емкость конденсатора должна быть до 10 мкф.
Для этой цели необходимо иметь:
- резисторы;
- конденсаторы;
- транзистор;
- штекер и гнезда для подключения прибора;
- провода;
- корпус;
- микрофон;
- дополнительные инструменты – кусачки, паяльник, ножницы, пинцет, клеевой пистолет.
Схема усилителя
Есть очень много способов собрать усилитель, но эта схема отличается свое простотой и она основывается на классическом транзисторном каскаде, где устанавливается общий эмитер. Также для ее сборки не требуется приобретать дорогостоящие детали. На ее изготовление потребуется лишь один час свободного времени.
Схема в работе потребляет – 9 мА тока, а в состоянии покоя – 3 мА.
Она имеет два конденсатора и два резистора, один штекер, транзистор и электретный микрофон. Плата усилителя получается очень маленьких размеров, которую можно прикрепить к штекеру, если она имеет чуть большие размеры, то тогда нужно взять какую-либо пластмассовую деталь для изготовления корпуса.
Принцип ее работы таков, что через резисторы R1 и R2 идет питание элементов, для того чтобы предотвратить обратную связь в частотах подаваемого сигнала применяется конденсатор С1, резистор же нужен для устранения посторонних щелчков при подключении в работу микрофона. Сигнал исходит от резистора и идет для его усиления на транзистор. Благодаря этой схемы сигнал динамического микрофона может увеличиться в два раза.
Усилитель для микрофона: пошагово
Берем резистор, он будет выполнять функцию смещения напряжения. Берем транзистор модели KT 315 можем заменить KT 3102 или ВС847.
Для изготовления схемы можем взять самодельную макетную плату. Ее перед использованием тщательно промываем каким-либо растворителем. К ней нужно припаять разъемы через которые идет осуществляться питание, также этим способом присоединяем разъемы входа и выхода микрофона. Берем разъемы и припаиваем к нашей плате. Их можно взять из старого ДВД проигрывателя, магнитофона. Выключатель можно взять из старой игрушечной машинки. Припаиваем все детали к плате.
Для изготовления корпуса для усилителя микрофона берем коробку из пластмассы. В ней проделываем отверстия для разъемов и для выключателя. Плату приклеиваем к коробке и накрываем верхней частью пластмассовой коробки.
При правильной сборке схему не нужно дополнительно настраивать и микрофон можно сразу подключать в работу. Этот усилитель для микрофона значительно улучшает качество звука и в нем нет посторонних шумов. Схема также хорошо работает вместе с электретным микрофоном.
Важно! Прежде чем подключить микрофон к устройству, то следует проверить его контакты, а также чтобы питание на входе микрофона было не менее 5 вольт.
![]()
Если нет такого напряжения, то берем другой штекер и присоединяем его к разъему и меряем вольтметром напряжение, которое имеется между большим отводом и другими двумя отводами, которые более короткие. При измерении напряжения нужно быть осторожным, чтобы не произошло замыкания выводов штекера между собой.
Для проверки берем динамический микрофон, подключаем, соединяем посредством провода выход усилителя и компьютер или колонки, или к то устройству, которое вам нужно и включаем питание. Если при сборке использовали светодиод, то его свечение говорит о том, что усилитель исправен. Но сам электрод не обязателен в схеме.
Подпишитесь на наши Социальные сети
Предусилитель для динамического микрофона — Меандр — занимательная электроника
Предусилитель для микрофона, он же предварительный усилитель или усилитель для микрофона — это такой вид усилителя, назначение которого — усиление слабого сигнала до величины линейного уровня (порядка 0,5-1,5 вольт), то есть до приемлемой величины, при которой работают обычные усилители звуковой мощности.
Входным источником акустических сигналов для предварительного усилителя обычно являются звукосниматели виниловых пластинок, микрофоны, звукосниматели различных музыкальных инструментов. Ниже приводится три схемы микрофонных усилителей на транзисторах, а так же вариант усилителя микрофона на микросхеме 4558. Все их без труда можно собрать своими руками.
Схема простого микрофонного предусилителя на одном транзисторе
Данная схема микрофонного предусилителя работает как с динамическим, так и с электретными микрофонами.
Динамические микрофоны по конструкции схожи с громкоговорителями. Акустическая волна оказывает воздействие на мембрану и на прикрепленную к ней акустическую катушку. В момент колебания мембраны, в катушке, находящейся под воздействием магнитного поля постоянного магнита, образуется электрический ток.
Работа электретных микрофонов базируется на возможности определенных видов материалов с повышенной диэлектрической проницаемостью (электретов) менять поверхностный заряд под воздействием акустической волны.
Данный тип микрофонов отличается от динамического высоким входным сопротивлением.
Цифровой аудио усилитель на TPA3118 Питание 8-24В, мощность 60 Вт…
Аудио усилитель на TDA2030 Мощность 18Вт, напряжение питания 6…12В, 1 канал…
Аудио усилитель TDA7294 Моно усилитель, размеры: 50х35х25мм….
Цифровой усилитель D класса Микросхема: YD138-E, питание: 9-14 В, мощнос….
Аудио усилитель на TDA7379 Чип: TDA7379 + AD828, питание: 9…17,5В, мощность: 38 Вт + 38 Вт….
При использовании электретного микрофона, для смещения напряжения на микрофоне, необходимо установить сопротивление R1
микрофонный усилитель на одном транзисторе
Поскольку эта схема микрофонного усилителя для динамического микрофона, то при использовании электродинамического микрофона его сопротивление должно быть в диапазоне от 200 до 600 Ом. При этом конденсатор C1 необходимо поставить до 10 мкф. Если это будет электролитический конденсатор, то его плюсовой вывод необходимо подключить в сторону транзистора.
Питание осуществляется от батареи крона или же от стабилизированного источника питания. Хотя лучше от батареи, чтобы исключить шумы. Биполярный транзистор BC547 можно заменить на отечественный КТ3102. Конденсаторы электролитические на напряжение 16 вольт. Для предотвращения помех, подключать предусилитель к источнику сигнала и к входу усилителя необходимо экранированным проводом. Если необходимо дальнейшее мощное усиление звука, то можно собрать усилитель на микросхеме TDA2030.
Электрические параметры.
Номинальное напряжение питания – +6В.
Ток потребления при Uп = 6В, Т = -45… +70С, не более – 5мА.
Коэффициент усиления напряжения с внутренней обратной связью при Uп = 6В, f = 1МГц, Uвх. = 1мВ, Rн = 10кОм, Т = +25С:
типовое значение – 250.
Коэффициент усиления напряжения без внутренней обратной связи при Uп = 6В, f = 1МГц, Uвх = 1мВ, Rн = 10кОм, Т = +25С, типовое значение – 3000.
Нормированное напряжение собственного шума при Uп = 6В, f = 1МГц, Uвх = 1мВ, Rг = 500Ом, Rн.
= 10кОм, Т = +25С, не более – 5нВ/√Гц, типовое значение – 2,1нВ/√Гц.
Максимальное выходное напряжение Uп = 6В, Rн = 2кОм, Кг = ≤ 10%, Т = -45С, не менее 0,5В, типовое значение – 1В.
Верхняя частота среза при Uп = 6В, Rн = 2кОм, Kу = 100, Т = +25С, типовое значение – 3МГц.
Входное сопротивление – 10кОм.
Предельные эксплуатационные данные.
Максимальное напряжение питания – 7,5В.
Максимальное входное напряжение – 200мВ.
Минимальное сопротивление нагрузки (кратковременное) – 0 Ом.
Температура окружающей среды, длительное воздействие: –45… +70С, кратковременное воздействие: –60… +125С.
Микрофонный предварительный усилитель на 2-х транзисторах
Структура построения любого предусилителя очень сильно влияет на его шумовые характеристики. Если брать во внимание тот факт, что используемые в схеме предусилителя качественные радиодетали все равно в той или иной мере приводят к искажениям (шумам), то очевидно, что единственный выход получить более-менее качественный микрофонный усилитель — это сократить число радиокомпонентов схемы.
Примером может послужить следующая схема двухкаскадного предварительного усилителя на транзисторах.
С данном варианте количество разделительных конденсаторов сведено к минимуму, поскольку транзисторы включены по схеме с общим эмиттером. Так же между каскадами существует непосредственная связь. Для стабилизации режима работы схемы, при изменении внешней температуры и напряжения питания, в схему добавлена ООС по постоянному току.
Сравнительные испытания.
При сравнительном испытании, регуляторы устанавливались в такое положение, которое бы обеспечило одинаковый уровень записанного сигнала, как при использованием микрофонного усилителя, так и без него.
Зелёный — уровень шума.
Малиновый — вид шума.
На графике уровень шумов микрофонного усилителя встроенной аудио карты в режиме «Microphone Boost».
Уровень записи – 1,0.
Уровень шума около -80Дб.
Для того чтобы получить минимальный уровень шумов, я установил максимальный уровень сигнала резистором R3.
Это позволило использовать усилитель линейного входа аудио карты с небольшим уровнем усиления.
На этом графике уровень шумов самодельного микрофонного усилителя.
Уровень записи 0,05.
Уровень шума около -110Дб.
Драйверы аудиокарат обычно не позволяют устанавливать уровень записи с такой высокой точностью.
Установить уровень записи с точностью до долей процента можно с помощью бесплатного портативного аудиоредактора Audacity, ссылка на который есть в «Дополнительных материалах».
Саму запись или трансляцию звука можно производить при помощи любых других программ.
Предусилитель для электретного микрофона на трех транзисторах
Это еще один вариант микрофонного усилителя для электретного микрофона. Особенность данной схемы усилителя для микрофона в том, что подача питания на схему предусилителя осуществляется по тому же проводнику (фантомное питание) по которому идет входной сигнал.
Данный микрофонный предусилитель предназначен для совместной работы с электретным микрофоном, например, МКЭ-3.
Напряжение питания на микрофон идет через сопротивление R1. Аудио сигнал с выхода микрофона поступает на базу VT1 через конденсатор С1. Делителем напряжения, состоящим из сопротивлений R2, R3 создается необходимое смещение на базе VT1 (примерно 0,6 В). Усиленный сигнал с резистора R5, выступающий в роли нагрузки, идет на базу VT2 который является частью эмиттерного повторителя на VT2 и VT3.
Возле разъема на выходе, установлены дополнительно два элемента: нагрузочное сопротивление R6, через которое идет питание, и разделительный конденсатор СЗ, отделяющий выходной аудио сигнал от напряжения питания.
Корпус.
Для размещения конструкции хорошо бы выбрать металлический корпус. Если используется пластмассовый корпус, то всю конструкцию желательно поместить в экран. Экран можно изготовить из жести консервной банки от сгущенного молока. Эти банки всё ещё покрывают оловом, и они прекрасно паяются (их даже не нужно лудить). И вкусно и полезно… для самодельщика. Корпус регулятора уровня сигнала должен соединяться с экраном всего усилителя.
На картинке корпус из дюралюминия и печатная плата в сборе. На плате два независимых усилителя с раздельным управлением питанием. Чтобы можно было записать стерео сигнал с использованием двух произвольных микрофонов, усилитель каждого канала снабжён отдельным входным гнёздом.
Элементы управления установлены прямо на печатной плате. Регулировка коэффициента усиления осуществляется один раз путём подбора постоянных резисторов при настройке усилителя.
Микрофонный усилитель в сборе. Микрофонный усилитель соединяется с компьютером экранированным кабелем, на конце которого находится разъём Джек 3,5мм (Jack 3,5mm).
Предварительный микрофонный усилитель на микросхеме 4558
Операционный усилитель 4558 выпускается фирмой ROHM. Он характеризуется как маломощный и малошумящий усилитель. Применяется данная микросхема в усилителе микрофона, звуковых усилителях, активных фильтрах, генераторах управляемых напряжением. Микросхема 4558 имеет внутреннюю фазовую компенсацию, увеличенный порог входного напряжения, большой коэффициент усиления и малый уровень шума.
Также у данного операционного усилителя имеется защита от короткого замыкания.
Технические параметры К538УН3А.
Ниже публикую технические данные взятые из бумажного справочника по аналоговым микросхемам, так как в сети не нашёл подробной информации об этой микросхеме.
Микросхема представляет собой сверхмалошумящий широкополосный усилитель сигналов частотой до 3МГц. Шумовые характеристики усилителя оптимизированы для работы с низкоомными генераторами сигналов. Коэффициент усиления фиксирован внутренним делителем, но имеется возможность его внешней регулировки. Усилитель предназначен для применения в качестве предварительного усилителя воспроизведения в аппаратуре высшего класса, а также в качестве усилителя для низкоомных датчиков. Корпус 2101.8-1 (DIP8) или 301.8-2.
Как правильно подключить динамический микрофон к кабелю.
Имея в наличии стерео микрофон от старого катушечного магнитофона, я хотел было записать стерео звук. Но, не тут то было…
Чувствительность динамических микрофонов уступает чувствительности электретных, что предъявляет к первым повышенные требования по экранированию от помех и наводок.
Однако эти требования часто игнорируются производителем. Именно так обстояло дело с моими микрофонами. Подключены к кабелю они были по-разному, но каждый неправильно по-своему.
- Корпус.
- Вывод катушки.
- Вывод катушки.
На рисунке видно, что у левого микрофона вообще оказался не подключенным корпус, а у правого, один из выводов катушки был подключен к корпусу. Оба эти подключения выполнены неправильно, особенно если учесть, что был применён кабель с экранированной витой парой.
На картинке показано, как правильно подключить динамический микрофон к микрофонному усилителю с асимметричным входом.
А это подключение микрофона к микрофонному усилителю с симметричным входом.
Наиболее дешёвые динамические микрофоны подключают с использованием однопроводного экранированного кабеля. На рисунке схема такого подключения.
Если вы слышите наводки в виде фона с частотой 50Гц, то микрофон лучше подключить с использованием экранированной витой пары.
Пунктирной линией на схемах показан металлический корпус микрофона, который следует соединить с экранирующий оплёткой кабеля. Выводы катушки нужно соединить с витой парой. Не все бюджетные динамические микрофоны позволяют это сделать безболезненно. Часто один из проводов катушки уже подключен к металлическому корпусу микрофона.
Не пытайтесь самостоятельно перепаивать провод катушки к другому контакту. Катушка намотана проводом 0,05мм и тоньше. Для сравнения — толщина волоса человека 0,03-0,04мм. Любое неосторожное касание выводов катушки неминуемо приведёт к обрыву. Кроме того, выводы катушки дополнительно покрывают клеем, что также усложняет задачу.
УСИЛИТЕЛЬ ЭЛЕКТРЕТНОГО МИКРОФОНА
Идея сборки усилителя для микрофона давно витала в голове. Собравшись с силами, приступил к поиску схем усилителей. Большинство схем, просмотренных мною, были на ОУ, что не нравилось. Хотелось собрать проще, лучше и меньше (для ноутбука, ибо встроенный делали, видимо, только для галочки – качество плохое).
И вот после недолгого поиска, была найдена и протестирована схема усилителя микрофонного сигнала с фантомным питанием. Фантомное питание (это когда питание и передача информации осуществляется по одному проводу) – огромный плюс этой схемы, ведь оно избавляет нас от сторонних источников питания и проблем связанных с ними. Например: если мы будем питать усилитель от простой батарейки, то она рано или поздно сядет, что приведет к неработоспобности схемы в данный момент; если будем питать от аккумулятора, то его придется рано или поздно заряжать, что тоже приведет к некоторым трудностям и ненужным движениям; если будем питать от БП, то здесь есть два минуса, которые, по моему мнению, отбрасывают вариант его использования – это провода (для питания нашего УМ) и помехи. От помех можно избавится многими способами (поставить стабилизатор, всяческие фильтры и т.д.), то от проводов избавиться не так уж и просто (можно, правда, сделать передачу энергии на расстоянии, но зачем городить целый комплекс устройств, для питания какого-то микрофонного усилителя?) к тому же это снижает практичность устройства.
Перейдем к схеме:Схема усилителя для электретного микрофона
Вариант схемы усилителя для динамического микрофона
Схема отличается своей супер-простотой и мега-повторяемостью, в схеме два резистора (R1, 2), два конденсатора (C2, 3), штекер 3,5 (J1), один электретный микрофон и транзистор. Конденсатор С3 работает в качестве фильтра микрофона. Емкостью С2 на пренебрегать, то есть не надо ставить ни больше, ни меньше от номинала, указанного в схеме, иначе это повлечет за собой кучу помех. Транзистор Т1 ставим отечественный кт3102. Для уменьшения размеров устройства, использовал SMD транзистор с маркировкой «1Ks». Если ты вообще незнаешь как паять – вперед на форум.
Но обошелся и простым полумиллиметровым перманентным маркером. Вытравил плату в хлорном железе за 5 минут. Получилась вот такая плата усилителя микрофона, которая крепится к штекеру 3,5.
Что тогда будет, не знаю и проверять не хочу. У меня микрофонный усилитель работает уже 3 месяца, качеством и чувствительностью полностью доволен. Собирайте и отписывайтесь на форуме о своих результатах, вопросах, и, может быть даже о доработках корпуса, схемы и методах их изготовления. С вами был BFG5000, удачи!Форум по микрофонным предусилителям
Форум по обсуждению материала УСИЛИТЕЛЬ ЭЛЕКТРЕТНОГО МИКРОФОНА
Предусилитель для электретного микрофона
Предусилитель для микрофона, он же предварительный усилитель или усилитель для микрофона — это такой вид усилителя, назначение которого — усиление слабого сигнала до величины линейного уровня (порядка 0,5-1,5 вольт), то есть до приемлемой величины, при которой работают обычные усилители звуковой мощности.
Входным источником акустических сигналов для предварительного усилителя обычно являются звукосниматели виниловых пластинок, микрофоны, звукосниматели различных музыкальных инструментов.
Ниже приводится три схемы микрофонных усилителей на транзисторах, а так же вариант усилителя микрофона на микросхеме 4558. Все их без труда можно собрать своими руками.
Схема простого микрофонного предусилителя на одном транзисторе
Данная схема микрофонного предусилителя работает как с динамическим, так и с электретными микрофонами.
Динамические микрофоны по конструкции схожи с громкоговорителями. Акустическая волна оказывает воздействие на мембрану и на прикрепленную к ней акустическую катушку. В момент колебания мембраны, в катушке, находящейся под воздействием магнитного поля постоянного магнита, образуется электрический ток.
Работа электретных микрофонов базируется на возможности определенных видов материалов с повышенной диэлектрической проницаемостью (электретов) менять поверхностный заряд под воздействием акустической волны. Данный тип микрофонов отличается от динамического высоким входным сопротивлением.
При использовании электретного микрофона, для смещения напряжения на микрофоне, необходимо установить сопротивление R1
микрофонный усилитель на одном транзисторе
Поскольку эта схема микрофонного усилителя для динамического микрофона, то при использовании электродинамического микрофона его сопротивление должно быть в диапазоне от 200 до 600 Ом.
Питание осуществляется от батареи крона или же от стабилизированного источника питания. Хотя лучше от батареи, чтобы исключить шумы. Биполярный транзистор BC547 можно заменить на отечественный КТ3102. Конденсаторы электролитические на напряжение 16 вольт. Для предотвращения помех, подключать предусилитель к источнику сигнала и к входу усилителя необходимо экранированным проводом. Если необходимо дальнейшее мощное усиление звука, то можно собрать усилитель на микросхеме TDA2030.
Микрофонный предварительный усилитель на 2-х транзисторах
Структура построения любого предусилителя очень сильно влияет на его шумовые характеристики. Если брать во внимание тот факт, что используемые в схеме предусилителя качественные радиодетали все равно в той или иной мере приводят к искажениям (шумам), то очевидно, что единственный выход получить более-менее качественный микрофонный усилитель — это сократить число радиокомпонентов схемы.
С данном варианте количество разделительных конденсаторов сведено к минимуму, поскольку транзисторы включены по схеме с общим эмиттером. Так же между каскадами существует непосредственная связь. Для стабилизации режима работы схемы, при изменении внешней температуры и напряжения питания, в схему добавлена ООС по постоянному току.
Предусилитель для электретного микрофона на трех транзисторах
Это еще один вариант микрофонного усилителя для электретного микрофона. Особенность данной схемы усилителя для микрофона в том, что подача питания на схему предусилителя осуществляется по тому же проводнику (фантомное питание) по которому идет входной сигнал.
Данный микрофонный предусилитель предназначен для совместной работы с электретным микрофоном, например, МКЭ-3. Напряжение питания на микрофон идет через сопротивление R1. Аудио сигнал с выхода микрофона поступает на базу VT1 через конденсатор С1.
Делителем напряжения, состоящим из сопротивлений R2, R3 создается необходимое смещение на базе VT1 (примерно 0,6 В). Усиленный сигнал с резистора R5, выступающий в роли нагрузки, идет на базу VT2 который является частью эмиттерного повторителя на VT2 и VT3.
Возле разъема на выходе, установлены дополнительно два элемента: нагрузочное сопротивление R6, через которое идет питание, и разделительный конденсатор СЗ, отделяющий выходной аудио сигнал от напряжения питания.
Предварительный микрофонный усилитель на микросхеме 4558
Операционный усилитель 4558 выпускается фирмой ROHM. Он характеризуется как маломощный и малошумящий усилитель. Применяется данная микросхема в усилителе микрофона, звуковых усилителях, активных фильтрах, генераторах управляемых напряжением. Микросхема 4558 имеет внутреннюю фазовую компенсацию, увеличенный порог входного напряжения, большой коэффициент усиления и малый уровень шума. Также у данного операционного усилителя имеется защита от короткого замыкания.
Микросхема 4558- характеристики
Скачать datasheet 4558 (140,5 Kb, скачано: 2 466)
предусилитель микрофона на 4558
Это хороший вариант для постройки микрофонного предусилителя на микросхеме. Схема предусилителя для микрофона отличается высоким качеством усиления, простотой и не требует большой обвязки. Этот микрофонный усилитель для динамического микрофона также хорошо работает и с электретными микрофонами.
При безошибочной сборке, схема не требует настройки и начинает работать сразу. Наибольший ток потребления – 9 мА, а в состоянии покоя потребляемый ток в районе 3 мА.
Предусилитель для микрофона, он же предварительный усилитель или усилитель для микрофона — это такой вид усилителя, назначение которого — усиление слабого сигнала до величины линейного уровня (порядка 0,5-1,5 вольт), то есть до приемлемой величины, при которой работают обычные усилители звуковой мощности.
Входным источником акустических сигналов для предварительного усилителя обычно являются звукосниматели виниловых пластинок, микрофоны, звукосниматели различных музыкальных инструментов.
Ниже приводится три схемы микрофонных усилителей на транзисторах, а так же вариант усилителя микрофона на микросхеме 4558. Все их без труда можно собрать своими руками.
Схема простого микрофонного предусилителя на одном транзисторе
Данная схема микрофонного предусилителя работает как с динамическим, так и с электретными микрофонами.
Динамические микрофоны по конструкции схожи с громкоговорителями. Акустическая волна оказывает воздействие на мембрану и на прикрепленную к ней акустическую катушку. В момент колебания мембраны, в катушке, находящейся под воздействием магнитного поля постоянного магнита, образуется электрический ток.
Работа электретных микрофонов базируется на возможности определенных видов материалов с повышенной диэлектрической проницаемостью (электретов) менять поверхностный заряд под воздействием акустической волны. Данный тип микрофонов отличается от динамического высоким входным сопротивлением.
При использовании электретного микрофона, для смещения напряжения на микрофоне, необходимо установить сопротивление R1
микрофонный усилитель на одном транзисторе
Поскольку эта схема микрофонного усилителя для динамического микрофона, то при использовании электродинамического микрофона его сопротивление должно быть в диапазоне от 200 до 600 Ом.
Питание осуществляется от батареи крона или же от стабилизированного источника питания. Хотя лучше от батареи, чтобы исключить шумы. Биполярный транзистор BC547 можно заменить на отечественный КТ3102. Конденсаторы электролитические на напряжение 16 вольт. Для предотвращения помех, подключать предусилитель к источнику сигнала и к входу усилителя необходимо экранированным проводом. Если необходимо дальнейшее мощное усиление звука, то можно собрать усилитель на микросхеме TDA2030.
Микрофонный предварительный усилитель на 2-х транзисторах
Структура построения любого предусилителя очень сильно влияет на его шумовые характеристики. Если брать во внимание тот факт, что используемые в схеме предусилителя качественные радиодетали все равно в той или иной мере приводят к искажениям (шумам), то очевидно, что единственный выход получить более-менее качественный микрофонный усилитель — это сократить число радиокомпонентов схемы.
С данном варианте количество разделительных конденсаторов сведено к минимуму, поскольку транзисторы включены по схеме с общим эмиттером. Так же между каскадами существует непосредственная связь. Для стабилизации режима работы схемы, при изменении внешней температуры и напряжения питания, в схему добавлена ООС по постоянному току.
Предусилитель для электретного микрофона на трех транзисторах
Это еще один вариант микрофонного усилителя для электретного микрофона. Особенность данной схемы усилителя для микрофона в том, что подача питания на схему предусилителя осуществляется по тому же проводнику (фантомное питание) по которому идет входной сигнал.
Данный микрофонный предусилитель предназначен для совместной работы с электретным микрофоном, например, МКЭ-3. Напряжение питания на микрофон идет через сопротивление R1. Аудио сигнал с выхода микрофона поступает на базу VT1 через конденсатор С1.
Возле разъема на выходе, установлены дополнительно два элемента: нагрузочное сопротивление R6, через которое идет питание, и разделительный конденсатор СЗ, отделяющий выходной аудио сигнал от напряжения питания.
Предварительный микрофонный усилитель на микросхеме 4558
Операционный усилитель 4558 выпускается фирмой ROHM. Он характеризуется как маломощный и малошумящий усилитель. Применяется данная микросхема в усилителе микрофона, звуковых усилителях, активных фильтрах, генераторах управляемых напряжением. Микросхема 4558 имеет внутреннюю фазовую компенсацию, увеличенный порог входного напряжения, большой коэффициент усиления и малый уровень шума. Также у данного операционного усилителя имеется защита от короткого замыкания.
Микросхема 4558- характеристики
Скачать datasheet 4558 (140,5 Kb, скачано: 2 466)
предусилитель микрофона на 4558
Это хороший вариант для постройки микрофонного предусилителя на микросхеме. Схема предусилителя для микрофона отличается высоким качеством усиления, простотой и не требует большой обвязки. Этот микрофонный усилитель для динамического микрофона также хорошо работает и с электретными микрофонами.
При безошибочной сборке, схема не требует настройки и начинает работать сразу. Наибольший ток потребления – 9 мА, а в состоянии покоя потребляемый ток в районе 3 мА.
Среди задач, решаемых с помощью электретных микрофонов, можно выделить озвучивание больших помещений (например, конференцзалов? храмов и т.п.), с относительно большим расстоянием от источника звука, что требует повышенной чувствительности и помехозащищенности. Промышленно выпускаемые микрофоны для подобных целей достаточно дорогостоящи и, кроме того, требуют автономного источника питания для предусилителя.![]()
Целью данной разработки явилось удешевление изготовления высокочувствительного и помехозащищенного микрофона, без существенной потери качества воспроизведения.
За основу взята схема [1] балансного предусилителя, питающегося непосредственно от фантомного питания (+48 В) микшерного пульта:
Её основным недостатком является избыточное усиление, приводящее к клиппированию вывокочувствительных микрофонных входов пульта. Кроме того, недостаточно рационально выполнено питание электретного микрофона [2], а также зависимое от температуры смещение баз транзисторов на шести диодах, включенных как стабисторы. Наличие этих диодов, а также электролических конденсаторов, увеличивает размеры платы и не способствует миниатюризации.
Попытка замены стабилизации диодами на обратносмещенный базо-эмиттерный переход планарного транзистора (КТ315) оказалась неудачной из-за повышенной шумности (шипения) в полезном сигнале.
Поэтому в последующем применялась стабилизация на шунтовом регуляторе TL431, продемонстрировавшая практическое отсутствие посторонних шумов и высокую термостабильность напряжения смещения.
Окончательная схема предусилителя электретного микрофона показана ниже.
Её особенностями явились дополнительные коллекторные резисторы R7 и R9, примерно в 4,5 раза снижающие амплитуду сигнала на контактах разъема по сравнению с имеющейся на коллекторах транзисторов VT1 и VT2, а также задание смещения базы VT2 непосредственно от делителя, подключенного к управляющему электроду шунтового регулятора DA1 (+2,5 В). Электретный микрофон запитывается от катода DA1 через делитель R3R6, таким образом, чтобы постоянное напряжение на нем составило половину от питающего (т.е., +2,5 В от +5 В) и стало равным напряжению на управляющем электроде DA1. Такое подключение микрофона обеспечивает максимальную чувствительность. Оно было апробировано в проекте [3] и продемонстрировало свою практическую применимость.
Схема выполнена на компонентах поверхностного монтажа (SMD) на печатной плате размерами 37 х 15 мм (чертеж в формате *.lay7 приведен в аттаче):
Настройка сводится к уравниванию потенциалов между контактными точками (показаны стрелкой), выведенными на лицевую сторону платы путем вращения движка подстроечного резистора.
Апробация данного предусилителя продемонстрировала его полную работоспособность (файл с записью голоса приаттачен).
Предусилитель для динамического микрофона — Меандр — занимательная электроника
-У Вас компьютер есть? А караоке?
— Все есть, только купленный «для караоке» микрофон почему-то плохо работает, наверно неисправен.
К сожалению, аналогичный диалог легко может случиться.
Причина в том, что представленные на рынке в большом ассортименте микрофоны, хорошие динамические микрофоны, имеют низкую чувствительность.
Микрофонный вход звуковых карт рассчитан на использование электретных микрофонов, имеющих очень большую чувствительность.
Для сравнения, чувствительность динамических микрофонов (1…5)мВ/Па, а электретных (10…50)мВ/Па, и более.
Даже при использовании электретных микрофонов, иногда, требуется увеличение чувствительности микрофонного входа звуковой карты.
Наиболее простой, а может быть и единственный, способ разрешить возникшие проблемы — применить предусилитель, микрофонный предусилитель.
Самая простая принципиальная схема и соответствующая ей монтажная представлены ниже.
| R1 — 10кОм;R2 — 3,9кОм, подбирать при регулировке;С1 — 5мкФ;VT1 — транзистор КП303А. Примечание — здесь и далее сетка — 2,5мм. | |
Рис.1 | |
После сборки, подключив предусилитель к микрофонному входу звуковой карты, необходимо проверить напряжение постоянного тока на выходе (они же контакты для питания) предусилителя. Напряжение должно быть от 2 до 3 В, номинальное значение 2,5 В, иначе подобрать резистор R2.
На разъеме для подключения к звуковой карте, если он «стерео», необходимо соединить оба «сигнальных» контакта.
Элементы схемы определены из расчета, что резистор на входе звуковой карты имеет номинал около 13 кОм (два параллельно соединенных канала, левый и правый).
Коэффициент передачи предусилителя около 20. Зависит от параметров транзистора и сопротивления резистора на входе звуковой карты (на схеме без позиционного обозначения), для транзистора КП303А
Ku=S*R=(1…4)*13=(13…52)
где S — крутизна вольтамперной характеристики, (1…4)мА/В,
R — сопротивление параллельно соединенных резисторов на входе звуковой карты, 13 кОм.
Недостатки. Схема неработоспособна с электретными и другими нединамическими микрофонами. При некотором стечении неблагоприятных факторов, могут быть повышенные (но едва заметные «на слух») нелинейные искажения. Низкая температурная стабильность, при эксплуатации в «комнатных условиях» неактуально, низкая повторяемость коэффициента усиления «по образцам».
Преимущество этой схемы в том, что она не требует собственного источника питания и, конечно, простота.
«Конструкция выходного дня» представлена на фотографии. Монтаж выполнен «на рыбе», плата из двухстороннего фольгированого текстолита с изоляционными прорезями по фольге. Резисторы — SMD-компоненты. Кабели крепятся к плате с помощью «самолета» из белой жести, пайкой. Для исключения нежелательного электрического контакта элементов предусилителя, его необходимо поместить в корпус их изоляционного материала. Или обернуть скотчем.
Не смотря на простоту, даже примитивность, с успехом эксплуатируется мною много лет, (микрофон YAMAHA Y-907, Audio port M/B EliteGroup K7S5A).
Рис.2
Следующая схема немного сложнее, но значительно лучше.
| R1 — 10кОм;R2 — 3,9кОм, подбирать при регулировке;R3 — 750 Ом;С1 — 5мкФ; VT1 — транзистор КП303А; VT2 -транзистор КТ3107Б. | |
Рис.3 | |
Эта схема, в отличии от предыдущей, не имеет заметных нелинейных искажений, имеет большую температурную и другую стабильность. Имеет возможность устанавливать, при регулировке, необходимый коэффициент усиления в диапазоне (3…?) (подбором резистора R3). Естественно, чем больше усиление, тем больше нестабильность и нелинейные искажения.
Регулировка аналогична предыдущему.
В случае, если при эксплуатации микрофона наблюдается «бубнение», рекомендую уменьшить номинал конденсатора C1 до 1 мкФ. При этом повысится нижняя граничная частота предусилителя, т.е. будет исключено усиление низких частот.
fluct.narod.ru
Как подключить микрофон для караоке к компьютеру
Компьютер – универсальная машина, способная выполнять множество разнообразных задач, в том числе по записи и обработке звука.
Для создания собственной маленькой студии потребуется наличие необходимого софта, а также микрофона, от типа и качества которого будет зависеть уровень произведенного материала. Сегодня поговорим о том, как использовать микрофон для караоке в обычном ПК.Подключаем караоке-микрофон
Для начала разберемся в типах микрофонов. Их три: конденсаторные, электретные и динамические. Первые два отличаются тем, что требуют для своей работы фантомного питания, благодаря чему с помощью встроенных электронных компонентов можно повысить чувствительность и поддерживать высокий уровень громкости при записи. Этот факт может быть как достоинством, в случае использования их в качестве средств голосовой связи, так и недостатком, поскольку кроме голоса улавливаются и посторонние звуки.
Динамические микрофоны, используемые в караоке, представляют собой «перевернутый динамик» и никакими дополнительными схемами не оборудованы. Чувствительность таких устройств довольно низкая. Это нужно для того, чтобы, кроме голоса говорящего (поющего), в дорожку попало минимум лишних шумов, а также для минимизации обратной связи.
При непосредственном подключении динамического микрофона к компьютеру мы получаем низкий уровень сигнала, для усиления которого приходится повышать громкость в системных настройках звука.
Такой подход приводит к повышению уровня помех и посторонних звуков, которые при низкой чувствительности и паразитном напряжении превращаются в сплошное «месиво» из шипения и треска. Помехи не пропадают даже в том случае, если попытаться усилить звук не при записи, а в программе, например, Audacity.
Читайте также: Программы для редактирования музыки
Далее поговорим, как избавиться от такой проблемы и использовать динамический микрофон по его прямому назначению – для качественной записи голоса.
Использование предусилителя
Предусилитель – это устройство, позволяющее увеличить уровень сигнала, поступающего от микрофона к звуковой карте ПК и избавиться от паразитного тока. Его использование помогает избежать появления помех, неизбежных при ручном «выкручивании» громкости в настройках.
Такие гаджеты разных ценовых категорий широко представлены в розничной продаже. Для наших целей подойдет самое простое устройство.
При выборе предусилителя необходимо обратить внимание на тип входных разъемов. Все зависит от того, каким штекером оборудован микрофон – 3.5 мм, 6.3 мм или XLR.
Если подходящее по цене и функционалу устройство не имеет нужных гнезд, то можно воспользоваться переходником, который также без проблем можно приобрести в магазине. Здесь главное не перепутать, к какому разъему на адаптере должен подключаться микрофон, а к какому – усилитель (male-female).
Предусилитель своими руками
Усилители, продающиеся в магазинах, могут быть весьма дороги. Это обусловлено наличием дополнительного функционала и издержками маркетинга. Нам же нужно предельно простое устройство с одной функцией – усиление сигнала с микрофона — и его вполне можно собрать в домашних условиях. Разумеется, потребуется наличие определенных навыков, паяльника и расходных материалов.
Для сборки такого усилителя необходимо минимум деталей и элемент питания.
Мы здесь не будем расписывать по шагам, как паять схему (статья не про это), достаточно ввести в поисковик запрос «предусилитель для микрофона своими руками» и получить подробную инструкцию.
Подключение, практика
Физически подключение осуществляется довольно просто: достаточно вставить штекер микрофона напрямую или с помощью переходника в соответствующий разъем предусилителя, а шнур от устройства подключить к микрофонному входу на звуковой карте ПК. В большинстве случаев он розового или голубого (если розового нет) цвета. Если на вашей материнской плате все входы и выходы одинаковые (такое бывает), то прочитайте инструкцию к ней.
Собранную конструкцию также можно подключить и к передней панели, то есть ко входу со значком микрофона.
Далее останется только настроить звук и можно начинать творить.
Подробнее:
Как настроить звук на компьютере
Включение микрофона на Windows
Как настроить микрофон на ноутбуке
Заключение
Правильное использование микрофона для караоке в домашней студии позволит добиться неплохого качества звука, так как он предназначен именно для записи голоса.
Как становится ясно из всего сказанного выше, для этого требуется только простое дополнительное устройство и, возможно, внимательность при выборе переходника.
Опишите, что у вас не получилось. Наши специалисты постараются ответить максимально быстро.
Помогла ли вам эта статья?
ДА НЕТМалошумящий сбалансированный микрофонный предусилитель
Малошумящий сбалансированный микрофонный предусилитель| Elliott Sound Products | пр.66 |
© Август 2000 г., Фил Аллисон, Род Эллиотт
(под редакцией Рода Эллиотта – ESP)
Обновлено 17 мая 2008 г.
Обратите внимание: для этого проекта доступно печатных плат. Нажмите на картинку для более подробной информации.
Введение
Эта простая конструкция имеет очень низкий уровень шума, близкий к теоретическому минимуму, высокое подавление гула и регулируемое усиление с помощью одного вращающегося потенциометра.
Он похож на тот, который используется во многих профессиональных микшерных пультах, и может стать основой бескомпромиссного записывающего микшера для концертной работы.
Конструкция состоит из составных дифференциальных пар транзисторов с синфазным (плавающим) регулятором усиления, соединяющих эмиттеры пары. Составные пары 2N4403 и BC549 гораздо более линейны, чем любой отдельный транзистор. Схема является дифференциальной по входу и выходу, поэтому для обеспечения подходящего выхода для следующих сигнальных каскадов канала в микшерном пульте требуется балансный или несимметричный буфер.Это обеспечивается высокопроизводительным каскадом дифференциального усиления операционного усилителя, которым может быть TL071 или аналогичная ИС по вашему выбору. Этап имеет усиление 6 или 15 дБ и устанавливает максимальный входной уровень около 1,5 В RMS перед ограничением. Это соответствует уровню звукового давления более 150 дБ с обычным микрофоном!
Полное усиление составляет 1000 раз или 60 дБ.
Искажения от низкого до неизмеримого, потому что они ниже уровня шума при высоких коэффициентах усиления. CMRR (коэффициент подавления синфазного сигнала) намного превышает 60 дБ и лучше, чем любой доступный микрофонный кабель, в том, что касается подавления шума.Полоса пропускания превышает 100 кГц, и подавление радиочастот не показано, поскольку на практике это оказалось ненужным. Входное сопротивление или нагрузка на микрофон устанавливаются двумя резисторами 3,3 кОм. Это подойдет практически для любого микрофона с номинальным сопротивлением от 150 до 600 Ом.
Описание
Входной каскад настроен на наименьшее количество шумов, что означает подход без использования ИС. Есть несколько специальных микросхем, которые можно использовать для микрофонных предусилителей, они содержат схему, подобную этой, за исключением одной микросхемы.Примеры включают SSM2017 (теперь устаревший) или замену INA103 или аналогичный.
Все компоненты должны быть в наличии, за исключением потенциометра 10 кОм для регулятора усиления. Это должно быть обратное логарифмическое сужение или же использовать многопозиционный переключатель с шагом усиления 6 дБ, охватывающий диапазон 60 дБ схемы. Перед перерывом убедитесь, что это сделано.
Примечание редактора – В качестве альтернативы можно использовать стандартный бревенчатый горшок, но с подключением «в обратном направлении». Это будет нормально работать, если будет помечено «Затухание» вместо «Усиление».Когда горшок перемещается по часовой стрелке, усиление уменьшается (затухание увеличивается). Таким образом, максимальное усиление будет применяться, когда горшок полностью повернут против часовой стрелки. Обратите внимание, что это не проблема, присущая данной схеме – все микрофонные предусилители IC имеют одну и ту же проблему.
Блок питания ± 15 В тоже важен, он должен быть регулируемым и малошумным. Если используются обычные микросхемы стабилизатора напряжения, я рекомендую установить постфильтр, состоящий из резистора 10 Ом и конденсатора 470 мкФ, чтобы удалить любой шум, генерируемый в микросхемах регулятора.Некоторые микросхемы 7815 могут продаваться как генераторы шума, регулируемые по напряжению (LM317, LM337) намного тише. Одна плата регулятора может использоваться для питания нескольких предусилителей, причем каждый предусилитель имеет свои собственные схемы постфильтра. Из-за примененной обширной фильтрации для этого предусилителя рекомендуется источник питания Project 05.
Рисунок 1 – Микрофонный предусилитель в сборе
Для минимального шума следует использовать компоненты хорошего качества с металлопленочными резисторами в коллекторах и эмиттерах входных пар.Если на резистор наложено значительное постоянное напряжение, в схемах с высоким коэффициентом усиления всегда используйте типы с низким уровнем шума. Металлопленочные резисторы – одни из лучших, только лучше с проволочной намоткой, что немного непрактично. Избегайте использования металлокерамики, металлической глазури и углерода. Также избегайте бусин танталовых конденсаторов, так как они протекают и трескаются. Это самые хрупкие электронные компоненты. Конденсатор емкостью 100 нФ (C6) должен быть установлен как можно ближе к контактам питания операционного усилителя – рекомендуется использовать керамический колпачок для обеспечения наилучших характеристик байпаса на высоких частотах.
Конденсатор емкостью 1000 мкФ может быть нормальным электролитическим на 10 или 16 вольт. Обычно нет проблем с нулевым смещением постоянного тока на современных электрооборудовании, при условии, что обратное напряжение остается ниже 1 В. В этой роли он не превысит 100 мВ. Все остальные электрические цепи должны иметь как минимум 25 В.
После проверки опубликованных спецификаций SSM2017 в отношении шума, моя версия предусилителя для мастерской показала, по крайней мере, такое же хорошее сопротивление источника 200 Ом (типично для большинства динамических микрофонов).
E IN = 0,27 мкВ RMS, полоса пропускания 20 кГц с источником 200 Ом.
= 1,9 нВ на корень Гц (соответствует спецификации для SSM2017)
Коэффициент шума = 0,9 дБ относительно резистора 200 Ом
Комментарии редактора
Я бы посоветовал использовать в этой схеме резисторы с 1% -ной металлической пленкой – дополнительные затраты незначительны, и это также обеспечит правильную балансировку сбалансированного буферного каскада (U1). Даже небольшая ошибка в компонентах входа и обратной связи ухудшит подавление синфазного сигнала.
Как и Фил, я также не рекомендую использовать танталовые конденсаторы, и постоянные читатели заметят, что я не предлагал их ни для одного проекта. Единственная неисправность конденсатора, которую мне когда-либо приходилось отслеживать с прерывистым коротким замыканием , была связана с танталовыми шариками – это было не весело и не легко найти.
Как и все схемы, представленные на этих страницах, не стесняйтесь экспериментировать. Некоторым читателям может быть трудно получить транзисторы 2N4403, а BC559 можно заменить с некоторым увеличением шума.Я ожидал, что любое увеличение будет приемлемым для большинства приложений. В остальном производительность должна быть примерно такой же, как описано.
Предусилитель идеально подходит для портативного использования и может работать от пары 9-вольтовых батарей.
Примечание: Для этого предусилителя доступна печатная плата Revision-A. В схему внесены несколько очень незначительных изменений, а на плате установлен двойной предусилитель – два полностью независимых микрофонных предусилителя на одной печатной плате. В комплекте с данными о конструкции (доступными при покупке печатной платы) есть схема для переключения управления усилением, которая обеспечивает гораздо более линейное управление, чем вы получите от электролизера.Новая печатная плата двусторонняя и включает в себя полноразмерную заземляющую пластину для минимизации шума.
Рисунок 2 – Фотография готовой печатной платы Revision-A
В целом, этот предусилитель настоятельно рекомендуется для профессионального или полупрофессионального использования, записи дикой природы или просто экспериментов. Как вы можете видеть на фотографии, плата очень компактна, и я описал источник питания и распределительную плату с фантомным питанием в другом месте в разделе проектов, а также микрофонный усилитель с фантомным питанием и серию проектов микрофонов.
При использовании предусилителя не беспокойтесь, если вы слышите значительный шум на выходе с высоким усилением, но без подключенного микрофона. Это совершенно нормально и в основном происходит из-за теплового шума, создаваемого двумя входными резисторами 3,3 кОм R1 и R5. Если вам когда-либо требовалось доказательство того, что резисторы создают шум просто потому, что они есть, то вот оно. После подключения микрофона низкое сопротивление самого микрофона приводит к короткому замыканию шума резистора, и предусилитель будет работать так же тихо, как и заявлено. Указанный коэффициент шума соответствует входному сопротивлению (источнику) 200 Ом.
Шум от резистора на 200 Ом при 27 ° C составляет примерно 0,26 мкВ (260 нВ), это ни в коем случае не велико, но, безусловно, необходимо учитывать. Для получения более подробной информации о шуме и его происхождении см. Шум в усилителях звука.
Имейте в виду, что этот предусилитель нельзя подключать к микшеру, который обеспечивает фантомное питание, так как это приведет к выходу из строя операционного усилителя. Если планируется использовать его для обеспечения дополнительного усиления, необходимо, чтобы защищал выходы стабилитронами, последовательными резисторами и разделительными конденсаторами.Аналогичным образом, если вы намереваетесь добавить фантомное питание на вход предусилителя, схема защиты аналогична схеме, показанной в Проекте 96 (см. Рисунок 2).
Сноска
При просмотре технических характеристик микросхем вы часто видите шум в нВ√Гц. Это не имеет большого значения для большинства мастеров, но на самом деле легко вычислить эквивалентный входной шум. Если предположить, что полоса пропускания составляет от 20 до 20 кГц, это диапазон 19980 Гц.
Теперь возьмите квадратный корень из этого значения и умножьте на указанный коэффициент шума.Для большинства обычных звуковых работ значение 141 подходит для квадратного корня.
Эквивалентный входной шум (E IN ) = 141 × шум (нВ) ∴
Выходной шум = E IN × усиление
Если усиление каскада равно 100 и E IN составляет 1 мкВ, выходной шум составляет 100 мкВ. Теперь легко увидеть, не вызовет ли это проблемы с вашим сигналом. Например, если сигнал, который вы пытаетесь усилить, составляет всего 1 мВ, выходной сигнал составляет 100 мВ, а отношение сигнал / шум …
SNR = 20 × log (V SIG / V N ) ∴
SNR = 20 × log (100 мВ / 100 мкВ) = 60 дБ
У вас будет отношение сигнал / шум 60 дБ.Если ваш входной сигнал составляет 50 мВ, SNR теперь составляет 94 дБ, но с выходом 5 В RMS у вас нет полезного запаса, если вы работаете с усилением 100. При более низком усилении E IN увеличивается (как и для всех микрофонных предусилителей). При 20 дБ усиления и выходном напряжении сигнала 50 мВ * 10 = 500 мВ вполне разумно ожидать, что входной шум возрастет примерно до 12 нВ √ Гц, поэтому вы получите следующее …
E IN = 141 × 12 нВ √Гц = 1,7 мкВ ∴
E OUT = 10 × 1,7 мкВ = 17 мкВ ∴
SNR = 20 × log (500 мВ / 17 мкВ) = 89 дБ
В некоторых случаях преобладает тепловой шум в сопротивлении источника (звуковой катушке микрофона или обмотки трансформатора).Даже если внешний тепловой шум равен нулю, всегда будет посторонний шум в любой реальной среде записи, и ожидать, что окружающий шум будет более чем на 60 дБ ниже уровня сигнала, обычно нереально, за исключением очень громких источников звука. Уровень звукового давления на микрофоне при записи ударных может составлять 120 дБ, но будет большое количество «утечек» от других ударных в установке, поэтому окружающий шум является академическим.
Еще одна форма спецификации шума, которую вы увидите, – это «коэффициент шума».Усилитель с коэффициентом шума 1 дБ означает, что сам усилитель делает указанное входное сопротивление на 1 дБ более шумным, чем это сделал бы «идеальный» бесшумный усилитель. Чтобы представить это в перспективе, микрофонный предусилитель с указанным коэффициентом шума 3 дБ будет иметь тот же эквивалентный шумовой вход, что и резистор указанного номинала – обычно 200 Ом (260 нВ как от резистора, так и от входа предусилителя).
Ни один микрофонный предусилитель не является бесшумным, равно как и любое сопротивление выше нуля Ом или 0K (ноль Кельвина, примерно -273 ° C).Точно так же все среды записи имеют измеримый фоновый шум, как и среды прослушивания. Законы физики требуют, чтобы у нас был шум, нравится нам это или нет.
Список проектов
Основной указатель
| Уведомление об авторских правах. Эта статья, включая, помимо прочего, весь текст и диаграммы, является интеллектуальной собственностью Фила Эллисона и Рода Эллиотта и защищена авторским правом (c) 2000. Воспроизведение или переиздание любыми средствами, электронными, механическими или электрическими. механические, строго запрещены международными законами об авторском праве.Автор (Фил Эллисон) и редактор (Род Эллиотт) предоставляют читателю право использовать эту информацию только для личного использования, а также разрешают сделать одну (1) копию для справки при создании проекта. Коммерческое использование запрещено без письменного разрешения Рода Эллиотта и Фила Эллисона. |
Страница создана и авторские права (c) Род Эллиотт 23 августа 2000 г. / Обновлено 12 мая 2001 г. – добавлены измерения шума. / 30 июня – Печатная плата доступна. / 17 мая 2008 г. – Доступна плата Rev-A.
Транзисторы Схема динамического микрофонного предусилителя с печатной платой
Если друзья ищут Схема динамического микрофонного предусилителя высокого качества, сигнал с низким уровнем шума. Предлагаю эти схемы. Потому что они используют транзисторы как основные. Какой типичный транзисторный усилитель с малошумящим контуром тоже. Это примерно в 200-300 раз больше. Частотная характеристика составляет от 50 Гц до 100 кГц.
В этих схемах используется источник постоянного тока от 12 до 24 вольт.
И они предназначены для микрофонов с низким сопротивлением или около 200 Ом.
Люблю собирать много схем. Многие схемы я построил раньше. Но люди говорят, что они им подходят. Как и эти схемы, я до сих пор их строю. Но они могут быть вам полезны.
См. Ниже: 4 схемы с разводкой печатной платы для упрощения сборки
2-х транзисторный динамический микрофонный предусилитель
Это простая схема микрофонного предусилителя, в которой используются 2 транзистора, соединенных с прямым соединением, чтобы лучше реагировать на сигнал.
Как это работаетНа рисунке 1 принципиальная схема
На коллекторе Q2 будет сигнал обратной связи на эмиттер Q1.Чтобы АЧХ улучшилась.
И, в то же время, R1 будет подключать напряжение с эмиттера Q2 к смещению Q1.
Входной сигнал в C1 на усилитель Q1, Q2. Затем на коллекторе Q2 через конденсатор C6 поступает выходной сигнал на усилитель мощности.
Для питания схемы. Мы можем использовать простые схемы, как показано на строчке, включая двухполупериодный выпрямитель D1, D2 и конденсаторный фильтр C7.
Но тот, кто хочет качественный блок питания, должен использовать регулятор 12 В постоянного тока.
Список покупок
Q1-Q2: BC548, BC547, BC549_45V 100 мА NPN-транзистор
Резисторы 0,25 Вт, допуск: 5%
R1: 390K
R2: 680 Ом
R3: 100K
R4, R5: 220K
R6: 10K
R7: 1K
Электролитические конденсаторы
C1: 1 мкФ 50 В
C2, C4: 4,7 мкФ 16 В
C7: 1000 мкФ 25 В
C3: 100 пФ 50 В Керамический конденсатор
Эта схема проста и используется несколько частей. Итак, вы можете построить его на универсальной плате.Однако некоторые хотят сделать это на обычной плате. См. Фактический размер компоновки односторонней медной печатной платы ниже.
А посмотрите компоновку компонентов этого проекта.
Динамический микрофонный предусилитель с использованием 3-х транзисторов
Вы можете увидеть проект Динамический микрофонный предусилитель с использованием транзистора C945 версии 2 и простой в сборке с компоновкой печатной платы (см. Ниже).
Вот принципиальная схема транзистора Pre MIC – 3 на моно
Список покупок
- Q1-Q3: 2SC945, 2C1815, 2SC828, 45V 100mA NPN транзистор
0.Резисторы 25Вт, допуск
Как собрать
Эта схема проста. Вы можете сделать это на универсальной печатной плате или на перфорированной печатной плате. Однако некоторые хотят, чтобы печатная плата была видна на изображении ниже.
Фактический размер односторонней медной компоновки печатной платы
Тогда посмотрите компоновку компонентов здесь
Вы ясно видите? См. Компоненты и схему проводки на печатной плате. ниже
Не только это
Рекомендуется: Вход с низким импедансом Предусилитель и микрофон динамика
2-я цепь: 3-х транзисторный динамический микрофонный предусилитель
Читайте также:
Пред-микрофонный моно с использованием 2-х транзисторов C945
Это схема микрофонного предусилителя с низким уровнем шума, названная 2-х транзисторным моно компонентом C945 или C828, или 2SC829 или C458.
Напряжение питания 12В – 24В. Простота сборки и низкая стоимость.
У меня старый микрофон, хочу поиграться с обычным усилителем. Звучит не очень. Раньше мне приходилось использовать предусилитель. Я перебираю много схем, вижу, что эти схемы мне очень подходят, низкая стоимость, используйте транзистор.
Схема предварительного микрофона моно на 2 транзистора C945
Печатная плата предварительного микрофона моно на двух транзисторах C945
Связанные схемы
ПОЛУЧИТЬ ОБНОВЛЕНИЕ 9021 VIA 900
Я всегда стараюсь сделать Electronics Learning Easy .
Как собрать схему микрофонного усилителя
В этой статье мы увидим, как построить схему микрофонного усилителя с операционным усилителем LM324. Эту схему можно использовать как хороший предусилитель для аудиопроектов.
Выбор операционного усилителя
Сердцем схемы микрофонного усилителя является операционный усилитель LM324, который представляет собой четырехканальный операционный усилитель, отлитый в единую микросхему. Мы собираемся использовать один из них для нашего проекта. Читатели могут попробовать разные операционные усилители, такие как IC 741 и т. Д. Или IC LM321.
Микрофон – это устройство, преобразующее звуковые волны в электрические сигналы. Но необработанного электрического сигнала с микрофона недостаточно для обработки сигналов для вашего проекта.
Типичный микрофон, используемый для хобби-проектов, может выдавать сигнал от пика до пика приблизительно 0,02 В, чего недостаточно для обнаружения с помощью ИС или микроконтроллера. Для получения сигнала более высокого напряжения нам понадобится усилитель.
Коэффициент усиления операционного усилителя
Основным преимуществом усилителя на основе операционного усилителя является то, что мы можем регулировать коэффициент усиления, изменяя определенные значения резистора.
Коэффициент усиления показанного усилителя определяется следующим образом:
Усиление = 1 + (R2 / R1)
Если мы подключаем наушники к выходу, нам нужен как минимум 2-вольтовый сигнал от пика до пика, чтобы слышать разумную величину. звука. Значит, нам нужно усилить данный сигнал как минимум в 100 раз.
Выход = 0,02 В x 100 = 2 В
Величина или время, на которое вы собираетесь усилить входной сигнал, называется «усилением». Здесь коэффициент усиления равен 100. Это безразмерная величина, поэтому единицы измерения нет.
Дизайн:
Для новичков рекомендуется сохранять значение R1 постоянным, а значение R2 для регулировки усиления.
Здесь мы сохраняем значение R1 как 1 кОм и R2 как 100 кОм. Применяя формулу усиления, получаем в результате 100.
Gain = 1+ (100K / 1K) = 101 (Gain)
Итак, если вы собираетесь подключить что-то более мощное, например, небольшой динамик, нам может потребоваться еще больше увеличить усиление.
Всегда помните, что из ничего большего не получить, поэтому нам нужно подать на вход достаточное напряжение.
Если вам нужно напряжение от пика до пика 10 В, необходимо подать напряжение не менее 12 В; в противном случае на выходе может произойти отсечение. Это может не дать хорошего и чистого звука.
Предлагаемая схема микрофонного усилителя может усиливать входной сигнал в тысячи раз; это не означает, что вы можете управлять динамиком домашнего кинотеатра.
Эта схема может просто выводить ток в диапазоне мА. Если вам нужно управлять этими громоздкими динамиками, вам может потребоваться сила тока более 1 ампера.
Схема выводов:
Принципиальная схема:
Источником питания является дифференциальный источник питания, который состоит из двух батарей 9 В, соединенных с конденсаторами для плавного и бесшумного питания.Конденсатор емкостью 2,2 мкФ предназначен для исключения попадания постоянного напряжения на микросхему.
Резистор 4,7 кОм помогает запитать микрофон. R1 и R2 – резисторы регулировки усиления, вы можете рассчитать свои собственные значения. Конденсатор 2,2 мкФ на выходе предназначен для отсечения составляющих постоянного тока.
Схема усилителя MIC с использованием двух транзисторов
Кристаллический и высокоимпедансный динамические микрофоны обычно не позволяют нам использовать его с длинными проводами, за исключением случаев, когда вводится определенный трансформатор связи. Это связано с тем, что в линию могут попасть гудящие звуки и другие случайные звукосниматели.Но мини-трансформатор на самом деле может быть слишком дорогим, особенно когда требуется высокая точность отклика.
Идея ниже представляет технику, которая позволяет нам использовать предусилитель даже на больших расстояниях от источника ввода музыки или речи. Этот предусилитель устанавливается на конце микрофона, который работает как трансформатор согласования импеданса (от высокого к низкому) и одновременно имеет удобное усиление по напряжению.
Эта схема является нетрадиционной, потому что мощность для предусилителя извлекается из основного усилителя мощности и подается через тот же общий коаксиальный динамический хорд.
ПРЕДВАРИТЕЛЬНАЯ ПИТАНИЕ
На следующем рисунке показаны основные рабочие детали конструкции.
Давайте сначала представим, что питание на предусилитель поступает от основного блока усилителя мощности.
Резисторы Ra и Rb устанавливают напряжение, подаваемое на предусилитель. Следовательно, когда предварительный усилитель потребляет ток I-усилителя, напряжение, поступающее на предусилитель, можно рассчитать по формуле
V preamp = Vs – I (Ra + Rb)
, где V – напряжение питания.Предварительный усилитель, описанный в этой статье, был создан для работы от источника питания 10 В.
Необходимый ток 2 мА. Если учесть, что отвод напряжения на основном усилителе равен Vs, и если Ra сделать равным Rb, приведенное выше уравнение упрощается до
Ra = Rb = 250 (Vs – 10) Ом
На этом этапе может быть важно отметить что этот конкретный подход к получению напряжения питания от основного усилителя должен применяться только с транзисторными усилителями низкого напряжения, имеющими максимальное ответвление напряжения 50 В.
Прототип предназначался для усилителей, работающих от источника питания 20 В. Можно использовать любой аналогичный транзисторный усилитель с таким типом питания.
Если учесть, что питание усилителя 20 В, то
Ra = Rb = 2,5 кОм или просто 2,2 кОм, даже это значение не так критично, но не ниже этого.
Плата предусилителя для динамического микрофона
Компоненты ►
1. Резистор 1 × 10 кОм 1/4 Вт.
2. Резистор 1 × 100 кОм 1/4 Вт.
3. Резистор 1 × 1 кОм 1/4 Вт.
4. Резистор 1 × 680 Ом 1/4 Вт.
5. Конденсатор 2х104пФ 100В.
6. Конденсатор 1 × 1 мкФ 50 / 63В.
7. Конденсатор 1 × 2,2 мкФ 50/63 В.
8. Конденсатор 2х1000 мкФ 25В.
9. Диод 4 × 1N4007.
10. База разъема 1 × 2 контакта 2,54 мм.
11. База разъема 1 × 3 штыря 2,54 мм.
12. Винтовой разъем 1 × 2 контакта.
13. 1 × 7815/7812 + регулятор напряжения микросхемы.
15. 1 × 7915/7912 – регулятор напряжения микросхемы.
15. Однооборотный потенциометр 1 × 47 кОм.
16. 1 × 3 мм Led.
17.1 × 741 ic
Лицензия ► © Technical Mriganka. Вы не можете использовать этот макет печатной платы в коммерческих целях. Вы можете использовать этот макет печатной платы только для образовательных и самодельных проектов.
Спецификация ►
В этом посте я делаю предусилитель для динамического микрофона с использованием 741 ic. вы также можете использовать здесь TL071 или TL081 ic. Частотный диапазон 20 Гц – 20 кГц. Для питания можно использовать трансформатор 12-0-12V 500mA / 750mA.
Как сделать печатную плату гладильным методом ►
Для изготовления печатной платы вам понадобится макет печатной платы. скачать макет печатной платы и распечатать его на лазерном принтере на фотобумаге. Затем вырежьте макет печатной платы. Затем прижмите макет печатной платы утюгом к плате, плакированной медью. Нажмите утюгом 10-15 мунитов. Затем оставьте плату на 10 минут для охлаждения. когда печатная плата остыла, поместите ее в воду и переместите компоновку печатной платы на плату, покрытую медью. Затем поместите печатную плату в хлорид железа [FeCl3 + h3O] для травления 10-15 мунитов.Когда травление закончилось, очистите плату водой. Затем проделайте отверстие на плате. Затем нажмите на верхнюю часть печатной платы. Теперь ваша печатная плата готова, смонтируйте компоненты по инструкции.
Как проверить этот регулятор тембра ►
После завершения этой платы не забудьте провести серийный световой тест.
После подключения последовательного света убедитесь, что он не загорается. Если индикатор серии не загорается, проверьте напряжение.
выходное напряжение = 0.0 вольт
Входное напряжение микрофона = 0,0 вольт
Если у вас такие же напряжения, подключите этот предусилитель к усилителю.
School Me на микрофонных предусилителях
Простите мое незнание здесь и то, что я немного отклонился от темы, но в какой степени плагины виртуального предусилителя / канала теперь могут заменять аппаратные предусилители? Неужели нам действительно нужно дорогих микрофонных предусилителей, когда мы можем обрабатывать сигнал, когда он находится в нашей DAW?Краткий ответ:Не хочу начинать здесь спор, поскольку я понимаю, что это, вероятно, спорно, но мне было бы интересно услышать мнения тех, кто имеет практический опыт и знания по этому вопросу.
Щелкните, чтобы развернуть …
Вы не можете действительно заменить аппаратные предусилители программными.
Длинный ответ:
Давайте посмотрим, что на самом деле делают предусилители. Все это есть в названии, предварительный усилитель. Это будет упрощено для нетехнической аудитории, поэтому я опущу некоторые несущественные детали, но суть в следующем:
Микрофоны имитируют человеческое ухо, преобразовывая звуковые волны в электрические импульсы низкого напряжения. Этот сигнал низкого напряжения («микрофонный уровень») должен быть усилен до сигнала более высокого напряжения («линейный уровень») для обработки в устройствах обработки сигналов (интерфейс ПК, микшер и т. Д.).Итак, основная задача предусилителя – принять слабый сигнал и усилить его до более сильного:
Как и в большинстве случаев в жизни, есть много способов снять шкуру с этой кошки. Вы можете пойти в старую школу и сделать коробку из больших старых трансформаторов и электронных ламп, вы можете использовать микросхему за 50 долларов или что-то среднее между ними. Идеальная цель предусилителя с точки зрения дизайна – «прямой провод с усилением», то есть сигнал, исходящий от предусилителя, звучит идентично входящему звуку, только сильнее.В практическом смысле это невозможно, но это номинальная цель предусилителя. С этой точки зрения мы можем оценивать предусилители на основе того, насколько хорошо они воспроизводят исходный сигнал без добавления нежелательных шумов и деградации, и насколько они обеспечивают усиление. Предусилитель в оффшорном микшере за 50 долларов с использованием самых дешевых компонентов не будет таким «чистым» по звучанию, как John Hardy Twin Servo 990 с использованием высококачественных (то есть «дорогих») деталей. Это проявляется в шуме, нехватке запаса мощности, плохой переходной характеристике и в целом «тонком» качестве звука в дешевом предусилителе.Однако здесь дорога расходится.
Давайте посмотрим на некоторые другие типы усилителей –
Все они гитарные усилители с одной основной целью – сделать вашу гитару громче. Deluxe и Gorilla – это катастрофа с точки зрения номинальных целей дизайна усилителя, но многим людям в любом случае нравится то, как звучит Deluxe. Roland намного лучше как чистый усилитель, но многим людям не нравится и они предпочитают что-то менее линейное, например Deluxe.
В 60-х и 70-х годах технология записи музыки развивалась быстрыми темпами. Ламповые предусилители Telefunken, стоявшие в стойках на Эбби-роуд, когда Beatles прибыли в 1962 году, уступили место транзисторным предусилителям в консолях серии TG, когда они проводили там свои последние сессии в 1970 году. Новые предусилители были ближе к номинальной цели дизайна: ” прямой провод с усилением », но инженерный персонал сразу понял, что некоторые тональные качества старых, менее эффективных и менее надежных ламповых предусилителей были потеряны.Эта тенденция продолжалась и в 80-е – каждое новое поколение консолей оснащалось микрофонными предусилителями, которые были «чище и тише», чем предыдущие, но не звучали так «музыкально». Наконец, в 80-х годах некоторым инженерам пришло в голову, что они могут съесть секции предусилителя и эквалайзера из старых, выброшенных консолей и использовать их как внешнюю обработку, чтобы увеличить унылые предусилители в текущем поколении записывающих столов. Так родилась индустрия подвесных предусилителей.
Возвращаясь к гитарам, цель программного обеспечения для моделирования усилителей – имитировать звуковые качества различных гитарных усилителей после того, как вы подключили гитару к компьютеру.Вы можете потратить буквально месяцы, читая разные мнения о том, насколько успешно различные продукты на рынке достигают этой цели, но я думаю, будет справедливо сказать, что по моделированию усилителей все еще нет мнения.
Сигналы гитары имеют более высокое напряжение, чем сигналы микрофонов, и требуют гораздо меньшего усиления, чтобы попасть в систему, поэтому звуковые качества интерфейса вашего ПК имеют гораздо меньшее влияние на звук, чем при использовании микрофона. Итак, у моделирования предусилителя есть дополнительное препятствие, которое нужно преодолеть по сравнению с моделированием гитарного усилителя – аппаратное обеспечение.Моделирование микрофонного предусилителя похоже на запись вашей гитары через чистый твердотельный усилитель с последующим применением программного обеспечения для моделирования, чтобы изменить тон так, как будто вы использовали твидовый Deluxe. Вы можете это сделать, это может звучать круто, но звучать не так.
У меня есть пара плагинов для моделирования предусилителей – один в стиле Neve и один в стиле Telefunken. Их приятно использовать, они мне нравятся в определенных ситуациях, но я всегда предпочел бы подключить свои микрофоны к настоящему V72, если у вас есть возможность, вместо того, чтобы пытаться подделать его позже.
A Высокопроизводительный микрофонный предусилитель
В этой статье Рона Типтона подробно описывается конструкция и конструкция высокопроизводительного микрофонного предусилителя TDL Model 401 с использованием дифференциального входного каскада, в котором используются составные пары транзисторов со значениями сопротивления цепи, оптимизированные для компьютера для очень низкого выходного сигнала. шум. Это отличный пример проектов TDL Technology Рона Типтона, которыми он руководил из своей домашней базы в Лас-Крусес, Нью-Мексико. К сожалению, сообщество audioXpress потеряло одного из самых уважаемых и плодовитых авторов.Нет лучшего способа отдать должное Рону, чем вернуться к некоторым из этих проектов. Эта статья была первоначально опубликована в audioXpress, октябрь 2002 г.
Недавно я завершил проект, в котором я измерил акустические свойства нескольких комнат с помощью персонального компьютера с высококачественной звуковой картой и соответствующим программным обеспечением (1). Я был несколько разочарован, потому что у моего микрофонного предусилителя не было достаточно низкого уровня шума (см. Глоссарий для незнакомых терминов), чтобы дать мне столько динамического диапазона, сколько мне хотелось бы.Поэтому я разработал предусилитель с очень низким выходным шумом, незначительными гармоническими искажениями и незначительными интермодуляционными искажениями.Фото 1: Готовый модуль предусилителя. Рисунок 1: Зависимость входного шума от частоты для двух операционных усилителей. Помимо более низкой плотности напряжения шума, OPA227 имеет гораздо более низкую частоту среза. Таблица 1: Входной шум 1 кГц
Проектирование входного каскада
Первым шагом был поиск в справочнике твердотельных усилителей с низким входным шумовым напряжением (таблица 1).Шум l / f, называемый так потому, что его спектральная плотность увеличивается с уменьшением частоты, представляет собой кривую для каждого усилителя (рис. 1). Однако «точечное» значение на 1 кГц является хорошим индикатором малошумящего устройства, как и так называемая «угловая частота», то есть частота, на которой резко возрастает шумовое напряжение. Лучше использовать более низкую угловую частоту, потому что в слышимом диапазоне меньше общего шума.
Из таблицы 1 SSM2017 выглядит хорошим выбором для входного каскада, но, к сожалению, производитель снял его с производства.Вторая запись в таблице, OPA227, выглядит неплохо, но я решил сначала попытаться продублировать входную конфигурацию SSM2017 с дискретными транзисторами, чтобы увидеть, насколько хорошо я могу это сделать. Поиск в справочнике транзисторов с высоким коэффициентом усиления и низким уровнем шума привел меня к 2N5087 (PNP) и 2N5088 (NPN), которые я мог использовать в составной паре для гораздо лучшей линейности, чем я мог бы получить от одного транзистора (рис. ). В техническом паспорте 2N5087 (2) приведен график контуров широкополосного коэффициента шума как функции сопротивления источника и тока коллектора.Коллекторный ток около 400 мкА выглядит так, как будто он минимизирует шум в диапазоне сопротивления источника – от 150 до 600 Ом, что соответствует большинству динамических и буферных конденсаторных микрофонов.
Я уже выбрал полностью металлический корпус с внутренними перезаряжаемыми батареями, чтобы свести к минимуму нежелательный прием сигнала. Я мог регулировать ± 9 В от батарей до рабочего напряжения ± 5 В. После нескольких грубых расчетов у меня были начальные значения резисторов, которые я мог использовать в модели SPICE для оптимизации моей конструкции.Программа SPICE изменяет значения резистора, чтобы минимизировать выходной шум. Окончательные значения схемы показаны на рис. 2 и в списке деталей (таблица 2). В выходном файле SPICE коллекторный ток 2N5087 указан как 400 мкА, а ток коллектора 2N5088 – как 360 мкА. (Эта конструкция может быть не совсем оптимальной, но реальные допуски компонентов делают непрактичным откорректировать последние несколько процентов!) Я также решил построить тот же предусилитель с входным каскадом OPA227, который я назвал моделью 401B, чтобы посмотреть, Усилия по проектированию дискретных транзисторов оправдались (рис.3). Я называю версию с дискретным транзистором моделью 401A, потому что это позволяет легко маркировать результаты испытаний.
Остальная часть конструкции
Я выбрал диапазон усиления от 10 до 1000 (от 20 до 60 дБ) с шагом 4 дБ, потому что 11-позиционные поворотные переключатели являются обычным явлением и мне редко требуется усиление менее десяти.Я включил частотно-взвешивающие фильтры «A» и «B», а также плоский («C») отклик, потому что они иногда полезны и их добавление не требует больших затрат. В сетях используется только несколько компонентов, и измеренные кривые отклика находятся в определенных пределах (рис. 4).
Выходной каскад на рис. 5 представляет собой 4-полюсный фильтр нижних частот Баттерворта с частотой среза 25 кГц. Это уменьшает высокочастотный шум от предыдущих этапов и может помочь уменьшить шум, наложенный на полосу пропускания при управлении линейным входом звуковой карты.
На рисунке 6 показана схема источника питания, которая состоит из зарядного устройства постоянного тока 10 мА и регуляторов ± 5 В. Этот ток достаточно низкий, поэтому вы можете оставлять батареи на непрерывной подзарядке все время, когда предусилитель не используется. Конечно, вы можете использовать предусилитель с подключенным зарядным устройством, но вы можете получить лучшую изоляцию, отключив его. Ток батареи настолько низкий, что предусилитель проработает много часов при полной зарядке.
Строительство
Строительство простое.Как показано на фотографиях 1, 2, 3 и 4, все компоненты, кроме батарей, разъемов и переключателей, находятся на односторонней печатной плате (рис. 7 и 8). Я использовал три разных входных и два выходных разъема, потому что мне удобно не искать адаптеры. Размещение переключателя и разъема не имеет решающего значения, и вы можете использовать фотографии в качестве руководства по сверлению.
Литой корпус легко сверлить, поскольку твердый алюминиевый сплав режет чисто. Все подключения к печатной плате и от нее выполняются с помощью штекерных разъемов Molex на плате и ответных штекеров.Я установил плату на нижнюю поверхность корпуса с помощью четырех крепежных винтов 4-40 × 5/8 дюйма, четырех нейлоновых прокладок с внутренней резьбой 3/8 дюйма и четырех шестигранных гаек 4-40. На самом деле нужна всего одна или две гайки, потому что проводка помогает удерживать плату на месте. Когда верхняя крышка прикрепляется шестью винтами, получается компактный, хорошо экранированный модуль.
Тестирование производительности
При тестировании усилителя со звуковой картой полезно установить аттенюатор между источником сигнала и входом усилителя, чтобы получить общий коэффициент усиления, равный единице. У вас все еще есть то же входное напряжение усилителя, но гораздо проще установить более высокий уровень на аттенюаторе.
Спектральные графики на рис. 9–13 были сделаны с помощью условно-бесплатной программы At-SpecPro (4) и проверены с помощью анализатора волн Hewlett-Packard, модель 3581A. Этот анализатор имеет диапазон единичной шкалы 90 дБ и общий динамический диапазон более 200 дБ, что достаточно для тестирования этого предусилителя.
Хотя доступны генераторы аудиосигналов с очень низким уровнем искажений, они дороги по сравнению с использованием программного обеспечения и звуковой карты. Я использовал бесплатную программу Wavetools (5) для генерации тонов для тестов на интермодуляционные искажения.Просто запустите программу генератора сигналов дважды и установите нужные частоты и выходные уровни. Если у вас достаточно компьютерной памяти, вы можете запускать эту программу несколько раз, чтобы воспроизводить широкий спектр тонов.
На рисунке 9 показан выходной спектр модели 401A при усилении 60 дБ и плоском взвешивании или «C» взвешивании. Амплитуда на выходе 1 кГц чуть ниже максимального уровня линейного входа звуковой карты, и вы можете видеть, что полезный динамический диапазон составляет почти 70 дБ. Единственная видимая гармоника – вторая, она ниже на 66 дБ, то есть THD = 0.05%. (Анализатор волн H-P показал 0,032%.) Маленькая «линия» 60 Гц исчезнет, если использовать взвешивание «A» или «B»; плоский отклик – наихудший случай на низких частотах.
По мере уменьшения усиления предусилителя уменьшается минимальный уровень шума и увеличивается динамический диапазон. Нижний предел снижен примерно до -96 дБ при усилении 40 дБ (рис. 10), и ниже −100 дБ при минимальном усилении. Закороченный вход звуковой карты выглядит так же, как на рис. 11. На рис. 12 вы можете увидеть модель. Ответ 401B для тех же условий тестирования.Уровень шума примерно на 10 дБ выше, поэтому динамический диапазон на 10 дБ ниже. Очевидно, что дискретный транзисторный вход работает лучше.
На рисунке 13 показан выходной спектр теста интермодуляционных искажений на модели 401A. Я использовал синусоидальную волну 7 кГц с относительной амплитудой, равной единице, суммированную с синусоидальной волной 90 Гц с амплитудой 0,1 в качестве входа. Нет видимых продуктов для обмена мгновенными сообщениями. Они также не были видны для модели 401B, но уровень шума был выше.
Так как это звучит? Ну очень тихо.Я подключил конденсаторный микрофон Sony ко входу предусилителя, а выход предусилителя – ко входу одной из моих звуковых систем. С выключенным микрофоном, максимальным усилением звуковой системы и усилением предусилителя 44 дБ или ниже я не мог ничего слышать из динамиков. На уровне 48 дБ я услышал слабое шипение, если выключил флуоресцентное освещение. На 60 дБ шипение еле слышно. Записи очень чистые, с большим динамическим диапазоном.
Последняя мысль
Я очень доволен результатами этого проекта, и я думаю, что вы сочтете, что его создание стоит потраченного времени и средств. Если появятся какие-либо обновления дизайна, я опубликую их на своем веб-сайте, чтобы вы их загрузили.
Глоссарий
Псевдоним – Когда аналоговый сигнал дискретизируется на частоте, меньшей, чем в два раза превышающей максимальную частоту, более высокие частоты транслируются вниз или накладываются на дискретизированные данные.
Динамический диапазон – Разница в уровне амплитуды между максимальным и минимальным полезными сигналами. Максимальный уровень ограничен точкой перегрузки тестируемого устройства или звуковой карты. Минимальный уровень зависит от минимального уровня шума.
Интермодуляционные искажения (IM) – Смешивание двух или более чистых тонов в тестируемом устройстве для получения суммарных и разностных тонов. IM – это в первую очередь тест на нелинейные искажения на самой высокой тестовой частоте.
Уровень шума – Остаточный шум системы.Называется минимальным уровнем шума, потому что вы не можете видеть сигнал с меньшей амплитудой.
Суммарные гармонические искажения (THD) – Нелинейность в тестируемом устройстве создает гармоники тестового сигнала. То есть тон 1 кГц будет иметь гармоники на 2 кГц, 3 кГц и так далее. THD – это квадратный корень из суммы квадратов всех измеряемых уровней гармонического напряжения. THD может быть выражен в дБ относительно основного уровня или в процентах от основного уровня. aX
Эта статья была первоначально опубликована в audioXpress в октябре 2002 г.
Список литературы
1. «Sample Champion Pro» версии 2.5 Паоло Гуидорци для Microsoft Windows 95 или выше.
2. Технический паспорт 2N5087 от ON Semiconductor. Загрузите файл pdf с http://onsemi.com.
3. Программа моделирования с акцентом на интегральные схемы (SPICE). Я использую TopSPICE Plus от Penzar Development, но любой коммерческий продукт должен работать нормально.
4. Вы можете загрузить «AtSpecPro» версии 2.2 Пааво Юмппанена с сайта www.taquis.com. Незарегистрированная версия имеет несколько ограниченную производительность, но даст вам почувствовать ее возможности.
5. Загрузите «Wavetools» с www.mda-vst.com. Это бесплатное ПО!
На следующей странице вы найдете обзор микрофонного предусилителя TDL Model 401 и дальнейшие комментарии Рона.
A Мини-микрофонный предусилитель – Open Electronics
В этом посте мы рассмотрим конструкцию микрофонного предусилителя, который всегда полезен при работе с аудиоприложениями.
Этот мини-микрофонный предусилитель можно использовать в качестве первого каскада для усиления любого аудиосигнала. Устройство оснащено микрофоном и зажимами для подключения к батарее 9 В. Усиление достигается за счет использования операционного усилителя LM741. Уровень громкости можно было регулировать с помощью триммера.
Мы разберем, каковы шаги для расчета значений компонентов, составляющих схему, и как эти значения влияют на характеристики самого устройства. В частности, мы увидим, как можно определить уровень усиления (который составляет 480 раз, 53.6 дБ) и частотой среза (87 кГц).
Сама схема представляет собой предварительный усилитель и оснащена микрофоном, который принимает сигнал. Это усиливается примерно в 480 раз с помощью обычного операционного усилителя.
Подчеркнем, что модуль является предусилителем: перед подключением к динамику сигнал требует дополнительного прохождения через каскад усилителя мощности. Зачем тогда использовать предусилитель? В основном потому, что он дает преимущества с точки зрения очистки аудиосигнала (с лучшим соотношением сигнал / шум или SNR).Кроме того, также невозможно напрямую подключить микрофон к усилителю мощности, но всегда необходимо использовать такой предусилитель.
Среди вариантов использования разработанный модуль может быть присоединен, например, к камере, не оснащенной звуком. Если вы установили его внутри здания и хотите слышать звук, а также видеть изображения, вы можете настроить предусилитель и подключить его к тому же экрану, который используется для отображения видеосигнала. Фактически устройство может быть подключено к разъему SCART телевизора (в частности, к каналам BF, см. Рамку).Схема невероятно мала, поэтому ее также можно комбинировать с микрокамерами.
Схема
Для схемы требуется источник питания от +9 до +15 В, как мы увидим ниже, более высокое напряжение приведет к более высокому уровню усиления. Это напряжение обеспечивает питание микросхемы U1 (LM741) и служит для поляризации микрофона (MIC). Поляризация микрофона реализуется через резисторы R1 и R2: конденсатор C3 добавлен между ними, чтобы еще больше стабилизировать поляризацию (в некотором смысле, он действует как небольшая батарея, если входное напряжение претерпевает небольшие колебания, C3 обеспечивает энергия, необходимая для поддержания стабильности).C1 и C2 выполняют ту же операцию, но в данном случае для стабилизации питания U1.
Сам каскад усиления реализован операционным усилителем U1. Это настроено в инвертирующем режиме (сигнал, который нужно усилить, поступает через клемму V), и в конфигурации с однополярным питанием, мы видим, что это такое. Обычно рабочие каскады работают от двух источников питания (обеспечивая как + Vcc, так и –Vcc). вместо этого в нашей цепи U1 подключен к + Vcc и земле.Однако при выборе этой конфигурации необходимо подключить клемму V + к напряжению, равному Vcc / 2 (это выполняется делителем, состоящим из R3 и R4).
Таким образом, работа схемы аналогична тому, что происходит при использовании двойного источника питания, где клемма + заземлена, то есть «на полпути» между + Vcc и -Vcc. Мы делаем это, потому что, используя один источник питания, проще реализовать схему, так как можно использовать одну батарею 9V.Продолжая анализ схемы, рассмотрим C4 и C6. C4 используется для блокировки составляющей постоянного тока входного тока, в то время как C6 используется по той же причине, но в этом случае для блокировки составляющей постоянного тока, которая идет на нагрузку RL (помните, в то время как в DC конденсатор эквивалентен разомкнутой цепи ).
А теперь проанализируем усилительный каскад. Забыл на время C4 и C6: он состоит из резисторов U1, R5, R6 и R7 (R7 – подстроечный резистор) и конденсатора C5. Мы хотим вычислить входную / выходную характеристику схемы, соотношение между выходным напряжением (обозначенным Vout; измеренным на выводе 6 операционного усилителя) и входным (обозначенным Vin; измеренным на входе R5). .
Как мы видели выше, схема ведет себя так, как если бы клемма V + была заземлена, поэтому рабочая клемма также подключает клемму V- к земле. Затем в R5 протекает ток (назовем его I), равный I = Vin / R5, поворачиваясь «вправо» на принципиальной схеме. Этот ток не может поступать на клемму V (рабочий имеет бесконечное сопротивление), а затем проходит по сети, состоящей из C5, R6 и R7. Эта сеть имеет сопротивление Z, определяемое последовательностью между R6 и параллелью между C5 и R6 и R7 (Z = R6 + (R7 / C5)).
Проведение расчетов:
R6 + R7 + SC5R6R7
Z = —————————
1 + SC5R7
Ток I, проходя через сопротивление Z, создает падение напряжения, равное I * Z. Поскольку клемма V заземлена, это падение напряжения теперь равно уровню Vout, но его знак изменился. Затем мы можем написать, что:
Вин R6 + R7 + SC5R6R7
Vout = – —— * —————————
R5 1 + SC5R7
, что равно:
Vout R6 + R7 1+ (SC5R6R7 / (R6 + R7))
—— = – ——— * ———————————
Vin R5 1 + SC5R7
Входная / выходная характеристика этого усилителя определяется формулой:
R6 + R7 1+ (SC5R6R7 / (R6 + R7))
– ——— * ———————————
R5 1 + SC5R7
Первый член (R6 + R7) / R5 представляет собой усиление, когда частота почти равна нулю (помните, что правильно нулевая частота блокируется C4).Если мы заменим значения, указанные в плане сборки, вы получите усиление около 480. Затем, изменяя значения R5, R6 и R7, можно изменить коэффициент усиления схемы. Мы предоставили R7 в качестве триммера для настройки усиления.
Обратите внимание, однако, что операционный усилитель не может обеспечить выходное напряжение, превышающее примерно Vcc-1V; если вы увеличите усиление выше этого порога, операционный усилитель больше не сможет отслеживать выходной сигнал, что приведет к искажению сигнала.Чтобы увеличить усиление, вы можете увеличить уровень питания Vcc: тем не менее, обратите внимание, что если вы превысите +15 В, вы можете повредить микросхему.
Давайте посмотрим на второй член функции ввода / вывода: он принимает во внимание, как изменяется коэффициент усиления устройства в зависимости от частоты входного сигнала. Член S действительно связан с частотой соотношением S = 2f, где f обозначает частоту. Значения, обнуляющие числитель, мы определяем как нули; полюса вместо этого представляют собой значения f, которые ставят знаменатель равным нулю.
В нашем случае мы получаем ноль на частоте:
R6 + R7
f1 = ————————
2C5R6R7
и полюс на частоте:
1
f2 = ——————
2C5R7
, затем подставляя предложенные значения, вы получите ноль при f1 = 4,17 МГц и полюс при f2 = 87 кГц.
Почему эти полюса и нули важны? По сути, потому что коэффициент усиления схемы увеличивается с частоты f1 и начинает уменьшаться с частоты f2.
Поскольку f2 (полюс) намного меньше f1 (ноль), схема ведет себя как фильтр нижних частот с частотой среза 87 кГц.
Обратите внимание, что что касается усиления на частотах, близких к нулю, полюсы и нули зависят от значений R6, R7 и C5. Затем, изменяя эти компоненты, также можно изменять частоту среза фильтра нижних частот: например, если вы хотите увеличить полосу пропускания на десятилетие, вы должны установить f2 = 870 кГц, а затем соответственно рассчитать значения параметров.К сожалению, это не так просто: изменяя R6 и R7, а также компонент усиления, который не зависит от изменения частоты. Поэтому необходимо предпринять несколько попыток, чтобы найти правильный набор значений.
Подводя итог: усиление схемы состоит из не зависящего от частоты члена с постоянным усилением (480), плюс члена, который появляется на частоте 87 кГц и уменьшает усиление, и члена, который активируется на частоте 4,17 МГц, который вместо этого увеличивает усиление.
спецификация
R1: 1 кОм
R2: 1 кОм
R3: 10 кОм
R4: 10 кОм
R5: 1 кОм
R6: 1019 R6: 10 кОм 902
R8: 1 Ом
C1: 100 нФ
C2: 100 мкФ 25VL
C3: 100 мкФ 25VL
C4: 220 нФ
C5: 3,96 пФ 220 нФ
D1: 1N4007
U1: LM741
MIC: микрофон
В магазине
http: // store.



Данный тип микрофонов отличается от динамического высоким входным сопротивлением.


