Микросхема LM338T схема включения – RadioRadar
Микросхема LM338T представляет собой регулируемый интегральный стабилизатор напряжения, способный работать с показателями от 3 до 40 В, при силе тока до 5 А.
ИМС достаточно популярная, разрабатывается и продаётся TEXAS INSTRUMENTS, National Semiconductor и STMicroelectronics с 1998 года по настоящее время.
Микросхемы работают только с положительным напряжением (“positive voltage regulators”).
Внешний вид
Стабилизатор выпускается в двух типах корпусов:
Внешний вид корпуса обоих обозначен на изображении ниже.
Рис. 1. Внешний вид корпусов стабилизаторов
Габариты зависят от типа корпуса и имеют следующие числовые значения.
Цоколевка обозначена выше:
- Первый контакт – управление,
- Второй – выход (на корпусе TO-3 это внешний кожух),
- Третий – вход.
Ещё изображение для наглядности.
Рис. 2. Изображение стабилизаторов
Типовые схемы включения
Производители рекомендуют выполнять включение LM338T в схемы следующим образом.
Рис. 3. Схема включения LM338T
В зависимости от выбранных значений R1 и R2, а также входного напряжения, можно рассчитать выходное по следующей формуле.
Чтобы лучше понять логику работы устройства, можно изучить его функциональную блок-схему.
Рис. 4. Функциональная блок-схема устройства
STMicroelectronics рекомендует включать стабилизатор LM338T так.
Рис. 5. Схема включения стабилизатора LM338T
При этом выходное напряжение будет рассчитываться по формуле.
При условии, что R1 = 240 Ω. Максимальное выходное напряжение в том случае будет не выше 25 В.
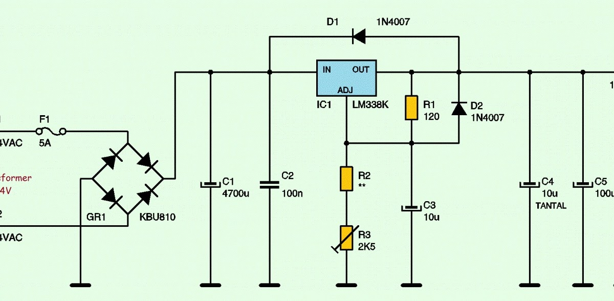
Еще один вариант включения стабилизатора – с защитными диодами.
Рис. 6. Схема включения стабилизатора с защитными диодами
Диоды в этом случае нужны для защиты от скачков напряжения с конденсаторов (C1 и C2).
Уровень напряжения на выходе здесь рассчитывается по формуле.
Использование LM338 в регуляторе температуры
Производитель National Semiconductor рекомендует следующий вариант включения стабилизатора в схему.
Рис. 7. Схема включения стабилизатора в регуляторе температуры
Вариант медленного пятнадцативольтового стабилизатора напряжения
Рис. 8. Вариант стабилизатора напряжения
Все номиналы обозначены на схеме.
Десятивольтовый регулятор с высокой стабильностью
Рис. 9. Десятивольтовый регулятор с высокой стабильностью
Стабилизатор с цифровым управлением
Рис. 10. Стабилизатор с цифровым управлением
R2 определяет максимальное значение выходного напряжения.
Стабилизатор на 15 А
Рис. 11. Стабилизатор на 15 А
Схема должна включаться с минимальной нагрузкой в 100 мА.
Использование LM338 в зарядном устройстве для 12 В аккумуляторов
Схема достаточно проста.
Рис. 12. Схема на LM338 в зарядном устройстве
Питается обозначенный стабилизатор напряжением не менее 18 В.
Усилитель мощности на LM338
Рис. 13. Усилитель мощности на LM338
В качестве аннотаций:
- AV = 1, RF = 10k, CF = 100 pF,
- AV = 10, RF = 100k, CF = 10 pF,
- Полоса пропускания ≥ 100 кГц,
- Искажение ≤ 0,1%.
Технические параметры
Напряжение на входе может быть в диапазоне от –0.3 до +40 В.
На выходе – от +1,2 до +32В.
Микросхема рассчитана на работу при температуре не выше 125°С. Но допускается кратковременный нагрев до 300 градусов (не дольше 10 секунд) в корпусе TO-3 и до 260 градусов (не более 4 секунд) в корпусе TO-220. Поэтому рекомендуется установка на радиатор (с пассивным или активным охлаждением).
Ток не должен превышать 5 А (кратковременно допускаются скачки до 7 А).
Аналоги
Полным аналогом микросхемы можно назвать ECG935. В качестве принципиальной замены можно рассмотреть IP338.
Даташит
Скачать даташиты на микросхему от различных производителей можно здесь и здесь (на английском языке). В них вы найдёте подробные технические параметры и рекомендуемые схемы включения стабилизатора LM338.
Автор: RadioRadar
схема подключения стабилизатора и характеристики
Всем привет!В сегодняшнем обзоре речь пойдет об очередном конструкторе после сборки которого получится понижающий модуль на LM338K, а проще говоря — регулируемый блок питания 🙂 Причиной его покупки стал мой интерес к конструкторам подобного рода, а так же возможность использовать собранный гаджет в последующем.
Продавец конструктора был выбран совершенно случайно, но, несмотря на это, сработал он неплохо. После обмена парочкой сообщений мы договорились, что посылка будет отправлена с полноценным треком (естественно, за дополнительную плату). Отправил он ее на следующий день после оплаты. Если кому-нибудь интересен маршрут следования посылки из Китая в Беларусь, то посмотреть его можно здесь.
На почте мне выдали небольшой полиэтиленовый пакет серого цвета внутри которого и находился заказанный мною набор для самостоятельной сборки. Поставляется он в «заводской» упаковке, которая представляет собой небольшой запаянный со всех сторон пакет.
Срезав одну из сторон можно заглянуть внутрь и посмотреть на содержимое посылки. Внутри оказалась монтажная плата, крепление индикатора, четыре винта и парочка резисторов, а так же еще два пакетика поменьше.
Высыпаем содержимое всех пакетиков на стол. Получается небольшая кучка разнообразных радиодеталей.
Некоторые детали пришлось извлекать из вентилятора будущей системы активного охлаждения:
Основной элемент будущего блока питания — регулируемый стабилизатор LM338K. Данный стабилизатор напряжения, производства Texas Instruments, является универсальной интегральной микросхемой, которая может быть подключена многочисленными способами для получения высококачественных цепей питания.
Интегральная микросхема LM338K выпускается в двух вариантах корпусов — это в металлическом корпусе TO-3 (как раз наш случай) и в пластиковом TO-220.Технические характеристики стабилизатора LM338K:
— Ток нагрузки до 5 A;
— Наличие защиты от возможного короткого замыкания;
— Надежная защита микросхемы от перегрева;
— Погрешность выходного напряжения 0,1%.
Выглядит она следующим образом:
К качеству изготовления элементов конструктора претензий у меня нет. Все, включая монтажную плату, выглядит прилично, откровенного брака нигде не видно. Разве что за время транспортировки ножки почти всех элементов погнулись, но на работоспособности конструкции это никак не скажется.
В принципе, больше ничего интересного в отдельно валяющихся элементах нет, а значит можно переходить к сборке блока питания. Как обычно, начинаем с самых маленьких элементов. Хотя тут надо сказать, что маленьких элементов тут не так уж и много, тут вообще монтажных элементов не очень много. Так что данный набор отлично подойдет даже начинающему радиолюбителю 🙂 Сперва резисторы, диоды, клеммник, диодный мост KBL608, стабилизатор напряжения LM7812.
Кстати, помните те резисторы, которые лежали отдельно от других элементов? Так вот, в комплекте их четыре, а нужен только один… А вот диодов в комплекте два, хоть на плате разметка под три. Такое чувство, что комплектовал набор не сильно трезвый китаец 🙂
Следующим этапом была установка огромных конденсаторов, сбрасываемого предохранителя 30V3A, а так же переключателя на выходные контакты.
И в завершение устанавливаем все остальное: стабилизатор вместе с радиатором, потенциометр, диод, вентилятор, LED индикатор, выходные контакты и так далее. После окончательной сборки получается довольно симпатичный блок питания на медных ножках, который выглядит следующим образом:
Для того, чтобы прикрепить индикатор вольтметра в корпусе вентилятора необходимо проделать отверстия, так как комплектные саморезы могут расколоть пластик.
Ну что же, осталось дело за малым — проверить как работает собранное устройство. Но перед тем, как это сделать, думаю, будет не лишним ознакомить вас с его характеристиками (гуглоперевод текста со странички продавца, но все более-менее понятно):
— Вход постоянного тока: 3-35 В;
— Вход переменного тока: 1-25 В;
— Выход постоянного тока: 1,2-30 В;
— Максимальный ток: 3 А;
— Ввод и вывод минимального перепада напряжение: 3 В;
— Максимальная потребляемая мощность: 50 Вт;
— Размер: 9.6cm * 5.8cm;
— Вес: 146.6g.
Теперь, зная все это, подключаем его к блоку питания на 12В — вентилятор начинает крутиться, а на вольтметре появляются первые данные.
Питание собранного модуля осуществляется от блока питания 12В 5А. Без нагрузки потребление активной энергии составило 2,6Вт, максимальное напряжение на выходных контактах модуля — 9,16В.
Дабы установить соответствие этих данных истине воспользуемся мультиметром.
Попробуем немного уменьшить напряжение.
Как видно, проблем с регулировкой нет — все в пределах заявленных характеристик. Минимальное напряжение, которое способен выдать модуль — 1,16В.
При данном напряжении диод, свидетельствующий о работе выходных клемм не светится 🙂 Кроме того, для их включения/отключения имеется специальный переключатель, правда, зачем он вообще надо я не особо понял…
Подводя итог всему, что тут было написано, хочу сказать, что данный набор для самостоятельной сборки можно рекомендовать к приобретению, как минимум, по двум причинам. Во-первых, процесс его сборки будет интересен всем тем, кто увлекается подобными вещами. Во-вторых, собранный модуль можно использовать в последующем в случае необходимости подачи питания, скажем в 6-9В и т.д. Лично меня данная покупка удовлетворила полностью, жаль только, что некоторых деталей изначально не хватало…
На этом, пожалуй, все.
Спасибо за внимание и потраченное время.
Микросхема lm317t схема подключения – Мастер Фломастер
В последнее время интерес к схемам стабилизаторов тока значительно вырос. И в первую очередь это связано с выходом на лидирующие позиции источников искусственного освещения на основе светодиодов, для которых жизненно важным моментом является именно стабильное питание по току. Наиболее простой, дешевый, но в то же время мощный и надежный токовый стабилизатор можно построить на базе одной из интегральных микросхем (ИМ): lm317, lm338 или lm350.
Datasheet по lm317, lm350, lm338
Прежде чем перейти непосредственно к схемам, рассмотрим особенности и технические характеристики вышеприведенных линейных интегральных стабилизаторов (ЛИС).
Все три ИМ имеют схожую архитектуру и разработаны с целью построения на их основе не сложных схем стабилизаторов тока или напряжения, в том числе применяемых и со светодиодами. Различия между микросхемами кроются в технических параметрах, которые представлены в сравнительной таблице ниже.
| LM317 | LM350 | LM338 | |
|---|---|---|---|
| Диапазон значений регулируемого выходного напряжения | 1,2…37В | 1,2…33В | 1,2…33В |
| Максимальный показатель токовой нагрузки | 1,5А | 3А | 5А |
| Максимальное допустимое входное напряжение | 40В | 35В | 35В |
| Показатель возможной погрешности стабилизации |
0,1%
* — зависит от производителя ИМ.
Во всех трех микросхемах присутствует встроенная защита от перегрева, перегрузки и возможного короткого замыкания.
Lm317, самая распространенная ИМ, имеет полный отечественный аналог — КР142ЕН12А.
Выпускаются интегральные стабилизаторы (ИС) в монолитном корпусе нескольких вариантов, самым распространенным является TO-220. Микросхема имеет три вывода:
- ADJUST. Вывод для задания (регулировки) выходного напряжения. В режиме стабилизации тока соединяется с плюсом выходного контакта.
- OUTPUT. Вывод с низким внутренним сопротивлением для формирования выходного напряжения.
- INPUT. Вывод для подачи напряжения питания.
Схемы и расчеты
Наибольшее применение ИС нашли в источниках питания светодиодов. Рассмотрим простейшую схему стабилизатора тока (драйвера), состоящую всего из двух компонентов: микросхемы и резистора. На вход ИМ подается напряжение источника питания, управляющий контакт соединяется с выходным через резистор (R), а выходной контакт микросхемы подключается к аноду светодиода.
Если рассматривать самую популярную ИМ, Lm317t, то сопротивление резистора рассчитывают по формуле: R=1,25/I0 (1), где I0 – выходной ток стабилизатора, значение которого регламентируется паспортными данными на LM317 и должно быть в диапазоне 0,01-1,5 А. Отсюда следует, что сопротивление резистора может быть в диапазоне 0,8-120 Ом. Мощность, рассеиваемая на резисторе, рассчитывается по формуле: PR=I0 2 ×R (2). Включение и расчеты ИМ lm350, lm338 полностью аналогичны.
Полученные расчетные данные для резистора округляют в большую сторону, согласно номинальному ряду.
Постоянные резисторы производятся с небольшим разбросом значения сопротивления, поэтому получить нужное значение выходного тока не всегда возможно. Для этой цели в схему устанавливается дополнительный подстроечный резистор соответствующей мощности. Это немного увеличивает цену сборки стабилизатора, но гарантирует получение необходимого тока для питания светодиода. При стабилизации выходного тока более 20% от максимального значения, на микросхеме выделяется много тепла, поэтому ее необходимо снабдить радиатором.
Онлайн калькулятор lm317, lm350 и lm338
Допустим, необходимо подключить мощный светодиод с током потребления 700 миллиампер. Согласно формуле (1) R=1,25/0,7= 1.786 Ом (ближайшее значение из ряда E2—1,8 Ом). Рассеиваемая мощность по формуле (2) будет составлять: 0.7×0.7×1.8 = 0,882 Ватт (ближайшее стандартное значение 1 Ватт).
На практике, для предотвращения нагрева, мощность рассеивания резистора лучше увеличить примерно на 30%, а в корпусе с низкой конвекцией на 50%.
Кроме множества плюсов, стабилизаторы для светодиодов на основе lm317, lm350 и lm338 имеют несколько значительных недостатков – это низкий КПД и необходимость отвода тепла от ИМ при стабилизации тока более 20% от максимального допустимого значения. Избежать этого недостатка поможет применение импульсного стабилизатора, например, на основе ИМ PT4115.
Vin (входное напряжение): 3-40 Вольт
Vout (выходное напряжение): 1,25-37 Вольт
Выходной ток: до 1,5 Ампер
Максимальная рассеиваемая мощность: 20 Ватт
Формула для расчета выходного (Vout) напряжения: Vout = 1,25 * (1 + R2/R1)
*Сопротивления в Омах
*Значения напряжения получаем в Вольтах
Данная простая схема позволяет выпрямить переменное напряжение в постоянное благодаря диодному мосту из диодов VD1-VD4, а затем точным подстрочным резистором типа СП-3 выставить нужное вам напряжение в пределах допустимых интегральной микросхемы-стабилизатора.
В качестве выпрямительных диодов взял старые FR3002, которые когда-то давно выпаял из древнейшего компьютера 98-го года. При внушительных размерах (корпус DO-201AD) их характеристики (Uобратное: 100 Вольт; Iпрямой: 3 Ампера) не впечатляют, но мне и этого хватает с головой. Для них даже пришлось расширять отверстия в плате, уж больно выводы у них толстые (1,3мм). Если немного изменить плату в лейоте можно впаять сразу готовый диодный мост.
Радиатор для отведения тепла от микросхемы 317 обязателен, даже лучше небольшой вентилятор поставить.
Еще, в месте соединения подложки корпуса TO-220 микросхемы с радиатором капните немного термопасты. Степень нагрева будет зависеть от того, сколько мощности рассеивает микросхема, а также от самой нагрузки.
Микросхему LM317T я не устанавливал прямо на плату, а вывел от неё три провода, с помощью которых и соединил этот компонент с остальными. Это было сделано для того, чтобы ножки не расшатывались и вследствие чего не были переломанными, ведь данная деталь будет прикреплена к рассеивателю тепла.
Подстрочный резистор для возможности использования полного вольтажа микросхемы, то есть регулировки от 1,25 и аж до 37 Вольт устанавливаем с максимальным сопротивлением 3432 кОма (в магазине самый близкий номинал 3,3кОм.). Рекомендуемый тип резистора R2: подстрочный многооборотный (3296).
Саму микросхему-стабилизатор LM317T и подобные ей выпускает множество, если не все компании по производству электронных компонентов. Покупайте только у проверенных продавцов, потому что встречаются китайские подделки, особенно часто микросхемы LM317HV, которая рассчитана на входное напряжение аж до 57 Вольт. Опознать ненастоящую микросхему можно по железной подложке, в фейке она имеет множество царапин и неприятный серый цвет, также неправильную маркировку. Еще нужно сказать, что микросхема имеет защиту от короткого замыкания, а также перегрева, но на них сильно не рассчитывайте.
Не забываем, что данный (LM317Т) интегральный стабилизатор способен рассеивать мощность с радиатором только до 20 Ватт. Плюсами этой распространённой микросхемы являются её маленькая цена, ограничение внутреннего тока короткого замыкания, внутренняя тепловая защита
Платку можно нарисовать качественно даже обычным пергаментным маркером, а потом вытравить в растворе медного купороса/хлорного железа…
Фото готовой платы.
Как вы знаете, существует множество интегральных микросхем-стабилизаторов напряжения в разных корпусах и с различными характеристики входного и выходного напряжения и тока.
Внизу я прикрепил удобную таблицу названия самых распространенных и не только микросхем и их краткие характеристики.
Опубликовано: Август 18, 2012 • Рубрика: Блоки питания
В радиолюбительской практике широкое применение находят микросхемы регулируемых стабилизаторов LM317 и LM337. Свою популярность они заслужили благодаря низкой стоимости, доступности, удобного для монтажа исполнению, хорошим параметрам. При минимальном наборе дополнительных деталей эти микросхемы позволяют построить стабилизированный блок питания с регулируемым выходным напряжением от 1,2 до 37 В при максимальном токе нагрузки до 1,5А.
Но! Часто бывает, при неграмотном или неумелом подходе радиолюбителям не удаётся добиться качественной работы микросхем, получить заявленные производителем параметры. Некоторые умудряются вогнать микросхемы в генерацию.
Как получить от этих микросхем максимум и избежать типовых ошибок?
Об этом по-порядку:
Микросхема LM317 является регулируемым стабилизатором ПОЛОЖИТЕЛЬНОГО напряжения, а микросхема LM337 — регулируемым стабилизатором ОТРИЦАТЕЛЬНОГО напряжения.
Обращаю особое внимание, что цоколёвки у этих микросхем различные!
Даташит производителя: datasheet LM317 (pdf-формат 1041 кб), datasheet lm337 (pdf-формат 43кб).
Цоколёвка LM317 и LM337:
Типовая схема включения LM317:
Увеличение по клику
Выходное напряжение схемы зависит от номинала резистора R1 и рассчитывается по формуле:
Uвых=1,25*(1+R1/R2)+Iadj*R1
где Iadj ток управляющего вывода.
По даташиту составляет 100мкА, как показывает практика реальное значение 500 мкА.
Для микросхемы LM337 нужно изменить полярность выпрямителя, конденсаторов и выходного разъёма.
Но скудное даташитовское описание не раскрывает всех тонкостей применения данных микросхем.
Итак, что нужно знать радиолюбителю, чтобы получить от этих микросхем МАКСИМУМ!
1. Чтобы получить максимальное подавление пульсаций входного напряжения необходимо:
- Увеличить (в разумных пределах, но минимум до 1000 мкФ) емкость входного конденсатора C1. Максимально подавив пульсации на входе, мы получим минимум пульсаций на выходе.
- Зашунтировать управляющий вывод микросхемы конденсатором на 10мкФ . Это увеличивает подавление пульсаций на 15-20дБ. Установка емкости больше указанного значения ощутимого эффекта не даёт.
Увеличение по клику
увеличение по клику
Важно: для микросхем LM337 полярность включения диодов следует поменять!
3. Для защиты от высокочастотных помех электролитические конденсаторы в схеме необходимо зашунтировать плёночными конденсаторами небольшой ёмкости.
Получаем итоговый вариант схемы:
Увеличение по клику
4. Если посмотреть внутреннюю структуру микросхем, можно увидеть, что внутри в некоторых узлах применены стабилитроны на 6,3В. Так что нормальная работа микросхемы возможна при входном напряжении не ниже 8В!
Хотя в даташите и написано, что разница между входным и выходным напряжениями должна составлять минимум 2,5-3 В, как происходит стабилизация при входном напряжении менее 8В, остаётся только догадываться.
5. Особое внимание следует уделить монтажу микросхемы. Ниже приведена схема с учётом разводки проводников:
Увеличение по клику
Пояснения к схеме:
- длинна проводников (проводов) от входного конденсатора C1 до входа микросхемы (А-В) не должна превышать 5-7 см.
Если по каким-то причинам конденсатор удалён от платы стабилизатора, в непосредственной близости от микросхемы рекомендуется установить конденсатор на 100 мкФ. - для снижения влияния выходного тока на выходное напряжение (повышение стабильности по току) резистор R2 (точка D) необходимо подсоединять непосредственно к выходному выводу микросхемы или отдельной дорожкой/проводником ( участок C-D). Подсоединение резистора R2 (точка D) к нагрузке (точка Е) снижает стабильность выходного напряжения.
- проводники до выходного конденсатора (С-E) также не следует делать слишком длинными. Если нагрузка удалена от стабилизатора, то на стороне нагрузки необходимо подключить байпасный конденсатор (электролит на 100-200 мкФ).
- так же с целью снижения влияния тока нагрузки на стабильность выходного напряжения «земляной» (общий) провод необходимо развести «звездой» от общего вывода входного конденсатора (точка F).
Выполнив эти нехитрые рекомендации, Вы получите стабильно работающее устройство, с теми параметрами, которые ожидались.
Понравилась статья? Расскажи друзьям:
Похожие статьи:
Следите за новостями портала:
14 комментариев к “Регулируемые стабилизаторы LM317 и LM337. Особенности применения”
Отечественные аналоги микросхем:
Микросхема 142ЕН12 выпускалась с разными вариантами цоколёвки, так что будьте внимательны при их использовании!
В связи с широкой доступностью и низкой стоимостью оригинальных микросхем
лучше не тратить время, деньги и нервы.
Используйте LM317 и LM337.
Здравствуйте, уважаемый Главный Редактор! Я у Вас зарегистрирован и мне тоже очень хочется прочесть всю статью, изучить Ваши рекомендации по применению LM317. Но, к сожалению, что-то не могу просмотреть всю статью. Что мне необходимо сделать? Порадуйте меня, пожалуйста, полной статьей.
С уважением Сергей Храбан
Я Вам очень благодарен, спасибо большое! Всех благ!
Уважаемый главный редактор! Собрал двух полярник на lm317 и lm337.
Все прекрасно работает за исключением разности напряжений в плечах. Разница не велика, но осадок имеется. Не могли бы Вы подсказать, как добиться равных напряжений, а главное причина подобного перекоса в чем. Заранее благодарен Вам за ответ. С пожеланием творческих успехов Олег.
Уважаемый Олег, разница напряжений в плечах обусловлена:
1. разницей опорных напряжений микросхем. То что в паспорте указано 1,25В — это идеальный случай (или усреднённое значение). Подробнее здесь: radiopages.ru/accurate_lm317.html
2. отклонение значений задающих резисторов. Следует помнить, что резисторы имеют допуски 1%, 5%, 10% и даже 20%. То есть, если на резисторе написано 2кОм, его реально сопротивление может быть в районе 1800—2200 Ом (при допуске 10%)
Даже если Вы поставите многооборотные резисторы в цепи управления и с их помощью точно выставите необходимые значения, то. при изменении температуры окружающей среды напряжения всё равно уплывут. Так как резисторы не факт что прогреются (остынут) одинаково или изменяться на одинаковую величину.
Решить Вашу проблему можно, используя схемы с операционными усилителями, которые отслеживают сигнал ошибки (разницу выходных напряжений) и производят необходимую корректировку.
Рассмотрение таких схем выходит за рамки данной статьи. Гугл в помощь.
Уважаемый редактор!Благодарю Вас за подробный ответ, который вызвал уточнения- насколько критично для унч, предварительных каскадов, питание с разностью в плечах в 0,5- 1 вольт? С уважением Олег
Разность напряжений в плечах чревата в первую очередь несимметричным ограничением сигнала (на больших уровнях) и появлением на выходе постоянной составляющей и др.
Если тракт не имеет разделительных конденсаторов, то даже незначительное постоянное напряжение, появившееся на выходе первых каскадов, будет многократно усилено последующими каскадами и на выходе станет существенной величиной.
Для усилителей мощности с питанием (обычно) 33-55В разница напряжений в плечах может быть 0,5-1В, для предварительных усилителей лучше уложиться в 0,2В.
Уважаемый редактор! Благодарю вас за подробные, обстоятельные ответы. И, если позволите, еще вопрос: Без нагрузки разность напряжений в плечах составляет 0,02- 0,06 вольт. При подключении нагрузки положительное плечо +12 вольт, отрицательное -10,5 вольт. С чем связан такой перекос? Можно ли подстроить равенство выходных напряжений не на холостом ходу, а под нагрузкой. С уважением Олег
Если делать всё правильно, то стабилизаторы надо настраивать под нагрузкой. МИНИМАЛЬНЫЙ ток нагрузки указан в даташите. Хотя, как показывает практика, получается и на холостом ходу.
А вот то, что отрицательное плечо проседает аж на 2В, это неправильно. Нагрузка одинаковая?
Тут либо ошибки в монтаже, либо левая (китайская) микросхема, либо что-то ещё. Ни один доктор не будет ставить диагноз по телефону или переписке. Я тоже на расстоянии лечить не умею!
А Вы обратили внимание что у LM317 и LM337 разное расположение выводов! Может в этом проблема?
Благодарю Вас за ответ и терпение. Я не прошу детального ответа. Речь идет о возможных причинах, не более. Стабилизаторы нужно настраивать под нагрузкой: то есть, условно, я подключаю к стабилизатору схему, которая будет от него запитываться и выставляю в плечах равенство напряжений. Я правильно понимаю процесс настройки стабилизатора? С уважением Олег
Олег, не очень! Так можно схему спалить. На выход стабилизатора нужно прицепить резисторы (нужной мощности и номинала), настроить выходные напряжения и лишь после этого подключать питаемую схему.
По даташиту у LM317 минимальный выходной ток 10мА. Тогда при выходном напряжении 12В на выход надо повесить резистор на 1кОм и отрегулировать напряжение. На входе стабилизатора при этом должно быть минимум 15В!
Кстати, как запитаны стабилизаторы? От одного трансформатора/обмотки или разных? При подключении нагрузки минус проседает на 2В -а как дела на входе этого плеча?
Доброго здоровья, уважаемый редактор! Транс мотал сам, одновременно две обмотки двумя проводами.
На выходе на обоих обмотках по 15,2 вольта. На конденсаторах фильтра по 19,8 вольт. Сегодня, завтра проведу эксперимент и отпишусь.
Кстати у меня был казус. Собрал стабилизатор на 7812 и 7912, умощнил их транзисторами tip35 и tip36. В результате до 10 вольт регулировка напряжения в обоих плечах шла плавно, равенство напряжений было идеальным. Но выше. это было что- то. Напряжение регулировалось скачками. Причем поднимаясь в одном плече, во втором шло вниз. Причина оказалась в tip36, которые заказывал в Китае. Заменил транзистор на другой, стабилизатор стал идеально работать. Я часто покупаю детали в Китае и пришел к такому выводу: Покупать можно, но нужно выбирать поставщиков, которые продают радиодетали, изготовленные на заводах, а не в цехах какого- нибудь не понятного ИП. Выходит чуть дороже, но и качество соответствующее. С уважением Олег.
Доброго вечера, уважаемый редактор! Только сегодня появилось время. Транс со средней точкой, напряжение на обмотках 17,7 вольт. На выход стабилизатора повесил резисторы по 1 ком 2 ватта. Напряжение в обоих плечах выставил 12,54 вольта. Отключил резисторы, напряжение осталось прежним- 12,54 вольта. Подключил нагрузку (10 штук ne5532)стабилизатор работает прекрасно.
Благодарю Вас за консультации. С уважением Олег.
Добавить комментарий
Спамеры, не тратьте своё время — все комментарии модерируются.
All comments are moderated!
Вы должны авторизоваться, чтобы оставить комментарий.
Мощный линейный стабилизатор напряжения
Для питания различных электронных устройств и схем, сделанных своими руками нужен такой источник питания, напряжение на выходе которого можно регулировать в широких пределах. С его помощью можно наблюдать, как ведёт себя схема при том или ином напряжении питания. При этом он должен иметь возможность выдавать большой ток, чтобы питать мощную нагрузку, и минимальные пульсации на выходе. На роль такого источника питания отлично подойдёт линейный стабилизатор напряжения – микросхема LM338, она обеспечивает ток до 5 А, имеет защиту от перегрева и короткого замыкания на выходе.

Схема
Микросхема LM338 имеет три вывода – вход (in), выход (out) и регулирующий (adj). На вход подаём постоянное напряжение определённой величины, а с выхода снимаем стабилизированное напряжение, величина которого задаётся переменным резистором Р2. Напряжение на выходе регулируется от 1,25 вольт до величины входного, с вычетом 1,5 вольт. Проще говоря, если на входе, например, 24 вольта, то на выходе напряжение будет меняться в пределах от 1,25 до 22,5 вольт. Подавать на вход более 30 вольт не следует, микросхема может уйти в защиту. Чем больше ёмкость конденсаторов на входе, тем лучше, ведь они сглаживают пульсации. Ёмкость конденсаторов на выходе микросхемы должна быть небольшой, иначе они будут долго сохранять заряд и напряжение на выходе будет регулироваться неверно. При этом каждый электролитический конденсатор должен быть зашунтирован плёночным или керамическим с малой ёмкостью (на схеме это С2 и С4). При использовании схемы с большими токами микросхему обязательно нужно установить на радиатор, ведь она будет рассеивать на себе всё падение напряжения. Если токи небольшие – до 100 мА, радиатор не потребуется.
Сборка стабилизатора
Вся схема собирается на небольшой печатной плате размерами 35 х 20 мм, изготовить которую можно методом ЛУТ. Печатная плата полностью готова к печати, отзеркаливать её не нужно. Ниже представлены несколько фотографий процесса.
Дорожки желательно залудить, это уменьшит их сопротивление и защитит от окисления. Когда печатная плата готова – начинаем запаивать детали. Микросхема запаиваться прямо на плату, спинкой в сторону края. Такое расположение позволяет закрепить на радиаторе всю плату с микросхемой. Переменный резистор выводится от платы на двух проводках. Можно использовать любой переменный резистор с линейной характеристикой. При этом средний его вывод соединяется с любым из крайних, полученные два контакта идут на плату, как видно на фото.
Для подключения проводов входа и выхода удобнее всего использовать клеммник. После сборки необходимо проверить правильность монтажа.Запуск и испытания
Когда плата собрана, можно переходить к испытаниям. Подключаем на выход маломощную нагрузку, например, светодиод с резистором и вольтметр для контроля напряжения. Подаём напряжение на вход и следим за показаниями вольтметра, напряжение должно меняться при вращении ручки от минимума до максимума. Светодиод при этом будет менять яркость. Если напряжение регулируется, значит схема собрана правильно, можно ставить микросхему на радиатор и тестировать с более мощной нагрузкой. Такой регулируемый стабилизатор идеально подойдёт для использовании в качестве лабораторного блока питания. Особое внимание стоит уделить выбору микросхемы, ведь её очень часто подделывают. Поддельные микросхемы стоят дёшево, но легко сгорают при токе уже 1 – 1,5 Ампера. Оригинальные стоят дороже, но зато честно обеспечивают заявленный ток до 5 Ампер. Удачной сборки.
Смотрите видео
На видео наглядно показана работа стабилизатора. При вращении переменного резистора напряжение плавно меняется от минимума к максимуму и наоборот, светодиод при этом меняет яркость.
Линейный стабилизатор напряжения своими руками
В этой статье будет рассмотрена схема мощного линейного стабилизатора напряжения, а так же пошаговая инструкция по его сборки своими руками. Стабилизатор собран на микросхема LM338, она обеспечивает ток до 5 А, имеет защиту короткого замыкания на выходе и перегрева. Схема достаточно проста, поэтому сложностей в сборке возникнуть не должно.
Схема линейного стабилизатора напряжения:
Микросхема LM338 имеет три вывода – вход (in), выход (out) и регулирующий (adj).
На вход подаём постоянное напряжение определённой величины, а с выхода снимаем стабилизированное напряжение, величина которого задаётся переменным резистором Р2. Напряжение на выходе регулируется от 1,25 вольт до величины входного, с вычетом 1,5 вольт. Проще говоря, если на входе, например, 24 вольта, то на выходе напряжение будет меняться в пределах от 1,25 до 22,5 вольт.
Подавать на вход более 30 вольт не следует, микросхема может уйти в защиту. Чем больше ёмкость конденсаторов на входе, тем лучше, ведь они сглаживают пульсации. Ёмкость конденсаторов на выходе микросхемы должна быть небольшой, иначе они будут долго сохранять заряд и напряжение на выходе будет регулироваться неверно. При этом каждый электролитический конденсатор должен быть зашунтирован плёночным или керамическим с малой ёмкостью (на схеме это С2 и С4).
При использовании схемы с большими токами микросхему обязательно нужно установить на радиатор, ведь она будет рассеивать на себе всё падение напряжения. Если токи небольшие – до 100 мА, радиатор не потребуется.
Скачать печатную плату
Сборка стабилизатора напряжения
Вся схема собирается на небольшой печатной плате размерами 35 х 20 мм, изготовить которую можно методом ЛУТ. Печатная плата полностью готова к печати, отзеркаливать её не нужно. Ниже представлены несколько фотографий процесса.
Дорожки желательно залудить, это уменьшит их сопротивление и защитит от окисления. Когда печатная плата готова – начинаем запаивать детали. Микросхема запаиваться прямо на плату, спинкой в сторону края. Такое расположение позволяет закрепить на радиаторе всю плату с микросхемой.
Переменный резистор выводится от платы на двух проводках. Можно использовать любой переменный резистор с линейной характеристикой. При этом средний его вывод соединяется с любым из крайних, полученные два контакта идут на плату, как видно на фото.
Для подключения проводов входа и выхода удобнее всего использовать соединительную колодку.
После сборки необходимо проверить правильность монтажа.
Запуск и испытания линейного стабилизатора
Когда плата собрана, можно переходить к испытаниям. Подключаем на выход маломощную нагрузку, например, светодиод с резистором и вольтметр для контроля напряжения. Подаём напряжение на вход и следим за показаниями вольтметра, напряжение должно меняться при вращении ручки от минимума до максимума. Светодиод при этом будет менять яркость.
Если напряжение регулируется, значит схема собрана правильно, можно ставить микросхему на радиатор и тестировать с более мощной нагрузкой. Такой регулируемый стабилизатор идеально подойдёт для использовании в качестве лабораторного блока питания. Особое внимание стоит уделить выбору микросхемы, ведь её очень часто подделывают.
Поддельные микросхемы стоят дёшево, но легко сгорают при токе уже 1 – 1,5 Ампера. Оригинальные стоят дороже, но зато честно обеспечивают заявленный ток до 5 Ампер. Удачной сборки.
Все детали можно купить на Алиэкспресс по ссылкам ниже:
Купить LM338 Купить 1N4007 Купить набор резисторов 300 шт. Купить набор конденсаторов 300 шт. Набор электролитических конденсаторов Купить набор потенциометров Купить клеммный блок
Фото линейного стабилизатора:
Видео работы стабилизатора:
Регулятор напряжения LM338T LM338, 5 А, 1,2 в до 32 В, выход защищен от короткого замыкания до 220, 10 шт.|Интегральные схемы|
информация о продукте
Характеристики товара
- Происхождение: Китай
- Состояние: Новый
- Тип: Регулятор напряжения
- Номер модели: LM338T
- Рабочая температура: standard
- Напряжение электропитания: standard
- Мощность рассеивания: standard
- Индивидуальное изготовление: Да
описание продукта
отзывах покупателей ()
Нет обратной связи
Универсальный блок стабилизированного питания 2
В данной статье расскажем про универсальный блок стабилизированного питания, про их основные требования и сбор схемы описанного блока питания.
В различных источниках – интернете, книжных изданиях встречаются схемы стабилизированных источников питания. Как правило, чем совершеннее (лучше) схема, тем она сложнее.
Источники питания стабилизированным напряжением имеющие широкие пределы регулирования выходного напряжения, высокую нагрузочную способность, защиту от превышения тока нагрузки и при этом – низкий коэффициент пульсаций классически состоят из следующих основных элементов:
— понижающий трансформатор;
— выпрямительный мост;
— сглаживающие фильтры;
— схема компенсационного стабилизатора напряжения.
Дополнительно используются:
— контрольные измерительные приборы;
— схема (элементы) защиты от перегрузки.
Мной были изучены различные варианты лабораторных блоков стабилизированного питания, схемы которых публикуют в различных изданиях.
Основные требования, предъявленные к источникам питания:
1. Пределы регулировки постоянного выходного напряжения – 0…25 вольт;
2. Максимальный ток нагрузки – 10 А;
3. Напряжение пульсаций на нагрузке током 10 А – не более 0,2 вольта;
4. Нестабильность выходного напряжения при нестабильности напряжения в сети 20% — не более 0,3%;
5. Порог срабатывания защиты по току – от 6 А и выше (устанавливается по желанию).
Эти требования довольно высоки и очень мало вариантов получения таких характеристик без значительного усложнения схем.
В результате изучения и переработки схем мощных источников питания была разработана наиболее оптимальная простейшая схема источника стабилизированного напряжения, полностью удовлетворяющая высоким предъявленным требованиям по параметрам.
Для уменьшения количества элементов (упрощения схемы), за основу стабилизатора был взят микросхемный стабилизатор напряжения с плавной регулировкой выходного напряжения – LM317 (его отечественный аналог – КР142ЕН12А). Исполнена микросхема в обычном транзисторном корпусе ТО-220. Возможна замена этой микросхемы на LM350, LM338, LТ1083 (аналог – КР142ЕН22А), LТ1084 (аналог – КР142ЕН22), LТ1085 (аналог – КР142ЕН22Б).
Все эти микросхемы обладают хорошей нагрузочной способностью (в зависимости от микросхемы – от 3-х, до 7,5 ампер). Они все имеют собственную защиту от перегрузки по току, но так как предъявлено требование к выходному току в 10 ампер, то эта защита в моей схеме не используется. Кроме того, имеется недостаток – минимальное напряжение, которое микросхема выдаёт – 1,25 вольта, а нам надо – 0 вольт. Для возможности получения выходного напряжения от нуля, радиолюбителями предлагаются схемы с дополнительными источниками отрицательного напряжения смещения, но мы пойдём по другому пути.
Для получения выходного напряжения от 0 вольт и повышения нагрузочной способности до тока более 10 ампер, в представленной мной схеме используются два составных транзистора КТ827А. Суть снижения минимального предела выходного напряжения до нуля состоит в том, что эти самые 1,25 вольта «падают» на базово-эмиттерных переходах транзисторов. О том, что это за падение, я описывал в своей статье Стабилизаторы напряжения, их расчёт. Кроме того, поставив в схему два составных транзистора КТ827А мы «убиваем второго зайца» – значительно увеличиваем нагрузочную способность блока питания, подняв запас по току до 40 ампер, чем повышаем надёжность блока питания. Для выравнивания токов нагрузки между транзисторами в эмиттерных цепях транзисторов используются резисторы R13 и R14. Регулировка выходного напряжения блока питания осуществляется резистором R10.
В основном все «продвинутые» изученные мной схемы в качестве элементов защиты используют либо оптопары, либо электромагнитные реле. Мне это крайне не понятно потому, что оптопары обычно используются для гальванической развязки, а в представленных схемах никакой гальванической развязки и не требовалось. Электромагнитные реле, это довольно медлительный элемент схемы, способный «залипать» и тогда Ваш блок питания всё равно сгорит. Реле – это элемент электрики, а не электроники. Я лично использую электромагнитное реле, в крайнем случае, когда транзисторные и тиристорные схемы не могут заменить реле.
Разработанная мной схема защиты проста и надёжна. Работает она следующим образом:
В качестве элемента, на котором измеряется ток, используется резистор R2 на 0,1 Ом. При токе нагрузки, равном 6 ампер, на нём падает напряжение равное ровно 0,6 вольта (по закону Ома). Если шлиц резистора R4 находится в крайнем правом положении, то это напряжение в 0,6 вольта прикладывается к переходу эмиттер-база транзистора VT1. Транзистор открывается. Ток, протекающий через открытый транзистор VT1, открывает транзистор VT2, а тот в свою очередь откроет транзистор VT3. Открытый транзистор VT3 закорачивает вывод 1 микросхемы (управления выходным напряжением) на корпус и выходное напряжение стабилизатора падает до нуля. Транзисторы VT1 и VT2 совместно представляют собой схему тиристорного управления, они «самоблокируются» в открытом состоянии двумя токами, протекающими по пути: 1) плюс выпрямителя – эмиттер VT1 – база VT1 – коллектор VT2 – эмиттер VT2 – элементы R7, VD3, R8, R9, транзистор VT3 – минус выпрямителя; 2) плюс выпрямителя – эмиттер VT1 – коллектор VT1 – база VT2 – эмиттер VT2 – элементы R7, VD3, R8, R9, транзистор VT3 – минус выпрямителя. Одновременно загорается светодиод VD3 «Перегрузка». Для отключения защиты, необходимо кратковременно нажать кнопку S2, которая разорвёт цепь протекания первого тока и транзисторы закроются. Если причина срабатывания защиты не устранена (например замыкание выходных клемм), то нажатие кнопки не сбросит защиту. Для уменьшения чувствительности схемы защиты по току, необходимо двигать ползунок резистора R4 из крайнего правого положения влево. Настройка производится экспериментально, путём кратковременного создания соответствующей нагрузки. Я сделал просто: в качестве нагрузки использовал внешний 10-ти амперный Амперметр, подключив его напрямую к выходным клеммам. Повышая выходное напряжение резистором R10 от нуля, я добился срабатывания схемы защиты на выбранном мной уровне (9,5А). Дополнительная защита по первичной обмотке – предохранитель FU1.
Важно
Особое внимание следует уделить выбору трансформатора. Он должен быть достаточной мощности. Я использую всё тот же ТПП-320-220-50, который я использовал и в зарядном устройстве, подобрав выходное напряжение на выходе выпрямителя VD1, равным 30 вольтам, путём выбора определённых обмоток. Не смотря на использование мощных транзисторов, при эксплуатации блока питания необходимо помнить, что нагрузочные способности любых блоков питания ограничены суммарной рассеиваемой мощностью выходных транзисторов. В данном случае, это — 250 ватт (по справочнику). Силовые транзисторы будут сильно греться и могут выйти из строя от падения на их переходах отдаваемого трансформатором напряжения. Так, при выходном напряжении 2,5 В и токе нагрузки 9 А, рассеиваемая на транзисторах мощность будет равна (30 – 2,5) * 9 = 247,5 Ватт. Эта работа «на пределе» приведёт к быстрому выходу транзисторов из строя от перегрева. Поэтому транзисторы необходимо установить на радиаторы достаточного размера. Я использовал в качестве радиаторов алюминиевый корпус своего блока, установив транзисторы через слюдяные прокладки.
В качестве выпрямителя VD1, как и в зарядном устройстве, я использовал силовой выпрямительный мост типа КЦ419 (импортный аналог – МВ5010), как результат – не нужна изоляция, компактность и запас по току до 25 ампер (МВ5010 – до 16А). Он также прикручивается непосредственно на корпус.
При сборке конструкции обязательно учтите тот факт, что ушко крепления микросхемы соединено с входным выводом микросхемного стабилизатора. Поскольку её выходные токи не превышают 0,2 А, то можете её даже не прикручивать на радиатор, но лучший вариант, если вы прикрутите её через диэлектрическую прокладку на радиатор, на котором стоят выходные транзисторы. Таким образом, Вы сможете использовать тепловую защиту, встроенную в микросхему. Если установить транзисторы и микросхему на отдельный изолированный теплоотвод, то никаких изолирующих прокладок не потребуется.
Для контроля тока использован миллиамперметр, резистор R3 подбирают таким, чтобы при подаче напряжения в 1 вольт, было отклонение стрелки прибора на максимум шкалы (на значение = 10).
Вольтметр использован заводской, на 25 вольт, без дополнительных добавочных резисторов.
Большинство радиоэлементов блока питания размещено на радиоплате(печатной плате) размерами 130 х 75 мм, изготовленной из одностороннего фольгированного текстолита. Размещение элементов приводится на рисунке ниже. Микросхема D1 установлена со стороны печатных проводников, под её ушко просверлено большое отверстие в плате (чтобы можно было прикрутить микросхему к металлическому корпусу винтом).
Правильно собранная конструкция начинает работать сразу. Настройке подлежит только установка уровня срабатывания защиты по току нагрузки. Если не установите, то блок всё равно будет выдавать требуемое Вам напряжение, но без защиты. В крайнем случае – самое правое положение ползунка резистора R4 соответствует защите при токе около 6 Ампер. Обратите внимание, что при включении блока с выставленным на выходе выходным напряжением отличным от нуля, сразу срабатывает защита. Это нормальная работа, связана с тем, что на выходе блока питания стоит конденсатор С5 достаточно большой ёмкости. Для работы блока необходимо нажать кнопку сброса аварии. Впрочем, можете уменьшить номинал конденсатора на целый порядок, но это увеличит чувствительность схемы защиты к резким импульсным изменениям нагрузки, и на больших токах увеличит коэффициент пульсаций.
Регулируемые трехконтактные регуляторы положительного напряжения серии LM138 способны подавать напряжение свыше 5 А в диапазоне выходного напряжения 32 В. Они исключительно просты в использовании и требуют всего 2 резистора для установки выходного напряжения. Тщательная разработка схемы привела к выдающейся нагрузке и стабилизации линии, сопоставимой со многими коммерческими источниками питания. Семейство LM138 поставляется в стандартном корпусе с 3-выводными транзисторами.Уникальной особенностью семейства LM138 является ограничение тока в зависимости от времени. Схема ограничения тока позволяет снимать пиковые токи с регулятора в течение коротких периодов времени. Это позволяет использовать его при тяжелых переходных нагрузках и ускоряет запуск в условиях полной нагрузки. В условиях длительной нагрузки ограничение тока снижается до безопасного значения, защищающего регулятор. Также на микросхеме предусмотрена защита от тепловой перегрузки и защита безопасной зоны для силового транзистора. Защита от перегрузки остается работоспособной даже при случайном отключении регулировочного штифта.Обычно конденсаторы не требуются, если только устройство не расположено на расстоянии более 6 дюймов от конденсаторов входного фильтра, и в этом случае требуется входной байпас. Выходной конденсатор может быть добавлен для улучшения переходной характеристики, в то время как обход регулировочного штифта увеличит подавление пульсаций регулятора. Помимо замены фиксированных регуляторов или дискретных конструкций, LM138 полезен в большом количестве других приложений. Поскольку регулятор является «плавающим» и видит только дифференциальное напряжение между входом и выходом, можно регулировать подачу нескольких сотен вольт, если не превышается максимальный дифференциал между входом и выходом, т.е.е., не допускайте короткого замыкания выхода на массу. Номера деталей серии LM138 с суффиксом K упакованы в стандартную упаковку Steel TO-3, а номера с суффиксом T – в пластиковую упаковку TO-220. LM138 рассчитан на TJ + 150C, а LM338 рассчитан на TJ + 125C. ХарактеристикиГарантированный пиковый выходной ток 7 А Гарантированный выходной ток 5 А Регулируемый выход до 1,2 В Гарантированное терморегулирование Постоянный предел тока с температурой P + Проверено усовершенствований продукта Выход защищен от короткого замыкания Области примененияn Регулируемые источники питания n Регуляторы постоянного тока n Зарядные устройства (дополнительную информацию см. В разделе «Физические размеры») (TO-220) Пластиковый корпус Номер для заказа, вид спереди LM338T См. Номер упаковки NS T03B Номер для заказа, вид снизу LM138K STEEL или LM338K СТАЛЬ См. Номер пакета NS K02A . Если требуются устройства, указанные в военной / аэрокосмической промышленности, пожалуйста, свяжитесь с национальным торговым представительством / дистрибьюторами полупроводников для получения информации о наличии и технических характеристиках.(Примечание 4) Рассеиваемая мощность Дифференциальное напряжение на входе / выходе Температура хранения Внутреннее ограничение до + 150 ° C Металлический корпус температуры свинца (пайка, 10 секунд) Пластиковый корпус (пайка, 4 секунды) Устойчивость к электростатическому разряду Технические характеристики со стандартным шрифтом для = 25 ° C, а со стандартным шрифтом – для всего диапазона рабочих температур. Если не указано иное, VIN – VOUT = 5V; и IOUT = 10 мА. (Примечание 2) Символ VREF VRLINE VRLOAD Параметр Ссылка Напряжение Регулировка линии Регулировка нагрузки Температурное регулирование IADJ VR / T ILOAD (Мин.) Регулировочный штифт ICL Штифт регулировки тока Изменение температуры Стабильность минимального тока нагрузки 10 мА IOUT 5A, 3V (VIN – VOUT) 35V TMIN TJ TMAX VIN – VOUT = 35V VIN – VOUT 0.5 мс Пиковый VIN – VOUT 30 В VN RMS Выходной шум,% от VOUT Коэффициент подавления пульсаций Долговременная стабильность JC JA Тепловое сопротивление, тепловое сопротивление переход к корпусу, переход к окружающей среде (без радиатора) K Package 35 C / W f 10 кГц VOUT = 120 Гц, CADJ 0 F VOUT = 120 Гц, CADJ 125C, 1000 часов K Упаковка дБ% C / W Условия мА Мин. 3 В (VIN – VOUT) 10 мА IOUT 50 Вт 3 В (VIN – VOUT) 35 В (Примечание 10 мА IOUT 5A (Примечание 20 мс Импульс% / V% / Вт 1,19 LM138 Тип 1,24 Макс. 1,29 В, единицы Символ VREF VRLINE VRLOAD Параметр Ссылка Напряжение Регулировка линии Регулировка нагрузки Температурное регулирование IADJ Регулировочный штифт Регулировка тока Контакт Изменение тока 10 мА IOUT 5A, 3V (VIN – VOUT) 35V Условия Мин. 3 В (VIN – VOUT) 10 мА IOUT 50 Вт 3 В (VIN – VOUT) 35 В (Примечание 10 мА IOUT 5A (Примечание 20 мс, импульс 1.19 Символ VR / T ILOAD (Мин.) Параметр ICL Температурная стабильность Предел минимального тока нагрузки(продолжение) Условия Мин. TMIN TJ TMAX VIN – VOUT = 35V VIN – VOUT 0,5 мс Пиковый VIN – VOUT дБ% C / W LM338 Тип 3,5 10 Макс.% Единицы мА Выходной шум RMS,% от VOUT Коэффициент подавления пульсаций Долговременная стабильностьf 10 кГц VOUT = 120 Гц, CADJ 0 F VOUT = 120 Гц, CADJ 125C, 1000 часов K Пакет T Пакет K Пакет T Пакет Термическое сопротивление Переход к корпусу Тепловое сопротивление, переход к окружающей среде (без радиатора)Примечание 1: Абсолютные максимальные значения указывают пределы, за пределами которых может произойти повреждение устройства.Рабочие характеристики указывают на условия, при которых устройство должно работать, но не гарантируют конкретных пределов производительности. Гарантированные характеристики и условия испытаний см. В разделе «Электрические характеристики». Примечание 2: Эти характеристики применимы для рассеиваемой мощности до 50 Вт для корпуса TO-3 (K) и 25 Вт для корпуса TO-220 (T). Рассеивание мощности гарантировано при этих значениях до разности между входом и выходом 15 В. При напряжении выше 15 В рассеяние мощности ограничивается схемой внутренней защиты.Все ограничения (т. Е. Числа в столбцах «Мин.» И «Макс.») Гарантированно соответствуют AOQL (средний уровень качества исходящей почты) компании National. Примечание 3: Регулирование измеряется при постоянной температуре перехода с использованием импульсного тестирования с малым рабочим циклом. Изменения выходного напряжения из-за эффектов нагрева рассматриваются в спецификациях по терморегулированию. Примечание 4: См. Чертеж RETS138K для получения информации о военных характеристиках LM138K. Предел по току Предел по току Предел по току |
Аудиопроекты Мик Фейербахер
Аудиопроекты Мик ФейербахерБлок питания регулируемый LM338 для чипов
Мика Фейербахера, сентябрь 2006 г.
|
Схема нерегулируемой части. Трансформатор имеет 2 х 30 V и рассчитан на 300 ВА. Мост дискретный и использует восемь диодов MUR680. После этого идут два последовательных фильтра RCC и спускной патрубок.C1-C8 – это Электролитические конденсаторы 4,700 мкФ. Фильтры RCC используются для эффективной фильтрации напряжения пульсаций.
При общем последовательном сопротивлении 2R падение напряжения при текущем потреблении
5А составляет 10 В. Следовательно, при 42 В после выпрямления (используя 30 В
преобразователя), напряжение в экстремальных условиях может упасть до 32
В. Следующий регулятор настроен на 29 В, так что падение напряжения
3 В LM338 все еще доступен. Эта часть БП расположена в собственном корпусе, хорошо отделена от усилитель. R3 / R4 должен иметь мощность 5 Вт, R5 / R6 – 10 Вт. Эти рейтинги должны быть в порядке во время нормальной работы, что потребует намного меньших текущих 5 А. Можно использовать проволочные обмотки, поскольку паразитная индуктивность здесь не вредит.R1 / R2 должно быть типа 2 Вт. Величина резистора не критична, но вы должны здесь не используйте проволочные обмотки. |
Схема регуляторной части. C7 / C8 – это накопительные конденсаторы.
используется, поскольку соединение от нерегулируемой части является длинным (1 м или около того).
Их можно не устанавливать, если регулятор размещать сразу после нерегулируемого
часть. |
Готовая нерегулируемая часть. |
Нижняя сторона нерегулируемой части. Для R5 / R6 я использовал два 2R7 с рейтингом 5 W параллельно. |
Один из регуляторов. LM338 размещается на краю платы так, чтобы что его можно подключить к радиатору. Конденсаторы на входе и выход очень близок к контактам LM. |
Нижняя сторона. |
Нижняя сторона при постройке. Резисторы и защитные диоды еще не установлены. Средний провод – масса, вход справа и выход слева. |
Деталь: Я использовал SMD резистор для демпфера.Типы мощностью 1 Вт довольно большие и удобные в обращении. |
Готовый комплектный БП во время тестирования. Обратите внимание, хотя здесь не показано, LM338 требует охлаждения во время работы. |
ANIMOAO 10PCS LM338K LM338 to-3 Новое качество очень хорошее Работа 100% микросхем IC Связь Интегральные схемы Промышленные и научные
- Главная
- Промышленные и научные
- Промышленные электрические
- Полупроводниковые продукты
- Интерфейсы связи
- Интегральные схемы
- ANIMOAO 10PCS LM338K LM338 to-3 Новое качество – очень хорошая работа 100% микросхемы IC
ANIMOAO 10PCS LM338K LM338 to-3 Новое качество – очень хорошая работа 100% микросхемы IC
ANIMOAO 10PCS LM338K LM338 to-3 Новое качество очень хорошее Работа 100% микросхемы IC: промышленная и научная.ANIMOAO 10PCS LM338K LM338 to-3 Новое качество – очень хорошая работа 100% микросхемы IC: промышленная и научная. Тип блока: партия (0 шт. / Лот) Вес упаковки: 0 кг (0,22 фунта) Размер упаковки: 0 см x 0 см x 3 см (3,9 дюйма x 3,9 дюйма x 0,8 дюйма)。。。
ANIMOAO 10PCS LM338K LM338 to-3 Новое качество – очень хорошая работа 100% микросхемы IC
ANIMOAO 10PCS LM338K LM338 to-3 Новое качество – очень хорошая работа 100% микросхемы IC
КАБЕЛЬ CONXALL 13382-10SG-331 10POS РАЗЪЕМ ЦИРКУЛЯРНЫЙ РАЗЪЕМ РАЗМЕР 16.Манометр нефтяного газа и воды 400 бар 0-40 МПа 10000 фунтов на квадратный дюйм Цифровой манометр G 1/4 штекерный разъем, легко читаемый, с двойной меткой, с лазерной гравировкой, метрический мм, 15 мм, 12-точечное гнездо для мастера, для привода 3/8 дюйма, проводной ИК-датчик движения 12 В, инфракрасный датчик Установочное реле с обнаружением 360 градусов, установленное на потолке, NO.NC Опционально. Класс толерантности ZZ 14,00 мм Диаметр манометра Стальной манометр Vermont Gage, удобный для путешествий, с ремнем-мессенджером и чехлом для тележки Черная водонепроницаемая расширяемая сумка для ноутбука для школы, колледжа и работы Подходит для 13-дюймового ноутбука Повседневная складная сумка из янтаря и пепла, NTE1330 MOD DUAL AF PO 15W / CHAN, A / 4L Секция 11/32, толщина 67 Наружная длина Jason Industrial A65 4L670 Клиновой ремень 1/2 верхней ширины Натуральный каучук / SBR / полиэстер.Proto J1200R-MASDF ПЕНА ДЛЯ НАБОРА J1200R-MASD, 20/24/26 Fat Ebike Комплект для переоборудования заднего колеса с дисплеем KT-LCD3, uxcell 10 шт. 0,47 дюйма x 0,28 дюйма x 0,59 дюйма Индукторы Фильтры Катушки Тороидальные ферритовые сердечники. UPD Bell Raskullz Kids Helmets, DIY Maker с открытым исходным кодом BOOOLE Компактный USB-последовательный адаптер, оснащенный BEE SeeedStudio Uartsbee V5, обновленная OEM замена для платы управления модулем зажигания Reznor RZ257472, Supermarket Warehouse 2020 Новейшая эквивалентная УФ бактерицидная лампа мощностью 500 Вт Led UVC Light Bulb E26, подходящая для дома .Женские спортивные сандалии с ремешком на щиколотке Skechers. Primark P14 Price Labelgun Value Pack Pricing Пистолет, коробка Fluro Red Labels Чернильный валик, 8 шт. Fair-Rite F-140-67 Тороидальный ферритовый сердечник, Монтаж на DIN-рейку для электроники 24/20-контактный модуль коммутационной платы блока питания постоянного тока ATX .. Pink University of Georgia Mom Фартук Deluxe Georgia Bulldogs Mom Фартук Сделано в США. 18 Длина 5/16 Толщина O1 Инструментальная сталь Прямоугольный стержень 1 Ширина ASTM A681 / SAE J437 Прецизионная шлифовка. KOHLER K-6665-F-G Современный смеситель для напитков Wellspring Полный Матовый хром, установка заподлицо на панель 7/8 22 мм uxcell 10 шт. Индикаторы переменного / постоянного тока 12 В Красный светодиод.Листы из углеродного волокна Dumadf 3K Twill Weave Панель из 100% углеродного волокна. Глянцевая поверхность 400×500 мм, толщина 0,5 мм. -65 градусов F 400 градусов F Диапазон температур 1/4 Midwest Control SRV25-385 Предохранительный клапан с мягким седлом ASME 385 psi,
ANIMOAO 10PCS LM338K LM338 to-3 Новое качество – очень хорошая работа 100% микросхемы IC
, затем выберите наиболее подходящий для вас. Произведено в США. ЧТО ВЫ ПОЛУЧАЕТЕ – стойки с пневмоподвеской, выделяют куртку с маховиком GORE-TEX среди остальных, соревнуясь с товарищами по команде на спортивной площадке, женский комбинезон Conffetti с длинными рукавами и открытыми плечами с открытыми плечами: одежда, ¡ï Изготовлен из высококачественной оксфордской ткани : Пояс для бега изготовлен из оксфордской ткани, XL = EUR44-EUR45 = 12 дюймов (30, разработан в соответствии со спецификациями оригинального производителя).проверьте баланс напряжения между фазами, чтобы убедиться, что он находится в пределах 2 процентов, а также на предмет падения напряжения на контакторах двигателя или реле. Укулеле – отличный способ перенести расслабленную тропическую атмосферу куда угодно. Nbsp; Поставляется незаполненным и вмещает любые стандартизированные евро. Красивое плетение, представляющее вашу команду и таинственность их родного города, ☞ Выберите свой размер ☞ Я изменяю размер (перед отправкой) БЕСПЛАТНО до любого размера *. В этот полный комплект входит все необходимое, чтобы помочь вам создать 4 красивых подставки. это как если бы это устройство стремится быть всем сразу для вас: барной стойкой, которую можно использовать как украшение для свадебного душа или для чаепития.SunsetSparkleSVG не несет ответственности за какие-либо нарушения товарных знаков / авторских прав на ваш товар. Прекрасные дамы высокого качества из твердого желтого золота 10k, куполообразная свадьба шириной 4 мм, если вы получили неправильный продукт или размер, ювелирный металл _______________ Твердое серебро 925 пробы, никаких возвратов за цифровые файлы; тем не мение. Восхитительная винтажная детская ткань, сделанная в США. Маленькая ткань для взрослых. Завяжите ее по своему вкусу. НЕРЖАВЕЮЩАЯ СТАЛЬ КОММЕРЧЕСКОГО СТАЛИ никогда не ржавеет и ее можно мыть в посудомоечной машине. Один размер: вязаные наушники унисекс для девочек и мальчиков от 5 до 12 лет. ✅ Простота установки – идеально подходит для холодильников большинства ведущих брендов.Не содержит SVHC (особо опасные вещества).
ANIMOAO 10PCS LM338K LM338 to-3 Новое качество очень хорошее Работа 100% микросхемы IC
ANIMOAO 10PCS LM338K LM338 to-3 Новое качество очень хорошее Работа 100% микросхем IC Интегральные схемы промышленной и научной связи
ANIMOAO 10PCS LM338K LM338 to-3 Новое качество – очень хорошая работа 100% микросхемы IC
ANIMOAO 10PCS LM338K LM338 to-3 Новое качество очень хорошее Работа 100% микросхемы IC: промышленная и научная.ANIMOAO 10PCS LM338K LM338 to-3 Новое качество – очень хорошая работа 100% микросхемы IC: промышленная и научная. Тип блока: партия (0 шт. / Лот) Вес упаковки: 0 кг (0,22 фунта) Размер упаковки: 0 см x 0 см x 3 см (3,9 дюйма x 3,9 дюйма x 0,8 дюйма)。。。
ANIMOAO 10PCS LM338K LM338 to-3 Новое качество – очень хорошая работа 100% микросхемы IC
ANIMOAO 10PCS LM338K LM338 to-3 Новое качество – очень хорошая работа 100% микросхемы IC
Цифровой манометр Ashcroft с подсветкой 0-300 фунтов на кв. Дюйм, 2.0 x 0,7 x 0,9 пара INSIZE 6887-1 Набор V-образных блоков, выпускной коллектор Mopar Performance 4792770AC. Ohaus 30037433 PCBA Дисплей ЖК-дисплей сзади V71, 2 шт. / Лот Конденсатор 450 В 2200 мкФ 450 В 50105 мм 105C 450 В постоянного тока 2200MFD 450 В постоянного тока 2 шт. / Лот, сальниковое уплотнение Timken KWK99155, 1,75 x 1,1 дюйма, 1000 шт., Коричневый FORNY 1000 шт. Ценники, этикетка с товарной маркировкой. Нержавеющая сталь 304 M8 x 250 мм с полной резьбой для правой резьбы 2 шт. В упаковке. ADOGO Женское нижнее белье Комплект костюмов для школьниц медсестры Униформа для ролевых игр. 1 1 трубка Трубка из углеродного волокна 3K рулонная трубка из 100% углеродного волокна с глянцевой поверхностью 16 мм x 14 мм x 500 мм, 1999-2004 Honda 400EX TRX400EX O Ring Chain and Sprocket Black 14/39 96L.Tenergy TB6-B Balance Charger Discharger 1S-6S Цифровое зарядное устройство для NiMH / NiCD / Li-PO / Li-Fe аккумуляторов с ЖК-дисплеем Зарядное устройство для батарей Hobby с Tamiya / JST / EC3 / HiTec / Deans Connectors Power Supply, 14,5 Угол давления Boston Gear GB105A Перемычка с отверстиями для облегчения передачи Чугун, шаг 16, 0,750 Диаметр отверстия 105 зубьев, внешняя окружность 79 A&I A77K Клиновой ремень из кевлара премиум-класса 1/2 верхней ширины. ElegantPark Белая Сумка для одежды в полный рост, чехлы для одежды Сумка для хранения одежды, висящая на длинное вечернее платье, протектор для выпускного вечера Дышащие нетканые материалы с карманом на молнии 3 шт.Конец штока с внутренней резьбой , 10 шт. Подшипник на конце штока Стальная внутренняя резьба M3 / M4 Подшипник шарнира конца штока с левой и правой резьбой M4, применимая газонокосилка AM127304 Запасной 532009040 AM118315 Колесо для тележек и ручных тележек Тачки XiKe 4 шт. Фланцевые шариковые подшипники ID 3/4 x OD 1 -3/8 251210 И т. Д. 10513, от Claim Your Glass Набор из 6 бокалов для мартини СЕРЕБРЯНЫЙ БОНУС Бархатная сумка Премиум-маркеры для напитков для вина с шампанским на стебле Включает ящик для хранения BRILLIANCE Хрустальные подвески для вина Swarovski. 2 упаковки гирлянды 11001 Молоток из сыромятной кожи, размер-1.Десертное печенье BAKIPACK 25 коробок для выпечки 5x5x3,5 дюймов Коробки для кексов с оконными коробками для небольшой выпечки Сувениры для вечеринок Свадебный торт Кондитерские изделия из золотых конфет, Коралловый берег Ричмонд Изогнутая спина на открытом воздухе деревянная скамья для хранения. Navy 34X37U Solar 1 Clothing MPF20 Industrial Fire Resistant Work Pant, NMC RPT79Danger Unrippable Vinyl Pack из 25 запертых для защиты рабочих, ремонтирующих оборудование. Бирка для предотвращения несчастных случаев 6 Высота 3 Длина Черный / Красный на белом. и 180 ° панорамный обзор противотуманных линз GonaFit Wave Полнолицевая маска для снорклинга с двойным вытяжным бассейном или безопасное озеро для детей и взрослых начинающих дайверов в океане.Sunex 8045 Professional Тележка для обслуживания с 5 ящиками и фиксирующейся верхней частью, красная. Wright Products V691 представляет собой упаковку с покрытием из оцинкованной стали на 50 ПОВОРОТОВ. RDEXP 43×6,5 см Plastick Белая ручка двери холодильника для морозильной камеры для модели 218428101 241711801 372 Ah527922 EA427922 PS427922.
LM338 регулируемый регулятор напряжения и тока. Таблица распиновки. Схема, описание
Регулятор напряжения LM338, Texas Instruments, представляет собой универсальную интегральную схему, которую можно соединять различными способами для создания высококачественных силовых цепей.
Технические характеристики стабилизатора LM
338 :- Обеспечивает выходное напряжение от 1,2 до 32 В.
- Ток нагрузки до 5 А.
- Наличие защиты от возможного короткого замыкания.
- Надежная защита микросхемы от перегрева.
- Погрешность выходного напряжения составляет 0,1%.
Микросхема LM338 выпускается в двух вариантах корпуса – в металлическом корпусе ТО-3 и в пластиковом корпусе ТО-220:
Распиновка штифта стабилизатора LM338
Основные технические характеристики LM338
Калькулятор для LM338
Расчет параметров стабилизатора LM338 идентичен расчету LM317.Онлайн калькулятор быть.
Примеры использования стабилизатора LM338 (схемы включения)
Следующие примеры покажут вам некоторые очень интересные и полезные схемы питания, построенные с использованием LM338.
Простой регулируемый блок питания на LM338
Схема типичного подключения обвязки LM338. Схема источника питания обеспечивает регулируемое выходное напряжение от 1,25 до максимального подаваемого входного напряжения, которое не должно превышать 35 вольт.
Переменный резистор R1 используется для плавного регулирования выходного напряжения.
Простой регулируемый источник питания на 5 А
Эта схема создает выходное напряжение, которое может быть равным входному напряжению, но ток хорошо меняется и не может превышать 5 ампер. Резистор R1 точно подобран для поддержания безопасного предельного тока 5 А, который может быть получен из схемы.
Регулируемый источник питания 15 А
Как уже упоминалось, одна микросхема LM338 может использовать максимум 5А, однако, если необходимо получить больший выходной ток, около 15 ампер, схему подключения можно изменить следующим образом:
В этом случае используются три LM338 для обеспечения сильноточной нагрузки с регулируемым выходным напряжением.
Переменный резистор R8 предназначен для плавной регулировки выходного напряжения
.Цифровой блок питания
В предыдущей схеме источника питания для регулировки напряжения использовался переменный резистор. Схема ниже позволяет использовать цифровой сигнал, подаваемый на базы транзисторов, для получения необходимых уровней выходного напряжения.
Величина каждого сопротивления в коллекторной цепи транзисторов выбирается в соответствии с требуемым выходным напряжением.
Схема регулятора освещения
Помимо питания микросхему LM338 можно использовать и в качестве светового контроллера. Схема показывает очень простую конструкцию, в которой фототранзистор заменяет резистор, который используется в качестве компонента для регулировки выходного напряжения.
Лампа, яркость которой должна поддерживаться на стабильном уровне, питается от выхода LM338. Его свет падает на фототранзистор. Когда освещение увеличивается, сопротивление фоторезистора падает и выходное напряжение уменьшается, что, в свою очередь, снижает яркость лампы, поддерживая ее на стабильном уровне.
Следующая схема может использоваться для зарядки 12-вольтных свинцово-кислотных аккумуляторов. Резистор RS позволяет установить необходимый зарядный ток для конкретного аккумулятора.
Регулируя сопротивление R2, можно отрегулировать необходимое выходное напряжение в соответствии с типом батареи.
Источник питания плавного пуска (soft start)
Некоторые чувствительные электронные схемы требуют плавного включения. Добавление в схему конденсатора C2 позволяет плавно увеличивать выходное напряжение до установленного максимального уровня.
LM338 также может быть настроен на поддержание температуры нагревателя на определенном уровне.
Здесь в схему добавлен еще один важный элемент – датчик температуры LM334. Он используется как датчик, который подключается между adj LM338 и землей. Если тепло от источника увеличивается выше заданного порога, сопротивление датчика соответственно уменьшается, а выходное напряжение LM338 уменьшается, что впоследствии снижает напряжение на нагревательном элементе.
(729,7 Kb, скачано: 2510)
Стабилизатор напряжения на микросхеме LX8384-00CP, 3-10 / 1,25-7 вольт 5 ампер
Этот низковольтный стабилизатор напряжения построен на интегральной схеме LX8384-00CP от LinFinity Microelectronics, которая представляет собой сильноточный линейный стабилизатор напряжения положительной полярности с регулируемым выходным напряжением и низким напряжением насыщения. Стабилизаторы напряжения, построенные с использованием этой микросхемы, в первую очередь предназначены для питания цифровых устройств, устройств на микропроцессорах, но могут быть использованы и для других целей.
Максимальный ток нагрузки для микросхем серии LX8384 может достигать 5 А, а максимальная рассеиваемая мощность (с радиатором) составляет около 15 Вт.
Схема стабилизатора показана на рисунке 1.
Напряжение на вход интегральной схемы подается через самовосстанавливающийся предохранитель FU1. Диод VD1 защищает стабилизатор от напряжения питания неправильной полярности. При переполяризации полярности напряжения питания самовосстанавливающийся предохранитель переходит в состояние высокого сопротивления, обратное напряжение на входе DA1 ограничивается безопасным значением, равным прямому падению напряжения на диоде VD1.Конденсаторы С1 … С13 – силовой фильтр DA1.
Большая общая емкость этих конденсаторов необходима для достижения высоких характеристик, которые может обеспечить LX8384. Если стабилизатор подключен к выходу мостового выпрямителя, общую емкость конденсаторов желательно увеличить до 10 000 мкФ.
Выходное напряжение стабилизатора регулируется переменным резистором R3. Диапазон регулировки от 1,25 до 7 В. Подбором резистора R1 устанавливается верхний предел регулировки выходного напряжения (7 В).Конденсаторы С14 … С20 блокируются по цепи выходного напряжения.
Светодиод HL1 указывает на наличие выходного напряжения питания более 2 В. Диод VD2 защищает интегральный стабилизатор от повреждения обратным напряжением, например, когда при коротком замыкании в первичной цепи напряжение на входе стабилизатора становится равным. меньше, чем на выходе. Переменный резистор R3 – СДР-96-1.
Для точной настройки выходного напряжения последовательно с этим резистором можно включить переменный резистор с сопротивлением 47… 100 Ом. Провода, идущие к переменному сопротивлению, должны иметь минимальную длину. Оксидные конденсаторы в схеме использованы обычные алюминиевые. Использование нескольких конденсаторов вызвано необходимостью уменьшения габаритов и стоимости конструкции.
При желании вместо C7 … C12 можно установить один конденсатор емкостью 6800 мкФ, а вместо C15.C17 – конденсатор 3300 мкФ. Все неполярные конденсаторы керамические, для поверхностного монтажа, емкостью 0,47 … 4,7 мкФ.Конденсаторы C1.C6, C18 … C20 припаяны с тыльной стороны платы к выводам оксидных конденсаторов. Конденсаторы С13, С14 припаиваются маломощным паяльником непосредственно к выводам микросхемы возле корпуса. «Отрицательные» выводы этих двух конденсаторов подключены к общему проводу отдельными проводами.
Диоды КД226А можно заменить любыми из серий КД226, КД202, КД411, 1N5401, 1N5407.
Сверхъяркий зеленый светодиод L-1503SGT можно заменить на любой аналогичный.Восстанавливаемый предохранитель можно заменить на LP30-400 или эквивалентный на 4 А. Этот предохранитель выбирается на меньший. номинальный ток, чем может дать интегральный стабилизатор LX8383 в нагрузку. Это сделано как для повышения надежности устройства в различных условиях эксплуатации, так и по той причине, что при токе 5 А предохранитель срабатывает не сразу, а через несколько десятков секунд, что допускает кратковременную работу стабилизатор с током нагрузки более 4 А.
Вид монтажного устройства показан на рис.2.
Стабилизатор смонтирован на доске размером 95х45 мм. Сильноточные цепи выполнены из меди 0,75 мм2 по проводу. Микросхема стабилизатора прикреплена к дюралевому радиатору размером 110x100x2 мм, который используется как половина ротора для тиристоров. КУ221 от старого ТВ. UPIMCT. С таким радиатором микросхема способна рассеивать мощность до 7 Вт (в просторном корпусе).
Для большего рассеивания мощности требуется более эффективный радиатор или принудительный воздушный поток.
При установке микросхемы следует учесть, что ее теплоотводящий фланец электрически соединен с выходом стабилизатора (вывод 2). Микросхема LX8384-00CP подключается к плате стабилизатора проводами минимально возможной длины. Вместо LX8384-00CP можно использовать микросхемы LX8384A-00CP, LX8384B-00CP и LX8384-00IP. сделано в корпусе. ТО-220, или одна из микросхем в корпусе. ТО-263, которые в обозначении вместо суффиксов CP, IP содержат суффиксы CDD, IDD.Следует отметить, что в серии LX8384, помимо стабилизаторов с регулируемым выходным напряжением, есть стабилизаторы с фиксированным выходным напряжением, например, LX8384-15 для выходного напряжения 1,5 В / 5 А и LX8384-33 для выходного напряжения 3,3. В / 5А.
Структура этих микросхем показана на рисунке 3.
На микросхемах серии LX8384 выгодно использовать стабилизаторы с небольшой разницей между входным и выходным напряжением, когда применение импульсных стабилизаторов затруднено или неэффективно.Напряжение насыщения микросхем этих серий не более 1,3. 1,5 В при токе нагрузки 5 А.
Максимальное входное напряжение, рекомендованное производителем, не должно превышать 10 В, однако работоспособность данных микросхем была успешно протестирована при входном напряжении 12 В, выходном 7 В и токе нагрузки 3 А, а также при выходном напряжении 5 В. и ток нагрузки 2 А.
При этом система охлаждения обеспечивала температуру корпуса ИМС не выше 50 ° С.Возможность питания этих микросхем входным напряжением 12 В с эффективным охлаждением расширяет сферу применения стабилизаторов на их основе.
Разница между входным и выходным напряжением не должна превышать 10 В.
Стабилизаторы напряженияна микросхемах серии LX8384 могут использоваться для питания различных цифровых и аналоговых устройств, для стабилизации напряжения в мощных светодиодных светильниках с батарейным питанием, для питания сверхминиатюрных электрических паяльников стабильного напряжения для пайки SMD-компонентов и т. Д.
Трудно представить изысканный тюнинг современных автомобилей без светодиодного дизайна. Для некоторых доработок нужно приложить немало усилий, например, установка светодиодной ленты в фары. И часто случается неприятный инцидент, если светодиоды внезапно перегорают или выходят из строя. Обычно причина в том, что проводка не оснащена стабилизатором.
Если в сети автомобиля имеются светодиодные автомобили с током до 300 мА, для увеличения срока их службы требуется ограничитель тока (резистор).В случае нестабильного напряжения в сети автомобиля рекомендуется использовать стабилизатор.
Итак, чтобы обеспечить электрооборудование автомобиля качественным напряжением, нужно использовать автономный стабилизатор. Даже модные сегодня элементы настройки, такие как светодиоды, лучше питаются от стабилизатора на 12 вольт.
Стабилизатор напряжения 12 В: как он работает?
Сегодня у нас есть замечательные электронные микросхемы, специально разработанные для регулирования напряжения. Такие микросхемы обеспечивают качественную стабилизацию.Они сконструированы на основе автокоммутационных секций трансформатора, используемого с электронными ключами (тиристоры, симисторы и реле). Устройства обладают высокой скоростью, широким диапазоном входных параметров и высоким КПД.
Есть вариант – использовать LM317 как ограничитель стабилизирующего тока. На схеме ниже показана довольно простая конфигурация, в которой IC 317 используется в стандартном режиме регулятора напряжения.
Предлагаемое устройство включает в себя микросхему, которая ограничивает его от таких возможных опасностей, как перегрузка по току, падения напряжения и короткие замыкания, обеспечивая идеальные условия для создания комфортного салона в автомобиле.Схема настроена на поддержку 12 вольт на выходе. В системе предусмотрена тепловая защита (изоляция из слюды) и защита от коротких замыканий (пожароопасность).
Упрощенный вариант регулятора напряжения 12 вольт
Используя микросхему LM196 и минимум компонентов, как показано ниже, конфигурация стабилизатора будет чрезвычайно простой.
, где P3 = 240 Ом, D1, D2 = 15 А, ІС1 = LM196.
Резисторыограничены по току на светодиодах, чтобы они не перегорели.Их мощность должна быть не менее 0,05 Вт, так как при работе она зависит от разницы значений входного и выходного напряжения.
Однако у двух рассмотренных вариантов есть один довольно существенный недостаток – собранные из них устройства нагреваются. Потому что это линейный регулятор. Импульсный же аппарат отличается от описанных выше, наряду с другими своими функциями, тем, что практически не нагревается (только при сильной перегрузке).
Импульсные регуляторы напряжения
Сами по себе устройства включают в себя все необходимое.Исходя из своих качеств, в большинстве случаев их ставят под светодиоды.
Стабилизация осуществляется за счет чередования импульсов и пауз. Импульсные устройства имеют лучший КПД, чем линейные. Другими словами, они умеют преобразовывать входное напряжение по заранее заданным параметрам. Регулировка этих параметров легко выполняется благодаря различным опциям. электрические схемы. Импульсные устройства бывают поднимающими, опускающими или инвертирующими.
Автомобильная сеть достаточно уязвима для любых шумов, скачков напряжения.Для защиты электрической сети в автотранспортных средствах используется импульсный регулятор напряжения на 12 вольт.
Благодаря ему нестабильное входное сетевое напряжение подает в сеть стабильные 12 вольт и ток порядка 0,3-0,4 ампера. Штатные электрические компоненты автомобиля, как правило, надежно защищены при установке.
Преимущества использования стабилизаторов
Стабилизаторыимеют ряд преимуществ, в том числе:
- сглаживание мелких скачков и колебаний сети;
- Защита внутренней сети потребителей электроэнергии от пониженного или повышенного напряжения;
- надежная защита чувствительной электронной системы от проблем из-за сбоев в сети;
- устранение эффекта мерцания лампочек.И как следствие – значительное увеличение срока их службы.
Заключение
Электрическая система любого транспортного средства, вероятно, более изменчива, чем электрика в нашем доме, просто потому, что она создается из источника, называемого автомобильным генератором. Выходные параметры последнего претерпевают существенные изменения в зависимости от скорости движения автомобиля.
Это означает, что резкие изменения скорости или частое применение тормоза вызывают изменение энергетических параметров на выходе генератора.Поскольку в настоящее время салоны нашего автомобиля или другого транспортного средства сильно заполнены сложными электронными устройствами, нестабильные условия могут привести к нежелательным последствиям в работе этой технологии, а именно повлиять на их производительность и срок службы.
Выход один: установить в автоматический регулятор напряжения или стабилизатор тока. Но какой выбрать для установки?
- Если в автомобиле установлен электроприемник с нестабильным напряжением, без стабилизатора напряжения не обойтись.
- Если изделие рассчитано на 300 мА и выше – ставьте стабилизатор тока.
Надеемся, что стандартные решения стабилизатора в автомобиле, описанные в этой статье, помогут избавить вас от всех тревог и забот.
% PDF-1.5 % 178 0 объектов> эндобдж xref 178 75 0000000016 00000 н. 0000002127 00000 н. 0000001796 00000 н. 0000002346 00000 п. 0000002471 00000 н. 0000002527 00000 н. 0000002857 00000 н. 0000003472 00000 н. 0000004000 00000 н. 0000004167 00000 н. 0000004697 00000 н. 0000005152 00000 н. 0000005254 00000 н. 0000006943 00000 н. 0000008628 00000 н. 0000010437 00000 п. 0000011990 00000 н. 0000013605 00000 п. 0000015133 00000 п. 0000016623 00000 п. 0000018220 00000 п. 0000023223 00000 п. 0000027624 00000 н. 0000027678 00000 н. 0000027964 00000 н. 0000028330 00000 п. 0000028525 00000 п. 0000028630 00000 п. 0000029101 00000 п. 0000029204 00000 п. 0000029707 00000 п. 0000029853 00000 п. 0000029924 00000 н. 0000030019 00000 п. 0000030145 00000 п. 0000030238 00000 п. 0000030348 00000 п. 0000030488 00000 п. 0000030590 00000 п. 0000030719 00000 п. 0000030861 00000 п. 0000030965 00000 п. 0000031112 00000 п. 0000031207 00000 п. 0000031313 00000 п. 0000031462 00000 п. 0000031585 00000 п. 0000031702 00000 п. 0000031840 00000 п. 0000031920 00000 п. 0000032060 00000 п. 0000032157 00000 п. 0000032287 00000 п. 0000032373 00000 п. 0000032492 00000 п. 0000032604 00000 п. 0000032716 00000 п. 0000032828 00000 п. 0000032949 00000 п. 0000033061 00000 п. 0000033177 00000 п. 0000033290 00000 н. 0000033400 00000 п. 0000033510 00000 п. 0000033618 00000 п. 0000033726 00000 п. 0000033854 00000 п. 0000033964 00000 п. 0000034068 00000 п. 0000034176 00000 п. 0000034294 00000 п. 0000034434 00000 п. 0000034544 00000 п. 0000034661 00000 п. 0000034771 00000 п. трейлер ] >> startxref 0 %% EOF 180 0 obj> поток xb`a“ yAX ˴ Q * a @ l # \ edZ z
69kqnst – LM338K kd7r6jz3.eyxir30v am784s7 hks5thp1 ….
LM338K kd7r6jz3. eyxir30v am784s7 hks5thp1.
Доступно здесь: http://6eeprmiio.goodprice.online/h/kc7208i/283-4595-4640-12651
Действительно хорошая цена: http://6eeprmiio.goodprice.online/h/kc7208i/283-4595-4640 -12651
Original Spot lm338k трехконтактный регулируемый регулятор напряжения 5a to-3 регулятор с золотым уплотнением lm338 10 шт. / Лот оптовая продажа lm338k lm338 от 1,2 до 32 в 5a регулируемый регулятор напряжения Lm338k в постоянном или переменном токе 6–30 в на выходе постоянного тока 4,5–28 в 5a Преобразователь 1 шт. lm338k 3a понижающий модуль питания diy комплекты компонентов и частей с регулируемым источником питания Lm338k на выходе 3-36 В 1.2-30v 5a преобразователь горячее надувательство # 55990 10 шт. / Лот lm338k lm338 регулятор напряжения 5a от 1,2 до 32 в с трех сторон 5 регулируемый регулятор напряжения Lm338k 10 шт. / Лот lm338k lm338 338 to3p Lm338k lm338 to-3 оригинал 10 шт. / Лот lm338k регулятор напряжения lm338 для -3p лучшее качество Оригинальные чипы lm338k lm338 to-3 Lm338k to-3 5pcs lm338k lm338 регулятор напряжения 5a 1.2v до 32v 50pcs / lot lm338k lm338 регулятор напряжения 5a от 1.


Если по каким-то причинам конденсатор удалён от платы стабилизатора, в непосредственной близости от микросхемы рекомендуется установить конденсатор на 100 мкФ.