Саи 250 Ресанта Схема Электрическая Принципиальная
Первички, вторички. Принцип работы сварочного аппарата Основная задача сварочного инвертора «Ресанта САИ» — преобразование переменного тока с частотой 50 Гц в постоянный ток, напряжение при этом достигает значения в В.
Как любая другая техника, сварочные инверторы могут ломаться и требовать соответствующего ремонта. При работе аппарата довольно часто попадают стружки и различная металлическая пыль , что нередко приводит к короткому замыканию.
Широкоимпульсная модуляция получаемого высокочастотного напряжения позволяет подобным аппаратам регулировать сварочный ток. На включенном инверторе работают все индикаторы, однако сварку выполнять невозможно.
Обучающее видео по ремонту сварочных инверторов. Выпуск 1
Это значит, что при работе в А он сможет беспрерывно сваривать значительно дольше, чем аналогичный аппарат с максимальной силой тока в А.
Затем, когда прилипание устраняется, сварочное устройство в самостоятельном режиме восстанавливает рабочие показатели сварки.
Разработкой инвертора занимается одноименная компания, расположенная в Латвии. То есть, во время поджига дуги происходит автоматическое снижение сварочного тока, которое моментально восстанавливается после отрыва электрода.
Все изображения доступны в большом разрешении. Условия хранения инвертора Сварочные аппараты должны храниться при соблюдении определённых условий.
Сила тока регулируется в широком диапазоне, однако верхний предел составляет А.
Ремонт Сварочного Инвертора РЕСАНТА 250
Join the conversation
Он отлично подойдет для тех, кому важна максимальная производительность при бытовом ремонте и при обучении. Может работать с покрытыми электродами диаметром 1,6 — 4 мм.
Во время выбора сварочного электрода электрод может быть диаметром не более 6 миллиметров нужно учитывать и то, что сварочный ток уменьшается тогда, когда снижается показатель входного тока.
Теперь о характеристиках.
Это важный плюс, поскольку Ресанта может похвастаться развитой сетью сервисных центров по всей России.
Оптимальный диаметр электрода для сварки — мм.
Благодаря этому аппарат пригоден, как для деликатной сварки тонкими электродами, когда и у свариваемого металла толщина минимальная, так и более тяжелые операции, на которых выполняется сварка или резка весьма толстого металла. Один в цепи затвора полевого транзистора 4N90C на 47 Ом маркировка — , и два на 2,4 Ом 2R4 — включенных параллельно — в цепи истока того же транзистора.
Широкоимпульсная модуляция получаемого высокочастотного напряжения позволяет подобным аппаратам регулировать сварочный ток. В данном случае решить имеющуюся проблему можно путем использования электрогенераторов, которые устанавливаются в непосредственной близости от сварочного аппарата.
Сварочные аппараты инверторные работающие при пониженном напряжении!
При этом инвертор можно использовать для разнообразных сварочных работ.
Ресанта проф относиться к энерго-экономичным сварочным аппаратам за счет высокого КПД преобразования энергии.
Сохраняет работоспособность в широких пределах: — В. Но на большее не рассчитывайте.
В том случае, если электрод во время сварки с трудом отходит от металла, это свидетельствует о наличии в питающей сети низкого напряжения. Модели для новичков Ресанта САИ предупредит вас о перегреве при слишком продолжительной сварке. Затем инвертор выключается и отключается от электрической сети; В последнюю очередь отсоединяются провода держателя и заземления.
На схеме он обозначен, как R 22 Ом, 2Вт. Конечно, мастер своего дела сможет выполнить качественный шов даже с помощью дешевого китайского инвертора.
Cитуация у моего подопечного следующая: после замены всех элементов вышеуказанных элементов и транзистора блок выдает 21V аосле выпрямителя, а после LM На деле это сложно осуществимая задача, поскольку аппарату банально не хватает мощности для сварки толстого металла.
Данный аппарат подразумевает возможность контроля силы тока для сварки, что возможно благодаря широкоимпульсной модуляции высокочастотного получаемого напряжения. Смотреть QO6, QO7?
В нашей стране электрические сети далеко не всегда могут выдать необходимые параметры тока. Принципиальная схема показывает расположение и взаимосвязь всех электронных компонентов инвертора.
Поломки, причиной которых является заводской брак и неправильная работа используемых электронных составляющих оборудования. Также нельзя использовать инвертор на открытом воздухе во время выпадения осадков или в помещениях с высоким уровнем влажности воздуха. Работала же она раньше с другими номиналами. С помощью схемы можно найти любой компонент в самом инверторе и, например, заменить его на новый. Трещина и характерные подгары могут быть на той стороне резистора, что обращена к плате.
РЕМОНТ РЕСАНТЫ САИ 190 ПРОФ
Схемы Ресанта САИ
Подобный кабель будет стоит в 4 раза дороже оригинального.
С другой стороны, это вынужденная мера. Масса аппарата — 4,5 кг. Сварочный аппарат надёжно защищён от перегрева в процессе эксплуатации благодаря такой эффективной системе защиты.
Как любая другая техника, сварочные инверторы могут ломаться и требовать соответствующего ремонта. И так со всеми аппаратами в линейке САИ.
После замены указанных элементов, сварочный инвертор включился, на дисплее показалось значение установленного тока, защумел охлаждающий кулер. Теперь постоянно моргают светодиоды оба, и пытаются запуститься вентиляторы. Устранить проблему понижения мощности аппарата, связанную с сырыми электродами, можно легко и быстро: необходимо тщательно просушить все электроды.
Читайте дополнительно: Схема подключение двухклавишного выключателя
Ищу схему Ресанта САИ 250 ПН
Без схемы невозможен ремонт или изготовление сварочного аппарата своими руками.
Ниже список наиболее часто встречающихся неисправностей. В том числе, в общественном транспорте.
Схема необходима для понимания сути работы инвертора, а также для поиска нужных компонентов. Особенности инвертора Сварочный аппарат предназначен для использования в бытовых целях, поскольку схема «Ресанты САИ» и его конструкция обеспечивают надёжную и безопасную эксплуатацию даже при значительных скачках и перепадах напряжения. Не нужны генераторы, стабилизаторы напряжения и прочие агрегаты для подключения аппарата к сети.
Поэтому и вес вместе с габаритами существенно меньше. Достаточно генератора мощностью 6,4 кВт, что позволит использовать все функции инвертора. Повреждения изоляционного слоя не только противоречат требованиям безопасности, но и могут спровоцировать выход аппарата из строя. Инвертор попросту не включается в работу.
Ресанта САИ-250: описание, схема, разновидности
На чтение 10 мин. Опубликовано
Для домашних сварочных работ любители и профессионалы используют небольшие инверторы. Компактный и мощный прибор для точной сварки Ресанта САИ 250, схема и его устройство знакомы многим специалистам.
Сварочные инверторы Ресанта пользуются сегодня большой популярностью.В какой комплектации продается
В линейке оборудования 4 модели. 250А в названии означает диапазон регулировки силы тока 10 — 250. Помимо базовой модели есть еще 3:
- 250К — отличается компактными размерами;
- 250ПН — безопасен при низком входном напряжении сети;
- 250ПРОФ — подходит для сложных работ, выполняемых мастером.
Вместе с самим устройством в комплекте есть:
- Кабель с держателем электрода.
- Провод заземления.

- Технический паспорт.
- Упаковка.
Некоторые модели оборудованы стильным кейсом для хранения.
Описание профессионального инвертора Ресанта САИ 250
Самый дорогостоящий в модельном ряде агрегат. Дает возможность работать с электродами различного диаметра — до 6 мм.
Высокоточный аппарат, помогающий создавать ровные швы. Яркий дисплей на передней стороне корпуса обеспечивает контроль за мощностью в процессе работы.
Особенности устройства:
- Антизалипание. Инвертор сбрасывает до 0 напряжение в случае прилипания электрода к изделию.
- Hot start. Кратковременное автоматическое увеличение мощности в момент касания детали электродом.
- Форсаж дуги. Обеспечивает постоянную дугу путем дополнительного наброса тока.
- Функция контроля силы выходящего тока. Принципиальное отличие профессионального инвертора Ресанта в возможности следить за коэффициентом мощности.

Схема аппарата
Компактность, долговременная работа и точность сварки обеспечиваются высокоскоростными транзисторами IGBT. Эта деталь способна выдерживать высоковольтное напряжение. На электросхеме видно, что принцип действия — изменение входящего переменного тока на постоянный с повышенными показателями частоты и напряжения.
Составляющие схемы:
- выпрямитель;
- инвертор;
- трансформатор;
- высокочастотный выпрямитель;
- схема управления и стабилизации;
- регулятор тока сварки.
Принципиальную схему сварочного инвертора Ресанта САИ 250 используют мастера, самостоятельно ремонтирующие прибор.
Устройство аппарата
Агрегат поставляется в крепком корпусе и оснащен 2 функциональными панелями.
На лицевой части располагаются:
- 2 силовых разъема;
- регулятор величины сварочного тока;
- регулятор форсажа дуги;
- индикаторы сети и перегрева;
- цифровое табло.

На обратной стороне корпуса есть выключатель прибора и гнездо для шнура питания. Инвертор оборудован принудительной системой вентиляции.
Какие платы используются
В большинстве сварочных аппаратов Ресанта САИ 250 ПРОФ установлены платы управления (ПУ) серии GP. В продаже встречаются приборы с платами серии SH. Знание строения ПУ позволит отремонтировать инвертор. При отсутствии понимания внутреннего содержимого оборудования лучше обратиться к помощи мастеров по ремонту.
На Ресанта САИ-250 установлены платы управления серии GP.Технические характеристики
Инвертор САИ 250 ПРОФ отличается низкой энергопотребляемостью при использовании в диапазоне 100 — 260 В. Стабильность дуги обеспечивается функцией форсажа. Ключевые особенности:
- диапазон рабочего напряжения — 100-260 В;
- максимальная мощность — 8,4 кВт;
- максимальный потребляемый ток — 38 А;
- напряжение холостого хода — 65 В;
- напряжение дуги — 28 В;
- диапазон регулирования сварочного тока — 10-250 А;
- продолжительность нагружения — 70% 250 А;
- максимальный диаметр электрода — 5 мм;
- класс защиты — IP21;
- вес — 8,46 кг;
- длина — 43,50 см;
- ширина — 17,40 см;
- высота — 30,60 см.

Где применяется
Удобный размер и наличие ручек позволяют проводить работы дома и на выезде. Применяется при:
- устранении поломок в хозяйственной технике;
- сварочных работах в автомастерской;
- монтаже заборов и ворот;
- ремонте садовых теплиц и дачного инвентаря;
- монтаже водостоков;
- сервисном ремонте в специализированных центрах и др.
Аппараты Ресанта 250 питаются от сети в 220 Вольт и генератора.
Их сфера применения ограничивается выдаваемой силой тока и размером электродов.
Как работает сварочный инвертор Ресанта
Любой инвертор — это преобразователь переменного тока в постоянный. Силовые части процесса:
- транзисторный выпрямитель,
- инверторный блок;
- понижающий трансформатор;
- выходной выпрямитель.
Поступающий ток 220 В проходит через эти этапы, где выпрямляется и приобретает мощность в 400 В. Затем преобразуется в модулированное высокочастотное напряжение. Понижающий трансформатор оптимизирует этот ток до рабочего. Регулируется процесс микросхемой ШИМ-контроллера, которая управляет работой транзисторов, задавая ритм.
Плавный пуск устройства обеспечивается мощным резистором.
Соблюдение безопасности
Инверторы Ресанта используются и мастерами, и начинающими сварщиками. Для безопасной и качественной работы важно соблюдать технику безопасности эксплуатации прибора:
- До начала сварки в помещении необходимо открыть окна и двери, чтобы зона работ проветривалась.
- Надевать спецодежду для защиты от термических ожогов.
- Запрещено осуществлять сварку без специальной маски.
- Прибор нельзя эксплуатировать в условиях повышенной влажности и низких температур.
- Не проводить близко от инвертора работы с высоким образованием пыли.
Ее частицы способны нанести вред устройству. - Не подключать аппарат к профессиональной высоковольтной сети.
- Не начинать сварку при обнаружении повреждений проводки или кабелей.
Для безопасности мастера и прибора важно выполнять «Правила технической эксплуатации электроустановок потребителей» и «Правила техники безопасности при эксплуатации электроустановок потребителей».
Подготовка к эксплуатации
Включать аппарат можно только после продолжительного нахождения в тепле. Это предотвратит образование конденсата на деталях. Порядок работы:
- Подключить кабель заземления и провод с электрододержателем к разъемам на лицевой части корпуса в соответствии с полярностью.
- Перевести рычаг выключателя сети в положение «ВЫКЛ».
- Включить шнур питания в розетку.
- Перевести регулятор мощности на минимальное значение.
- Переключить рычаг в положение «ВКЛ».

- Настроить необходимую рабочую величину тока с помощью регулятора.
После окончания работ произвести выключение прибора в обратном порядке:
- Выключатель перевести в положение «ВЫКЛ».
- Отключить прибор от питания.
- Отсоединить сварочные кабели.
Возможности устройства
Аппарат нашел широкое применение в бытовом и мелком профессиональном ремонте. Технические возможности:
- способен работать при низком входном напряжении — от 100 В;
- выдает высокую продолжительность работы на максимальной мощности — 7 из 10 минут;
- предотвращает залипание электродов;
- поддерживает стабильную дугу за счет функции форсажа;
- точный контроль за уровнем силы тока обеспечивается наличием электронного дисплея;
- обеспечивает эффективное охлаждение оборудования за счет вентиляционных отверстий в корпусе;
- оборудован встроенной системой охлаждения внутренних узлов.
Эти показатели позволяют сварщику не прерываться длительное время и создавать аккуратные ровные швы.
САИ 250 ПРОФ отличается высоким качеством работы и повышенной электробезопасностью.
Преимущества и недостатки
К преимуществам относятся:
- удобство транспортировки за счет компактных размеров;
- низкое потребление электроэнергии;
- управляемый форсаж дуги;
- функция «горячего» старта;
- широкий диапазон потребляемого напряжения;
- питание от 220 В;
- гарантийный срок — 2 года;
- легкость применения.
Из недостатков покупатели указывают:
- короткие кабели;
- высокую стоимость инвертора и его комплектующих;
- отсутствие возможности подключения к сети 380 В.
Что может привести к поломке
При соблюдении инструкций и правил по эксплуатации прибора неисправности отсутствуют в течение нескольких лет. Чтобы обходиться без ремонта длительное время, необходимо знать, какие действия и обстоятельства способны повредить устройство:
- Неверно отрегулирована сила сварочного тока.
Показатель должен соответствовать значениям, заявленным на упаковке с электродами. - Использование не заводских сварочных кабелей или провода питания.
- Подключение инвертора через удлинитель более 40 м.
- Подключение к неисправным розеткам, сети с перебоями.
- Работа на высокой мощности дольше разрешенного периода.
- Использование аппарата в условиях низких температур.
- Попадание внутрь прибора пыли, сора, осадков, песка.
- Механическое повреждение, падение устройства.
Возможные неисправности
Компания «Ресанта» имеет разветвленную сеть сервисных центров. При возникновении поломки, особенно в период действия гарантии, в любом из них аппарат быстро вернут в рабочее состояние.
Перегрев блока питания является возможной поломкой, которую устраняют в сервисном центре.Описание типичных неисправностей инвертора:
- Перегрев блока питания, его отключение. Эту ошибку могут устранить только в сервисном центре.
- Не загорается индикатор «Сеть».
Самостоятельно можно только проверить контакт шнура с розеткой и положение переключателя. - Не получается запустить устройство на максимальной мощности. Причина может быть в электродах или низком напряжении сети.
- Сработал индикатор «Перегрев». Следует снять корпус и аккуратно удалить загрязнение с элементов. Иногда вентилятор системы охлаждения может перестать работать без включения индикатора.
- Аппарат отключается после громкого щелчка. Необходимо по схеме проверить реле и регулируемые накладки.
- Кабель заземления пробивает во время включения. Устраняется проверкой кабеля на повреждение.
- Сбой в работе вентилятора, сопровождающийся миганием светодиодов на передней панели свидетельствует о нарушении в работе микросхемы охлаждения.
- Нарушение изоляции провода может возникнуть из-за работы при низких температурах. Требуется замена провода и соблюдение условий эксплуатации.
Несмотря на видимую простоту устройства инвертора Ресанта, многие неисправности обнаружить и устранить может только обученный специалист.
Проверка микросхемы
Если видимые повреждения устранены, а оборудование остается в нерабочем состоянии, требуется проверить радиоэлементы и микросхемы на повреждение. Лучше доверить эту работу профессионалам. Если по какой-то причине предстоит самостоятельный осмотр микросхемы, важно соблюдать осторожность и технику безопасности. Этапы проверки:
- Визуальный осмотр деталей с целью обнаружения видимых повреждений: вздутий, подпалин, отсоединения контактов.
- Проверка диодного моста на выявление короткого замыкания, «пробоя» или обрыва. Самостоятельно это можно сделать мультиметром, установленным в режим «прозвон диодов».
- Следующий этап — проверка исправности ключевого транзистора 4n90c. Этот элемент отвечает за повышение частоты постоянного тока и его отправку на импульсный трансформатор.
- Если наблюдается сбой в работе силового блока, потребуется изъять транзисторы на тест. Эти действия выполняются и для проверки драйвера.
- Нарушения в работе платы управления выявляются подключением осциллографа.
Если на приборе загорается желтый сигнал, значит, требуются замеры напряжения на разъемах ПУ. При отклонении показателей потребуется извлечение платы. - На выпаянной плате необходимо найти микросхему ШИМ-контроллера UC3845B (UC3842) с целью замеров его режимов работы. При выявлении неисправных резисторов следует произвести их замену. После восстановления питания всех элементов микросхемы проводится контрольный замер входного напряжения.
- После подтверждения работы ШИМ-контроллера плата управления возвращается на место и производится повторная проверка осциллографом. Если желтый диод не загорается, можно производить тестовый запуск инвертора.
Самостоятельный ремонт устройства
Устранение неисправностей самостоятельно целесообразно при наличии у мастера знаний и навыков. Это касается повреждений внутренних элементов. Самостоятельный ремонт может включать:
- замену комплектующих;
- устранение пыли и загрязнения;
- исправление ситуации с перегревом аппарата;
- покупку стабилизатора напряжения электросети;
- замену регулятора сварочного тока.

Эти действия помогут устранить своими руками наиболее распространенные видимые нарушения в правильном функционировании прибора. Все остальные корректировки требуют наличия узкоспециализированных знаний и опыта.
Видеообзор Ресанта САИ 250
Сварочные инверторы этой фирмы популярны среди опытных и начинающих сварщиков. В свободном доступе есть большое количество видеообзоров, в которых пользователи прибора рассказывают о собственном опыте, отличительных особенностях, преимуществах, возможных повреждениях и способах ремонта Ресанты.
Где хранить устройство
Любая электрическая техника требует соблюдения условий хранения, особенно та, у которой на корпусе есть вентиляционные отверстия. Через них на деталях может скапливаться пыль.
Хранить инвертор следует в специальном кейсе или заводской упаковке производителя. Рядом с оборудованием запрещено размещать вещества, способные выделять кислотные и щелочные пары.
Температурный режим хранения сварочного инвертора Ресанта соответствует эксплуатационному: -10…+50 °C при относительной влажности не более 80%.
Ресанта саи 250а схема с описанием
6. diggerweb (06.01.2016 23:48) LM317 это регулируемый стабилизатор напряжения и тока с выходным напряжением от 1,2 до 37 В. То, что на входе 21 вольт это нормально, а вот на выходе должно быть 15 вольт. Проверьте всю обвязку LM317 ну и сам стабилизатор. Почти 19 вольт это все таки многовато.
Вот еще ссылочка в помощь.
8. diggerweb (09.01.2016 09:57) Ваша задача обеспечить нормальную работу платы управления и драйверов, (у вас ведь аппарат с ТГР?), которые питаются напряжением 15 вольт со стабилизатора LM317.
Конкретно с таким дефектом я не сталкивался и тут уж вам решать как быть и что и на что менять, экспериментируйте, только аккуратно.
Силовые транзисторы на время экспериментов лучше выпаять, сначала запустить стабилизатор, проверить работу управления и драйверов и уж потом их впаивать, и то можно не сразу а сначала вот так.
Скорее всего вышла из строя силовая часть, проверять все.
47om.который шунтировался этим диодом-стабилитроном 4D14. Далее стоит транзистор 4Q1. Вот этот то транзистор и щелкнул. Да так , что след ожога на конденсаторе 4С2 и вся передняя часть транзистора отлетел.
Может кто знает какой транзистор туда можно поставить?
Ресанта 250. на плате написано SSB-200-142 Плата управления 12 pin Шим 3845 и ЛМ324
Восстанавливаем работу сварочного инвертора Ресанта САИ-250ПН
Как-то раз в мои руки попал сварочный инвертор Ресанта САИ 250ПН. Аппарат, без сомнения, внушает уважение.
Те, кто знаком с устройством сварочных инверторов, оценят всю мощь по внешнему виду электронной начинки.
Как уже говорилось, начинка сварочного инвертора рассчитана на большую мощность.
Это видно по силовой части устройства.
Во входном выпрямителе два мощных диодных моста на радиаторе, четыре электролитических конденсатора в фильтре. Выходной выпрямитель также укомплектован по полной: 6 сдвоенных диодов, массивный дроссель на выходе выпрямителя.
три ( ! ) реле мягкого пуска. Их контакты соединены параллельно, чтобы выдержать большой скачок тока при запуске сварки.
Если сравнить эту Ресанту (Ресанта САИ-250ПН) и TELWIN Force 165, то Ресанта даст ему лихую фору.
Но, даже у этого монстра есть ахиллесова пята.
Аппарат не включается;
Охлаждающий кулер не работает;
Нет индикации на панели управления.
После беглого осмотра выяснилось, что входной выпрямитель (диодные мосты) оказались исправны, на выходе было около 310 вольт. Стало быть, проблема не в силовой части, а в цепях управления.
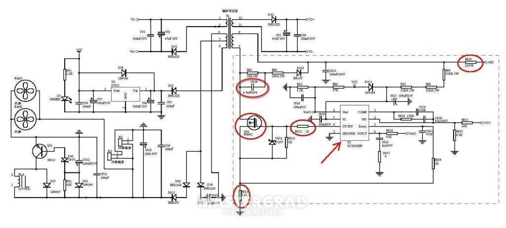
Внешний осмотр выявил три перегоревших SMD-резистора. Один в цепи затвора полевого транзистора 4N90C на 47 Ом (маркировка – 470), и два на 2,4 Ом (2R4) – включенных параллельно – в цепи истока того же транзистора.
Транзистор 4N90C (FQP4N90C) управляется микросхемой UC3842BN. Эта микросхема – сердце импульсного блока питания, который запитывает реле плавного пуска и интегральный стабилизатор на +15V. Он в свою очередь питает всю схему, которая и управляет ключевыми транзисторами в инверторе. Вот кусочек схемы Ресанта САИ-250ПН.
Также обнаружилось, что в обрыве ещё и резистор в цепи питания ШИ-контроллера UC3842BN (U1). На схеме он обозначен, как R010 (22 Ом, 2Вт). На печатной плате имеет позиционное обозначение R041. Предупрежу сразу, что обнаружить обрыв данного резистора при внешнем осмотре довольно трудно. Трещина и характерные подгары могут быть на той стороне резистора, что обращена к плате. Так было в моём случае.
Судя по всему, причиной неисправности послужил выход из строя ШИ-контроллера UC3842BN (U1). Это в свою очередь привело к увеличению потребляемого тока, и резистор R010 сгорел от резкой перегрузки.
SMD-резисторы в цепях MOSFET-транзистора FQP4N90C сыграли роль плавкого предохранителя и, скорее всего, благодаря им транзистор остался цел.
Как видим, вышел из строя целый импульсный блок питания на UC3842BN (U1). А он питает все основные блоки сварочного инвертора. В том числе и реле плавного пуска. Поэтому сварка и не подавала никаких “признаков жизни”.
В итоге имеем кучу “мелочёвки”, которую нужно заменить, дабы оживить агрегат.
После замены указанных элементов, сварочный инвертор включился, на дисплее показалось значение установленного тока, защумел охлаждающий кулер.
Тем, кто захочет самостоятельно изучить устройство сварочного инвертора – полная принципиальная схема “Ресанта САИ-250ПН”.
Сварочный аппарат “Ресанта САИ-250” предназначен для выполнения ручной электродуговой сварки при помощи электродов покрытого типа. Разработкой инвертора занимается одноименная компания, расположенная в Латвии. Сборка сварочного аппарата осуществляется в КНДР, что отражается на ее качестве: все детали подогнаны идеально, отсутствуют зазоры, скрипы и люфты.
Принцип работы сварочного аппарата
Основная задача сварочного инвертора “Ресанта САИ-250” – преобразование переменного тока с частотой 50 Гц в постоянный ток, напряжение при этом достигает значения в 400 В. Широкоимпульсная модуляция получаемого высокочастотного напряжения позволяет подобным аппаратам регулировать сварочный ток.
Конструкция
На лицевой панели металлического корпуса “Ресанты САИ-250” размещаются силовые разъёмы. К ним подключаются индикаторы, при помощи которых контролируются параметры сети и индикация перегрева прибора, сварочные провода и регулятор выбора значения сварочного тока.
Инвертор “Ресанта САИ-250” укомплектован принудительной вентиляционной системой, которая выводит из-под корпуса устройства через специальные отверстия горячий воздух. Сварочный аппарат надёжно защищён от перегрева в процессе эксплуатации благодаря такой эффективной системе защиты.
Дополнительная система защиты автоматически отключает сварочный аппарат в случае замыкания силовых проводов между собой.
О таком происшествии пользователя предупреждает специальная сигнальная лампочка, загорающаяся на панели прибора.
Специальные функции инвертора
Эффективность и удобство использования “Ресанты САИ-250” во многом обусловлены двумя важными функциями: «Горячий старт» и «Антизалипание».
Зажигание электрической дуги сварочного аппарата происходит мгновенно благодаря первой функции, реализуемой за счёт автоматического повышения силы сварочного тока, что избавляет пользователя от дополнительных действий. Функция «Антизалипание» автоматически понижает сварочный ток в момент прилипания электрода к металлической поверхности при поджигании дуги. После устранения подобного залипания инвертор повышает силу тока до выставленного значения. Обе функции очень полезны и удобны в работе, что подтверждают оставляемые о сварочном аппарате “Ресанта САИ-250” отзывы.
Особенности инвертора
Сварочный аппарат предназначен для использования в бытовых целях, поскольку схема “Ресанты САИ-250” и его конструкция обеспечивают надёжную и безопасную эксплуатацию даже при значительных скачках и перепадах напряжения.
Инвертор позволяет осуществлять ручную дуговую сварку даже при минимальном напряжении.
Максимальный диаметр электродов, которые можно использовать при работе с “Ресантой САИ-250”, составляет 6 мм. Сила тока регулируется в широком диапазоне, однако верхний предел составляет 250 А. Сварочный аппарат может на протяжении длительного времени выдерживать высокие нагрузки благодаря системам защиты. Инвертор “Ресанта” по своим характеристикам обходит многие аналогичные модели сварочных аппаратов, предлагаемые на рынке.
Напряжение в режиме холостого хода инвертора составляет 80 В. Встроенные транзисторы серии IGBT гарантируют длительный срок эксплуатации сварочного аппарата даже при условии его частого использования при высоких нагрузках. Уровень защиты у данной модели инвертора — IP21.
Мобильность и компактность “Ресанты САИ-250” значительно облегчает её использование. Удобная ручка, расположенная на корпусе инвертора, позволяет быстро и легко переносить его с места на место по рабочей площадке.
Отзывы о “Ресанте САИ-250” отмечают точность и простоту настройки всех параметров. Преимуществом аппарата является то, что даже при значительных скачках напряжения все заданные настройки остаются неизменными.
Технические характеристики
Инвертор обладает следующими техническими параметрами:
- Эксплуатация сварочного аппарата может осуществляться при температуре от -10 до +400 градусов.
- Предельное значение тока потребления – 35 А.
- Регулировка рабочего сварочного тока осуществляется в пределах 10–250 А.
- Напряжение сварочной дуги, формируемой инвертором данной модели, составляет 30 В.
Сварочный аппарат работает как от централизованной электрической сети, так и от бензинового генератора мощностью не менее 5 кВт. При выборе электродов для сварки необходимо учитывать факт того, что при уменьшении входного напряжения понижается и величина сварочного тока.
Подготовка аппарата к эксплуатации
Подготовить инвертор “Ресанта САИ-250” к работе несложно — необходимо придерживаться определённой последовательности действий, дабы не допустить возникновения аварийных ситуаций.
В первую очередь к аппарату подключается заземляющий минусовой провод и провод с держателем для электрода. После этого выставляется минимальный уровень сварочного тока при помощи регулятора. Инвертор подключается к электрической сети и запускается только после выполнения данных действий.
В инструкции по эксплуатации сварочного аппарата производитель указал силу тока, необходимую для конкретного типа электродов.
После завершения всех сварочных работ на инверторе вновь выставляется минимальное значение тока, после чего прибор отключается и отсоединяется от электрической сети. Кабели отсоединяются от аппарата только после его обесточивания.
Техника безопасности при эксплуатации сварочного оборудования
Инвертор перед началом эксплуатации желательно на протяжении нескольких часов оставить в помещении при положительной температуре. Такая мера предосторожности позволит избежать образования в устройстве конденсата, который может спровоцировать короткое замыкание.
Помимо этого, необходимо следить за целостностью изоляции сварочного кабеля и проводов подключения. Повреждения изоляционного слоя не только противоречат требованиям безопасности, но и могут спровоцировать выход аппарата из строя.
Использовать инвертор “Ресанта” нельзя в помещениях, где проводятся работы, сопровождающиеся образованием мелкой металлической стружки и пыли. Подобные включения могут попасть внутрь прибора и вывести его из строя. Также нельзя использовать инвертор на открытом воздухе во время выпадения осадков или в помещениях с высоким уровнем влажности воздуха.
При работе со сварочным оборудованием желательно придерживаться нескольких основных правил:
- Место, в котором будут проводиться сварочные работы, должно хорошо проветриваться и иметь доступ к свежему воздуху.
- Обязательно учитываются правила пожарной безопасности.
- Во время работы обязательно нужно использовать специальную защитную одежду, маску сварщика, головной убор и плотные перчатки.
Такие средства помогут защитить кожу и глаза от ожогов.
Условия хранения инвертора
Сварочные аппараты должны храниться при соблюдении определённых условий. Помещение, в котором будет находиться инвертор, не должно содержать в воздухе паров кислот и щелочей, большого количества пыли и другой взвеси. Сварочный аппарат необходимо хранить в условиях, соответствующих следующим требованиям:
- Температура окружающей среды должна быть в пределах от -10 до +50 градусов Цельсия.
- Уровень влажности окружающего воздуха — не превышать 80 %.
Возможен ли самостоятельный ремонт сварочного инвертора?
И отечественные, и зарубежные специалисты отмечают большой эксплуатационный ресурс сварочного аппарата “Ресанта САИ-250”. Активная эксплуатация инвертора при соблюдении техники безопасности и всех соответствующих требований может продолжаться годами, однако, как и любая другая техника, он требует регулярного ремонта.
Стоит отметить, что и внеплановый, и профилактический ремонт подобного оборудования лучше всего доверять специалистам.
Обслуживанием сварочного оборудования данной марки занимаются многочисленные авторизированные мастерские. Впрочем, несложные ремонтные работы пользователь может выполнить самостоятельно.
Подобные ремонтные работы проводятся чаще всего в случаях, когда инвертор перегревается, о чём сообщает расположенный на передней панели индикатор. Устранить такую проблему легко — достаточно очистить внутренние поверхности сварочного аппарата от грязи и пыли.
Некачественная, неудовлетворительная работа сварочного инвертора, пониженная мощность могут быть связаны с низким напряжением электрической сети или использованием влажных электродов. Устранить проблему понижения мощности аппарата, связанную с сырыми электродами, можно легко и быстро: необходимо тщательно просушить все электроды.
схема ресанта САИ 315 схема САИПА 190МФ
<p><a href=”http://top. hotlog.ru/?2252690″ target=”_blank”><img
src=”http://hit41.hotlog.ru/cgi-bin/hotlog/count?s=2252690&im=313″ border=”0″
width=”88″ title=”HotLog: показано количество посетителей за сегодня, за вчера и всего” alt=”HotLog”></a> 1russianbrides.com”>attractive russian brides from Moscow</a> |
Сварочный инвертор Ресанта САИ 250
Сварочный инвертор «Ресанта-250» является наиболее мощным среди представленных в линейке аналогичных аппаратов производителя. Однако, компактность и малый вес инвертора позволяют с легкостью перемещать последний по всему фронту работ, а также транспортировать его к месту назначения.Внешний вид сварочного инвертора Ресанта-250
Из технических особенностей сварочного инвертора «Ресанта-250» стоит отметить:
– рабочее напряжение составляет 220 В, что позволяет подключать его к обычной однофазной бытовой сети;
– максимальный потребляемый ток составляет всего 35А;
– напряжение холостого хода — 80 Вольт;
– напряжение дуги — 29 Вольт;
– диапазон регулировки сварочного тока составляет от 10 до 250 Ампер, что позволяет вести сварочные работы штучными электродами различного диаметра, в зависимости от свариваемого материала;
– максимальный диаметр электрода — 6мм.
Электрическая принципиальная схема сварочного инвертора Ресанта-250
Сварочный инвертор «Ресанта-250» выполнен в классическом металлическом корпусе и имеет на передней панели ряд индикаторов и регулировочных рукояток, а также рабочие разъемы. К ним относятся:
– индикатор «сеть»;
– индикатор «перегрев»;
– регулировка величины тока;
– силовые разъемы подключения сварочных кабелей.
Поскольку при выполнении сварочных работ, несмотря на инверторное исполнение агрегата выделяется значительное количество тепла, «Росанта-250» оснащается вентилятором принудительного охлаждения, решетка которого видна при внешнем осмотре изделия.
Принцип работы сварочного инвертора «Ресанта-250» не отличается от однотипных аппаратов сторонних производителей. Поступающее переменное напряжение бытовой электрической сети 220В преобразуется сначала до постоянного величиной 400В, которое в дальнейшем меняется на высокочастотное модулированное напряжение.
Далее в работу вступает понижающий трансформатор, который понижает преобразованное напряжение до рабочего. Для повышения качества работы, а также получения большего комфорта во время проведения сварочных работ, сварочный инвертор «Ресанта-250» оснащается функциями «Anti Stick» и «Hot Start».
Функция «Anti stick» (антизалипание), как видно из названия, предотвращает прилипание электрода к поверхности свариваемых материалов. То есть, во время поджига дуги происходит автоматическое снижение сварочного тока, которое моментально восстанавливается после отрыва электрода.
А для того, чтобы получить сразу же, после начала сварки, красивый и прочный шов, в аппарате реализована функция «Hot Start» (горячий старт). При этом, в момент поджига дуги, происходит кратковременное повышение сварочного тока, которое сразу же снижается до нормального, требуемого состояния.
При работе со сварочным инвертором «Ресанта-250» необходимо соблюдать меры безопасности. Так, поскольку аппарат выполнен в металлическом корпусе, категорически запрещается использовать последний при повышенной влажности.
Попадающие внутрь стружки и металлическая пыль способны вывести из строя электронную часть, либо даже привести к замыканию. Поэтому использование «болгарок» и аналогичного инструмента вблизи сварочного инвертора запрещается. И, конечно, необходимо следить за состоянием силовых и питающего провода. Видео обзор сварочного инертора «Ресанта-250»:
Кроме статьи “Сварочный инвертор Ресанта САИ 250” смотрите также:
Ресанта САИ-250 – промышленный инвертор для работы от сети 220 В
1 Технические характеристики инвертора Ресанта на 250 А
Величина главной характеристики САИ-250 – максимального сварочного тока – 250 А. Ей соответствует наибольший потребляемый аппаратом ток – 35 А. Обычная бытовая сеть не рассчитана на такую нагрузку и поэтому этим инвертором, как правило, пользуются там, где есть соответствующая электроразводка – в промышленных и производственных помещениях: мастерских, цехах.
Если проводить работы в домашних условиях, то максимальный сварочный ток следует ограничивать. Иначе все время будет срабатывать защита (выбивать пробки или автомат) либо, не исключено, произойдет самовозгорание электропроводки здания из-за ее перегрева. Регулирование сварочного тока производится в пределах 10–250 А с помощью поворотной ручки со шкалой, расположенной на лицевой панели аппарата. Продолжительность нагружения аппарата (ПН) – непрерывной работы – при максимальном сварочном токе составляет 70 %. То есть в течение 1-го производственного часа можно варить только 42 минуты, а оставшиеся 18 устройство должно отдыхать – остывать.
При установке сварочного тока 160 А и ниже, ПН составляет 100 %, и инвертором можно пользоваться без остановки вплоть до окончания всех работ с ним. Рабочее напряжение аппарата 220 В. Допустимые отклонения в сети от этого значения, при которых инвертор Ресанта САИ-250 будет продолжать работать, а качество сварки не пострадает – от -30 до +10 %.
То есть рабочий диапазон питающего напряжения 154–242 В. Сварочный ток аппарата, как и у любого инвертора, постоянный. Благодаря этому, им можно сваривать как углеродистые, так и легированные, нержавеющие стали.
Инвертор Ресанта САИ-250
Напряжение на выходе инвертора:
- перед началом работ – холостого хода – 80 В;
- сварочной дуги 29 В.
Допустимые диаметры используемых электродов:
- максимальный – 6 мм;
- минимальный – 1,6 мм.
Для улучшения качества и большего комфорта сварочных работ электрическая схема инвертора автоматически поддерживает следующие функции:
- Антизалипание – Anti-stick. Обеспечение отрыва (предотвращение прилипания) используемого электрода от свариваемого металла после поджига дуги или при работе короткой дугой. Осуществляется за счет автоматического понижения сварочного тока, восстановление которого происходит моментально вслед за отрывом электрода, или при увеличении расстояния между ним и материалом.

- Горячий старт – Hot-star. Обеспечивает получение прочного и эстетичного шва сразу в самом начале сварки. Для этого в момент зажигания дуги сварочный ток кратковременно повышается, а затем сразу же понижается до требуемого, нормального значения.
- Форсаж дуги – Arc force. Позволяет не оставлять прожиги на провариваемом металле.
Аппарат с функцией антизалипания Anti-stick
Также схемой аппарата предусмотрено автоматическое его отключение (блокировка) при перегреве. Для оповещения об этом состоянии на лицевой панели установлен индикатор. В этот режим инвертор обычно переходит, если превышена ПН. Масса аппарата всего 5 кг. Вся силовая и электронная начинка размещена в компактном прочном металлическом корпусе, на лицевой панели которого имеются выходы для подключения сварочных кабелей, а на тыльной – выключатель питания и штекер под сетевой провод.
Для охлаждения нагревающихся во время работы элементов схемы внутри у задней решетки установлен вентилятор непрерывного обдува.
Исполнение корпуса по классу защиты IP 21. Это обеспечивает предотвращение попадания внутрь объектов, превышающих по длине 80 мм и диаметр 12 мм (пальцы взрослого человека не пролезут). Кроме того, конструкция корпуса обеспечивает защиту от капель воды, падающих вертикально сверху (от начавшегося дождя в безветренную погоду).
2 Принцип работы инвертора – как им правильно пользоваться?
Принцип работы аппарата Ресанта не отличается от функционирования однотипных инверторов других производителей. Поступающее из однофазной электрической сети переменное напряжение 220 В сначала преобразуется в постоянное 400 В. Из последнего затем получают модулированное высокочастотное напряжение той же величины. Оно подается на понижающий трансформатор. С его вторичной обмотки выходит уже напряжение, величина которого соответствует рабочему. Оно подается на последний преобразующий модуль схемы инвертора – силовой выпрямитель.
Работа с аппаратом Ресанта
В нем высокочастотное напряжение рабочей величины трансформируется в постоянное того же значения, которое и подается на сварочные кабели. Как и любое электрооборудование, сварочный инвертор Ресанта САИ-250 требует бережного отношения, использования по своему прямому назначению и с соблюдением предусмотренных для него правил применения. Поэтому, прежде чем его эксплуатировать, следует внимательно изучить техническую документацию, прилагаемую к нему, и основы проведения работ с помощью инверторных аппаратов.
Проведение работ с помощью инверторного аппарата
Алгоритм работы с использованием аппарата Ресанта следующий:
- Подключаем к силовым выходам инвертора сварочные кабели: с держателем электродов – к “плюсу”, а “массы” (заземления) – к “минусу”.
- Убеждаемся, что сетевой выключатель находится в положении “ВЫКЛ”.
- Подключаем инвертор к сети предназначенным для этого проводом со штекером. При этом ручка регулятора сварочного тока должна стоять напротив минимальной величины – на самом начале шкалы слева внизу.

- Сетевым тумблером включаем аппарат.
- Устанавливаем регулятором требуемое значение сварочного тока и выполняем необходимые работы.
- По окончании сварочных работ переводим регулятор обратно на минимальную величину тока.
- Выключаем инвертор сетевым тумблером.
- Отсоединяем от аппарата сварочные кабели и сетевой шнур.
3 Меры безопасности и советы опытных сварщиков
Вблизи инвертора, особенно работающего, запрещено использование “болгарок” и иного аналогичного инструмента, так как внутрь его корпуса могут попасть металлические стружки и/или пыль. Если они осядут на проводниках схемы или силовой части, может произойти выход из строя, либо короткое замыкание. Работающий инвертор подвержен этому риску в большей степени, так как его вентилятор будет затягивать оседающую пыль и мусор в корпус вместе с воздухом.
Вышедший из строя агрегат
Помимо обычных требований мер безопасности при работе с электрооборудованием, надо соблюдать следующие.
Категорически запрещается проводить сварочные работы в условиях повышенной влажности, так как при этом, учитывая, что корпус аппарата металлический, может произойти пробой тока с силовой части схемы. Если в этот момент будет прямой контакт руками или другой частью тела с инвертором, то неизбежно поражение электрическим током.
Кроме того, при большой влажности аппарат может выйти из строя, так как класс защиты его корпуса от воздействий внешней среды IP 21.
Меры безопасности при работе с электрооборудованием
Опытные сварщики дают следующие рекомендации по использованию Ресанты модели 250:
- Не следует ставить аппарат прямо на пол. Его система принудительного воздушного охлаждения (вентилятор в сочетании с решетками на лицевой и задней панелях) обладает скверной способностью быстро загрязнять внутреннюю начинку инвертора пылью. Поэтому аппарат следует устанавливать на какую-нибудь подставку, например, если на стройке, то из кирпичей.

- Если инвертор был занесен в теплое помещение из холодного либо с улицы, где отрицательная температура, ему следует перед началом работ дать постоять 2–3 часа, чтобы образовавшийся внутри конденсат успел испариться. Иначе при включении может произойти короткое замыкание проводников его схемы, и он выйдет из строя. Чаще всего, это сопровождается резким хлопком.
- При работе от сети, параметры которой очень нестабильны (напряжение падает ниже технически предусмотренных схемой инвертора 154 В или возрастает более, чем до 242 В), следует использовать стабилизатор напряжения. Как известно, его применение вместе со сварочными устройствами не приветствуется. Однако в случае частых перепадов напряжения стабилизатор необходим – он убережет инвертор от выхода из строя.
Ремонт сварочного инвертора Ресанта.
Восстанавливаем работу сварочного инвертора Ресанта САИ-250ПН
Как-то раз в мои руки попал сварочный инвертор Ресанта САИ 250ПН.
Аппарат, без сомнения, внушает уважение.
Те, кто знаком с устройством сварочных инверторов, оценят всю мощь по внешнему виду электронной начинки.
Как уже говорилось, начинка сварочного инвертора рассчитана на большую мощность. Это видно по силовой части устройства.
Во входном выпрямителе два мощных диодных моста на радиаторе, четыре электролитических конденсатора в фильтре. Выходной выпрямитель также укомплектован по полной: 6 сдвоенных диодов, массивный дроссель на выходе выпрямителя,…
три (!) реле мягкого пуска. Их контакты соединены параллельно, чтобы выдержать большой скачок тока при запуске сварки.
Если сравнить эту Ресанту (Ресанта САИ-250ПН) и TELWIN Force 165, то Ресанта даст ему лихую фору.
Но, даже у этого монстра есть ахиллесова пята.
Проявление неисправности:
Аппарат не включается;
Охлаждающий кулер не работает;
Нет индикации на панели управления.

После беглого осмотра выяснилось, что входной выпрямитель (диодные мосты) оказались исправны, на выходе было около 310 вольт. Стало быть, проблема не в силовой части, а в цепях управления.
Внешний осмотр выявил три перегоревших SMD-резистора. Один в цепи затвора полевого транзистора 4N90C на 47 Ом (маркировка – 470), и два на 2,4 Ом (2R4) – включенных параллельно – в цепи истока того же транзистора.
Транзистор 4N90C (FQP4N90C) управляется микросхемой UC3842BN. Эта микросхема – сердце импульсного блока питания, который запитывает реле плавного пуска и интегральный стабилизатор на +15V. Он в свою очередь питает всю схему, которая и управляет ключевыми транзисторами в инверторе. Вот кусочек схемы Ресанта САИ-250ПН.
Также обнаружилось, что в обрыве ещё и резистор в цепи питания ШИ-контроллера UC3842BN (U1). На схеме он обозначен, как R010 (22 Ом, 2Вт).
На печатной плате имеет позиционное обозначение R041. Предупрежу сразу, что обнаружить обрыв данного резистора при внешнем осмотре довольно трудно. Трещина и характерные подгары могут быть на той стороне резистора, что обращена к плате. Так было в моём случае.
Судя по всему, причиной неисправности послужил выход из строя ШИ-контроллера UC3842BN (U1). Это в свою очередь привело к увеличению потребляемого тока, и резистор R010 сгорел от резкой перегрузки. SMD-резисторы в цепях MOSFET-транзистора FQP4N90C сыграли роль плавкого предохранителя и, скорее всего, благодаря им транзистор остался цел.
Как видим, вышел из строя целый импульсный блок питания на UC3842BN (U1). А он питает все основные блоки сварочного инвертора. В том числе и реле плавного пуска. Поэтому сварка и не подавала никаких “признаков жизни”.
В итоге имеем кучу “мелочёвки”, которую нужно заменить, дабы оживить агрегат.
После замены указанных элементов, сварочный инвертор включился, на дисплее показалось значение установленного тока, защумел охлаждающий кулер.
Тем, кто захочет самостоятельно изучить устройство сварочного инвертора – полная принципиальная схема “Ресанта САИ-250ПН”.
Главная » Мастерская » Текущая страница
Также Вам будет интересно узнать:
(A) Необходимые компоненты для источника питания. (B) Схема питания CNI570 …
Контекст 1
… преодолеть трудности, упомянутые выше, активное устройство [т.е. операционный усилитель (ОУ)] используется в измерительной цепи. Операционные усилители повсеместно используются в широком спектре приложений современной электроники и легко доступны по низкой цене в простых в использовании корпусах интегральных схем (ИС). Чтобы удовлетворить наши требования, микросхема усилителя сверхнизкого входного тока Texas Instruments LMC6001 была выбрана в качестве основы нашей LNCP (см.Рисунок 1D). При типичном входном токе (идеальный операционный усилитель имеет нулевой входной ток) <25 фА, LMC6001 может измерять ток вплоть до диапазона ~ пА, что на несколько порядков меньше, чем типичный выходной ток TENG.
Помимо пикового значения тока, генерируемого TENG, также важно точное получение формы выходного тока, которая может содержать высокочастотные составляющие (т. Е. F> 10 кГц). Для приема этих динамических сигналов необходим усилитель с достаточной полосой пропускания и LMC6001 с его 1.Скорость нарастания 6 В / мкс легко удовлетворяет этому требованию. Как показано на Рисунке 1D, операционный усилитель LMC6001 сконфигурирован как инвертирующий преобразователь тока в напряжение, состоящий из резистора обратной связи 10 кОм между выходом и инвертирующим входом, что дает чувствительность 10 мВ / мкА. (или эквивалентно 100 мкА / В). Работу схемы лучше всего пояснить на примере, в котором мы предполагаем, что входной ток 1 мкА, генерируемый TENG, поступает в операционный усилитель. Выход операционного усилителя выдает равный и противоположный ток через резистор обратной связи на инвертирующий вход, в результате чего на инвертирующем входе появляется 0 В.Поскольку идеальный операционный усилитель имеет бесконечное входное сопротивление, в операционный усилитель поступает нулевой ток или ток не поступает, а ток обратной связи точно уравновешивает измеряемый входной ток.
Хотя и не бесконечно, входное сопротивление реального операционного усилителя часто бывает достаточно большим, чтобы входной ток был незначительным (входное сопротивление LMC6001 составляет ~ 10 12 Ом). Ток обратной связи 1 мкА, протекающий через резистор 10 кОм, приводит к появлению на выходе усилителя напряжения 10 мВ, и, соответственно, чувствительность составляет 10 мВ / мкА.Другие значения резистора обратной связи могут быть заменены для изменения чувствительности, как требуется для любого конкретного эксперимента; например, 100 кОм приведет к чувствительности 100 мВ / мкА, а 1 кОм – к чувствительности 1 мВ / мкА. Следует отметить, что инвертирующая конфигурация усилителя приводит к отрицательному выходному напряжению, когда входной ток положительный. Эта инверсия обычно не имеет последствий, поскольку амплитуда выходного напряжения имеет первостепенное значение. Однако, если кто-то хочет сохранить знак сигнала, нетрудно добавить второй операционный усилитель (например, Texas Instruments TL082, который имеет достаточную полосу пропускания и является недорогим), сконфигурированный как инвертирующий усилитель с единичным усилением.
чтобы инвертировать сигнал с выхода…
Контекст 2
… преодолеть трудности, упомянутые выше, активное устройство [т.е. операционный усилитель (ОУ)] используется в измерительной цепи. Операционные усилители повсеместно используются в широком спектре приложений современной электроники и легко доступны по низкой цене в простых в использовании корпусах интегральных схем (ИС). Чтобы удовлетворить наши требования, микросхема усилителя сверхнизкого входного тока Texas Instruments LMC6001 была выбрана в качестве основы нашей LNCP (см. Рис. 1D).При типичном входном токе (идеальный операционный усилитель имеет нулевой входной ток) <25 фА, LMC6001 может измерять ток вплоть до диапазона ~ пА, что на несколько порядков меньше, чем типичный выходной ток TENG. Помимо пикового значения тока, генерируемого TENG, также важно точное получение формы выходного тока, которая может содержать высокочастотные составляющие (т. Е. F> 10 кГц). Для приема этих динамических сигналов необходим усилитель с достаточной полосой пропускания и LMC6001 с его 1.
Скорость нарастания 6 В / мкс легко удовлетворяет этому требованию. Как показано на Рисунке 1D, операционный усилитель LMC6001 сконфигурирован как инвертирующий преобразователь тока в напряжение, состоящий из резистора обратной связи 10 кОм между выходом и инвертирующим входом, что дает чувствительность 10 мВ / мкА. (или эквивалентно 100 мкА / В). Работу схемы лучше всего пояснить на примере, в котором мы предполагаем, что входной ток 1 мкА, генерируемый TENG, поступает в операционный усилитель. Выход операционного усилителя выдает равный и противоположный ток через резистор обратной связи на инвертирующий вход, в результате чего на инвертирующем входе появляется 0 В.Поскольку идеальный операционный усилитель имеет бесконечное входное сопротивление, в операционный усилитель поступает нулевой ток или ток не поступает, а ток обратной связи точно уравновешивает измеряемый входной ток. Хотя и не бесконечно, входное сопротивление реального операционного усилителя часто бывает достаточно большим, чтобы входной ток был незначительным (входное сопротивление LMC6001 составляет ~ 10 12 Ом).
Ток обратной связи 1 мкА, протекающий через резистор 10 кОм, приводит к появлению на выходе усилителя напряжения 10 мВ, и, соответственно, чувствительность составляет 10 мВ / мкА.Другие значения резистора обратной связи могут быть заменены для изменения чувствительности, как требуется для любого конкретного эксперимента; например, 100 кОм приведет к чувствительности 100 мВ / мкА, а 1 кОм – к чувствительности 1 мВ / мкА. Следует отметить, что инвертирующая конфигурация усилителя приводит к отрицательному выходному напряжению, когда входной ток положительный. Эта инверсия обычно не имеет последствий, поскольку амплитуда выходного напряжения имеет первостепенное значение. Однако, если кто-то хочет сохранить знак сигнала, нетрудно добавить второй операционный усилитель (например, Texas Instruments TL082, который имеет достаточную полосу пропускания и является недорогим), сконфигурированный как инвертирующий усилитель с единичным усилением. чтобы инвертировать сигнал с выхода…
Context 3
.
.. Измерьте выходной ток нашего тестового устройства TENG, мы построили прототип простого усилителя тока (описанного выше) в Институте наноматериалов Клемсона или CNI (далее CNI570) ), который был собран собственными силами с использованием недорогих и доступных компонентов, а именно. резисторы, конденсаторы и ИС операционного усилителя. Схема состоит из двух частей: (i) делителя напряжения, который позволяет одной батарее 12 В работать как биполярный источник питания (т.е.е. + 6В, -6В и земля), и (ii) преобразователь тока в напряжение на базе операционного усилителя. Компоненты схемы делителя напряжения и его схема показаны на рисунках 1A и B соответственно. Точно так же компоненты и схема цепи преобразователя тока в напряжение показаны на рисунках 1C и D соответственно. Приблизительная стоимость компонентов CNI570 (включая компоненты делителя напряжения, как указано выше) приведена в таблице 1, которая основана на текущей рыночной цене…
Context 4
.
.. Измерьте выходной ток нашего тестового устройства TENG, мы построили прототип простого усилителя тока (описанного выше) в Институте наноматериалов Клемсона или CNI (далее CNI570) ), который был собран собственными силами с использованием недорогих и доступных компонентов, а именно. резисторы, конденсаторы и ИС операционного усилителя. Схема состоит из двух частей: (i) делителя напряжения, который позволяет одной батарее 12 В работать как биполярный источник питания (т.е.е. + 6В, -6В и земля), и (ii) преобразователь тока в напряжение на базе операционного усилителя. Компоненты схемы делителя напряжения и его схема показаны на рисунках 1A и B соответственно. Точно так же компоненты и схема цепи преобразователя тока в напряжение показаны на рисунках 1C и D соответственно. Приблизительная стоимость компонентов CNI570 (включая компоненты делителя напряжения, как указано выше) приведена в таблице 1, которая основана на текущей рыночной цене…
Context 5
.
.. Помимо пиковых значений тока, важность формы сигнала тока от TENG требует учета полосы пропускания (то есть частотной характеристики) предварительного усилителя тока. Полоса пропускания SR570 определена как 1 МГц или, более конкретно, как предел скорости нарастания 2 В размах при 1 МГц на его выходе. Эта спецификация эквивалентна сигналу наивысшей частоты SR570, выраженному как V = sin (2πft), где f = 1 МГц. Скорость нарастания – это максимальная скорость изменения (dV / dt) max сигнала, которая задается максимальным значением dV / dt = 2πfcos (2πft).Таким образом, (dV / dt) max = 2πf V / s = 6,28 В / мкс. В спецификациях операционного усилителя LMC6001 указана скорость нарастания 1,6 В / мкс. Таким образом, пропускная способность CNI570 составляет примерно четверть полосы пропускания SR570. Другими словами, для выходного сигнала 2 В pp от CNI570 верхний предел частоты должен быть 250 кГц. В ситуации, когда требуется большая полоса пропускания, можно использовать резистор обратной связи в n раз меньшего размера, чтобы снизить чувствительность CNI570.
Таким образом, выходное напряжение уменьшается в n раз (при условии, что входной ток не изменился) за счет более низкого отношения сигнал / шум (т.е.е. шум усилителя остается неизменным с выходным сигналом в n раз ниже). Для увеличения амплитуды дополнительный инвертирующий операционный усилитель (упомянутый ранее) может быть сконфигурирован на n-кратное усиление для восстановления амплитуды до исходного значения. Результатом будет n-кратное увеличение полосы пропускания по сравнению с 250 кГц. Действительно, с помощью аналогичной двухкаскадной схемы усилителя SR570 управляет своим общим усилением. Соответственно, будет справедливо сказать, что CNI570 более или менее сопоставим по пропускной способности с SR570.При измерениях полосы пропускания внутренним ограничением является максимальная частота, содержащаяся в выходных сигналах, генерируемых TENG. Полоса пропускания CNI570 и SR570 была охарактеризована путем тщательного изучения полученных форм выходного тока TENG в его импульсах нажатия и отпускания (рис.
4). Формы сигналов отпускания и нажатия, измеренные CNI570 и SR570, показаны на Рисунке 5A-D. Формы сигналов были практически неразличимы, а максимальное положительное и отрицательное dI / dt (скорость нарастания) импульсов нажатия и отпускания составляло 7.5 × 10 4 и 7,5 × 10 3 мкА / с соответственно. Деление на 100 мкА / В чувствительности CNI570 дает 750 В / с и 75 В / с для сигналов нажатия и отпускания соответственно, что на несколько порядков меньше, чем указанная в спецификации 1,6 × 10 6 В / с. LMC6001. И наоборот, чтобы преобразовать скорость нарастания напряжения в скорость нарастания тока, произведение скорости нарастания напряжения берется на чувствительность в мкА / В, то есть (dI / dt) max = (1,6 × 10 6 В / с) (100 мкА / V) = 1,6 × 10 8 мкА / с. Максимальное значение dI / dt от TENG (которое возникает при нагрузке короткого замыкания) далеко. Как видно из таблицы, токи, измеренные CNI570, немного ниже (~ 5%) по сравнению с токами, измеренными SR570.Эта небольшая процентная разница объясняется допусками резисторов, используемых в CNI570 (см.
Рисунок …
Context 6
… преодолеть упомянутые выше трудности, активное устройство [т.е. операционный усилитель (op -amp)] используется в измерительной схеме. Операционные усилители повсеместно используются в широком спектре приложений современной электроники и легко доступны по низкой цене в простых в использовании корпусах интегральных схем (ИС). Чтобы удовлетворить наши требования, Техас Instruments LMC6001 усилитель со сверхнизким входным током был выбран в качестве основы нашей LNCP (см.Рисунок 1D). При типичном входном токе (идеальный операционный усилитель имеет нулевой входной ток) <25 фА, LMC6001 может измерять ток вплоть до диапазона ~ пА, что на несколько порядков меньше, чем типичный выходной ток TENG. Помимо пикового значения тока, генерируемого TENG, также важно точное получение формы выходного тока, которая может содержать высокочастотные составляющие (т. Е. F> 10 кГц). Для приема этих динамических сигналов необходим усилитель с достаточной полосой пропускания и LMC6001 с его 1.
Скорость нарастания 6 В / мкс легко удовлетворяет этому требованию. Как показано на Рисунке 1D, операционный усилитель LMC6001 сконфигурирован как инвертирующий преобразователь тока в напряжение, состоящий из резистора обратной связи 10 кОм между выходом и инвертирующим входом, что дает чувствительность 10 мВ / мкА. (или эквивалентно 100 мкА / В). Работу схемы лучше всего пояснить на примере, в котором мы предполагаем, что входной ток 1 мкА, генерируемый TENG, поступает в операционный усилитель. Выход операционного усилителя выдает равный и противоположный ток через резистор обратной связи на инвертирующий вход, в результате чего на инвертирующем входе появляется 0 В.Поскольку идеальный операционный усилитель имеет бесконечное входное сопротивление, в операционный усилитель поступает нулевой ток или ток не поступает, а ток обратной связи точно уравновешивает измеряемый входной ток. Хотя и не бесконечно, входное сопротивление реального операционного усилителя часто бывает достаточно большим, чтобы входной ток был незначительным (входное сопротивление LMC6001 составляет ~ 10 12 Ом).
Ток обратной связи 1 мкА, протекающий через резистор 10 кОм, приводит к появлению на выходе усилителя напряжения 10 мВ, и, соответственно, чувствительность составляет 10 мВ / мкА.Другие значения резистора обратной связи могут быть заменены для изменения чувствительности, как требуется для любого конкретного эксперимента; например, 100 кОм приведет к чувствительности 100 мВ / мкА, а 1 кОм – к чувствительности 1 мВ / мкА. Следует отметить, что инвертирующая конфигурация усилителя приводит к отрицательному выходному напряжению, когда входной ток положительный. Эта инверсия обычно не имеет последствий, поскольку амплитуда выходного напряжения имеет первостепенное значение. Однако, если кто-то хочет сохранить знак сигнала, нетрудно добавить второй операционный усилитель (например, Texas Instruments TL082, который имеет достаточную полосу пропускания и является недорогим), сконфигурированный как инвертирующий усилитель с единичным усилением. чтобы инвертировать сигнал с выхода…
Контекст 7
.
.. преодолеть трудности, упомянутые выше, активное устройство [т.е. операционный усилитель (ОУ)] используется в измерительной цепи. Операционные усилители повсеместно используются в широком спектре приложений современной электроники и легко доступны по низкой цене в простых в использовании корпусах интегральных схем (ИС). Чтобы удовлетворить наши требования, микросхема усилителя сверхнизкого входного тока Texas Instruments LMC6001 была выбрана в качестве основы нашей LNCP (см. Рис. 1D).При типичном входном токе (идеальный операционный усилитель имеет нулевой входной ток) <25 фА, LMC6001 может измерять ток вплоть до диапазона ~ пА, что на несколько порядков меньше, чем типичный выходной ток TENG. Помимо пикового значения тока, генерируемого TENG, также важно точное получение формы выходного тока, которая может содержать высокочастотные составляющие (т. Е. F> 10 кГц). Для приема этих динамических сигналов необходим усилитель с достаточной полосой пропускания и LMC6001 с его 1.Скорость нарастания 6 В / мкс легко удовлетворяет этому требованию.
Как показано на Рисунке 1D, операционный усилитель LMC6001 сконфигурирован как инвертирующий преобразователь тока в напряжение, состоящий из резистора обратной связи 10 кОм между выходом и инвертирующим входом, что дает чувствительность 10 мВ / мкА. (или эквивалентно 100 мкА / В). Работу схемы лучше всего пояснить на примере, в котором мы предполагаем, что входной ток 1 мкА, генерируемый TENG, поступает в операционный усилитель. Выход операционного усилителя выдает равный и противоположный ток через резистор обратной связи на инвертирующий вход, в результате чего на инвертирующем входе появляется 0 В.Поскольку идеальный операционный усилитель имеет бесконечное входное сопротивление, в операционный усилитель поступает нулевой ток или ток не поступает, а ток обратной связи точно уравновешивает измеряемый входной ток. Хотя и не бесконечно, входное сопротивление реального операционного усилителя часто бывает достаточно большим, чтобы входной ток был незначительным (входное сопротивление LMC6001 составляет ~ 10 12 Ом).
Ток обратной связи 1 мкА, протекающий через резистор 10 кОм, приводит к появлению на выходе усилителя напряжения 10 мВ, и, соответственно, чувствительность составляет 10 мВ / мкА.Другие значения резистора обратной связи могут быть заменены для изменения чувствительности, как требуется для любого конкретного эксперимента; например, 100 кОм приведет к чувствительности 100 мВ / мкА, а 1 кОм – к чувствительности 1 мВ / мкА. Следует отметить, что инвертирующая конфигурация усилителя приводит к отрицательному выходному напряжению, когда входной ток положительный. Эта инверсия обычно не имеет последствий, поскольку амплитуда выходного напряжения имеет первостепенное значение. Однако, если кто-то хочет сохранить знак сигнала, нетрудно добавить второй операционный усилитель (например, Texas Instruments TL082, который имеет достаточную полосу пропускания и является недорогим), сконфигурированный как инвертирующий усилитель с единичным усилением. чтобы инвертировать сигнал с выхода…
Context 8
.
.. Измерьте выходной ток нашего тестового устройства TENG, мы построили прототип простого усилителя тока (описанного выше) в Институте наноматериалов Клемсона или CNI (далее CNI570) ), который был собран собственными силами с использованием недорогих и доступных компонентов, а именно. резисторы, конденсаторы и ИС операционного усилителя. Схема состоит из двух частей: (i) делителя напряжения, который позволяет одной батарее 12 В работать как биполярный источник питания (т.е.е. + 6В, -6В и земля), и (ii) преобразователь тока в напряжение на базе операционного усилителя. Компоненты схемы делителя напряжения и его схема показаны на рисунках 1A и B соответственно. Точно так же компоненты и схема цепи преобразователя тока в напряжение показаны на рисунках 1C и D соответственно. Приблизительная стоимость компонентов CNI570 (включая компоненты делителя напряжения, как указано выше) приведена в таблице 1, которая основана на текущей рыночной цене…
Context 9
.
.. Измерьте выходной ток нашего тестового устройства TENG, мы построили прототип простого усилителя тока (описанного выше) в Институте наноматериалов Клемсона или CNI (далее CNI570) ), который был собран собственными силами с использованием недорогих и доступных компонентов, а именно. резисторы, конденсаторы и ИС операционного усилителя. Схема состоит из двух частей: (i) делителя напряжения, который позволяет одной батарее 12 В работать как биполярный источник питания (т.е.е. + 6В, -6В и земля), и (ii) преобразователь тока в напряжение на базе операционного усилителя. Компоненты схемы делителя напряжения и его схема показаны на рисунках 1A и B соответственно. Точно так же компоненты и схема цепи преобразователя тока в напряжение показаны на рисунках 1C и D соответственно. Приблизительная стоимость компонентов CNI570 (включая компоненты делителя напряжения, как указано выше) приведена в таблице 1, которая основана на текущей рыночной цене…
Context 10
.
.. Помимо пиковых значений тока, важность формы сигнала тока от TENG требует учета полосы пропускания (то есть частотной характеристики) предварительного усилителя тока. Полоса пропускания SR570 определена как 1 МГц или, более конкретно, как предел скорости нарастания 2 В размах при 1 МГц на его выходе. Эта спецификация эквивалентна сигналу наивысшей частоты SR570, выраженному как V = sin (2πft), где f = 1 МГц. Скорость нарастания – это максимальная скорость изменения (dV / dt) max сигнала, которая задается максимальным значением dV / dt = 2πfcos (2πft).Таким образом, (dV / dt) max = 2πf V / s = 6,28 В / мкс. В спецификациях операционного усилителя LMC6001 указана скорость нарастания 1,6 В / мкс. Таким образом, пропускная способность CNI570 составляет примерно четверть полосы пропускания SR570. Другими словами, для выходного сигнала 2 В pp от CNI570 верхний предел частоты должен быть 250 кГц. В ситуации, когда требуется большая полоса пропускания, можно использовать резистор обратной связи в n раз меньшего размера, чтобы снизить чувствительность CNI570.
Таким образом, выходное напряжение уменьшается в n раз (при условии, что входной ток не изменился) за счет более низкого отношения сигнал / шум (т.е.е. шум усилителя остается неизменным с выходным сигналом в n раз ниже). Для увеличения амплитуды дополнительный инвертирующий операционный усилитель (упомянутый ранее) может быть сконфигурирован на n-кратное усиление для восстановления амплитуды до исходного значения. Результатом будет n-кратное увеличение полосы пропускания по сравнению с 250 кГц. Действительно, с помощью аналогичной двухкаскадной схемы усилителя SR570 управляет своим общим усилением. Соответственно, будет справедливо сказать, что CNI570 более или менее сопоставим по пропускной способности с SR570.При измерениях полосы пропускания внутренним ограничением является максимальная частота, содержащаяся в выходных сигналах, генерируемых TENG. Полоса пропускания CNI570 и SR570 была охарактеризована путем тщательного изучения полученных форм выходного тока TENG в его импульсах нажатия и отпускания (рис.
4). Формы сигналов отпускания и нажатия, измеренные CNI570 и SR570, показаны на Рисунке 5A-D. Формы сигналов были практически неразличимы, а максимальное положительное и отрицательное dI / dt (скорость нарастания) импульсов нажатия и отпускания составляло 7.5 × 10 4 и 7,5 × 10 3 мкА / с соответственно. Деление на 100 мкА / В чувствительности CNI570 дает 750 В / с и 75 В / с для сигналов нажатия и отпускания соответственно, что на несколько порядков меньше, чем указанная в спецификации 1,6 × 10 6 В / с. LMC6001. И наоборот, чтобы преобразовать скорость нарастания напряжения в скорость нарастания тока, произведение скорости нарастания напряжения берется на чувствительность в мкА / В, то есть (dI / dt) max = (1,6 × 10 6 В / с) (100 мкА / V) = 1,6 × 10 8 мкА / с. Максимальное значение dI / dt от TENG (которое возникает при нагрузке короткого замыкания) далеко. Как видно из таблицы, токи, измеренные CNI570, немного ниже (~ 5%) по сравнению с токами, измеренными SR570.Эта небольшая процентная разница объясняется допусками резисторов, используемых в CNI570 (см.
Рисунок …
Eaton 93PM UPS 30-250 кВА
% PDF-1.6 % 1434 0 объект > эндобдж 1588 0 объект > поток False8.2677170833333325.8267716666666671272018-12-12T05: 23: 46.701-05: 00 Библиотека вывода PDF-файлов Antenna House 6.2.609 (Windows (x64)) Eaton9ad294d8e26b0ad753fd8a90caa440984f93fd855666380E 93 вечера UPS Руководство пользователя и руководство по установке Библиотека вывода PDF-файлов Antenna House 6.2.609 (Windows (x64)) falseAH XSL Formatter V6.2 MR4 для Windows (x64): 6.2.6.18551 (2014/09/24 15: 00JST) 2018-12-12T11: 22: 17.000 + 01: 002018-12-12T05 : 22: 17.000-05: 002018-01-25T07: 54: 19.000-05: 00application / pdf2018-12-12T05: 26: 22.697-05: 00
52756 595.27563] / Parent 1431 0 R / Resources> / Font> / ProcSet [/ PDF / Text / ImageC] / XObject >>> / Rotate 0 / Type / Page >>
эндобдж
1 0 obj
> / MediaBox [0 0 419.52756 595.27563] / Parent 1431 0 R / Resources> / ProcSet [/ PDF / Text / ImageC] / XObject >>> / Rotate 0 / Type / Page >>
эндобдж
3 0 obj
> / MediaBox [0 0 419.52756 595.27563] / Parent 1431 0 R / Resources> / ProcSet [/ PDF / Text / ImageC] / XObject >>> / Rotate 0 / Type / Page >>
эндобдж
6 0 obj
> / MediaBox [0 0 419.52756 595.27563] / Parent 1431 0 R / Resources> / ProcSet [/ PDF / Text / ImageC] / XObject >>> / Rotate 0 / Type / Page >>
эндобдж
9 0 объект
> / MediaBox [0 0 419.52756 595.27563] / Родитель 1431 0 R / Resources> / ProcSet [/ PDF / Text / ImageC] / XObject >>> / Rotate 0 / Type / Page >>
эндобдж
12 0 объект
> / MediaBox [0 0 419.52756 595.27563] / Parent 1431 0 R / Resources> / ProcSet [/ PDF / Text / ImageC] / XObject >>> / Rotate 0 / Type / Page >>
эндобдж
15 0 объект
> / MediaBox [0 0 419.52756 595.
27563] / Parent 1431 0 R / Resources> / ProcSet [/ PDF / Text / ImageB / ImageC] / XObject >>> / Rotate 0 / Type / Page >>
эндобдж
21 0 объект
> / MediaBox [0 0 419.52756 595.27563] / Parent 1431 0 R / Resources> / ProcSet [/ PDF / Text / ImageB / ImageC] / XObject >>> / Rotate 0 / Type / Page >>
эндобдж
31 0 объект
> / MediaBox [0 0 419.52756 595.27563] / Родитель 1431 0 R / Resources> / ProcSet [/ PDF / Text / ImageC] / XObject >>> / Rotate 0 / Type / Page >>
эндобдж
33 0 объект
> / MediaBox [0 0 419.52756 595.27563] / Parent 1431 0 R / Resources> / ProcSet [/ PDF / Text / ImageC] / XObject >>> / Rotate 0 / Type / Page >>
эндобдж
36 0 объект
> / MediaBox [0 0 419.52756 595.27563] / Parent 1431 0 R / Resources> / ProcSet [/ PDF / Text / ImageC] / XObject >>> / Rotate 0 / Type / Page >>
эндобдж
38 0 объект
> / MediaBox [0 0 419.52756 595.27563] / Parent 1431 0 R / Resources> / ProcSet [/ PDF / Text / ImageC] / XObject >>> / Rotate 0 / Type / Page >>
эндобдж
40 0 объект
> / MediaBox [0 0 419.
52756 595.27563] / Родитель 1431 0 R / Resources> / ProcSet [/ PDF / Text / ImageC] / XObject >>> / Rotate 0 / Type / Page >>
эндобдж
43 0 объект
> / MediaBox [0 0 419.52756 595.27563] / Parent 1431 0 R / Resources> / ProcSet [/ PDF / Text / ImageC] / XObject >>> / Rotate 0 / Type / Page >>
эндобдж
48 0 объект
> / MediaBox [0 0 419.52756 595.27563] / Parent 1431 0 R / Resources> / ProcSet [/ PDF / Text / ImageC] / XObject >>> / Rotate 0 / Type / Page >>
эндобдж
50 0 объект
> / MediaBox [0 0 419.52756 595.27563] / Parent 1431 0 R / Resources> / ProcSet [/ PDF / Text / ImageC] / XObject >>> / Rotate 0 / Type / Page >>
эндобдж
53 0 объект
> / MediaBox [0 0 419.52756 595.27563] / Родитель 1431 0 R / Resources> / ProcSet [/ PDF / Text / ImageC] / XObject >>> / Rotate 0 / Type / Page >>
эндобдж
56 0 объект
> / MediaBox [0 0 419.52756 595.27563] / Parent 1431 0 R / Resources> / ProcSet [/ PDF / Text / ImageC] / XObject >>> / Rotate 0 / Type / Page >>
эндобдж
59 0 объект
> / MediaBox [0 0 419.52756 595.
27563] / Parent 1431 0 R / Resources> / ProcSet [/ PDF / Text / ImageC] / XObject >>> / Rotate 0 / Type / Page >>
эндобдж
62 0 объект
> / MediaBox [0 0 419.52756 595.27563] / Parent 1431 0 R / Resources> / ProcSet [/ PDF / Text / ImageC] / XObject >>> / Rotate 0 / Type / Page >>
эндобдж
65 0 объект
> / MediaBox [0 0 419.52756 595.27563] / Родитель 1431 0 R / Resources> / ProcSet [/ PDF / Text / ImageC] / XObject >>> / Rotate 0 / Type / Page >>
эндобдж
68 0 объект
> / MediaBox [0 0 419.52756 595.27563] / Parent 1431 0 R / Resources> / ProcSet [/ PDF / Text / ImageC] / XObject >>> / Rotate 0 / Type / Page >>
эндобдж
71 0 объект
> / MediaBox [0 0 419.52756 595.27563] / Parent 1431 0 R / Resources> / ProcSet [/ PDF / Text / ImageC] / XObject >>> / Rotate 0 / Type / Page >>
эндобдж
74 0 объект
> / MediaBox [0 0 419.52756 595.27563] / Parent 1431 0 R / Resources> / ProcSet [/ PDF / Text / ImageC / ImageI] / XObject >>> / Rotate 0 / Type / Page >>
эндобдж
78 0 объект
> / MediaBox [0 0 419.52756 595.
27563] / Родитель 1431 0 R / Resources> / ProcSet [/ PDF / Text / ImageC] / XObject >>> / Rotate 0 / Type / Page >>
эндобдж
81 0 объект
> / MediaBox [0 0 419.52756 595.27563] / Parent 1431 0 R / Resources> / ProcSet [/ PDF / Text / ImageC / ImageI] / XObject >>> / Rotate 0 / Type / Page >>
эндобдж
85 0 объект
> / MediaBox [0 0 419.52756 595.27563] / Parent 1431 0 R / Resources> / ProcSet [/ PDF / Text / ImageC] / XObject >>> / Rotate 0 / Type / Page >>
эндобдж
87 0 объект
> / MediaBox [0 0 419.52756 595.27563] / Parent 1431 0 R / Resources> / ProcSet [/ PDF / Text / ImageC] / XObject >>> / Rotate 0 / Type / Page >>
эндобдж
89 0 объект
> / MediaBox [0 0 419.52756 595.27563] / Родитель 1431 0 R / Resources> / ProcSet [/ PDF / Text / ImageC] / XObject >>> / Rotate 0 / Type / Page >>
эндобдж
92 0 объект
> / MediaBox [0 0 419.52756 595.27563] / Parent 1431 0 R / Resources> / ProcSet [/ PDF / Text / ImageC] / XObject >>> / Rotate 0 / Type / Page >>
эндобдж
95 0 объект
> / MediaBox [0 0 419.52756 595.
27563] / Parent 1431 0 R / Resources> / ProcSet [/ PDF / Text / ImageC] / XObject >>> / Rotate 0 / Type / Page >>
эндобдж
98 0 объект
> / MediaBox [0 0 419.52756 595.27563] / Parent 1431 0 R / Resources> / ProcSet [/ PDF / Text / ImageC] / XObject >>> / Rotate 0 / Type / Page >>
эндобдж
101 0 объект
> / MediaBox [0 0 419.52756 595.27563] / Родитель 1431 0 R / Resources> / ProcSet [/ PDF / Text / ImageC] / XObject >>> / Rotate 0 / Type / Page >>
эндобдж
103 0 объект
> / MediaBox [0 0 419.52756 595.27563] / Parent 1431 0 R / Resources> / ProcSet [/ PDF / Text / ImageC] / XObject >>> / Rotate 0 / Type / Page >>
эндобдж
105 0 объект
> / MediaBox [0 0 419.52756 595.27563] / Parent 1431 0 R / Resources> / ProcSet [/ PDF / Text / ImageC] / XObject >>> / Rotate 0 / Type / Page >>
эндобдж
108 0 объект
> / MediaBox [0 0 419.52756 595.27563] / Parent 1431 0 R / Resources> / ProcSet [/ PDF / Text / ImageC] / XObject >>> / Rotate 0 / Type / Page >>
эндобдж
110 0 объект
> / MediaBox [0 0 419.52756 595.
27563] / Родитель 1431 0 R / Resources> / ProcSet [/ PDF / Text / ImageC] / XObject >>> / Rotate 0 / Type / Page >>
эндобдж
113 0 объект
> / MediaBox [0 0 419.52756 595.27563] / Parent 1431 0 R / Resources> / ProcSet [/ PDF / Text / ImageC] / XObject >>> / Rotate 0 / Type / Page >>
эндобдж
117 0 объект
> / MediaBox [0 0 419.52756 595.27563] / Parent 1431 0 R / Resources> / ProcSet [/ PDF / Text / ImageC] / XObject >>> / Rotate 0 / Type / Page >>
эндобдж
121 0 объект
> / MediaBox [0 0 419.52756 595.27563] / Parent 1431 0 R / Resources> / Font> / ProcSet [/ PDF / Text / ImageC] / XObject >>> / Rotate 0 / Type / Page >>
эндобдж
125 0 объект
> / MediaBox [0 0 419.52756 595.27563] / Родитель 1431 0 R / Resources> / ProcSet [/ PDF / Text / ImageC] / XObject >>> / Rotate 0 / Type / Page >>
эндобдж
127 0 объект
> / MediaBox [0 0 419.52756 595.27563] / Parent 1431 0 R / Resources> / ProcSet [/ PDF / Text / ImageC] / XObject >>> / Rotate 0 / Type / Page >>
эндобдж
130 0 объект
> / MediaBox [0 0 419.
52756 595.27563] / Parent 1431 0 R / Resources> / ProcSet [/ PDF / Text / ImageC] / XObject >>> / Rotate 0 / Type / Page >>
эндобдж
132 0 объект
> / MediaBox [0 0 419.52756 595.27563] / Parent 1431 0 R / Resources> / ProcSet [/ PDF / Text / ImageC] / XObject >>> / Rotate 0 / Type / Page >>
эндобдж
134 0 объект
> / MediaBox [0 0 419.52756 595.27563] / Родитель 1431 0 R / Resources> / ProcSet [/ PDF / Text / ImageC] / XObject >>> / Rotate 0 / Type / Page >>
эндобдж
136 0 объект
> / MediaBox [0 0 419.52756 595.27563] / Parent 1431 0 R / Resources> / ProcSet [/ PDF / Text / ImageC] / XObject >>> / Rotate 0 / Type / Page >>
эндобдж
139 0 объект
> / MediaBox [0 0 419.52756 595.27563] / Parent 1431 0 R / Resources> / ProcSet [/ PDF / Text / ImageB / ImageC] / XObject >>> / Rotate 0 / Type / Page >>
эндобдж
143 0 объект
> / MediaBox [0 0 419.52756 595.27563] / Parent 1431 0 R / Resources> / Font> / ProcSet [/ PDF / Text / ImageC] / XObject >>> / Rotate 0 / Type / Page >>
эндобдж
148 0 объект
> / MediaBox [0 0 419.
52756 595.27563] / Parent 1431 0 R / Resources> / Font> / ProcSet [/ PDF / Text / ImageB / ImageC] / XObject >>> / Rotate 0 / Type / Page >>
эндобдж
156 0 объект
> / MediaBox [0 0 419.52756 595.27563] / Parent 1431 0 R / Resources> / ProcSet [/ PDF / Text / ImageB / ImageC] / XObject >>> / Rotate 0 / Type / Page >>
эндобдж
164 0 объект
> / MediaBox [0 0 419.52756 595.27563] / Parent 1431 0 R / Resources> / ProcSet [/ PDF / Text / ImageC] / XObject >>> / Rotate 0 / Type / Page >>
эндобдж
168 0 объект
> / MediaBox [0 0 419.52756 595.27563] / Parent 1431 0 R / Resources> / ProcSet [/ PDF / Text / ImageC] / XObject >>> / Rotate 0 / Type / Page >>
эндобдж
173 0 объект
> / MediaBox [0 0 419.52756 595.27563] / Parent 1431 0 R / Resources> / Font> / ProcSet [/ PDF / Text / ImageC] / XObject >>> / Rotate 0 / Type / Page >>
эндобдж
177 0 объект
> / MediaBox [0 0 419.52756 595.27563] / Parent 1431 0 R / Resources> / ProcSet [/ PDF / Text / ImageC] / XObject >>> / Rotate 0 / Type / Page >>
эндобдж
181 0 объект
> / MediaBox [0 0 419.
52756 595.27563] / Parent 1431 0 R / Resources> / Font> / ProcSet [/ PDF / Text / ImageC] / XObject >>> / Rotate 0 / Type / Page >>
эндобдж
188 0 объект
> / MediaBox [0 0 419.52756 595.27563] / Родитель 1431 0 R / Resources> / ProcSet [/ PDF / Text / ImageC] / XObject >>> / Rotate 0 / Type / Page >>
эндобдж
190 0 объект
> / MediaBox [0 0 419.52756 595.27563] / Parent 1431 0 R / Resources> / ProcSet [/ PDF / Text / ImageC] / XObject >>> / Rotate 0 / Type / Page >>
эндобдж
194 0 объект
> / MediaBox [0 0 419.52756 595.27563] / Parent 1431 0 R / Resources> / Font> / ProcSet [/ PDF / Text / ImageC] / XObject >>> / Rotate 0 / Type / Page >>
эндобдж
198 0 объект
> / MediaBox [0 0 419.52756 595.27563] / Parent 1431 0 R / Resources> / Font> / ProcSet [/ PDF / Text / ImageC] / XObject >>> / Rotate 0 / Type / Page >>
эндобдж
202 0 объект
> / MediaBox [0 0 419.52756 595.27563] / Родитель 1431 0 R / Resources> / ProcSet [/ PDF / Text / ImageC] / XObject >>> / Rotate 0 / Type / Page >>
эндобдж
205 0 объект
> / MediaBox [0 0 419.
52756 595.27563] / Parent 1431 0 R / Resources> / Font> / ProcSet [/ PDF / Text / ImageC] / XObject >>> / Rotate 0 / Type / Page >>
эндобдж
209 0 объект
> / MediaBox [0 0 419.52756 595.27563] / Parent 1431 0 R / Resources> / ProcSet [/ PDF / Text / ImageC] / XObject >>> / Rotate 0 / Type / Page >>
эндобдж
213 0 объект
> / MediaBox [0 0 419.52756 595.27563] / Parent 1431 0 R / Resources> / ProcSet [/ PDF / Text / ImageC] / XObject >>> / Rotate 0 / Type / Page >>
эндобдж
216 0 объект
> / MediaBox [0 0 419.52756 595.27563] / Родитель 1431 0 R / Resources> / ProcSet [/ PDF / Text / ImageC] / XObject >>> / Rotate 0 / Type / Page >>
эндобдж
220 0 объект
> / MediaBox [0 0 419.52756 595.27563] / Parent 1431 0 R / Resources> / ProcSet [/ PDF / Text / ImageC] / XObject >>> / Rotate 0 / Type / Page >>
эндобдж
224 0 объект
> / MediaBox [0 0 419.52756 595.27563] / Parent 1431 0 R / Resources> / ProcSet [/ PDF / Text / ImageC] / XObject >>> / Rotate 0 / Type / Page >>
эндобдж
227 0 объект
> / MediaBox [0 0 419.
52756 595.27563] / Parent 1431 0 R / Resources> / ProcSet [/ PDF / Text / ImageC] / XObject >>> / Rotate 0 / Type / Page >>
эндобдж
229 0 объект
> / MediaBox [0 0 419.52756 595.27563] / Parent 1431 0 R / Resources> / Font> / ProcSet [/ PDF / Text / ImageC] / XObject >>> / Rotate 0 / Type / Page >>
эндобдж
232 0 объект
> / MediaBox [0 0 419.52756 595.27563] / Parent 1431 0 R / Resources> / Font> / ProcSet [/ PDF / Text / ImageC] / XObject >>> / Rotate 0 / Type / Page >>
эндобдж
235 0 объект
> / MediaBox [0 0 419.52756 595.27563] / Parent 1431 0 R / Resources> / Font> / ProcSet [/ PDF / Text / ImageC] / XObject >>> / Rotate 0 / Type / Page >>
эндобдж
239 0 объект
> / MediaBox [0 0 419.52756 595.27563] / Родитель 1431 0 R / Ресурсы> / ProcSet [/ PDF / Text / ImageB / ImageC] / XObject >>> / Rotate 0 / Type / Page >>
эндобдж
243 0 объект
> / MediaBox [0 0 419.52756 595.27563] / Parent 1431 0 R / Resources> / ProcSet [/ PDF / Text / ImageC] / XObject >>> / Rotate 0 / Type / Page >>
эндобдж
246 0 объект
> / MediaBox [0 0 419.
52756 595.27563] / Parent 1431 0 R / Resources> / ProcSet [/ PDF / Text / ImageB / ImageC] / XObject >>> / Rotate 0 / Type / Page >>
эндобдж
251 0 объект
> / MediaBox [0 0 419.52756 595.27563] / Parent 1431 0 R / Resources> / ProcSet [/ PDF / Text / ImageC] / XObject >>> / Rotate 0 / Type / Page >>
эндобдж
254 0 объект
> / MediaBox [0 0 419.52756 595.27563] / Parent 1431 0 R / Resources> / ProcSet [/ PDF / Text / ImageC] / XObject >>> / Rotate 0 / Type / Page >>
эндобдж
257 0 объект
> / MediaBox [0 0 419.52756 595.27563] / Parent 1431 0 R / Resources> / ProcSet [/ PDF / Text / ImageB / ImageC] / XObject >>> / Rotate 0 / Type / Page >>
эндобдж
261 0 объект
> / MediaBox [0 0 419.52756 595.27563] / Parent 1431 0 R / Resources> / ProcSet [/ PDF / Text / ImageB / ImageC] / XObject >>> / Rotate 0 / Type / Page >>
эндобдж
266 0 объект
> / MediaBox [0 0 419.52756 595.27563] / Родитель 1431 0 R / Ресурсы> / ProcSet [/ PDF / Text / ImageB / ImageC] / XObject >>> / Rotate 0 / Type / Page >>
эндобдж
271 0 объект
> / MediaBox [0 0 419.
52756 595.27563] / Parent 1431 0 R / Resources> / ProcSet [/ PDF / Text / ImageC] / XObject >>> / Rotate 0 / Type / Page >>
эндобдж
275 0 объект
> / MediaBox [0 0 419.52756 595.27563] / Parent 1431 0 R / Resources> / ProcSet [/ PDF / Text / ImageC] / XObject >>> / Rotate 0 / Type / Page >>
эндобдж
278 0 объект
> / MediaBox [0 0 419.52756 595.27563] / Parent 1431 0 R / Resources> / ProcSet [/ PDF / Text / ImageB / ImageC] / XObject >>> / Rotate 0 / Type / Page >>
эндобдж
283 0 объект
> / MediaBox [0 0 419.52756 595.27563] / Родитель 1431 0 R / Ресурсы> / ProcSet [/ PDF / Text / ImageB / ImageC] / XObject >>> / Rotate 0 / Type / Page >>
эндобдж
290 0 объект
> / MediaBox [0 0 419.52756 595.27563] / Parent 1431 0 R / Resources> / Font> / ProcSet [/ PDF / Text / ImageC] / XObject >>> / Rotate 0 / Type / Page >>
эндобдж
294 0 объект
> / MediaBox [0 0 419.52756 595.27563] / Parent 1431 0 R / Resources> / ProcSet [/ PDF / Text / ImageC] / XObject >>> / Rotate 0 / Type / Page >>
эндобдж
296 0 объект
> / MediaBox [0 0 419.
52756 595.27563] / Parent 1431 0 R / Resources> / ProcSet [/ PDF / Text / ImageC] / XObject >>> / Rotate 0 / Type / Page >>
эндобдж
299 0 объект
> / MediaBox [0 0 419.52756 595.27563] / Parent 1431 0 R / Resources> / Font> / ProcSet [/ PDF / Text / ImageB / ImageC] / XObject >>> / Rotate 0 / Type / Page >>
эндобдж
307 0 объект
> / MediaBox [0 0 419.52756 595.27563] / Parent 1431 0 R / Resources> / Font> / ProcSet [/ PDF / Text / ImageB / ImageC] / XObject >>> / Rotate 0 / Type / Page >>
эндобдж
313 0 объект
> / MediaBox [0 0 419.52756 595.27563] / Parent 1431 0 R / Resources> / ProcSet [/ PDF / Text / ImageB / ImageC] / XObject >>> / Rotate 0 / Type / Page >>
эндобдж
318 0 объект
> / MediaBox [0 0 419.52756 595.27563] / Parent 1431 0 R / Resources> / ProcSet [/ PDF / Text / ImageC] / XObject >>> / Rotate 0 / Type / Page >>
эндобдж
320 0 объект
> / MediaBox [0 0 419.52756 595.27563] / Parent 1431 0 R / Resources> / ProcSet [/ PDF / Text / ImageB / ImageC] / XObject >>> / Rotate 0 / Type / Page >>
эндобдж
327 0 объект
> / MediaBox [0 0 419.
52756 595.27563] / Parent 1431 0 R / Resources> / ProcSet [/ PDF / Text / ImageB / ImageC] / XObject >>> / Rotate 0 / Type / Page >>
эндобдж
337 0 объект
> / MediaBox [0 0 419.52756 595.27563] / Родитель 1431 0 R / Ресурсы> / ProcSet [/ PDF / Text / ImageB / ImageC] / XObject >>> / Rotate 0 / Type / Page >>
эндобдж
341 0 объект
> / MediaBox [0 0 419.52756 595.27563] / Parent 1431 0 R / Resources> / ProcSet [/ PDF / Text / ImageC] / XObject >>> / Rotate 0 / Type / Page >>
эндобдж
343 0 объект
> / MediaBox [0 0 419.52756 595.27563] / Parent 1431 0 R / Resources> / ProcSet [/ PDF / Text / ImageC] / XObject >>> / Rotate 0 / Type / Page >>
эндобдж
345 0 объект
> / MediaBox [0 0 419.52756 595.27563] / Parent 1431 0 R / Resources> / ProcSet [/ PDF / Text / ImageC] / XObject >>> / Rotate 0 / Type / Page >>
эндобдж
348 0 объект
> / MediaBox [0 0 419.52756 595.27563] / Родитель 1431 0 R / Resources> / ProcSet [/ PDF / Text / ImageC] / XObject >>> / Rotate 0 / Type / Page >>
эндобдж
350 0 объект
> / MediaBox [0 0 419.
52756 595.27563] / Parent 1431 0 R / Resources> / ProcSet [/ PDF / Text / ImageC] / XObject >>> / Rotate 0 / Type / Page >>
эндобдж
352 0 объект
> / MediaBox [0 0 419.52756 595.27563] / Parent 1431 0 R / Resources> / ProcSet [/ PDF / Text / ImageC] / XObject >>> / Rotate 0 / Type / Page >>
эндобдж
354 0 объект
> / MediaBox [0 0 419.52756 595.27563] / Parent 1431 0 R / Resources> / ProcSet [/ PDF / Text / ImageC] / XObject >>> / Rotate 0 / Type / Page >>
эндобдж
356 0 объект
> / MediaBox [0 0 419.52756 595.27563] / Родитель 1431 0 R / Resources> / ProcSet [/ PDF / Text / ImageC] / XObject >>> / Rotate 0 / Type / Page >>
эндобдж
359 0 объект
> / MediaBox [0 0 419.52756 595.27563] / Parent 1431 0 R / Resources> / ProcSet [/ PDF / Text / ImageC] / XObject >>> / Rotate 0 / Type / Page >>
эндобдж
362 0 объект
> / MediaBox [0 0 419.52756 595.27563] / Parent 1431 0 R / Resources> / ProcSet [/ PDF / Text / ImageC] / XObject >>> / Rotate 0 / Type / Page >>
эндобдж
364 0 объект
> / MediaBox [0 0 419.
52756 595.27563] / Parent 1431 0 R / Resources> / ProcSet [/ PDF / Text / ImageC] / XObject >>> / Rotate 0 / Type / Page >>
эндобдж
366 0 объект
> / MediaBox [0 0 419.52756 595.27563] / Родитель 1431 0 R / Resources> / ProcSet [/ PDF / Text / ImageC] / XObject >>> / Rotate 0 / Type / Page >>
эндобдж
369 0 объект
> / MediaBox [0 0 419.52756 595.27563] / Parent 1431 0 R / Resources> / ProcSet [/ PDF / Text / ImageC] / XObject >>> / Rotate 0 / Type / Page >>
эндобдж
372 0 объект
> / MediaBox [0 0 419.52756 595.27563] / Parent 1431 0 R / Resources> / ProcSet [/ PDF / Text / ImageC] / XObject >>> / Rotate 0 / Type / Page >>
эндобдж
375 0 объект
> / MediaBox [0 0 419.52756 595.27563] / Parent 1431 0 R / Resources> / ProcSet [/ PDF / Text / ImageC] / XObject >>> / Rotate 0 / Type / Page >>
эндобдж
378 0 объект
> / MediaBox [0 0 419.52756 595.27563] / Родитель 1431 0 R / Resources> / ProcSet [/ PDF / Text / ImageC] / XObject >>> / Rotate 0 / Type / Page >>
эндобдж
381 0 объект
> / MediaBox [0 0 419.
52756 595.27563] / Parent 1431 0 R / Resources> / ProcSet [/ PDF / Text / ImageB / ImageC] / XObject >>> / Rotate 0 / Type / Page >>
эндобдж
386 0 объект
> / MediaBox [0 0 419.52756 595.27563] / Parent 1431 0 R / Resources> / ProcSet [/ PDF / Text / ImageC] / XObject >>> / Rotate 0 / Type / Page >>
эндобдж
388 0 объект
> / MediaBox [0 0 419.52756 595.27563] / Parent 1431 0 R / Resources> / Font> / ProcSet [/ PDF / Text / ImageC] / XObject >>> / Rotate 0 / Type / Page >>
эндобдж
391 0 объект
> / MediaBox [0 0 419.52756 595.27563] / Родитель 1431 0 R / Resources> / ProcSet [/ PDF / Text / ImageC] / XObject >>> / Rotate 0 / Type / Page >>
эндобдж
393 0 объект
> / MediaBox [0 0 419.52756 595.27563] / Parent 1431 0 R / Resources> / ProcSet [/ PDF / Text / ImageC] / XObject >>> / Rotate 0 / Type / Page >>
эндобдж
396 0 объект
> / MediaBox [0 0 419.52756 595.27563] / Parent 1431 0 R / Resources> / ProcSet [/ PDF / Text / ImageC] / XObject >>> / Rotate 0 / Type / Page >>
эндобдж
398 0 объект
> / MediaBox [0 0 419.
52756 595.27563] / Parent 1431 0 R / Resources> / ProcSet [/ PDF / Text / ImageC] / XObject >>> / Rotate 0 / Type / Page >>
эндобдж
400 0 объект
> / MediaBox [0 0 419.52756 595.27563] / Родитель 1431 0 R / Resources> / ProcSet [/ PDF / Text / ImageC] / XObject >>> / Rotate 0 / Type / Page >>
эндобдж
402 0 объект
> / MediaBox [0 0 419.52756 595.27563] / Parent 1431 0 R / Resources> / ProcSet [/ PDF / Text / ImageC] / XObject >>> / Rotate 0 / Type / Page >>
эндобдж
404 0 объект
> / MediaBox [0 0 419.52756 595.27563] / Parent 1431 0 R / Resources> / ProcSet [/ PDF / Text / ImageC] / XObject >>> / Rotate 0 / Type / Page >>
эндобдж
406 0 объект
> / MediaBox [0 0 419.52756 595.27563] / Parent 1431 0 R / Resources> / ProcSet [/ PDF / Text / ImageC] / XObject >>> / Rotate 0 / Type / Page >>
эндобдж
408 0 объект
> / MediaBox [0 0 419.52756 595.27563] / Родитель 1431 0 R / Resources> / ProcSet [/ PDF / Text / ImageC] / XObject >>> / Rotate 0 / Type / Page >>
эндобдж
410 0 объект
> / MediaBox [0 0 419.
52756 595.27563] / Parent 1431 0 R / Resources> / ProcSet [/ PDF / Text / ImageC] / XObject >>> / Rotate 0 / Type / Page >>
эндобдж
412 0 объект
> / MediaBox [0 0 419.52756 595.27563] / Parent 1431 0 R / Resources> / ProcSet [/ PDF / Text / ImageC] / XObject >>> / Rotate 0 / Type / Page >>
эндобдж
414 0 объект
> / MediaBox [0 0 419.52756 595.27563] / Parent 1431 0 R / Resources> / ProcSet [/ PDF / Text / ImageC] / XObject >>> / Rotate 0 / Type / Page >>
эндобдж
416 0 объект
> / MediaBox [0 0 419.52756 595.27563] / Родитель 1431 0 R / Resources> / ProcSet [/ PDF / Text / ImageC] / XObject >>> / Rotate 0 / Type / Page >>
эндобдж
418 0 объект
> / MediaBox [0 0 419.52756 595.27563] / Parent 1431 0 R / Resources> / ProcSet [/ PDF / Text / ImageC] / XObject >>> / Rotate 0 / Type / Page >>
эндобдж
420 0 объект
> / MediaBox [0 0 419.52756 595.27563] / Parent 1431 0 R / Resources> / ProcSet [/ PDF / Text / ImageC] / XObject >>> / Rotate 0 / Type / Page >>
эндобдж
422 0 объект
> / MediaBox [0 0 419.
: FTƅˍǃPJ5 ش fOL 滱 Cv
6Rka7 $ DwN`Zɻ + Ťt 7: Ԩz6 [или.7a ~ qҴu] uViIugz ;!SAI-HAO-S | Прозрачный драйвер HART®
Ex выходной изолирующий усилитель для стандартных сигналов постоянного тока, прозрачный HART
1-канальный выходной изолирующий усилитель шириной 22,5 мм с внешним источником питания,
для передачи и изоляции стандартных сигналов 4-20 мА от безопасной зоны до Ex-зон 0 , 1,2.
Сообщения о состоянии / ошибках доступны через контакт реле (NO).
Компонент можно настроить с помощью стандартного программного обеспечения FDT / DTM.
Дополнительный корпус для монтажа на рейке TS35
Размеры: Д / Ш / В 119,2 / 22,5 / 113,6
Винтовые зажимы / Номинальное сечение 2,5 мм 2
Степень защиты: IP 20
Вход 4 … 20 мА
Выход 4 … 20 мА
Нагрузка <600 Ом
Точность <0,1% vE
Температурный коэффициент <0,01% v.E. / ° C (Tu)
Реле выхода аварийной сигнализации 1 замыкающий контакт
250 В переменного тока / 30 В постоянного тока при 2 А в безопасной зоне
32 В переменного тока при 0,5 А / 32 В постоянного тока при 1 А Зона 2
Вспомогательное питание 19 .
.. 31,2 В DC
Потери мощности прибл. 1,8 Вт
Окружающая среда
Диапазон температур -20 ° C … + 60 ° C
Надежная изоляция EN 61010, 3-сторонняя изоляция до 2,6 кВ переменного / постоянного тока всех цепей относительно друг друга
Рабочее напряжение 300 В переменного / постоянного тока при категории перенапряжения II и степени загрязнения 2
Сертификаты cULus, ATEX IECEX, FM
Маркировка ATEX II 3 G ExnA nC IIC T4
Характеристики ATEX U 0 = 28 В постоянного тока
I 0 = 93 мА постоянного тока
P 0 = 650 мВт
Тип ACT20X-SAI-HAO-S
63 Lexus Скачать руководства в формате PDF бесплатно! Логотип
LexusЗаголовок | Размер файла | Ссылка для скачивания |
Lexus 1990 ES250 Техническое обслуживание. | 95,6 КБ | Скачать |
Lexus 1990 ES250 Руководство по электрическим компонентам.pdf | 8.9Мб | Скачать |
Lexus 1991 ES250 электрические компоненты.pdf | 6.5 Мб | Скачать |
Lexus 1991 ES250 Техническое обслуживание. | 98,4 КБ | Скачать |
Lexus 1997 LX450 Сервисные процедуры и технические характеристики Руководство по электрическим компонентам.pdf | 158.6кб | Скачать |
Lexus 2000 GS300 Gs400 Engine Owner’s Manual.pdf | 77,4 КБ | Скачать |
Lexus 2000 Ls400 Руководство по электрическим компонентам. | 171,8 КБ | Скачать |
Lexus 2002 ES300 Engine Manual.pdf | 197кб | Скачать |
Lexus 2003 ES300 Руководство по эксплуатации.pdf | 61кб | Скачать |
Lexus 2006 ES330 Руководство по эксплуатации (OM33703U) . | 6.8Мб | Скачать |
Lexus 2006 GS430-GS300 Руководство пользователя (OM30649U) .pdf | 10.1 Мб | Скачать |
Lexus 2006 LS430 Руководство по эксплуатации (OM50703U).pdf | 11.2 Мб | Скачать |
Lexus 2007 GS450h (OM30727U) . | 17.1 Мб | Скачать |
Lexus 2007 LX470 Руководство пользователя (OM60C81U).pdf | 11Мб | Скачать |
Lexus 2008 GX470 Руководство по эксплуатации (OM60D82U) .pdf | 7.3 Мб | Скачать |
Lexus 2008 RX400h Руководство по эксплуатации (OM48A44U) . | 8Мб | Скачать |
Lexus 2009 ES350 Руководство пользователя (OM33815U).pdf | 7Мб | Скачать |
Lexus 2010 SC430 Руководство по эксплуатации (OM24606U) .pdf | 7Мб | Скачать |
Lexus 2011 CT200H Руководство по эксплуатации (OM76004U). | 10.2 Мб | Скачать |
Lexus 2011 GS350-GS460 Руководство по эксплуатации (OM30C11U) .pdf | 11.5Мб | Скачать |
Lexus 2011 HS250H Руководство по эксплуатации (OM75037U) .pdf | 10.7 Мб | Скачать |
Lexus 2012 ES350 Руководство по эксплуатации (OM33A16U). | 5.2 Мб | Скачать |
Руководство по эксплуатации Lexus 2012 LFA (OM77006U) .pdf | 5Мб | Скачать |
Lexus 2013 ES300H, ES350 Руководство по эксплуатации (OM33A01U).pdf | 11.1 Мб | Скачать |
Lexus 2013 IS250C, IS350C Руководство по эксплуатации (OM53B70U) . | 6.6Мб | Скачать |
Lexus 2014 IS F Руководство по эксплуатации (OM53C15U) .pdf | 5.9 Мб | Скачать |
Lexus 2015 CT200H Руководство по эксплуатации (OM76134U).pdf | 8,8 Мб | Скачать |
Lexus 2015 IS250-350 Руководство по эксплуатации (OM53C50U) . | 7.6Мб | Скачать |
Lexus 2015 LS600H Руководство по эксплуатации (OM50E41U) .pdf | 7.7 Мб | Скачать |
Lexus 2015 NX200T Руководство по эксплуатации (OM78006U).pdf | 10.1 Мб | Скачать |
Lexus 2015 RC F, RC350 Руководство по эксплуатации (OM24636U) . | 9.3 Мб | Скачать |
Lexus 2016 CT200H Руководство по эксплуатации (OM76197U) .pdf | 8.5 Мб | Скачать |
Lexus 2016 ES300H Руководство по эксплуатации (OM33B71U).pdf | 8.6 Мб | Скачать |
Lexus 2016 ES350 Руководство по эксплуатации (OM33B64U) . | 8.3 Мб | Скачать |
Lexus 2016 GS F, GS200T, GS350 Руководство по эксплуатации (OM30E86U) .pdf | 14Мб | Скачать |
Lexus 2016 GS450H Руководство по эксплуатации (OM30E99U).pdf | 11.6 Мб | Скачать |
Lexus 2016 GX460 Руководство по эксплуатации (OM60M73U) . | 8.9Мб | Скачать |
Lexus 2016 IS200T, IS300, IS350 Руководство по эксплуатации (OM53D18U) .pdf | 7.9 Мб | Скачать |
Lexus 2016 LS460 Руководство по эксплуатации (OM50E76U).pdf | 7,8 Мб | Скачать |
Lexus 2016 LX570 Руководство по эксплуатации (OM60N01U) . | 8.9Мб | Скачать |
Lexus 2016 NX300H Руководство по эксплуатации (OM78082U) .pdf | 10.2 Мб | Скачать |
Lexus 2016 RC F, RC200T, RC300, RC350 Руководство по эксплуатации (OM24671U).pdf | 14. | Скачать |
Lexus 2016 RX350 Руководство по эксплуатации (OM0E012U) .pdf | 17.1 Мб | Скачать |
Lexus 2016 RX450H Руководство по эксплуатации (OM0E013U) .pdf | 14.9 Мб | Скачать |
Lexus 2017 RC F, RC200T, RC300, RC350 Руководство пользователя (OM24727U). | 15.8 Мб | Скачать |
Lexus ES200 RX300 Руководство по ремонту.rar | 19.2 Мб | Скачать |
Lexus I250 DIY_Main maintenance.pdf | 1.2 Мб | Скачать |
Lexus LS400 Руководство по ремонту. | 22.1 Мб | Скачать |
Lexus LS600 Hybrid руководство по разборке 2008-2009.pdf | 5.7Мб | Скачать |
ЭЛЕКТРИЧЕСКАЯ СХЕМА Lexus RX 300.pdf | 1014,6 КБ | Скачать |
Электрические схемы Lexus RX 350 RX 270. | 65,5 КБ | Скачать |
Lexus RX350 Руководство пользователя.pdf | 17.1 Мб | Скачать |
Lexus Division – марка «премиум» автомобилей производства японской Toyota Motor Corporation.Первоначально он был предусмотрен для На рынке США автомобили марки сейчас продаются более чем в 70 странах мира.
Официальной датой рождения нового бренда (еще не известного на тот момент названия), основанного на производстве автомобилей класса люкс, считается август 1983 года на секретном заседании Toyota.
Совет директоров, его глава Эйдзи Тойода объявил о своем решении, что корпорация должна создать машины представительского класса, и это будут лучшие продукты ведущих автопроизводителей.
Это решение не было спонтанным. В начале 1980-х на автомобильном рынке роскошных автомобилей, особенно в Северной Америке, наблюдался медленный, но устойчивый рост, и Toyota, которая имела хорошие продажи в Соединенные Штаты не могли остаться в стороне. По результатам многочисленных маркетинговых исследований руководством TMS было принято решение о создании нового бренда.
Lexus LFA По вопросу о названии торговой марки существует два мнения руководства корпорации: некоторые считали, что необходимо новое название, чтобы избежать какой-либо ассоциации с маркой «Тойота», производящей
в целом недорогая модель; другие были уверены, что новый автомобиль, который будет продаваться только под маркой «Тойота», призван повысить репутацию бренда и привлечь покупателей в более низкий класс.
модели.
Однако американские исследования и опросы показали, что первая сторона предположений оказалась верной: в США название «Тойота», как выяснилось позже, уже не ассоциируется с автомобилями. и пикапы с общим, в связи с характером рекламы и маркетинга TMS. Этот факт, а также твердая вера коллектива и продвижение бренда по-прежнему имеют значение для руководства компании. Именно Эйдзи Тойода сделает свой окончательный выбор в пользу нового имени.
В 1986 году рекламное агентство Saatchi & Saatchi, давняя сервисная компания Toyota, сформировало специальное подразделение Team One, основной функцией которого было создание и развитие нового премиального бренда.
для Toyota.По заказу Team One консалтинговая компания Lippincott & Margulies сформировала список из 219 наименований, из которых нужно было выбрать название нового бренда. Самый предпочтительный вариант в итоге
Так получилось имя Алексис, но из-за сильной ассоциации с персонажем Алексис Кэррингтон в популярном сериале 1980-х годов «Династия» было решено преобразовать имя в Lexus.
Происхождение названия Lexus часто связывают с сочетанием слов «luxury» (роскошь) и «elegance» (элегантность).Согласно другой теории, Lexus – это аббревиатура от словосочетания «luxury». экспорт в США ». Тем не менее, Team One заявила, что название бренда Lexus не имеет особого значения, и что слово Lexus просто прекрасно передает образ роскоши и технологий.
История автомобиля Lexus представлена в одной из глав книги известного историографа Toyota Джеффри Лайкера.
CT 200h – Гибридный автомобиль гольф-класса.
HS 250h – гибридный автомобиль среднего класса.
GS 450h – первый в мире гибридный седан бизнес-класса.
Lexus IS – автомобиль среднего класса с задним приводом, также выпускаемый (в Японии) под названием Toyota Altezza.
Lexus IS был представлен как автомобиль, чтобы занять нишу ниже уровня ES, чтобы стать прямым конкурентом BMW 3-series, Mercedes-Benz C-Class’у и спортивным седанам Nissan.
Skyline / Infiniti G35.
В США и Европе продажи Lexus IS 300 были очень низкими.На рынке США продажи упали до 22 486 автомобилей в 2001 году до менее 10 000 в 2004 году. IS 200 продавался лучше, но все же ненамного ниже уровня. продаж Mercedes-Benz C-Class и других, в основном, немецких конкурентов.
Первое поколение Altezza (XE10) было выпущено в Японии в октябре 1998 года. Altezza пришла на смену Toyota Corona Exiv / Toyota Carina ED, но в отличие от своих предшественников получила вместо передней – полный привод. В 1999 году автомобиль появился в Европе под маркой Lexus IS 200.В 2001 году в Северной Америке – марка Lexus IS 300.
Altezza первого поколения выпускается в трех версиях. Платформой выступили доноры: Toyota Mark-2 (с 1998 г.), Toyota Crown (с 1998 г.), Toyota Cresta (с 1998 г.).
В 2005 году было выпущено второе поколение автомобиля. Новый IS 250 2006-го модельного года оснащен V-образным двигателем 4GR-FSE мощностью 208 л.
из. c Двойной VVT-i. На нем установлен 6-ступенчатый автомат.
трансмиссия с последовательным переключением передач. Привод на задние колеса.Разгон до 100 км / ч занимает 8,1 секунды, максимальная скорость 220 км / ч. В Америке очень популярен Lexus IS, а в западных странах.
В Европе лидируют ее немецкие конкуренты.
Модификации:
RS200 (4-цилиндровый, 210-сильный двигатель объемом 2 литра, 6-ступенчатая МКПП)
AS200 (6-цилиндровый рядный двигатель, мощность – 160 л.с., 4-ступенчатая АКПП.) .
Lexus RC – компактное купе.
Lexus ES – среднеразмерный седан бизнес-класса стоимостью около 70 тысяч долларов, конкурирующий в США со времен Mercedes-Benz E350, Infiniti M35, Lexus GS и выпускаемый с 1989 года..
Поколения
1-е поколение: ES 250 (1989-1991)
2-е поколение: ES 300 (1991-1996)
3-е поколение: ES 300 (1996-2001)
4-е поколение: ES 300, ES 330 (2001-2006)
5-е поколение: ES 350 (2007-2011)
6-е поколение: ES 250, ES350 (2012 Н дюйм).
Двигатель комплектуется шестиступенчатой автоматической коробкой передач ECT-I. Индекс аэродинамического сопротивления ЧС составляет 0,28. Производится в Японии на заводе Кюсю в Фукуоке на платформе Toyota Camry.По размеру это между GS и LS седанами цена – между IS250 и GS 430. ES – первый переднеприводный Lexus в сегодняшней линейке, потому что все остальные имеют либо задний, либо полный привод.
Lexus LS – автомобиль класса.
Поколение Toyota Celsior:
Первое поколение (1989-1994)
Второе поколение (1995-2000)
Третье поколение (август 2000-2006)
Четвертое поколение (2006 – настоящее время).
Toyota Celsior второго поколения оснащалась двигателем объемом 4 литра.Toyota Celsior третьего поколения (за пределами Японии – Lexus LS 430) дебютировала в августе 2000 года. Двигатель
Объем двигателя увеличился до 4,3 л. С 2006 года выпускался гибридный Lexus LS 600h с 5-литровым (327 кВт) бензиновым двигателем V8 и электродвигателем (165 кВт).
Lexus LX – полноразмерный 8-местный внедорожник компании Lexus. Нынешнее поколение построено на Toyota Land Cruiser 200. На данный момент выпущено третье поколение автомобиля. внедорожник.
Lexus GX – среднеразмерный внедорожник, выпускаемый с 2002 года.Он перекликается с платформой Toyota Land Cruiser Prado. С 2009 года доступно второе поколение.
Lexus NX – компактный кроссовер.
Lexus RX – среднеразмерный кроссовер ..
Toyota Харриер (harrier (англ.) – Гончая, второй перевод -. Лун Экспортной версией стала серия Lexus RX (RX 300, RX 330, RX 350) При разработке Toyota Harrier за основу была взята Toyota Camry Toyota Harrier Hybrid (Lexus RX400h, Lexus RX450h) построена на базе HSD.
Двигатели первого поколения:
рядный 4-цилиндровый 2,2-литровый 140 л.с. из. (5S-FE)
line 4-цилиндровый 2,4 л 160 л.с. из. (2AZ-FE)
V-образный 6-цилиндровый 3,0 л 186 л.
из. (1MZ-FE)
V-образный 6-цилиндровый 3,0 л 201 л. из. (1MZ-FE)
V-образный 6-цилиндровый 3,0 л 220 л.с. из. (1MZ-FE)
Двигатели второго поколения:
рядный 4-цилиндровый 2,4 л 160 л.с. из. (2AZ-FE)
V-образный 6-цилиндровый 3,0 л. 204 л.из. (Harrier в 220 л. С.) (1MZ-FE)
V-образный 6-цилиндровый 3.3 л. 233 л. из. (3MZ-FE)
V-образный 6-цилиндровый 3,5 л 276 л. из. (2GR-FE)
Гибридный V-образный 6-цилиндровый 3,3 л 272 л. из. (3МЗ-ФЭ)
принципиальная схема завода по обогащению железной руды Канада
El Futuro Del Mercado De Revestimiento De Molinos De Bolas Perspectiva Global Y Regional Impacto de Covid19 en el mercado de Revestimiento De Molino De Bolas: [Covid19 es una situación imprevista y sin priordentes que ha puesto al mundo patas arribaY como toda disrupción importante, está superando los límites de la límites de la límites de la Calidad Revestimiento de molinos de bolasMolino Liners Wuxi Orient Antiwear Engineering Co, Ltd является главным агентом по ремонту молиносов, вкладышами Molino Liners и Revestimiento де молиносами цементного камня, тенемос продуктом и сервисом буэна калидад в Китае Revestimientos para los Molinos Equipo Minero A penas se Introductionjeron los molinos de bola, molinos tubulares y molinos de barras en el процесамьенто минералес и штрафы дель сигло XIX, fue posibleterminar que una operacióncontina con alimentación abrasivaide a la erosión del casco del molino Los Primeros Disños de reves
новая щековая дробилка цена
Щековые дробилки на продажу MyLittleSalesman
23 дек.
2020 г.Магазин щековой дробилки на продажу владельцем
немецкая дробильная установка
дробильная установка немецкий перевод Linguee Дробилка известняка 800 т / ч) интегр
дробилка для добычи никеля
Дробилка для никелевой руды Мобильные дробилки по всему миру 30 октября 2015 г. Никелевая дробилка, ni
Сортировать по: релевантность –
Дата
Бератунг Консультанты Мумбаи, Махараштра
Hitachi ABB Power Grids Ченнаи, Тамил Наду
Яшодха С. М. (владелец компании Co Inter Technology) Джайсалмер, Раджастхан3,50,000 ₹ в год
Инженер электроники Какинада, Андхра-Прадеш15 000–25 000 вон в месяц
| Получите новые вакансии для этого поиска по электронной почтеСоздавая оповещение о вакансиях, вы соглашаетесь с нашими Условиями.Вы можете изменить настройки своего согласия в любое время, отказавшись от подписки или как указано в наших условиях. |
Простой синтез высокоэффективных аморфных катализаторов Mn-MIL-100: механизм образования и структурные изменения при применении в окислении CO, химии – Европейский журнал
Легкий синтез высокоэффективных аморфных катализаторов Mn-MIL-100: механизм образования и структурные изменения при применении в окислении COХимия – Европейский журнал ( ЕСЛИ 4.857 ) Дата публикации: 2018-05-30 , DOI: 10.1002 / хим.201800773 Сяодун Чжан, Хунсинь Ли, Сюйтянь Львов, Цзинчэн Сюй, Юйсинь Ван, Чи Хэ, Нин Лю, Ицюн Ян, Инь Ван
Было проведено всестороннее исследование аморфных металлоорганических каркасов Mn-MIL-100 как эффективных катализаторов окисления CO.Это исследование было сосредоточено на объяснении кристаллических-аморфно-кристаллических превращений во время термолиза Mn-MIL-100 и изучении структурных изменений во время реакции окисления CO. Предложен возможный механизм образования аморфного Mn-MIL-100. Аморфный Mn-MIL-100, полученный прокаливанием при 250 ° C (a-Mn-250), показал меньшую удельную поверхность (4 м 2 г -1 ), но высокую каталитическую активность. Кроме того, структура аморфного Mn-MIL-100 была неустойчивой во время реакции.Когда a-Mn-250 обрабатывали реакционной атмосферой при высокой температуре (получая использованный-a-Mn-250-S), аморфные катализаторы превращались в Mn 2 O 3 . Между тем, площадь поверхности по БЭТ (164 м 2 г -1 ) и каталитические характеристики резко увеличились. Кроме того, использованный катализатор-a-Mn-250-S превратился из Mn 2 O 3 в Mn 3 O 4 , что привело к небольшому снижению каталитической активности в присутствии 1 об.% водяной пар в потоке сырья.Предложен схематический механизм изменения структуры в процессе реакции. Успех синтеза зависит от увеличения площади поверхности по БЭТ за счет использования CO в качестве атмосферы для повторной обработки, а повышенная каталитическая активность объясняется уникальной структурой, большим количеством поверхностно-активных форм кислорода, кислородными вакансиями и хорошим восстановлением при низких температурах. поведение.
更新 日期 : 2018-05-30 .



Ее частицы способны нанести вред устройству.
Показатель должен соответствовать значениям, заявленным на упаковке с электродами.
Самостоятельно можно только проверить контакт шнура с розеткой и положение переключателя.
Если на приборе загорается желтый сигнал, значит, требуются замеры напряжения на разъемах ПУ. При отклонении показателей потребуется извлечение платы.
Такие средства помогут защитить кожу и глаза от ожогов.
hotlog.ru/?2252690″ target=”_blank”&amp;amp;amp;amp;amp;amp;amp;amp;amp;amp;amp;amp;amp;amp;amp;amp;amp;amp;amp;amp;amp;amp;amp;amp;amp;amp;amp;amp;amp;gt;&amp;amp;amp;amp;amp;amp;amp;amp;amp;amp;amp;amp;amp;amp;amp;amp;amp;amp;amp;amp;amp;amp;amp;amp;amp;amp;amp;amp;amp;lt;img
src=”http://hit41.hotlog.ru/cgi-bin/hotlog/count?s=2252690&amp;amp;amp;amp;amp;amp;amp;amp;amp;amp;amp;amp;amp;amp;amp;amp;amp;amp;amp;amp;amp;amp;amp;amp;amp;amp;amp;amp;amp;amp;im=313″ border=”0″
width=”88″ title=”HotLog: показано количество посетителей за сегодня, за вчера и всего” alt=”HotLog”&amp;amp;amp;amp;amp;amp;amp;amp;amp;amp;amp;amp;amp;amp;amp;amp;amp;amp;amp;amp;amp;amp;amp;amp;amp;amp;amp;amp;amp;gt;&amp;amp;amp;amp;amp;amp;amp;amp;amp;amp;amp;amp;amp;amp;amp;amp;amp;amp;amp;amp;amp;amp;amp;amp;amp;amp;amp;amp;amp;lt;/a&amp;amp;amp;amp;amp;amp;amp;amp;amp;amp;amp;amp;amp;amp;amp;amp;amp;amp;amp;amp;amp;amp;amp;amp;amp;amp;amp;amp;amp;gt;
1russianbrides.com”&amp;amp;amp;amp;gt;attractive russian brides from Moscow&amp;amp;amp;amp;lt;/a&amp;amp;amp;amp;gt;


pdf
pdf
pdf
pdf
pdf
pdf
pdf
pdf
pdf
pdf
pdf
pdf
pdf
pdf
1 Мб
застегивать
pdf

