Усилитель на TDA7297 (12+12 Ватт)
Очередной двухканальный УНЧ, собранный на распространенной интегральной микросхеме. Низкое питающее напряжение (от +6,5 Вольт) дает возможность применения TDA7297 в портативной радиоаппаратуре и телевизорах. В ней присутствует набор защит от перегрева, перегрузки и короткого замыкания. Также реализованы функции сна и приглушения.
Конструктивно микросхема выполнена в корпусе Multiwatt 15. Имеет металлизированный фланец для крепления теплоотвода. Расположение и обозначение выводов представлено ниже.
Основные характеристики TDA7297
Напряжение питания ………. от 6.5 до 18В
Сопротивление нагрузки ………. 8Ом
Пиковый выходной ток ………. 2А
Выходная мощность (Vcc=16.5В, THD=10%, R=8 Ом) ………. 15 Ватт (на 1 канал)
Частотный диапазон ………. от 20 до 20000 Гц.
Слушать звуковой сигнал, имеющий 10% нелинейных искажений невозможно. Слова и музыка тяжело различимы.
Если судить объективно, исходя из графика разработчика, выходная мощность (при THD =1%, R =8 Ом, Vcc =16,5В) составляет 12Вт на каждый канал.
Более слабый аналог описывается в статье «Двухканальный усилитель на TDA7266 7Вт+7Вт».
Другие интересующие характеристики можно найти в datasheet.
Схема усилителя на TDA7297
Конструктивное исполнение.
Конструкция собрана на односторонней печатной плате размером 60×50мм.
Конденсаторы C2, C3, C5 – керамические (можно пленочные). Резисторы R1, R2 мощностью 0.25Вт.
Электролитические конденсаторы C1, C4 можно применить на 16В, если напряжение усилителя не превышает 12В.
Для удобства крепления монтажных проводов на плату устанавливаются зажимные клеммы.
Для отвода тепла используется алюминиевый радиатор, имеющий площадь охлаждающей поверхности не менее 200мм2. В случае установки усилителя в металлический корпус, необходимо установить диэлектрическую прокладку и втулку.
После сборки обязательно нужно смыть остатки флюса с платы (ацетоном или изопропиловым спиртом), иначе на выходе могут появиться нежелательные искажения.
Режимы ST-BY и MUTE.
Данная схема имеет автономный выход из режима сна и молчания (при подаче питания усилителя). За эту функцию отвечает делитель напряжения (R1, R2), разделяющий Vcc вдвое. Этого напряжения (+6…9В) на выводах 6 и 7 достаточно для включения активного режима и отключения функции приглушения.
Печатная плата усилителя TDA7297 (12+12 Ватт) СКАЧАТЬ
Datasheet на TDA7297 СКАЧАТЬ
УНИВЕРСАЛЬНЫЙ УСИЛИТЕЛЬ НА 10 ВАТТ
Сегодня в нашей программе стереофонический аудио усилитель на TDA7297SA, обеспечивающий 10 + 10 Вт на выходе – это двойной мостовой УМЗЧ, который предназначен для использования в схемах, с однополярным 12 вольтовым питанием. Усилитель действительно на все случаи жизни: область применения начиная от портативной аудио техники (магнитофоны, DVD-плееры, саундбоксы, центры) – и заканчивая автомобильным звукоусиливающим комплексом, где питание будет подаваться не от сетевого БП, а от аккумулятора авто.
Стерео УНЧ на TDA7297SA
Хорошая новость для ленивых – паять особо ничего не придётся, так как основа усилителя специализированная микросхема TDA7297SA от STmicroelectronics, способная обеспечить честных (не китайских) 10 + 10 Вт качественного звука. Мостовая схематика усилителя позволяет преодолеть ограничения максимальной выходной мощности, которую получает обычный усилитель с питанием 12 вольт. Это решение дает в четыре раза больше энергии в нагрузке.
М/с TDA7297 не требует множества внешних компонентов для работы, а система отложенного запуска позволяет избежать формирования щелчков от переходных процессов.
Два дополнительных контакта доступны для внешнего управления и отключения звука: это позволяет контролировать мощность усилителя микроконтроллером, например в случае, когда он используется в автомобильных аудиосистемах.
Основные характеристики TDA7297SA
- Внутренняя защита от коротких замыканий, тепловая защита от перегрузки.

- Напряжение питания от 6В до 18В, ток покоя 50 мА, максимум 2 А.
- Мощность выхода при 12 В 10 + 10 Вт, максимум 15 Вт.
Схема УНЧ
Схема из даташита TDA7297SA
Более красивый вариант цветной схемыЦепи питания подключены к автомобильному аккумулятору или к 12 вольтовому стабилизированному блоку питания. Положительный контакт идет к выводам 3 и 13, а минус идет к 8 (GNDP – силовая питающая земля) и 9 (GNDS – масса звукового сигнала). Левый и правый стерео входы подключены соответственно к выводам 4 и 12 через конденсаторы фильтра 2,2 мкФ (чтобы удалить постоянную составляющую сигнала). Плавный запуск выполнен на резисторах 47к и конденсаторе 10 мкФ.
Печатная плата
Потребляемый ток в режиме ожидания – около 50мА, а во время отключения St-by порядка 100 мкА.
Подготовка усилителя к работе
Первое включение всегда производите от маломощного блока питания, желательно с токовой защитой.
Схеме достаточно 6-9 вольт и ток 100 мА, чтоб уже понять, что всё работает и ошибок монтажа нет!
После успешной проверки установите УНЧ по назначению. Сначала подключите источник питания к контактам входа на плате, обращая внимание на положительную и отрицательную полярность.
Для установки в автомобиле нужно взять напряжение от клеммы аккумулятора: это позволит ограничить помехи, наводящиеся в систему от других приборов в машине. Также стоит обратить внимание на исключение коротких замыканий, так как выходной ток аккумуляторной батареи авто может достигать сотни ампер – это может быть опасно.
Затем подключите аудио сигналы на уровне линейного выхода (около 0,5 В) к соответствующим гнездам типа RCA, причём желательно использование экранированных кабелей. Подключите колонки согласно полярности. Теперь вы можете увеличить громкость и радоваться результату.
Наша передача подходит к концу, всем спасибо за внимание и до новых встреч на страницах радиолюбительского интернет-журнала Радиосхемы!
Форум по УНЧ
Форум по обсуждению материала УНИВЕРСАЛЬНЫЙ УСИЛИТЕЛЬ НА 10 ВАТТ
Практические схемы унч на микросхемах серии tda.
Простой мощный стерео усилитель на одной микросхеме TDA7297. Схема. Габаритные размеры и распиновка выводов микросхемы TDA2030Разновидностей бюджетных усилителей довольно много и это один из них. Схема очень проста и содержит в своем составе всего одну микросхему, несколько резисторов и конденсаторов. Характеристики усилителя довольно серьезные, при столь незначительных затратах. Выходная мощность достигает 100 Вт в максимальной мощности. Абсолютно чистый выход равен 70 Вт.
Характеристики усилителя
Более подробные характеристики усилителя на TDA7294:- Питание двухполярное со средней точкой от 12 до 40 В.
- F вых. – 20-20000 Гц
- Р вых. макс. (пит.+-40V, Rн=8 Ом) – 100 Вт.
- Р вых. макс. (пит.+-35V, Rн=4 Ом) – 100 Вт.
- К гарм. (Рвых.=0.7 Р макс.) – 0.1%.
- Uвх – 700 мВ.
Такие усилители отлично работают в паре, поэтому делайте таких таких два и у вас получится простой стерео усилитель.

Блок питания для усилителя желательно выбирать в полтора раза мощнее, так что учтите.
Печатная плата усилителя
Рисунок расположения элементов:Скачать в плату в формате lay:
(cкачиваний: 1084)
При печати выставить масштаб 70%.
Готовый усилитель
Микросхему необходимо устанавливать на радиатор, лучше с вентилятором, так как он будет меньше в размерах. Делать печатную плату совсем не обязательно. Можно взять макетную с большим количеством отверстий и собрать усилитель минут за 30.
Я советую вам собрать столь простой усилитель, который себя отлично зарекомендовал.
Блок питания
Блок питания полнен по классической схеме с трансформатором 150 Вт. Рекомендую брать трансформатор с кольцевым сердечником, так как он мощнее, меньше и излучает минимум сетевых помех и электромагнитного фона переменного напряжения. Фильтрующие конденсаторы каждого плеча 10000 мкФ.
Собирайте свой усилитель и до новых встреч!
Статья посвящается любителям громкой и качественной музыки. TDA7294 (TDA7293) – микросхема усилителя низкой частоты производства французской фирмы THOMSON. Схема содержит полевые транзисторы, что обеспечивает высокое качество звучания и мягкий звук. Простая схема, мало добавочных элементов делает схему доступной для изготовления любому радиолюбителю. Правильно собранный усилитель из исправных деталей начинает работать сразу и в наладке не нуждается.
Усилитель мощности звуковой частоты на микросхеме TDA 7294 отличается от остальных усилителей такого класса:
- высокая выходная мощность,
- широкий диапазон напряжения питания,
- низкий процент гармонических искажений,
- «мягкий» звук,
- мало «навесных» деталей,
- невысокая стоимость.
Применять можно в радиолюбительских аудиоустройствах, при доработке усилителей, акустических систем, устройств аудиотехники и т.д.
На рисунке ниже показана типовая принципиальная схема усилителя мощности для одного канала.
Микросхема TDA7294 это мощный операционный усилитель, коэффициент усиления которого устанавливается цепью отрицательной обратной связи, включенной между его выходом (14 выв. микросхемы) и инверсионным входом (выв. 2 микросхемы). Прямой сигнал поступает на вход (выв. 3 микросхемы). Цепь состоит из резисторов R1 и конденсатора С1. Изменяя значения сопротивлений R1 можно подстроить чувствительность усилителя под параметры предварительного усилителя.
Технические характеристики микросхемы TDA7294
Технические характеристики микросхемы TDA7293
Для сборки этого усилителя понадобятся следующие детали:
- Микросхема TDA7294 (или TDA7293)
2. Резисторы мощностью 0.25 вата
R1 – 680 Om
R2, R3, R4 – 22 kOm
R5 – 10 kOm
R6 – 47 kOm
R7 – 15 kOm
3. Конденсатор плёночный, полипропиленовый:
C1 – 0.74 mkF
4. Конденсаторы электролитические:
C2, C3, C4 – 22 mkF 50 volt
C5 – 47 mkF 50 volt
5. Резистор переменный сдвоенный – 50 kOm
На одной микросхеме можно собрать моно усилитель.
Монтаж элементов схемы выполнен на печатной плате из одностороннего фольгированного стеклотекстолита.
Похожая схема, но немного побольше элементов, в основном конденсаторов. Включена схема задержки включения по входу «mute» выв.10. Это сделано для мягкого, без хлопков, включения усилителя.
На плату устанавливается микросхема, у которой удалены не использующиеся выводы: 5, 11 и 12. Производите монтаж проводом с сечением не менее 0,74 мм2. Саму микросхему необходимо установить на радиатор площадью не менее 600 см2. Радиатор не должен касаться корпуса усилителя так, как на нём будет отрицательное напряжение питания. Сам же корпус необходимо соединить с общим проводом.
Если использовать меньшую площадь радиатора, необходимо сделать принудительный обдув, поставив вентилятор в корпус усилителя. Вентилятор подойдёт от компьютера, напряжением на 12 вольт.
Микросхемы для обоих каналов можно установить на один общий радиатор.
Блок питания представляет собой понижающий трансформатор с двумя обмотками напряжением 25 вольт и силой тока не менее 5 ампер. Напряжение на обмотках должно быть одинаковым и конденсаторы фильтра тоже.
Нельзя допускать перекоса напряжения. При подаче двухполярного питания на усилитель, оно должно подаваться одновременно!
Диоды в выпрямителе лучше поставить сверхбыстрые, но в принципе подойдут и обычные типа Д242-246 на ток не менее 10А. Желательно параллельно каждому диоду припаять конденсатор ёмкостью 0,01 мкф. Также можно использовать готовые диодные мосты с такими же параметрами по току.
Конденсаторы фильтра C1 и C3 имеют ёмкость 22.
000 мкф на напряжение 50 вольт, конденсаторы C2 и C4 имеют ёмкость 0,1 мкф.
Напряжение питания в 35 вольт должно быть только при нагрузке 8 Ом, если у вас нагрузка 4 Ома, то напряжение питания надо уменьшить до 27 вольт. В этом случае напряжение на вторичных обмотках трансформатора должно быть 20 вольт.
Можно использовать два одинаковых трансформатора мощностью 240 ватт каждый. Один из них служит для получения положительного напряжения, второй – отрицательного. Мощность двух трансформаторов составляет 480 ватт, что вполне подойдет для усилителя с выходной мощностью 2 х 100 Ватт.
Трансформаторы ТБС 024 220-24 можно заменить на любые другие мощностью не менее 200 Ватт каждый. Как писали выше питание должно быть одинаковое – транcформаторы должны быть одинаковые!!! Напряжение на вторичной обмотке каждого трансформатора от 24 до 29 вольт.
Схема усилителя
повышенной мощности на двух микросхемах TDA7294 по мостовой схеме.По такой схеме для стерео варианта понадобится четыре микросхемы.
Технические характеристики усилителя:
- Максимальная выходная мощность на нагрузке 8 Ом (пит. +/- 25В) – 150 Вт;
- Максимальная выходная мощность на нагрузке 16 Ом (пит. +/- 35В) – 170 Вт;
- Сопротивление нагрузки: 8 – 16 Ом;
- Коэф. гармонических искажений, при макс. мощности 150 ватт, напр. 25В, нагр. 8 Ом, частоте 1 кГц – 10%;
- Коэф. гармонических искажений, при мощности 10-100 ватт, напр. 25В, нагр. 8 Ом, частоте 1 кГц – 0,01%;
- Коэф. гармонических искажений, при мощности 10-120 ватт, напр. 35В, нагр. 16 Ом, частоте 1 кГц – 0,006%;
- Частотный диапазон (при нер. АЧХ 1 db) – 50Гц … 100кГц.
Вид готового усилителя в деревянном корпусе с прозрачной верхней крышкой из оргстекла.
Для работы усилителя в полную мощность нужно подать необходимый уровень сигнала на вход микросхемы, а это не менее 750мВ. Если сигнала не хватает, то нужно собрать для раскачки предварительный усилитель.
Налаживание усилителя
Правильно собранный усилитель в налаживании не нуждается, но никто не гарантирует, что все детали абсолютно исправны, при первом включении нужно соблюдать осторожность.
Первое включение проводится без нагрузки и с отключенным источником входного сигнала (лучше вообще закоротить вход перемычкой). Хорошо бы в цепь питания (и в «плюс» и в «минус» между источником питания и самим усилителем) включить предохранители порядка 1А. Кратковременно (~0,5 сек.) подаем напряжение питания и убеждаемся, что ток, потребляемый от источника небольшой – предохранители не сгорают. Удобно, если в источнике есть светодиодные индикаторы – при отключении от сети, светодиоды продолжают гореть не менее 20 секунд: конденсаторы фильтра долго разряжаются маленьким током покоя микросхемы.
Если потребляемый микросхемой ток большой (больше 300 мА), то причин может быть много: КЗ в монтаже; плохой контакт в «земляном» проводе от источника; перепутаны «плюс» и «минус»; выводы микросхемы касаются перемычки; неисправна микросхема; неправильно впаяны конденсаторы С11, С13; неисправны конденсаторы С10-С13.
Убедившись, что с током покоя все нормально, смело включаем питание и измеряем постоянное напряжение на выходе.
Его величина не должна превышать +-0,05 В. Большое напряжение говорит о проблемах с С3 (реже с С4), или с микросхемой. Бывали случаи, когда «межземельный» резистор либо был плохо пропаян, либо вместо 3 Ом имел сопротивление 3 кОм. При этом на выходе была постоянка 10…20 вольт.
Подключив к выходу вольтметр переменного тока, убеждаемся, что переменное напряжение на выходе равно нулю (это лучше всего делать с замкнутым входом, или просто с не подключенным входным кабелем, иначе на выходе будут помехи). Наличие на выходе переменного напряжения говорит о проблемах с микросхемой, или цепями С7R9, С3R3R4, R10.
К сожалению, зачастую обычные тестеры не могут измерить высокочастотное напряжение, которое появляется при самовозбуждении (до 100 кГц), поэтому лучше всего здесь использовать осциллограф.
Всё! Можно наслаждаться любимой музыкой!
Схема усилителя на TDA2030 является самым простым и качественным усилителем, который может повторить даже школьник.
Описание микросхемы TDA2030A
В роли микросхемы усилителя в этой статье мы возьмем микросхему TDA2030A, которую можно купить абсолютно в любом радиомагазине по цене не дороже, чем буханка черного хлеба.
TDA2030А – это микросхема, которая исполняется Pentawatt (корпус с пятью выводами для мощных линейных интегральных схем). Используется в основном как усилитель низкой частоты (УНЧ) в классе усиления AB. Максимальное однополярного питания составляет 44 Вольта. Вряд ли вы найдете такое напряжение в своей домашней лаборатории. Поэтому, использование этой микросхемы вполне подойдет для ваших электронных безделушек без вреда спалить микросхему.
Также TDA2030A имеет большой выходной ток вплоть до пикового 3,5 Ампер и имеет низкие гармонические и перекрестные искажения. Это значит, что усилитель, собранный на этой микросхеме, будет иметь очень даже неплохое звучание. Кроме того, микросхема включает в себя защиту от и автоматически ограничивает рассеиваемую мощность.
Также включена защита от перегрева, при которой микросхема автоматически отключается при высоком нагреве корпуса.
P.S. Так как в основном рынок захлестнули китайские TDAшки, не исключено, что эти защиты могут сработать не так, как надо, а могут не сработать вообще. Поэтому, не рекомендую проверять их на КЗ и на перегрев.
Самая простейшая схема усилителя на TDA2030A
Как вы видите, ничего сложного здесь нет. При сборке схемы не забывайте про электролитические , которые имеют полярность и максимальное напряжение. Как вы помните, оно не должно превышать +Uпит. +Uпит в этой схеме можно брать от 12 и до 44 Вольт.
Мощная схема усилителя на TDA2030A
Если есть желание, то можно собрать схему с парой комплементарных транзисторов, тем самым увеличив выходную мощность. Другими словами, ваш динамик будет орать еще громче, если он, конечно, будет рассчитан на такую мощность. Схема ничуть не сложнее, чем предыдущая:
Если не найдете зарубежные транзисторы BD907 и BD908, то их можно заменить на отечественные аналоги КТ819 и КТ818 соответственно.
Все выше предложенные схемы усиливают только один канал. Для усиления стереосигнала нам потребуется сделать еще один такой же усилитель. Также не забывайте про радиаторы, так как на высокой мощности микросхема сильно греется.
Заключение
Я уже давненько собирал эти схемы и убедился в их работоспособности. Хотя мне наступил медведь на ухо, но могу точно сказать, что по качеству звучания такие усилители нисколько не уступают каким-нибудь Hi-Fi навороченным усилителям. Вполне пойдет для какой-либо комнатушки, либо среднего размера гаража, чтобы потанцевать под любимые песни.
Все эти схемы вы можете найти также в даташите на микросхему. Даташит можете скачать по ссылке, либо без проблем найти в интернете.
Где купить усилитель
На Алиэкспрессе есть даже готовый упрощенный простой схемы усилителя
Его можете посмотреть по этой ссылке.
Если вообще не желаете заморачиваться по поводу пайки усилителей, то можно приобрести готовые модули, которые будут в разы дешевле, чем готовые усилители в корпусе
Микросхемы TDA8362, TDA8395, TDA4661 (или TDA4665) производятся фирмой PHILIPS и являются основой большинства аналоговых телевизоров, производимых в Европе (или для Европы).
Микросхема TDA8362 – универсальный малосигнальный аналоговый телевизионный процессор, это значит, что микросхема содержит полный тракт обработки сигнала начиная с выхода высокочастотного преобразователя (тюнера) и до каскадов выходного усиления видеосигналов основных цветов, усилителя мощности ЗЧ и выходных каскадов строчной кадровой развертки.
Микросхема содержит тракт УПЧИ и второй ПЧЗ, тракт яркости и цветности по стандартам PAL и NTSC, схему синхронизации и задающих генераторов разверток, схему регулировки громкости, вставки сигналов телетекста, компьютера или отображения символов регулировки на экране телевизора.
Микросхема имеет раздельные выводы для питания строчной развертки и остальных цепей, что позволяет очень просто блокировать строчную развертку для режима дежурного выключения (STAND-BY). Для создания полного тракта микросхему нужно дополнить емкостной линией задержки на другой микросхеме – TDA4661 или TDA4665.
Чтобы получить возможность режима SECAM нужно добавить еще TDA8395 – микросхему содержащую полный тракт цветности по системе SECAM с минимумом внешних навесных элементов (микросхема фактически включается параллельно собственному тракту цветности TDA8362, а переключение происходит отключением выходов внутренней системой опознавания стандарта).
TDA8362 имеет такие особенности.
Усилитель ПЧ имеет симметричный вход, что позволяет использовать фильтр на ПАВ. Синхронный демодулятор и система формирования напряжения ошибки для АПЧГ (автоподстройка частоты тюнера) имеют один LC контур на выводах 2 и 3.
Система АРУ доя своей работы использует информацию о амплитуде синхроимпульсов или пиков уровня белого, что снижает зависимость работы АРУ от уровня помех или шумов. Время реакции системы АРУ задается конденсатором, подключенным к выводу 48, а рабочая точка изменения напряжения устанавливается изменением постоянного напряжения на выводе 49. Напряжение АРУ снимается с вывода 47.
С выхода предварительного усилителя (вывод 7) видеосигнал через ФНЧ, удаляющий составляющую второй ПЧЗ, поступает на коммутатор видеовходов (вывод 13), который может использоваться для сопряжения с видеомагнитофоном.
Составляющая второй ПЧЗ с выхода предварительного видеоусилителя (вывод 7) через полосой фильтр поступает на вход тракта У ПЧЗ, особенность которого в том, что и поступление входного сигнала ПЧ и регулировка громкости (или блокировка) выполняется по одному и тому же выводу – 5.
Частотный детектор ПЧЗ не имеет внешних резонансных или фазосдвигающих цепей. Предварительный УЗЧ тоже имеет вход для приема внешнего аудиосигнала (от видеомагнитофона) – вывод 6, а переключение (телевидео) происходит по выводу I.
На схему синхронизации сигнал поступает по внутренним цепям Система строчной синхронизации имеет две пегли автоматического регулирования для генерации универсального стробимпульса. Строчный генератор не нуждается в предварительной установке частоты строк, для её стабилизации используется сигнал от кварцевого генератора тракта цветности. Кадровый генератор имеет делитель частоты для автоматической настройки частоты кадров и в регулировке тоже не нуждается.
С выхода коммутатора видеосигнал поступает на режекторный и полосовой фильтры, имеющиеся внутри микросхемы, которые разделяют сигналы цветности и яркости. В усилителе яркости происходит фиксация уровня черного, а затем усиленный сигнал через емкостную линию задержки сигнала яркости (в составе микросхемы) поступает на матрицу основных цветов.
Регулировка яркости и контрастности происходит в выходных усилителях основных цветов. Между яркостной матрицей и этими усилителями включены коммутаторы, которые позволяют сделать вставку телетекста и отображения символов (выводы 22, 23, 24 и вывод 21 – управление коммутаторами).
Сигнал цветности поступает на универсальный PAL / NTSC декодер с автоматическим выбором системы.
С выхода демодулятора цветоразностные сигналы (выводы 30 и 31) поступают на корректирующую емкостную линию задержки на TDA4661 (TDA4665), и с её выходов на схему восстановления постоянной составляющей, в которой происходит регулировка цветовой насыщенности путем изменения уровней цветоразностных сигналов.
Электрические параметры микросхемы TDA8362.
Напряжение питания…………………………………6,7… 10В (номинал 8…9В).
Ток потребления при отсутствии входных сигналов не более….. 80 мА.
Чувствительность УПЧИ не хуже………………………………..
.. 70 мкв.
Дифференциальное входное сопротивление УПЧИ…………1200 ом.
Входная емкость УПЧИ…………………………………не более 5 пф.
Максимальный диапазон регулировки усиления УПЧ системой АРУ……64 дб.
Амплитуда выходного видеосигнала (номинал)………………………2,4 В.
Уровень вершин синхроимпульсов на выходе видеоусилителя…………2,7 В.
Выходное сопротивление видеоусилителя……………………………………48 ом.
Отношение сигнал/шум видеоусилителя не хуже……………………………… 55 дб.
Минимальное значение сигнала ПЧ на входе УПЧИ при котором начинает работать система АРУ…… 200 мкв.
Максимальный размах выходного напряжения АРУ, на тюнер…….. 2 В.
Уровень внешнего видеосигнала, поступающего на коммутатор…………. 0,95В
Уровни внешних RGB сигналов вставки (телетекста)……………………….0,7В
Чувствительность УПЧ звука не хуже………………………………….. 1 мв.
Входное сопротивление УПЧЗ………………………………………………….2,6 ком
Входная емкость УПЧЗ…………………………………………………………… 6 пф.
Среднеквадратическое значение выходного ЗЧ сигнала…………………..0,65В
Диапазон регулировки громкости…………………………………………….. 80 дб.
Чувствительность внешнего входа аудиосигнала………………………….0,35 В
Уровень среза строчной синхронизации…………………………………….. 50%
Полоса захвата частот строчной синхронизации………………………. +/- 900гц
Максимальный выходной ток генератора строчной развертки……… 10мА
Диапазон кадровой синхронизации……………………………………….45…64 гц
Выходной ток кадрового генератора……………………………………… 1 мА
Выходное напряжение обратной связи кадр, генератора 2,5В (переменная сост. 1 В)
Время задержки емкостной линии задержки яркостного сигнала.
….. 260 нc
Полоса пропускания яркостной линии задержки……………………….. 6 мгц
Выбросы по переднему и заднему фронтам яркостной Л3…………….. 140 c
Диапазон автоматической регулировки усилителя цветности……………….. 26 дб
Диапазон захвата системы ФАПЧ кварц, генератора………………………. +-400 гц
Амплитуды цветоразностных сигналов на выходах демодулятора….. 425 мв
Уровень, при котором происходит гашение RGB сигналов (для вставки) ….. 4 В
Амплитуды выходных сигналов основных цветов (на плату кинескопа)………4В
Все напряжения регулировок должны изменяться в пределах…… 0…5В.
Микросхема TDA4661 (TDA4665).
Интегральная линия задержки с корректором, задерживающая сигналы на время действия одной строки – 64 мкс. Предназначена для работы с микросхемами, вырабатывающими положительные цветоразностные сигналы.
Микросхема имеет два гребенчатых фильтра, для реализации задержки используется метод переключения конденсаторов.
Микросхема имеет минимальное количество навесных элементов и не требует настройки. Имеется схема фиксации уровня, что упрощает подключение микросхемы (через конденсаторы). Линия задержки имеет матрицу суммирования прямых и задержанных сигналов.
Сигналы на выходы микросхемы поступают через буферные усилители, уменьшающие степень воздействия входных цепей микросхемы TDA8362 (или другой) на работу ФНЧ. Схема тактируется внутренним тактовым генератором на частоту 3 мгц такая частота необходима для формирования задержки в 64 мкс. Линия задержки выполнена на двух строковых запоминающих устройствах, раздельных для каждого цветоразностного сигнала. С них сигналы поступают на устройства дискретизации с запоминанием отсчетов, и далее на ФНЧ, подавляющие тактовые сигналы.
Внутренний генератор синхронизируется универсальным строб-импульсом, поступающим на вывод 5 от TDA8362. Микросхема подавляет перекрестные помехи яркость-цветность.
Электрические параметры TDA4661 (TDA4665):
Напряжение питания на первом выводе.
……………………………………. 5,3…6В
Ток потребления по первому выводу…………………………………………. 2 мА
Напряжение питания на втором выводе…………………..5.3…6В, ток 8 мА.
Значение входного сигнала R-Y PAL от пика до пика…………………. 0,525 В
Значение входного сигнала B-Y PAL от пика до пика………………….. 0,675 В
Значение входного сигнала R-Y SECAM от пика до пика………………1,05 В
Значение входного сигнала B-Y SECAM от пика до пика………………1,35 В
Усиление сигналов PAL…………………………..5,5 дб, SECAM………….. (-0,5дб).
Довольно простая, Повторить ее сможет даже человек, не очень сильный в электротехнике. УНЧ на этой микросхеме будет идеальным для использования в составе акустической системы для домашнего компьютера, телевизора, кинотеатра. Преимущество его в том, что не требуется тонкая наладка и настройка, как в случае с транзисторными усилителями. А уж что говорить про отличие от ламповых конструкций – габариты намного меньше.
Не требуется высокого напряжения для питания анодных цепей. Конечно, присутствует нагрев, как и в ламповых конструкциях. Поэтому в том случае, если планируется использование усилителя на протяжении долгого времени, лучше всего установить кроме алюминиевого радиатора еще и хотя бы небольшой вентилятор для осуществления принудительного обдува. Без него на микросборке TDA7294 схема усилителя будет работать, но велика вероятность перехода в защиту по температуре.
Почему TDA7294?
Эта микросхема пользуется большой популярностью уже более 20 лет. Она завоевала доверие у радиолюбителей, так как у нее очень высокие характеристики, усилители на ее основе простые, повторить конструкцию сможет любой, даже начинающий радиолюбитель. Усилитель на микросхеме TDA7294 (схема приведена в статье) может быть как монофоническим, так и стереофоническим. Внутреннее устройство микросхемы состоит из Усилитель звуковой частоты, построенный на этой микросхеме, относится к классу АВ.
Достоинства микросхемы
Преимущества использования микросхемы для :
1.
Очень большая мощность на выходе. Порядка 70 Вт, если нагрузка имеет сопротивление 4 Ом. В данном случае применяется обычная схема включения микросхемы.
2. Около 120 Вт при нагрузке 8 Ом (в мостовой схеме).
3. Очень низкий уровень посторонних шумов, искажения несущественные, воспроизводимые частоты лежат в диапазоне, полностью воспринимаемом человеческим ухом — от 20 Гц до 20 кГц.
4. Питание микросхемы может производиться от источника постоянного напряжения 10-40 В. Но есть небольшой недостаток — необходимо использовать двухполярный источник питания.
Стоит обратить внимание на одну особенность — коэффициент искажений при этом не превышает 1 %. На микросборке TDA7294 схема усилителя мощности настолько простая, что даже удивительно, как она позволяет получить такое качественное звучание.
Назначение выводов микросхемы
А теперь более подробно о том, какие выводы имеются у TDA7294. Первая ножка — это «сигнальная земля», соединяется с общим проводом всей конструкции.
Выводы «2» и «3» — инвертирующий и неинвертирующий входы соответственно. «4» вывод также является «сигнальной землей», соединенной с общим проводом. Пятая ножка в усилителях звуковой частоты не используется. «6» ножка – это вольт-добавка, к ней подключается электролитический конденсатор. «7» и «8» выводы — плюс и минус питания входных каскадов соответственно. Ножка «9» — режим ожидания, используется в блоке управления.
Аналогично: «10» ножка – режим приглушения, также применяется при конструировании усилителя. «11» и «12» выводы не используются в конструкции усилителей звуковой частоты. С «14» вывода снимается выходной сигнал и подается на акустическую систему. «13» и «15» выводы микросхемы — это «+» и «-» для подключения питания выходного каскада. На микросхеме TDA7294 схема ничем не отличается от предложенных в статье, дополняется она только который соединяется со входом.
Особенности микросборки
При конструировании усилителя звуковой частоты нужно обращать внимание на одну особенность — минус питания, а это ножки «15» и «8», электрически связаны с корпусом микросхемы.
Поэтому необходимо изолировать его от радиатора, который в любом случае будет использоваться в усилителе. Для этой цели необходимо использовать специальную термопрокладку. Если используется мостовая схема усилителя на TDA7294, обращайте внимание на вариант исполнения корпуса. Он может быть вертикального или горизонтального типа. Наиболее распространенным является вариант исполнения, обозначаемый как TDA7294V.
Защитные функции микросхемы TDA7294
В микросхеме предусмотрено несколько видов защиты, в частности, от перепада питающего напряжения. Если вдруг изменится напряжение питания, то микросхема уйдет в режим защиты, следовательно, не будет электрического повреждения. Выходной каскад также имеет защиту от перегрузок и короткого замыкания. Если корпус прибора нагревается до температуры 145 градусов, отключается звук. При достижении 150 градусов происходит переход в режим ожидания. Все выводы микросхемы TDA7294 защищены от электростатики.
Усилитель мощности
Просто, доступно каждому, а самое главное — дешево.
Буквально за несколько часов вы можете собрать очень хороший усилитель звуковой частоты. Причем большую часть времени вы потратите на то, чтобы осуществить травление платы. Структура всего усилителя состоит из блоков питания и управления, а также 2-х каналов УНЧ. Старайтесь как можно меньше проводов использовать в конструкции усилителя. Придерживайтесь простых рекомендаций:
1. Обязательное условие — это подключение источника питания проводами к каждой плате УЗЧ.
2. Свяжите питающие провода в жгут. С помощью этого получится немного компенсировать магнитное поле, которое создается электрическим током. Для этого необходимо взять все три питающих провода — «общий», «минус» и «плюс», с небольшим натяжением сплести их в одну косичку.
3. Ни в коем случае не используйте в конструкции так называемые «земляные петли». Это случай, когда общий провод, соединяющий все блоки конструкции, замыкается в петлю. Провод массы необходимо подводить последовательно, начиная от входных далее к плате УЗЧ, и заканчиваться должен на выходных разъемах.
Крайне важно входные цепи подключать при помощи экранированных проводов в изоляции.
Блок управления режимами ожидания и приглушения
В этой микросхеме имеется и приглушения. Осуществлять управление функциями нужно при помощи выводов «9» и «10». Включение режима происходит в том случае, если на этих ножках микросхемы нет напряжения, либо оно менее полутора вольт. Чтобы включить режим, необходимо подать на ножки микросхемы напряжение, значение которого превосходит 3,5 В. Чтобы управление платами усилителя происходило одновременно, что актуально для схем, построенных по типу моста, собирается один блок управления для всех каскадов.
Когда усилитель включается, в блоке питания заряжаются все конденсаторы. В блоке управления также один конденсатор накапливает заряд. При накапливании максимально возможного заряда происходит отключение режима ожидания. Второй конденсатор, применяемый в блоке управления, отвечает за функционирование режима приглушения. Он заряжается немного позже, поэтому режим приглушения отключается вторым.
Микросхемы тда унч. Простой мощный стерео усилитель на одной микросхеме TDA7297. Схема. Технические характеристики микросхемы TDA7293
Статья посвящается любителям громкой и качественной музыки. TDA7294 (TDA7293) – микросхема усилителя низкой частоты производства французской фирмы THOMSON. Схема содержит полевые транзисторы, что обеспечивает высокое качество звучания и мягкий звук. Простая схема, мало добавочных элементов делает схему доступной для изготовления любому радиолюбителю. Правильно собранный усилитель из исправных деталей начинает работать сразу и в наладке не нуждается.
Усилитель мощности звуковой частоты на микросхеме TDA 7294 отличается от остальных усилителей такого класса:
- высокая выходная мощность,
- широкий диапазон напряжения питания,
- низкий процент гармонических искажений,
- «мягкий» звук,
- мало «навесных» деталей,
- невысокая стоимость.
Применять можно в радиолюбительских аудиоустройствах, при доработке усилителей, акустических систем, устройств аудиотехники и т.
д.
На рисунке ниже показана типовая принципиальная схема усилителя мощности для одного канала.
Микросхема TDA7294 это мощный операционный усилитель, коэффициент усиления которого устанавливается цепью отрицательной обратной связи, включенной между его выходом (14 выв. микросхемы) и инверсионным входом (выв. 2 микросхемы). Прямой сигнал поступает на вход (выв. 3 микросхемы). Цепь состоит из резисторов R1 и конденсатора С1. Изменяя значения сопротивлений R1 можно подстроить чувствительность усилителя под параметры предварительного усилителя.
Технические характеристики микросхемы TDA7294
Технические характеристики микросхемы TDA7293
Для сборки этого усилителя понадобятся следующие детали:
- Микросхема TDA7294 (или TDA7293)
2. Резисторы мощностью 0.25 вата
R1 – 680 Om
R2, R3, R4 – 22 kOm
R5 – 10 kOm
R6 – 47 kOm
R7 – 15 kOm
3. Конденсатор плёночный, полипропиленовый:
C1 – 0.74 mkF
4. Конденсаторы электролитические:
C2, C3, C4 – 22 mkF 50 volt
C5 – 47 mkF 50 volt
5.
Резистор переменный сдвоенный – 50 kOm
На одной микросхеме можно собрать моно усилитель. Чтобы собрать стерео усилитель, надо сделать две платы. Для этого все необходимые детали умножаем на два, кроме сдвоенного переменного резистора и БП. Но об этом позже.
Монтаж элементов схемы выполнен на печатной плате из одностороннего фольгированного стеклотекстолита.
Похожая схема, но немного побольше элементов, в основном конденсаторов. Включена схема задержки включения по входу «mute» выв.10. Это сделано для мягкого, без хлопков, включения усилителя.
На плату устанавливается микросхема, у которой удалены не использующиеся выводы: 5, 11 и 12. Производите монтаж проводом с сечением не менее 0,74 мм2. Саму микросхему необходимо установить на радиатор площадью не менее 600 см2. Радиатор не должен касаться корпуса усилителя так, как на нём будет отрицательное напряжение питания. Сам же корпус необходимо соединить с общим проводом.
Если использовать меньшую площадь радиатора, необходимо сделать принудительный обдув, поставив вентилятор в корпус усилителя.
Вентилятор подойдёт от компьютера, напряжением на 12 вольт. Саму микросхему следует крепить на радиатор с помощью теплопроводной пасты. Радиатор не соединять с токоведущими частями, кроме шины отрицательного питания. Как писали выше, металлическая пластина сзади микросхемы соединена с цепью отрицательного питания.
Микросхемы для обоих каналов можно установить на один общий радиатор.
Блок питания представляет собой понижающий трансформатор с двумя обмотками напряжением 25 вольт и силой тока не менее 5 ампер. Напряжение на обмотках должно быть одинаковым и конденсаторы фильтра тоже.
Нельзя допускать перекоса напряжения. При подаче двухполярного питания на усилитель, оно должно подаваться одновременно!
Диоды в выпрямителе лучше поставить сверхбыстрые, но в принципе подойдут и обычные типа Д242-246 на ток не менее 10А. Желательно параллельно каждому диоду припаять конденсатор ёмкостью 0,01 мкф. Также можно использовать готовые диодные мосты с такими же параметрами по току.
Конденсаторы фильтра C1 и C3 имеют ёмкость 22.000 мкф на напряжение 50 вольт, конденсаторы C2 и C4 имеют ёмкость 0,1 мкф.
Напряжение питания в 35 вольт должно быть только при нагрузке 8 Ом, если у вас нагрузка 4 Ома, то напряжение питания надо уменьшить до 27 вольт. В этом случае напряжение на вторичных обмотках трансформатора должно быть 20 вольт.
Можно использовать два одинаковых трансформатора мощностью 240 ватт каждый. Один из них служит для получения положительного напряжения, второй – отрицательного. Мощность двух трансформаторов составляет 480 ватт, что вполне подойдет для усилителя с выходной мощностью 2 х 100 Ватт.
Трансформаторы ТБС 024 220-24 можно заменить на любые другие мощностью не менее 200 Ватт каждый. Как писали выше питание должно быть одинаковое – транcформаторы должны быть одинаковые!!! Напряжение на вторичной обмотке каждого трансформатора от 24 до 29 вольт.
Схема усилителя
повышенной мощности на двух микросхемах TDA7294 по мостовой схеме.
По такой схеме для стерео варианта понадобится четыре микросхемы.
Технические характеристики усилителя:
- Максимальная выходная мощность на нагрузке 8 Ом (пит. +/- 25В) – 150 Вт;
- Максимальная выходная мощность на нагрузке 16 Ом (пит. +/- 35В) – 170 Вт;
- Сопротивление нагрузки: 8 – 16 Ом;
- Коэф. гармонических искажений, при макс. мощности 150 ватт, напр. 25В, нагр. 8 Ом, частоте 1 кГц – 10%;
- Коэф. гармонических искажений, при мощности 10-100 ватт, напр. 25В, нагр. 8 Ом, частоте 1 кГц – 0,01%;
- Коэф. гармонических искажений, при мощности 10-120 ватт, напр. 35В, нагр. 16 Ом, частоте 1 кГц – 0,006%;
- Частотный диапазон (при нер. АЧХ 1 db) – 50Гц … 100кГц.
Вид готового усилителя в деревянном корпусе с прозрачной верхней крышкой из оргстекла.
Для работы усилителя в полную мощность нужно подать необходимый уровень сигнала на вход микросхемы, а это не менее 750мВ. Если сигнала не хватает, то нужно собрать для раскачки предварительный усилитель.
Налаживание усилителя
Правильно собранный усилитель в налаживании не нуждается, но никто не гарантирует, что все детали абсолютно исправны, при первом включении нужно соблюдать осторожность.
Первое включение проводится без нагрузки и с отключенным источником входного сигнала (лучше вообще закоротить вход перемычкой). Хорошо бы в цепь питания (и в «плюс» и в «минус» между источником питания и самим усилителем) включить предохранители порядка 1А. Кратковременно (~0,5 сек.) подаем напряжение питания и убеждаемся, что ток, потребляемый от источника небольшой – предохранители не сгорают. Удобно, если в источнике есть светодиодные индикаторы – при отключении от сети, светодиоды продолжают гореть не менее 20 секунд: конденсаторы фильтра долго разряжаются маленьким током покоя микросхемы.
Если потребляемый микросхемой ток большой (больше 300 мА), то причин может быть много: КЗ в монтаже; плохой контакт в «земляном» проводе от источника; перепутаны «плюс» и «минус»; выводы микросхемы касаются перемычки; неисправна микросхема; неправильно впаяны конденсаторы С11, С13; неисправны конденсаторы С10-С13.
Убедившись, что с током покоя все нормально, смело включаем питание и измеряем постоянное напряжение на выходе. Его величина не должна превышать +-0,05 В. Большое напряжение говорит о проблемах с С3 (реже с С4), или с микросхемой. Бывали случаи, когда «межземельный» резистор либо был плохо пропаян, либо вместо 3 Ом имел сопротивление 3 кОм. При этом на выходе была постоянка 10…20 вольт.
Подключив к выходу вольтметр переменного тока, убеждаемся, что переменное напряжение на выходе равно нулю (это лучше всего делать с замкнутым входом, или просто с не подключенным входным кабелем, иначе на выходе будут помехи). Наличие на выходе переменного напряжения говорит о проблемах с микросхемой, или цепями С7R9, С3R3R4, R10.
К сожалению, зачастую обычные тестеры не могут измерить высокочастотное напряжение, которое появляется при самовозбуждении (до 100 кГц), поэтому лучше всего здесь использовать осциллограф.
Всё! Можно наслаждаться любимой музыкой!
Автор статьи: Новик П.
Введение
Конструирование усилителя всегда было задачей не простой. К счастью, в последнее время, появилось много интегрированных решений, облегчающий жизнь конструкторам-любителям.
Я тоже не стал себе усложнять задачу и выбрал наиболее простой, качественный, с малым количеством деталей, не требующий настройки и стабильно работающий усилитель на микросхеме TDA7294 от SGS-THOMSON MICROELECTRONICS. В последнее время в интернете распространились претензии к этой микросхеме, которые выражались примерно в следующем: “самопроизвольно возбуждается, при неправильной разводке; горит, по любому поводу, и т.д.”. Ничего подобного. Спалить её можно только неправильным включением или замыканием, а случаев возбуждения не было замечено ни разу, и не только у меня. Кроме того, у неё есть внутренняя защита от короткого замыкания в нагрузке и защита от перегрева. Также в ней реализованы
функция приглушения (используется для предотвращения щелчков при включении) и функция режима ожидания (когда нет сигнала).
Эта ИМС представляет собой УНЧ класса АВ. Одной из основных особенностей этой микросхемы является применение полевых транзисторов в предварительных и выходных каскадах усиления. К ее достоинствам относятся большая выходная мощность (до 100 Вт на нагрузке сопротивлением 4 Ом), возможность работы в широком диапазоне питающих напряжений, высокие технические характеристики (малые искажения, низкий уровень шума, широкий диапазон рабочих частот и т.д.), минимум необходимых внешних компонентов и небольшая стоимость
Основные характеристики TDA7294:
Параметр | Условия | Минимум | Типовое | Максимум | Единицы |
| Напряжение питания | ±10 | ±40 | В | ||
| Диапазон воспроизводимых частот | сигнал 3db Выходная мощность 1Вт | 20-20000 | Гц | ||
| Долговременная выходная мощность (RMS) | коэф-т гармоник 0,5%: Uп = ± 35 В, Rн = 8 Ом Uп = ± 31 В, Rн = 6 Ом Uп = ± 27 В, Rн = 4 Ом | 60 60 60 | 70 70 70 | Вт | |
Пиковая музыкальная выходная мощность (RMS), длительность 1 сек.![]() | коэф-т гармоник 10%: Uп = ± 38 В, Rн = 8 Ом Uп = ± 33 В, Rн = 6 Ом Uп = ± 29 В, Rн = 4 Ом | 100 100 100 | Вт | ||
| Общие гармонические искажения | Po = 5Вт; 1кГц Po = 0,1-50Вт; 20-20000Гц | 0,005 | 0,1 | % | |
| Uп = ± 27 В, Rн = 4 Ом: Po = 5Вт; 1кГц Po = 0,1-50Вт; 20-20000Гц | 0,01 | % | |||
| Температура срабатывания защиты | 145 | 0 C | |||
| Ток в режиме покоя | 20 | 30 | 60 | мА | |
| Входное сопротивление | 100 | кОм | |||
| Коэффициент усиления по напряжению | 24 | 30 | 40 | дБ | |
| Пиковое значение выходного тока | 10 | А | |||
| Рабочий диапазон температур | 0 | 70 | 0 C | ||
| Термосопротивление корпуса | 1,5 | 0 C/Вт | |||
(PDF формат).
Схем включения этой микросхемы достаточно много, рассмотрю самую простую:
Типовая схема включения:
Перечень элементов:
| Позиция | Наименование | Тип | Количество |
| С1 | 0,47 мкФ | К73-17 | 1 |
| С2, С4, С5, С10 | 22 мкФ х 50 B | К50-35 | 4 |
| С3 | 100 пФ | 1 | |
| C6, С7 | 220 мкФ х 50 B | К50-35 | 2 |
| C8, С9 | 0,1 мкФ | К73-17 | 2 |
| DA1 | TDA7294 | 1 | |
| R1 | 680 Ом | МЛТ-0,25 | 1 |
| R2…R4 | 22 кОм | МЛТ-0,25 | 3 |
| R5 | 10 кОм | МЛТ-0,25 | 1 |
| R6 | 47 кОм | МЛТ-0,25 | 1 |
| R7 | 15 кОм | МЛТ-0,25 | 1 |
Микросхему необходимо установить на радиатор площадью >600 см 2 .
Будьте внимательны, на корпусе микросхемы находится не общий, а минус питания! При установке микросхемы на радиатор лучше использовать термопасту. Желательно проложить между микросхемой и радиатором диэлектрик (слюду, например). В первый раз я не придал этому значения, подумал, а с какого такого перепугу я буду замыкать радиатор на корпус, но в процессе отладки конструкции, нечаянно упавший со стола пинцет замкнул как раз радиатор на корпус. Взрыв был классным! Микросхемы просто разнесло на куски! В общем отделался лёгким испугом и 10$
:). На плате с усилителем желательно также поставить на питание мощные электролиты 10000мк х 50в, дабы при пиках мощности провода от блока питания не давали провалы напряжения. Вообще, чем больше ёмкость конденсаторов на питании – тем лучше, как говорится “кашу маслом не испортишь”. Конденсатор C3 можно убрать (или не ставить), я так и сделал. Как выяснилось, именно из-за него, при включении перед усилителем регулятора громкости (простого переменного резистора) получалась RC цепочка, которая при увеличении громкости косила высокие частоты, а вообще он нужен чтобы предотвращать возбуждение усилителя при подаче на вход ультразвука.
Вместо C6, C7 я поставил на плате 10000мк х 50в, С8, С9 можно ставить любого близкого номинала – это фильтры питания, они могут стоять в блоке питания, а можно их припаять навесным монтажом, что я и сделал.
Плата:
Я лично не очень люблю использовать готовые платы, по одной простой причине – трудно найти точно такие же по размеру элементы. Но в усилителе разводка может сильно влиять на качество звука, поэтому Вам решать какую плату выбрать. Поскольку я собирал усилитель сразу на 5-6 каналов, соответственно плата сразу на 3 канала:
В векторном формате (Corel Draw 12)
Блок питания усилителя, фильтр НЧ и др.
Блок питания
Почему-то, блок питания усилителя вызывает много вопросов. На самом деле, как раз тут-то, всё достаточно просто. Трансформатор, диодный мост и конденсаторы – это основные элементы блока питания. Этого достаточно для сборки самого простого блока питания.
Для питания усилителя мощности стабилизация напряжения
неважна, а важны ёмкости конденсаторов по питанию, чем больше – тем лучше.
Важна также толщина проводов от блока питания до усилителя.
Мой блок питания реализован по следующеё схеме:
Питание +-15В предназначено для питания операционных усилителей в предварительных каскадах усилителя. Можно обойтись без дополнительных обмоток и диодных мостов, запитав модуль стабилизации от 40В, но стабилизатору придётся гасить очень большой перепад напряжения, что приведёт к значительному нагреву микросхем стабилизаторов. Микросхемы стабилизаторов 7805/7905 – импортные аналоги наших КРЕН.
Возможны вариации блоков А1 и А2:
Блок A1 – фильтр для подавления помех питания.
Блок А2 – блок стабилизированных напряжений +-15В. Первый альтернативный вариант – простой в реализации, для питания слаботочных источников, второй – качественный стабилизатор, но требует точного подбора комплектующих (резисторов), иначе получите перекос плеч “+” и “-“, что даст потом перекос нуля на операционных усилителях.
Трансформатор
Трансформатор блока питания для стерео усилителя на 100Ват
должен быть примерно 200Ват.
Поскольку я делал усилитель на 5 каналов, мне
понадобился трансформатор помощнее. Но мне не надо было выкачивать все
100Ват, да и все каналы не могут одновременно отбирать мощность. Мне попался на рынке трансформатор
TESLA (ниже на фото) ват эдак на 250 – 4 обмотки проводом 1,5мм по 17В
и 4 обмотки по 6,3В. Соединив их последовательно я получил нужные
напряжения, правда пришлось немного отмотать две обмотки на 17В, дабы получить
суммарное напряжение двух обмоток ~27-30В, поскольку обмотки были сверху –
труда особого это не составило.
Отличная вещь – тороидальный трансформатор, такие
используются для питания галогенок в светильниках, на рынках и магазинах их
полно. Если конструктивно два таких трансформатора положить один на другой –
излучение будет взаимно компенсироваться, что уменьшит наводки на элементы
усилителя. Беда в том, что они имеют одну обмотку на 12В. У нас на
радиорынке можно сделать такой трансформатор на заказ, но стоит это
удовольствие будет прилично.
В принципе, можно купить 2 трансформатора на
100-150Ват и перемотать вторичные обмотки, количество витков вторичной
обмотки надо будет увеличить примерно в 2-2,4 раза.
Диоды / диодные мосты
Можно купить импортные диодные сборки с током 8-12А, это
значительно упрощает конструкцию. Я использовал импульсные диоды КД 213,
причём делал отдельно по мосту на каждое плечо, чтобы дать запас по току для
диодов. При включении происходит заряд мощных конденсаторов, бросок тока при
этом весьма существенен, при напряжении 40 В и емкости 10000 мкФ ток зарядки такого конденсатора составляет ~10 А,
соответственно по двум плечам 20А. При этом трансформатор и выпрямительные диоды кратковременно работают в режиме короткого замыкания. Пробой диодов по току даст неприятные последствия. Диоды
были установлены на радиаторы, но я не обнаружил нагрева самих диодов –
радиаторы были холодные. Для
устранения помех по питанию, рекомендуют параллельно каждому диоду в мосте,
устанавливать конденсатор ~0,33мкф тип К73-17.
Я правда, делать этого не
стал. В цепи +-15В можно применить мосты типа КЦ405, на ток 1-2А.
Конструкция
Готовая конструкция.
Самое занудное занятие – корпус. В качестве корпуса я взял старый слим корпус от персонального компьютера. Пришлось его немного укоротить по глубине, хотя это было непросто. Считаю, что корпус получился удачным – блок питания находится в отдельном отсеке и можно ещё 3 канала усиления засунуть в корпус свободно.
После полевых испытаний, выяснилось, что нелишне поставить вентиляторы на обдув радиаторов, несмотря на то, что радиаторы имеют весьма внушительные размеры. Пришлось надырявить корпус снизу и сверху, для хорошей вентиляции. Вентиляторы подключены через 100Ом подстроечный резистор 1Вт на самые малые обороты (см. след рисунок).
Блок усилителя
Микросхемы стоят на слюде и термопасте, винты тоже надо
изолировать. Радиаторы и плата прикручены к корпусу через диэлектрические
стойки.
Входные цепи
Очень хотелось этого не делать, только в надежде, что это всё временно….
После навешивания этих кишек, в колонках появился небольшой гул, видимо с “землёй” чё то стало не так. Мечтаю о том дне, когда я выкину это всё из усилителя и буду использовать его только как усилитель мощности.
Плата сумматора, фильтра НЧ, фазовращателя
Блок регуляции
Результат
Сзади получилось красивей, хоть ты его разверни попой вперёд… 🙂
Стоимость конструкции.
| TDA 7294 | $25,00 |
| конденсаторы (мощные элетролиты) | $15,00 |
| конденсаторы (остальные) | $15,00 |
| разъемы | $8,00 |
| кнопка включения | $1,00 |
| диоды | $0,50 |
| трансформатор | $10,50 |
| радиаторы с кулерами | $40,00 |
| резисторы | $3,00 |
| переменные резисторы + ручки | $10,00 |
| галетник | $5,00 |
| корпус | $5,00 |
| операционные усилители | $4,00 |
| стабилизаторы напряжения | $2,00 |
| Всего | $144,00 |
Да, недешево что-то получилось.
Скорее всего чего-то не учёл, просто
покупалось, как всегда, всего гораздо больше, ведь пришлось ещё
экспериментировать, да и сжёг я 2 микросхемы и взорвал один мощный
электролит (всего этого я не учитывал). Это расчёт усилителя на 5 каналов.
Как видно очень недёшево получились радиаторы, я использовал недорогие, но
массивные кулера для процессоров, на то время (полтора года назад) они были
очень хороши для охлаждения процессоров. Если учесть, что ресивер начального
уровня можно купить за 240$, то можно и задуматься
– а надо ли Вам это:), правда там стоит усилитель
более низкого качества. Усилители такого класса стоят порядка 500$.
Список радиоэлементов
| Обозначение | Тип | Номинал | Количество | Примечание | Магазин | Мой блокнот |
|---|---|---|---|---|---|---|
| DA1 | Аудио усилитель | TDA7294 | 1 | В блокнот | ||
| C1 | Конденсатор | 0. 47 мкФ | 1 | К73-17 | В блокнот | |
| С2, С4, С5, С10 | 22 мкФ х 50 B | 4 | К50-35 | В блокнот | ||
| С3 | Конденсатор | 100 пФ | 1 | В блокнот | ||
| C6, С7 | Электролитический конденсатор | 220 мкФ х 50 B | 2 | К50-35 | В блокнот | |
| C8, С9 | Конденсатор | 0.1 мкФ | 2 | К73-17 | В блокнот | |
| R1 | Резистор | 680 Ом | 1 | МЛТ-0.25 | В блокнот | |
| R2-R4 | Резистор | 22 кОм | 3 | МЛТ-0. 25 | В блокнот | |
| R5 | Резистор |
Усилитель низкой частоты (УНЧ) это такое устройство для усиления электрических колебаний, соответствующих слышимому человеческим ухом диапазону частот, т.е УНЧ должны усиливать в диапазоне частот от 20 ГЦ до 20 кГц, но некоторые УНЧ могут иметь диапазон и до 200 кГц. УНЧ может быть собран в виде самостоятельного устройства, или использоваться в более сложных устройствах – телевизорах, радиоприёмниках, магнитолах и т.п
Особенность этой схемы в том, что 11 вывод микросхемы TDA1552 управляет режимами работы – Обычным или MUTE.
С1, С2 – проходные блокировочные конденсаторы, используются для отсекания постоянной составляющей синусоидального сигнала. Электролитические конденсаторы лучше не использовать. Микросхему TDA1552 желательно разместить на радиаторе с использованием теплопроводящей пасты.
В принципе представленные схемы является мостовыми, т.
к в одном корпусе микросборки TDA1558Q имеется 4 канала усиления, поэтому выводы 1 – 2, и 16 – 17 соединены попарно, и на них поступают входные сигналы обоих каналов через конденсаторы С1 и С2. Но если вам нужен силитель на четыре колонки, тогда можно воспользоваться вариантом схемы ниже, правда мощность при этом будет в 2 раза меньше на канал.
Основа конструкции микросборка TDA1560Q класса H. Максимальная мощность такого УНЧ достигает 40 Вт, при нагрузки в 8 Ом. Такая мощность обеспечивается увеличенным напряжением примерно в два раза, благодаря работе емкостей.
Выходная мощность усилителя в первой схеме собранного на TDA2030- 60Вт при нагрузке 4 Ома и 80Вт при нагрузке 2 Ома; TDA2030А 80Вт при нагрузке 4 Ома и 120Вт при нагрузке 2 Ома. Вторая схема рассмотренного УНЧ уже с выходной мощностью 14 Ватт.
Это типовой двух канальный УНЧ. С небольшой обвязкой из пассивных радиокомпонентов на этой микросхеме можно собрать превосходный стереоусилитель с выходной мощностью на каждом канале 1 Вт.
Микросборка TDA7265 – представляет из себя достаточно мощный двухканальный Hi-Fi усилитель класса АВ в типовом корпусе Multiwatt, микросхема нашла свою нишу в высококачественной стерео технике, Hi-Fi класса. Проста схемы включения и отличные параметры сделали TDA7265 прекрасно сбалансированным и великолепным решением при построении радиолюбительской высококачественной аудио аппаратуры.
Сначала был собран тестовый вариант на макетной плате в точности как по даташиту по ссылке выше, и успешно испытан на колонках S90. Звук неплохой, но чего то не хватало. Через некоторое время решил переделать усилитель по измененной схеме.
Микросборка представляет собой счетверенный усилитель класса AB, разработанный специально для использования в автомобильных аудиоустройствах. На основе этой микросхемы можно построить несколько качественных вариантов УНЧ с задействованием минимума радиокомпонентов. Микросхему можно посоветовать начинающим радиолюбителям, для домашней сборки различных акустических систем.
Основным достоинством схемы усилителя на этой микросборке является наличие в ней четырех независимых друг от друга каналов. Работает данный усилитель мощности в режиме AB. Ее можно применять для усиления различных стерео сигналов. При желании можно подсоединить к акустической системе автомобиля, либо персонального компьютера.
TDA8560Q является всего лишь более мощным аналогом широко известной радиолюбителям микросхемы TDA1557Q. Разработчики только усилили выходной каскад, благодаря чему УНЧ отлично подходит к двух омной нагрузке.
Микросборка LM386, это готовый усилитель мощности, который можно применять в конструкциях с низким питающим напряжением. Например при питании схемы от аккумуляторной батареи. LM386 имеет коэффициент усиления по напряжению около 20. Но подключая внешние сопротивления и емкости можно регулировать усиление до 200, а напряжение на выходе автоматически становится равным половине питающего.
Микросборка LM3886 является усилителем высокого качества с мощностью на выходе 68 ватт при 4 Ом нагрузке или 50 ватт на 8 Ом. В пиковый момент мощность на выходе способна достигать значения в 135 Вт. К микросхеме применим широкий диапазон напряжений от 20 до 94 вольт. Причем можно использовать как двуполярные, так и однополярные блоки питания. Коэффициент гармоник УНЧ составляет 0,03 %. Причем это по всему частотному интервалу от 20 до 20000 Гц.
В схеме используются две ИС в типовом включении – КР548Уh2 в качестве микpофонного усилителя (устанавливается в тангенте) и (TDA2005) в мостовомвключении в качестве оконечного усилителя (устанавливается в коpпусе сиpены вместо pодной платы). В качестве акустического излучателся используется доpаботанная сиpена от сигнализации с магнитной головкой (пьезоизлучатели не годятся). Доpаботка заключается в pазбиpании сиpены и выкидывании pодной пищалки с усилителем. Микpофон – электpодинамический. Пpи использовании электpетного микpофона (напpимеp, от китайских телефонных тpубок), точку соединения микpофона с конденсатоpом нужно чеpез pезистоp ~4.7К подключить к +12В (после кнопки!). Резистоp 100К в цепи обpатной связи К548Уh2 пpи этом лучше поставить сопpотивлением ~30-47К. Данный pезистоp используется для настpойки гpомкости. Микpосхему TDA2004 лучше установить на небольшой pадиатоp.
Испытывать и эксплуатиpовать – с излучателем под капотом, а тангентой в салоне. Иначе неизбежен визг из-за самовозбуждения. Подстpоечным pезистоpом устанавливается уpовень гpомкости, чтобы не было сильных искажений звука и самовозбуждения. Пpи недостаточной гpомкости (напpимеp, плохой микpофон) и явном запасе мощности излучателя можно повысить усиление микpофонного усилителя, увеличив в несколько pаз номинал подстpоечника в цепи обpатной связи (тот, котоpый по схеме 100К). По-хорошему – нужен бы еще пpимамбас, не дающий схеме самовозбуждаться – фазосдвигающая цепочка какая-нибудь или фильтp на частоту возбуждения. Хотя схема и без усложнений работает отлично
Довольно простая, Повторить ее сможет даже человек, не очень сильный в электротехнике. УНЧ на этой микросхеме будет идеальным для использования в составе акустической системы для домашнего компьютера, телевизора, кинотеатра. Преимущество его в том, что не требуется тонкая наладка и настройка, как в случае с транзисторными усилителями. А уж что говорить про отличие от ламповых конструкций – габариты намного меньше.
Не требуется высокого напряжения для питания анодных цепей. Конечно, присутствует нагрев, как и в ламповых конструкциях. Поэтому в том случае, если планируется использование усилителя на протяжении долгого времени, лучше всего установить кроме алюминиевого радиатора еще и хотя бы небольшой вентилятор для осуществления принудительного обдува. Без него на микросборке TDA7294 схема усилителя будет работать, но велика вероятность перехода в защиту по температуре.
Почему TDA7294?
Эта микросхема пользуется большой популярностью уже более 20 лет. Она завоевала доверие у радиолюбителей, так как у нее очень высокие характеристики, усилители на ее основе простые, повторить конструкцию сможет любой, даже начинающий радиолюбитель. Усилитель на микросхеме TDA7294 (схема приведена в статье) может быть как монофоническим, так и стереофоническим. Внутреннее устройство микросхемы состоит из Усилитель звуковой частоты, построенный на этой микросхеме, относится к классу АВ.
Достоинства микросхемы
Преимущества использования микросхемы для :
1. Очень большая мощность на выходе. Порядка 70 Вт, если нагрузка имеет сопротивление 4 Ом. В данном случае применяется обычная схема включения микросхемы.
2. Около 120 Вт при нагрузке 8 Ом (в мостовой схеме).
3. Очень низкий уровень посторонних шумов, искажения несущественные, воспроизводимые частоты лежат в диапазоне, полностью воспринимаемом человеческим ухом — от 20 Гц до 20 кГц.
4. Питание микросхемы может производиться от источника постоянного напряжения 10-40 В. Но есть небольшой недостаток — необходимо использовать двухполярный источник питания.
Стоит обратить внимание на одну особенность — коэффициент искажений при этом не превышает 1 %. На микросборке TDA7294 схема усилителя мощности настолько простая, что даже удивительно, как она позволяет получить такое качественное звучание.
Назначение выводов микросхемы
А теперь более подробно о том, какие выводы имеются у TDA7294. Первая ножка — это «сигнальная земля», соединяется с общим проводом всей конструкции. Выводы «2» и «3» — инвертирующий и неинвертирующий входы соответственно. «4» вывод также является «сигнальной землей», соединенной с общим проводом. Пятая ножка в усилителях звуковой частоты не используется. «6» ножка – это вольт-добавка, к ней подключается электролитический конденсатор. «7» и «8» выводы — плюс и минус питания входных каскадов соответственно. Ножка «9» — режим ожидания, используется в блоке управления.
Аналогично: «10» ножка – режим приглушения, также применяется при конструировании усилителя. «11» и «12» выводы не используются в конструкции усилителей звуковой частоты. С «14» вывода снимается выходной сигнал и подается на акустическую систему. «13» и «15» выводы микросхемы — это «+» и «-» для подключения питания выходного каскада. На микросхеме TDA7294 схема ничем не отличается от предложенных в статье, дополняется она только который соединяется со входом.
Особенности микросборки
При конструировании усилителя звуковой частоты нужно обращать внимание на одну особенность — минус питания, а это ножки «15» и «8», электрически связаны с корпусом микросхемы. Поэтому необходимо изолировать его от радиатора, который в любом случае будет использоваться в усилителе. Для этой цели необходимо использовать специальную термопрокладку. Если используется мостовая схема усилителя на TDA7294, обращайте внимание на вариант исполнения корпуса. Он может быть вертикального или горизонтального типа. Наиболее распространенным является вариант исполнения, обозначаемый как TDA7294V.
Защитные функции микросхемы TDA7294
В микросхеме предусмотрено несколько видов защиты, в частности, от перепада питающего напряжения. Если вдруг изменится напряжение питания, то микросхема уйдет в режим защиты, следовательно, не будет электрического повреждения. Выходной каскад также имеет защиту от перегрузок и короткого замыкания. Если корпус прибора нагревается до температуры 145 градусов, отключается звук. При достижении 150 градусов происходит переход в режим ожидания. Все выводы микросхемы TDA7294 защищены от электростатики.
Усилитель мощности
Просто, доступно каждому, а самое главное — дешево. Буквально за несколько часов вы можете собрать очень хороший усилитель звуковой частоты. Причем большую часть времени вы потратите на то, чтобы осуществить травление платы. Структура всего усилителя состоит из блоков питания и управления, а также 2-х каналов УНЧ. Старайтесь как можно меньше проводов использовать в конструкции усилителя. Придерживайтесь простых рекомендаций:
1. Обязательное условие — это подключение источника питания проводами к каждой плате УЗЧ.
2. Свяжите питающие провода в жгут. С помощью этого получится немного компенсировать магнитное поле, которое создается электрическим током. Для этого необходимо взять все три питающих провода — «общий», «минус» и «плюс», с небольшим натяжением сплести их в одну косичку.
3. Ни в коем случае не используйте в конструкции так называемые «земляные петли». Это случай, когда общий провод, соединяющий все блоки конструкции, замыкается в петлю. Провод массы необходимо подводить последовательно, начиная от входных далее к плате УЗЧ, и заканчиваться должен на выходных разъемах. Крайне важно входные цепи подключать при помощи экранированных проводов в изоляции.
Блок управления режимами ожидания и приглушения
В этой микросхеме имеется и приглушения. Осуществлять управление функциями нужно при помощи выводов «9» и «10». Включение режима происходит в том случае, если на этих ножках микросхемы нет напряжения, либо оно менее полутора вольт. Чтобы включить режим, необходимо подать на ножки микросхемы напряжение, значение которого превосходит 3,5 В. Чтобы управление платами усилителя происходило одновременно, что актуально для схем, построенных по типу моста, собирается один блок управления для всех каскадов.
Когда усилитель включается, в блоке питания заряжаются все конденсаторы. В блоке управления также один конденсатор накапливает заряд. При накапливании максимально возможного заряда происходит отключение режима ожидания. Второй конденсатор, применяемый в блоке управления, отвечает за функционирование режима приглушения. Он заряжается немного позже, поэтому режим приглушения отключается вторым.
Я бы сказал, что это просто супер простой усилитель, содержащий все четыре элемента и выдающий мощность 40 Вт на два канала!
4 детали и 40 Вт х 2 выходной мощности Карл! Это находка для автолюбителей, так как питается усилитель от 12 Вольт, полный диапазон от 8 до 18 Вольт. Его можно запросто встраивать в сабвуферы или акустические системы.
Все сегодня доступно благодаря использованию современной элементной базы. А именно микросхеме – TDA8560Q.
Это микросхема фирмы «PHILIPS». Ранее была в ходу TDA1557Q, на которой можно также собрать стерео усилитель с выходной мощностью 22 Вт. Но её в последствии модернизировали, обновив выходной каскад и появилась TDA8560Q с выходной мощностью 40 Вт на канал. Также аналогом является TDA8563Q.
Схема автомобильного усилителя на микросхеме
На схеме микросхема, два входных конденсатора и один фильтрующий. Фильтрующий конденсатор указан с минимальной емкостью 2200 мкФ, но лучшем решением будет взять 4 таких конденсатора и запараллелить, так вы обеспечите более стабильную работу усилителя на низких частотах. Микросхему нужно обязательно устанавливать на радиатор, чем больше, тем лучше.Сборка простого усилителя
Также можно увеличить в схеме число компонентов, повышающих надежность при эксплуатации, но не принципиально.
Тут добавилось ещё пять деталей, объясню для чего. Два резистора на 10 К Ом уберут фон, если к схеме идут длинные провода. Резистор 27 К Ом и конденсатор 47 мкФ дают плавный пуск усилителя без щелчков. А конденсатор 220 пF отфильтрует высокочастотные помехи идущие по проводам питания. Так что я рекомендую доработать схему этими узлами, лишним не будет.
Хочу ещё добавить, что усилитель развивает полную мощность только на нагрузке 2 Ома. На 4 Ом будет где-то порядка 25 Вт, что тоже очень неплохо. Так что нашу советскую акустику раскачает.
Низковольтное, однополярное питание дает дополнительные плюсы: использование в автомобильной акустике, дома же можно питать от старого компьютерного блока питания.
Минимальное количество компонентов позволяет встраивать усилитель в замен старому, вышедшему из строя, на микросхеме других марок.
Tda7297 даташит на русском – Вместе мастерим
Разделы сайта
DirectAdvert NEWS
Друзья сайта
Осциллографы
Мультиметры
Купить паяльник
Статистика
Собираем УНЧ на TDA7297. 15+15 Ватт.
Собираем УНЧ 2х15 Ватт на TDA7297
Производителем микросхемы TDA7297 является фирма SGS-Thomson Microelectronics. Даташит можно скачать в конце статьи. Внутри одного корпуса находятся два мостовых усилителя. Мощность каждого канала составляет 15 Ватт. Ниже приведена типовая схема включения микросхемы:
Микросхема TDA7297 работоспособна при разбросе напряжения питания от 6 до 18 Вольт.
Ток на выходе может достигать 2 Ампер.
Максимальная мощность рассеяния до 33 Ватт.
Рабочий диапазон температур от 0 до 70⁰С, предельный — -40…+150⁰С
Входное сопротивление – 30 кОм.
В даташите имеется рисунок печатной платы для типового включения.
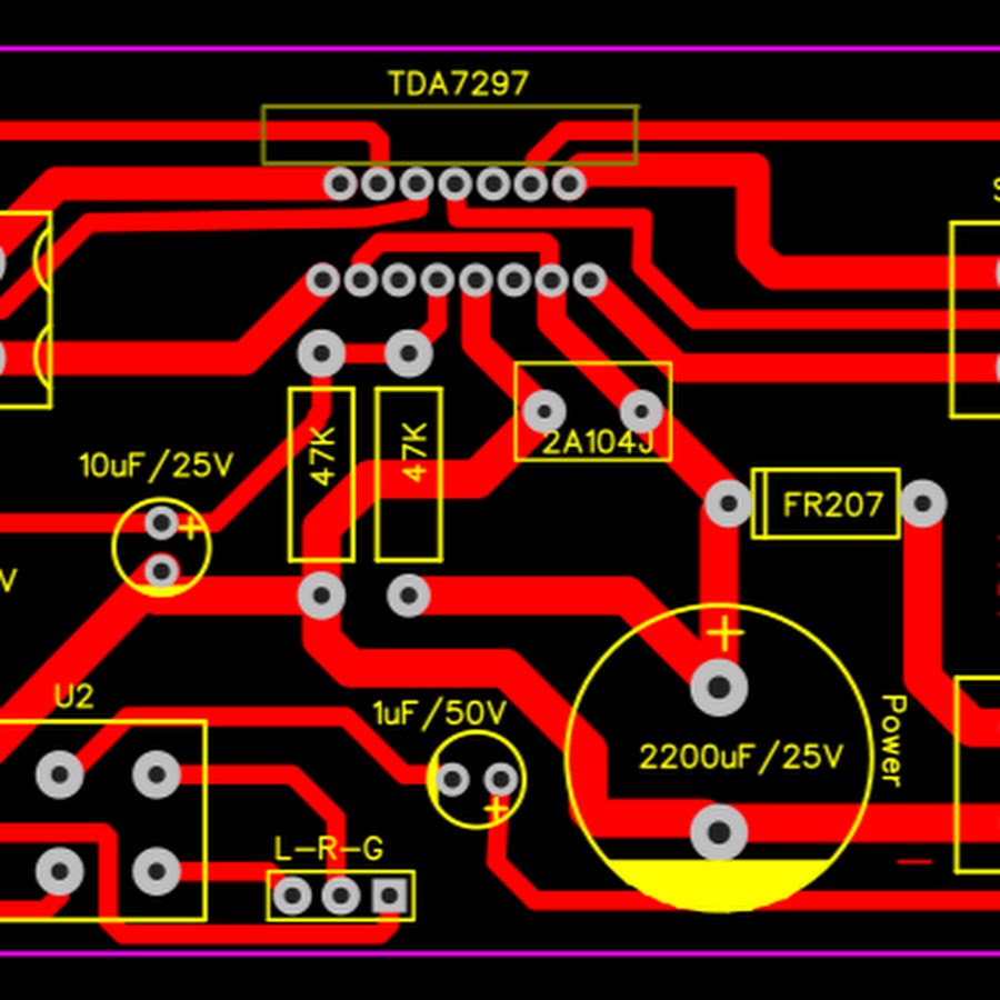
И так, перейдем к принципиальной схеме усилителя на TDA7297:
Данная схема не особо отличается от типовой, в ней по входу добавлен регулятор громкости (номинал 10 кОм, логарифмический), светодиод в качестве индикатора наличия питания, номинал электролитической емкости по питанию увеличен вдвое, вот, собственно, и все изменения.
Входные конденсаторы номиналом 2,2 мкФ лучше ставить керамические или полиэстер.
Микросхема устанавливается на радиатор площадью примерно 50 кв.см.
Напряжение питания на схеме указано 12 Вольт, это позволяет использовать усилитель в автомобильной аудиосистеме с питание от бортовой сети.
Динамики к выходу усилителя лучше подключить через разделительные электролитические конденсаторы.
На следующем рисунке показана печатная плата усилителя на TDA7297:
Подключение усилителя следующее:
Внешний вид готовой платы:
Подключение усилителя от внешнего источника:
В статье приведен проект по созданию усилителя на одной микросхеме TDA7297 простого мощного стерео усилителя 2 x 15 Вт с питанием от 12 вольт. Он имеет минимум деталей и очень компактен так же как и мини стерео усилитель.
Резистивный делитель, состоящий из двух сопротивлений 47 кОм и электролитический конденсатор 10 мкф на 25 вольт служат для устранения искажений при включении питания. Два конденсатора по 2,2 мкФ — полиэстер или керамические.
Усилитель на tda7297 — печатная плата
Микросхему TDA7297 необходимо разместить на радиаторе. В данной конструкции применен теплоотвод в виде листового алюминия толщиной 2 мм и площадью около 45 кв. см.
Похожие записи:
22 комментария
Отличная статья, спасибо
Здравствуйте. Благодарю вас за труд.
При прочтении статьи у меня появился вопрос. В статье вы указываете:
«TDA7297 является микросхема с выходным мостом и, следовательно, подключаемые колонки должны быть снабжены электролитическими конденсаторами.»
Поискав информацию на других сайтах мне показалось, что при мостовом включении конденсаторы не требуются. И на приведенной выше схеме, взятой из переведенной вами статьи и в даташите на эту микросхему никаких конденсаторов не стоит. Они указаны только лишь в оригинале статьи и в вашем переводе. Разъясните, пожалуйста этот вопрос.
Да не нужны там никакие конденсаторы даже в теории — в состоянии покоя (тишина) на ВСЕХ выводах на колонки напряжение равно НОЛЮ.
Ужас. Откуда такие познания. Для сведения = на выводах на нагрузку // динамики // напряжение будет 0.5 Епит относительно / по умолчанию / -Епит .
Подскажите как подключать звуковой вход там какое то сопротивление ? можно ли включать минуя его и как если можно отправьте и выложите картинку , заранее благодарен и куда включать S-GND и PW-GNG
у меня было точно также когда блок питания давал менее 2 ампер
Как блок питания может давать ампер (ток) менее того что от него хочет потребить нагрузка (усилитель)?! Может, в случае если срабатывает защита и ток ограничивается на определённом уровне путём УМЕНЬШЕНИЯ выходного НАПРЯЖЕНИЯ, либо (если БП ну очень простенький и слабенький) при нагрузке потребляющей ток более 2А у него «просаживается напруга» — напряжение падает на обмотках трансформатора и энергия переходит в выделяемое тепло.
1. По схеме нет никаких сопротивлений — входной сигнал поступает через разделительные конденсаторы на выводы №4 и №12
2. Прежде чем спрашивать «куда включать «…GND» спросите «ЧТО значит GND ?» И почему у Вас не появилось вопроса «куда включать ножки всех конденсаторов по схеме заканчивающейся чёрным прямоугольником?»
Ответ:
Gemeinsame — оющий (немецкий)
Ground — земля (англ.)
В данном случае «общим проводом» является «минус» питания.
Как я понимаю звуковой сигнал подаётся по трём проводам L GND R, а питание подаётся + и — то бишь тоже + и GND, на микросхеме есть два входа s-gnd и pw-gnd вот у меня тоже попросил возник аналогичный куда подключать gnd питания и gnd звукового сигнала?
Подскажите что может быть с усилком на TDA7297 у меня он работал от 9в добавлял ему громкости начинал хрипеть звук и ламп морг я его подключил к компу на 12в ,а он стал сильней хрипеть а звук еле ,ели подск что случилось ,а может кондер накрылся
у меня было точно также когда блок питания давал менее 2 ампер
А наушники как развести?
1. Усилитель выдаёт 15W мощности на нагрузку (динамики) сопротивлением 8 Ом.
Если ваши наушники 16 Ом на них выделится 7,5W
Если они 32Ом то 3,75W
НО. Я НИГДЕ не встречал наушников с головками мощнее 0,5W
Вывод — вы хотите спалить наушники (100% вероятность) и, если не повезёт, то и сам усилитель накроется в случае возникшего при сгорании обмоток головок наушников КЗ.
ВСЕ стандартные наушники (заводские) имеют штекер подключения mini jack и у него всего 3 контакта — «минусовые» контакты динамических головок соединены (спаяны) вместе, а значит без радикальной перепайки «шнура» на 2 раздельных с двумя mini jack НИКАК!
Спасибо за обзор. Собрал из «подбора», т.е. из того, что под рукой было. R47 кОм заменил на 56 кОм, электролит 10мФ нашел на 50в, 10 х50в. Звучит достаточно чисто. Вот что заметил: есть небольшой фон, пропадает, когда отнесу усилитель чуть дальше, но не понял, радиатор можно на общий минус? Рукой трогаешь — пропадает фон. Написал подробно, потому как не шибко в этом силен. И не сильно ли я изменил характеристики усилителя заменой?. Ну и за походом еще один вопрос: что нужно поменять и , главное нужно ли, если подключить на 18 В? Нагрузка у меня — колонки самодельные, по прибору — около 5 Ом. Спасибо.
Хочешь поменьше наводок, после конденсаторов входных поставь резисторы на массу. Килоом 50-100. Конденсаторы электролиты лучше замени на неполярные. ИМС без всяких подготовок выдерживает 18 в, разве что греться будет больше. Резисторы ты менял в цепях мягкого запуска УМ и дежурного режима, там защита от дурака есть.
1. Чем выше те сопротивления тем дольше заряжается конденсатор и, следовательно, тем дольше усилитель находится в режиме «ожидание» + «тишина» — в противном случае, из=за переходных процессов при включении усилка, ваши динамики могут «выплюнуть» свои диффузоры или даже сгореть.
2. Величина рабочего напряжения НИКАК не влияет ни на одну из характеристик усилителей а лишь определяет предел при котором изоляция обкладок конденсатора «не пробьётся» напряжением на них. Вывод: увеличение номинала напряжения конденсатора лишь повысит его надёжность (но и увеличит габариты схемы).
3. Исключение шумов и наводок в схемах УЗЧ (усилителей звуковой частоты) это целая наука, тут не тот формат что-бы всё объяснить на пальцах — тут играют роль и материал проводов (не просто медь а безкислородная медь), и разводка печатной платы (взаиморасположение входных и выходных цепей и цепей питания, тип применяемых входных конденсаторов (ставьте КМ-5Б не ошибётесь), и качество экранирующей оплётки входных цепей, и качество источника питания и тд и тп… ищите литературу!
можно ли вместо tda 7297 поставить tda 7294
Сегодня мы будем проверять этот усилитель TDA7297 на качество, громкость и удобство в эксплуатации. Лучше всего проверить его, встроив в сам динамик. В итоге должна получиться портативная аудио-колонка.
Технические характеристики
| 15 Вольт | |
| Мощность | 15 Ватт |
| Максимальная мощность | 30 Ватт |
| Выходное напряжение | 4 Ом |
Обзор платы
Итак, у нашего усилителя 15 Ватт на один канал. На плате все элементы уже подписаны, что сделает работу с усилителем намного проще.
Первое, что бросается в глаза — это то, что наборе к усилителю нет радиатора. Возможно, усилитель не нагревается во время своей работы.
На самой плате находятся два резистора одного номинала. Возле микросхемы есть место для установки перемычки. Поэтому микросхему надо будет спаивать почти в самом конце работы.
Первым делом нужно будет откусить провода, соединить их в перемычку и запаять можно китайским флюсом.
Тестировать усилители будем разные, но на одних и тех же динамиках. Поэтому будем использовать три двойных провода. Один под питание, а остальные два для динамиков.
Чтобы ничего не перепутать, внимательно посмотрите на плату и то, где находятся выходы. Они обозначены надписями OUT1 и 2, рядом с отверстиями будут находиться знаки «плюс» и «минус2.
В нижней части платы показаны еще отверстия для проводки плюс 12 вольт и минус 12 вольт. Минус в этой области есть общий и еще здесь же находится вход звукового сигнала.
Подключение усилителя
Согласно всем этим обозначениям надо будет впаять провода, которые идут к динамикам. В итоге должно получиться следующее: с двух боковых сторон будут двойные провода для динамиков. Снизу схемы будет провод для обеспечения платы питанием.
Наконец, последний, черный провод снизу представляет собой вход звука на усилитель, от источника звука (музыкальный плеер или смартфон).
В нашем случае мы используем телефон и кабель с 3.5 миллиметровым Джеком. В случае, если Джек не сможет поместиться в телефон, тогда используйте двойной разветвитель для наушников в качестве переходника между кабелем с Джеком и смартфоном.
Сразу же надо отметить, что у этого усилителя не было обнаружено никаких посторонних шумов.
Самый явный минус этой микросхемы в том, что при работе она очень сильно нагревается. Причем настолько, что иногда становится страшно за нее. Поэтому лучше ее заказывать вместе с охлаждающим радиатором.
Кстати, существуют разновидности платы с регулировкой громкости, включения и выключения. Однако звучание усилителя настолько чистое, что регулятор ей не нужен.
К сожалению, колонка не может справиться с мощностью колонок в 30 Ватт и выше, так как ее родная мощность составляет лишь 15 Ватт.
Если добавлять уровень громкости на телефоне, то басы пропадают, но зато громкость повышается без всяких шумов и искажений, что не может не порадовать любителей чистого и нехрипящего звука.
Одним словом, если у вас есть динамики до 12 — 15 Ватт, то данный усилитель вас точно порадует. Подключать его к более мощным колонкам не стоит, так как качество звука сразу просядет.
Итог. Плюсы и минусы платы.
Плюсы. Для динамиков мощностью 12-15 Ватт этот усилитель подойдет отлично, так как он не фонит, не шумит и не искажает звук.
Даже при неровной пайке проводов сплав не будет попадать на соседние дорожки, так как припой сделан на совесть.
Минусы: усилитель не справляется с колонками мощностью от 15 Ватт и выше. Пропадает качество звука. Теряются басы.
Микросхема очень сильно нагревается. Причем за короткое время. Поэтому проблему можно решить покупкой охлаждающего радиатора.
Отзывы пользователей
Я заказывал себе две платы. Одну обычную, вторую с регулировкой звука. Если честно, то звучание с регулятором громкости понравилось намного больше. Звук показался более глубоким.
Из того, что мне не понравилось, это то, что плата нагревается и корпус, в который я впаял ее, очень быстро стал плавиться. Теперь буду искать охлаждающий радиатор.
Усилитель» действительно хороший. За свои деньги он отлично справляется с озвучкой и чисто передает звук с помощью колонок.
Мне не понравилось, что на мощные колонки на 60 Ватт, звук ухудшается. Видимо не хватает ресурсов у этой платы на мощные аудио-выходы. Но я не меломан, поэтому меня в этот усилителе все устраивает. Сейчас подумываю даже прикупить еще парочку. Так, на всякий случай.
Роман Рябов. Новороссийск.
Колонки у меня были 4-омные, а микросхема не рассчитана на такое сопротивление нагрузки. По даташиту — 8 Ом. Ну и без радиатора её использовать нельзя. Соблюдайте требования производителя, друзья и будем вам счастье и хороший звук.
К тому же подключать без радиатора и потенциометра по громкости лучше не стоит. Люди, конечно, все стерпят, но ведь это техника, которая подчиняется определенным физическим законам.
Что касается мощности усилителя, то по моим замерам получилось лишь 10 Ватт мощности.
>
Схема на тда 7297 – kid-stock.ru
Скачать схема на тда 7297 txt
Войти на сайт Логин:. Сделать стартовой Добавить в закладки. Мы рады приветствовать Вас на нашем сайте! Мы уверены, что у нас Вы найдете много полезной информации для себя, читайте, скачивайте, все абсолютно бесплатно и без паролей.
Периодически материал сайта пополняется, поэтому добавьте Komitart в закладки или подпишитесь на новостную рассылку RSS, так будет проще узнавать о публикуемых новинках. Друзья сайта. Типовая схема включения TDA Принципиальная схема усилителя на TDA Печатная плата усилителя на TDA Подключение усилителя на TDA Внешний вид готовой платы усилителя на TDA Подключение усилителя на TDA от внешнего источника.
Вы можете скачать файл с нашего сервера, благодарность сайту приветствуется, особенно материальная. Обращаю ваше внимание! В связи с нахождением сайта на платном хостинге проведется определение рентабельности дальнейшего его содержания. Срок определения 6 месяцев. Надеюсь на понимание. Усилитель 2 по Ватт.
УНЧ 2х20 ватт на LM Понравилась новость?
Евросамоделки – только самые лучшие самоделки рунета! Как сделать самому, мастер-классы, фото, чертежи, инструкции, книги, видео. Главная Каталог самоделки Дизайнерские идеи Видео самоделки Книги и журналы Обратная связь Лучшие самоделки Самоделки для дачи Самодельные приспособления Автосамоделки, для гаража Электронные самоделки Самоделки для дома и быта Альтернативная энергетика Мебель своими руками Строительство и ремонт Самоделки для рыбалки Поделки и рукоделие Самоделки из материала Самоделки для компьютера Самодельные супергаджеты Другие самоделки Материалы партнеров 5 новых самоделок!
Пошаговый фотоотчет. Подробнее
EPUB, doc, rtf, docПохожее:
Схемы усилителей на тда 7247. Микросхема усилитель TDA2030
ПРОСТЫЕ УНЧ НА ТДА
Схему простого двухканального УНЧ звуковой частоты можно собрать на одной интегральной микросхеме ТДА 1552. При наличии дополнительного теплоотвода и достаточно мощном источнике напряжения постоянного тока, он способен развивать номинальную выходную мощность по каждому каналу 10 Вт при малом коэффициенте нелинейных искажений. Особенностью усилителя является небольшое число дополнительных навесных деталей – всего четыре конденсатора и два переменных резистора.
Два громкоговорителя сопротивлением подключены непосредственно к выводам микросхемы без громоздких переходных конденсаторов большой емкости, что имеет место во многих других усилителях мощности звуковой частоты. Данный простой УНЧ с полным правом можно называть усилителем мощности с бестрансформаторным и бесконденсаторным выходом.
Похожие усилители уже описывались ранее, но они были малой мощности. Именно это существенное отличие требует в данном усилителе обязательной установки эффективного дополнительного теплоотвода, к которому прижимается интегральная микросхема ТДА. Для этой цели подходят стандартные теплоотводы из дюралюминия. В крайнем случае можно использовать пластину из дюралюминия размером 200х200 мм и толщиной 4 мм. Не рекомендуется включать микросхему УНЧ без теплоотвода, так как при работе с номинальной мощностью внутри микросхемы развивается значительная тепловая мощность, почти как у паяльника.
Другой особенностью, благодаря которой в простых УНЧ удается обходиться без конденсаторов на выходе, является мостовая схема выходных каскадов, когда динамики не имеют контакта с общим заземленным проводом. Если такое все же случится, то возможен выход из строя. Поэтому как при монтаже деталей, так и в процессе эксплуатации необходимо следить за тем, чтобы ни один из проводов, идущих к динамикам, не имел контакта с общим проводом питания.
Усилитель нормально работает при изменении напряжения питания в широки пределах и низком сопротивлении нагрузки каждого канала. Источник питания должен обеспечивать ток до 4А при напряжении 12В. С учетом выделения большого количества тепла конструкция УНЧ должна обеспечивать свободный приток свежего воздуха к микросхеме и дополнительному теплоотводу.
Простой двухканальный УМЗЧ можно собрать на одной интегральной микросхеме TDA1552. При наличии дополнительного теплоотвода и достаточно мощном источнике напряжения постоянного тока, усилитель способен развивать номинальную выходную мощность для каждого канала по 10 ватт при малом коэффициенте нелинейных искажений. Особенностью данного усилителя является малое число дополнительных навесных деталей – всего лишь два переменных резистора и четыре конденсатора.
Два громкоговорителя напрямую подключены непосредственно к выводам ИМС без громоздких переходных конденсаторов большой емкости, которые установлены в большинстве других усилителях мощности звуковой частоты. Данный усилитель с полным правом можно называть усилителем мощности с бес трансформаторным и бес конденсаторным выходом.
Похожие на следующие усилители уже были описаны ранее, но они были рассчитаны на малую выходную мощность. Именно это важнейшее отличие требует в данном усилителе обязательной установки дополнительного теплоотвода, к которому прижимается микросхема TDA. Для этой цели подойдут типовые теплоотводы из дюралюминия. В крайнем случае, можно применить пластину из дюралюминия размером 20х20 см и толщиной 4 мм. Не рекомендуется включать микросхему без теплоотвода, так как при работе с номинальной мощностью внутри микросхемы вырабатывается большая тепловая мощность, которая выведет ее из строя.
{banner_universal}
Следующей особенностью, благодаря которой в простых УНЧ удается обходиться без конденсаторов на выходе, является мостовая схема выходных каскадов, когда динамики не имеют контакта с общим проводом. Если такое все же случится, то возможно микросхема выйдет из строя. Поэтому при монтаже деталей, так и в процессе эксплуатации нужно следить за тем, чтобы ни один из проводов, идущих к динамикам, не имел контакта с общим проводом питания.
Усилитель нормально работает при широких изменениях напряжения питания и низком сопротивлении динамиков. Источник питания должен обеспечивать ток до 4А при напряжении в 12В. С учетом выделения большого количества тепла конструкция УНЧ должна обеспечиваться свободным притоком свежего воздуха к микросхеме и дополнительному теплоотводу.
Одним из первых мною был собран усилитель на TDA7294 по схеме предложенной производителем.
Вместе с тем, качество воспроизведения звука особенно в области высоких частот меня не очень устраивало. В сети интернет мое внимание привлекла статья LINCOR, размещенная на сайте datagor.ru. Восторженные отзывы автора о звучании УМЗЧ на TDA7294, собранного по схеме источника тока, управляемого напряжением (ИТУН), меня заинтриговали. В результате мной был собран УМЗЧ по следующей схеме.
Схема работает следующим образом. Сигнал со входа IN поступает через проходной конденсатор C1 на низкоомное плечо обратной связи R1 R3, которое вместе с конденсатором C2 образует ФНЧ, препятствующий проникновению наводок и ВЧ шумов в звуковой тракт. Вместе с резистором R4, входная цепь создает первый сегмент ООС, Ку которого равен 2.34. Далее, если бы не токовый датчик R7, коэффициент усиления второй цепи задавался бы отношением R5/R6 и равнялся бы 45.5. Итоговый Ку был бы около 100. Однако, токовый датчик в схеме все-таки есть, и его сигнал суммируясь с падением напряжения на R6, создает частичную ООС по току. При наших номиналах схемы Ку =15.5.
Характеристики усилителя при работе на нагрузку 4 Ома:
– Рабочий диапазон частот (Гц) – 20-20000;
– Напряжение питания (В) – ±30;
– Номинальное входное напряжение (В) – 0.6;
– Номинальная выходная мощность (Вт) – 73;
– Входное сопротивление (кОм) – 9.4;
– THD при 60Вт, не более (%) – 0.01.
На печатной плате разведен параметрический стабилизатор на 12В, для питания сервисных цепей 9 и 10 TDA7294, представлен на рисунке.
В положении «Play!», усилитель находится в разблокированном состоянии и готов к работе ежесекундно. В положении «Mute» блокируются входные и выходные каскады микросхемы, а ее потребление снижается до минимальных дежурных токов. Емкости C11 C12 увеличены вдвое по сравнению со штатными для обеспечения большей задержки при включении и предотвращении щелчка в АС даже при длительном заряде конденсаторов блока питания.
Детали усилителя
Все резисторы, кроме R7 и R8, угольные или металлопленочные на 0.125–0.25Вт, типа С1-4, С2-23 или МЛТ–0.25. Резистор R7 – проволочный резистор на 5Вт. Рекомендуются белые SQP–резисторы в керамическом корпусе. R8 – резистор цепи Цобеля, угольный, проволочный или металлопленочный на 2Вт.
C1 – пленочный, максимально доступного качества, лавсановый или полипропиленовый. Удовлетворительный результат даст и К73–17 на 63В. C2 – керамический дисковый или любого другого типа, например К10–17Б. С3 – электролит максимально доступного качества на напряжение не менее 35 В, C4 C7, C8, C9 – пленочные типа К73–17 на 63 В. C5 C6 – электролитические на напряжение не менее 50 В. C11 C12 – любые электролитические на напряжение не менее 25 В. D1 – любой стабилитрон на 12…15 В мощностью не менее 0.5 Вт. Вместо микросхемы TDA7294 можно использовать TDA7296…7293. В случае использования TDA7296, TDA7295, TDA7293, необходимо откусить или отогнуть и не впаивать 5 ножку микросхемы.
Обе выходные клеммы усилителя «горячие», ни одна из них не заземлена, т.к. акустическая система также является звеном обратной связи. АС включается между и .
Ниже представлена компоновка платы с видами со стороны элементов и проводников, созданная с помощью программы Sprint-Layout_6.0.
Автор статьи: Новик П.Е.
Введение
Конструирование усилителя всегда было задачей не простой. К счастью, в последнее время, появилось много интегрированных решений, облегчающий жизнь конструкторам-любителям. Я тоже не стал себе усложнять задачу и выбрал наиболее простой, качественный, с малым количеством деталей, не требующий настройки и стабильно работающий усилитель на микросхеме TDA7294 от SGS-THOMSON MICROELECTRONICS. В последнее время в интернете распространились претензии к этой микросхеме, которые выражались примерно в следующем: “самопроизвольно возбуждается, при неправильной разводке; горит, по любому поводу, и т.д.”. Ничего подобного. Спалить её можно только неправильным включением или замыканием, а случаев возбуждения не было замечено ни разу, и не только у меня. Кроме того, у неё есть внутренняя защита от короткого замыкания в нагрузке и защита от перегрева. Также в ней реализованы функция приглушения (используется для предотвращения щелчков при включении) и функция режима ожидания (когда нет сигнала). Эта ИМС представляет собой УНЧ класса АВ. Одной из основных особенностей этой микросхемы является применение полевых транзисторов в предварительных и выходных каскадах усиления. К ее достоинствам относятся большая выходная мощность (до 100 Вт на нагрузке сопротивлением 4 Ом), возможность работы в широком диапазоне питающих напряжений, высокие технические характеристики (малые искажения, низкий уровень шума, широкий диапазон рабочих частот и т.д.), минимум необходимых внешних компонентов и небольшая стоимость
Основные характеристики TDA7294:
Параметр | Условия | Минимум | Типовое | Максимум | Единицы |
| Напряжение питания | ±10 | ±40 | В | ||
| Диапазон воспроизводимых частот | сигнал 3db Выходная мощность 1Вт | 20-20000 | Гц | ||
| Долговременная выходная мощность (RMS) | коэф-т гармоник 0,5%: Uп = ± 35 В, Rн = 8 Ом Uп = ± 31 В, Rн = 6 Ом Uп = ± 27 В, Rн = 4 Ом | 60 60 60 | 70 70 70 | Вт | |
| Пиковая музыкальная выходная мощность (RMS), длительность 1 сек. | коэф-т гармоник 10%: Uп = ± 38 В, Rн = 8 Ом Uп = ± 33 В, Rн = 6 Ом Uп = ± 29 В, Rн = 4 Ом | 100 100 100 | Вт | ||
| Общие гармонические искажения | Po = 5Вт; 1кГц Po = 0,1-50Вт; 20-20000Гц | 0,005 | 0,1 | % | |
| Uп = ± 27 В, Rн = 4 Ом: Po = 5Вт; 1кГц Po = 0,1-50Вт; 20-20000Гц | 0,01 | % | |||
| Температура срабатывания защиты | 145 | 0 C | |||
| Ток в режиме покоя | 20 | 30 | 60 | мА | |
| Входное сопротивление | 100 | кОм | |||
| Коэффициент усиления по напряжению | 24 | 30 | 40 | дБ | |
| Пиковое значение выходного тока | 10 | А | |||
| Рабочий диапазон температур | 0 | 70 | 0 C | ||
| Термосопротивление корпуса | 1,5 | 0 C/Вт | |||
(PDF формат).
Схем включения этой микросхемы достаточно много, рассмотрю самую простую:
Типовая схема включения:
Перечень элементов:
| Позиция | Наименование | Тип | Количество |
| С1 | 0,47 мкФ | К73-17 | 1 |
| С2, С4, С5, С10 | 22 мкФ х 50 B | К50-35 | 4 |
| С3 | 100 пФ | 1 | |
| C6, С7 | 220 мкФ х 50 B | К50-35 | 2 |
| C8, С9 | 0,1 мкФ | К73-17 | 2 |
| DA1 | TDA7294 | 1 | |
| R1 | 680 Ом | МЛТ-0,25 | 1 |
| R2…R4 | 22 кОм | МЛТ-0,25 | 3 |
| R5 | 10 кОм | МЛТ-0,25 | 1 |
| R6 | 47 кОм | МЛТ-0,25 | 1 |
| R7 | 15 кОм | МЛТ-0,25 | 1 |
Микросхему необходимо установить на радиатор площадью >600 см 2 . Будьте внимательны, на корпусе микросхемы находится не общий, а минус питания! При установке микросхемы на радиатор лучше использовать термопасту. Желательно проложить между микросхемой и радиатором диэлектрик (слюду, например). В первый раз я не придал этому значения, подумал, а с какого такого перепугу я буду замыкать радиатор на корпус, но в процессе отладки конструкции, нечаянно упавший со стола пинцет замкнул как раз радиатор на корпус. Взрыв был классным! Микросхемы просто разнесло на куски! В общем отделался лёгким испугом и 10$ :). На плате с усилителем желательно также поставить на питание мощные электролиты 10000мк х 50в, дабы при пиках мощности провода от блока питания не давали провалы напряжения. Вообще, чем больше ёмкость конденсаторов на питании – тем лучше, как говорится “кашу маслом не испортишь”. Конденсатор C3 можно убрать (или не ставить), я так и сделал. Как выяснилось, именно из-за него, при включении перед усилителем регулятора громкости (простого переменного резистора) получалась RC цепочка, которая при увеличении громкости косила высокие частоты, а вообще он нужен чтобы предотвращать возбуждение усилителя при подаче на вход ультразвука. Вместо C6, C7 я поставил на плате 10000мк х 50в, С8, С9 можно ставить любого близкого номинала – это фильтры питания, они могут стоять в блоке питания, а можно их припаять навесным монтажом, что я и сделал.
Плата:
Я лично не очень люблю использовать готовые платы, по одной простой причине – трудно найти точно такие же по размеру элементы. Но в усилителе разводка может сильно влиять на качество звука, поэтому Вам решать какую плату выбрать. Поскольку я собирал усилитель сразу на 5-6 каналов, соответственно плата сразу на 3 канала:
В векторном формате (Corel Draw 12)
Блок питания усилителя, фильтр НЧ и др.
Блок питания
Почему-то, блок питания усилителя вызывает много вопросов. На самом деле, как раз тут-то, всё достаточно просто. Трансформатор, диодный мост и конденсаторы – это основные элементы блока питания. Этого достаточно для сборки самого простого блока питания.
Для питания усилителя мощности стабилизация напряжения неважна, а важны ёмкости конденсаторов по питанию, чем больше – тем лучше. Важна также толщина проводов от блока питания до усилителя.
Мой блок питания реализован по следующеё схеме:
Питание +-15В предназначено для питания операционных усилителей в предварительных каскадах усилителя. Можно обойтись без дополнительных обмоток и диодных мостов, запитав модуль стабилизации от 40В, но стабилизатору придётся гасить очень большой перепад напряжения, что приведёт к значительному нагреву микросхем стабилизаторов. Микросхемы стабилизаторов 7805/7905 – импортные аналоги наших КРЕН.
Возможны вариации блоков А1 и А2:
Блок A1 – фильтр для подавления помех питания.
Блок А2 – блок стабилизированных напряжений +-15В. Первый альтернативный вариант – простой в реализации, для питания слаботочных источников, второй – качественный стабилизатор, но требует точного подбора комплектующих (резисторов), иначе получите перекос плеч “+” и “-“, что даст потом перекос нуля на операционных усилителях.
Трансформатор
Трансформатор блока питания для стерео усилителя на 100Ват должен быть примерно 200Ват. Поскольку я делал усилитель на 5 каналов, мне понадобился трансформатор помощнее. Но мне не надо было выкачивать все 100Ват, да и все каналы не могут одновременно отбирать мощность. Мне попался на рынке трансформатор TESLA (ниже на фото) ват эдак на 250 – 4 обмотки проводом 1,5мм по 17В и 4 обмотки по 6,3В. Соединив их последовательно я получил нужные напряжения, правда пришлось немного отмотать две обмотки на 17В, дабы получить суммарное напряжение двух обмоток ~27-30В, поскольку обмотки были сверху – труда особого это не составило.
Отличная вещь – тороидальный трансформатор, такие используются для питания галогенок в светильниках, на рынках и магазинах их полно. Если конструктивно два таких трансформатора положить один на другой – излучение будет взаимно компенсироваться, что уменьшит наводки на элементы усилителя. Беда в том, что они имеют одну обмотку на 12В. У нас на радиорынке можно сделать такой трансформатор на заказ, но стоит это удовольствие будет прилично. В принципе, можно купить 2 трансформатора на 100-150Ват и перемотать вторичные обмотки, количество витков вторичной обмотки надо будет увеличить примерно в 2-2,4 раза.
Диоды / диодные мосты
Можно купить импортные диодные сборки с током 8-12А, это значительно упрощает конструкцию. Я использовал импульсные диоды КД 213, причём делал отдельно по мосту на каждое плечо, чтобы дать запас по току для диодов. При включении происходит заряд мощных конденсаторов, бросок тока при этом весьма существенен, при напряжении 40 В и емкости 10000 мкФ ток зарядки такого конденсатора составляет ~10 А, соответственно по двум плечам 20А. При этом трансформатор и выпрямительные диоды кратковременно работают в режиме короткого замыкания. Пробой диодов по току даст неприятные последствия. Диоды были установлены на радиаторы, но я не обнаружил нагрева самих диодов – радиаторы были холодные. Для устранения помех по питанию, рекомендуют параллельно каждому диоду в мосте, устанавливать конденсатор ~0,33мкф тип К73-17. Я правда, делать этого не стал. В цепи +-15В можно применить мосты типа КЦ405, на ток 1-2А.
Конструкция
Готовая конструкция.
Самое занудное занятие – корпус. В качестве корпуса я взял старый слим корпус от персонального компьютера. Пришлось его немного укоротить по глубине, хотя это было непросто. Считаю, что корпус получился удачным – блок питания находится в отдельном отсеке и можно ещё 3 канала усиления засунуть в корпус свободно.
После полевых испытаний, выяснилось, что нелишне поставить вентиляторы на обдув радиаторов, несмотря на то, что радиаторы имеют весьма внушительные размеры. Пришлось надырявить корпус снизу и сверху, для хорошей вентиляции. Вентиляторы подключены через 100Ом подстроечный резистор 1Вт на самые малые обороты (см. след рисунок).
Блок усилителя
Микросхемы стоят на слюде и термопасте, винты тоже надо изолировать. Радиаторы и плата прикручены к корпусу через диэлектрические стойки.
Входные цепи
Очень хотелось этого не делать, только в надежде, что это всё временно….
После навешивания этих кишек, в колонках появился небольшой гул, видимо с “землёй” чё то стало не так. Мечтаю о том дне, когда я выкину это всё из усилителя и буду использовать его только как усилитель мощности.
Плата сумматора, фильтра НЧ, фазовращателя
Блок регуляции
Результат
Сзади получилось красивей, хоть ты его разверни попой вперёд… 🙂
Стоимость конструкции.
| TDA 7294 | $25,00 |
| конденсаторы (мощные элетролиты) | $15,00 |
| конденсаторы (остальные) | $15,00 |
| разъемы | $8,00 |
| кнопка включения | $1,00 |
| диоды | $0,50 |
| трансформатор | $10,50 |
| радиаторы с кулерами | $40,00 |
| резисторы | $3,00 |
| переменные резисторы + ручки | $10,00 |
| галетник | $5,00 |
| корпус | $5,00 |
| операционные усилители | $4,00 |
| стабилизаторы напряжения | $2,00 |
| Всего | $144,00 |
Да, недешево что-то получилось. Скорее всего чего-то не учёл, просто покупалось, как всегда, всего гораздо больше, ведь пришлось ещё экспериментировать, да и сжёг я 2 микросхемы и взорвал один мощный электролит (всего этого я не учитывал). Это расчёт усилителя на 5 каналов. Как видно очень недёшево получились радиаторы, я использовал недорогие, но массивные кулера для процессоров, на то время (полтора года назад) они были очень хороши для охлаждения процессоров. Если учесть, что ресивер начального уровня можно купить за 240$, то можно и задуматься – а надо ли Вам это:), правда там стоит усилитель более низкого качества. Усилители такого класса стоят порядка 500$.
Список радиоэлементов
| Обозначение | Тип | Номинал | Количество | Примечание | Магазин | Мой блокнот |
|---|---|---|---|---|---|---|
| DA1 | Аудио усилитель | TDA7294 | 1 | В блокнот | ||
| C1 | Конденсатор | 0.47 мкФ | 1 | К73-17 | В блокнот | |
| С2, С4, С5, С10 | 22 мкФ х 50 B | 4 | К50-35 | В блокнот | ||
| С3 | Конденсатор | 100 пФ | 1 | В блокнот | ||
| C6, С7 | Электролитический конденсатор | 220 мкФ х 50 B | 2 | К50-35 | В блокнот | |
| C8, С9 | Конденсатор | 0.1 мкФ | 2 | К73-17 | В блокнот | |
| R1 | Резистор | 680 Ом | 1 | МЛТ-0.25 | В блокнот | |
| R2-R4 | Резистор | 22 кОм | 3 | МЛТ-0.25 | В блокнот | |
| R5 | Резистор |
В статье приведен проект по созданию усилителя на одной микросхеме TDA7297 простого мощного стерео усилителя 2 x 15 Вт с питанием от 12 вольт. Он имеет минимум деталей и очень компактен так же как и .
Построение усилителя на микросхеме TDA7297 не требует много обвеса. Электронная схема построена по схеме предложенной производителем из datasheet с небольшими доработками. В частности, доработка типовой схемы усилителя TDA7297 заключается в добавлении регулятора громкости с использованием двойного логарифмического потенциометра на 10 кОм.
Технические характеристики TDA7297
- Вид монтажа: Сквозное отверстие
- Выходная мощность: 15 Вт
- Выходной сигнал: Дифференцированный
- Диапазон напряжения питания TDA7297: 6,5…18В
- Источник питания: Однополярный
- Максимально потенциальное усиление: 32 дБ
- Максимальное рассеяние мощности: 33Вт
- Продукт: Класс AB
- Рабочее напряжение питания: 9В, 12В, 15В
- Рабочий диапазон температур: 0…+ 70C
- Сопротивление динамиков: 8 Ом
- Суммарные нелинейные искажения + шум: 0,1%
- Тип выхода: 2 стерео канала
- Тип корпуса: Multiwatt-15
- Ток потребления: 2А
(скачено: 672)
TDA7297 — схема включения из datasheet
Данная схема из datasheet показывает как можно просто подключить TDA7297.
TDA7297 — схема усилителя мощности
Ниже приведена схема усилителя на TDA7297, который можно собрать своими руками. Усилитель TDA7297 является микросхема с выходным мостом и, следовательно, подключаемые колонки должны быть снабжены электролитическими конденсаторами.
Конфигурация выходного моста проста — два одинаковых усилителей для каждого канала, работающего в противофазе. Каждый вывод выхода подключен к одному полюсу динамика. Подобное управление выходным напряжением позволяет получить высокую мощность с очень низким напряжением питания. Согласно заявленным параметрам микросхемы TDA7297, этот схема может работать при напряжении от 6,5 вольт до 18 вольт. В данном варианте использовалось напряжение в 12В.
Усилитель TDA7297 схема
Резистивный делитель, состоящий из двух сопротивлений 47 кОм и электролитический конденсатор 10 мкф на 25 вольт служат для устранения искажений при включении питания. Два конденсатора по 2,2 мкФ — полиэстер или керамические.
Схема усилителяTda7297 – Платы
Вы должны попробовать этот усилитель, вы можете просмотреть принципиальную схему печатной платы и видео сборки и тестирования усилителя. Tda7297 15 Вт 15 Вт двухмостовой усилитель tda7297 stmicroelectronics.
Tda7297 Стереоусилитель мощности Diy в аудиоусилителе 2020 года
Схема печатной платы усилителя основана на диаграмме приложения, приведенной в техническом паспорте. Схема усилителя
Tda7297 .Tda7297 может рассеивать больше тепла, чем tda7266, поэтому для этого проекта была создана новая компоновка печатной платы, в которой не используется установленный на плате радиатор. Httpsgoogl7hsvxz как сделать усилитель звука стерео tda 7297 30w дома вход питания dc 12v спасибо за просмотр моего видео. Полная схема стереоусилителя, включая печатную плату, мощностью 2 х 15 Вт.
Схема усилителя мощности стерео с использованием источника напряжения широкого диапазона выходного усилителя малой мощности ic tda7297.Tda7294 – это монолитная интегральная схема в multiwatt15 корпусе с высокой выходной мощностью до 100 Вт, предназначенная для использования в качестве усилителя аудио класса ab в домашних стерео громкоговорителях с автономным питанием topclass tv. В этой схеме in1 и in2 представляют стереофонический аудиовход, и через эти контакты можно подключить потенциометр для управления уровнем громкости.
Подключите два отдельных динамика с правильной полярностью для получения хорошего звука. Может работать при напряжении от 6 до 18 вольт и имеет защиту от перегрева.Схема усилителя Принципиальная схема усилителя звука с использованием tda 7297 дана из его даташита.
Tda7297 1515 Вт двойной мостовой усилитель широкий диапазон напряжения питания 6 В 18 В минимальные внешние компоненты без конденсатора SVR без начальной загрузки нет ячеек Бушеро с внутренним фиксированным усилением, с функцией отключения звука, защита от короткого замыкания, защита от тепловой перегрузки Описание tda7297 – это специально двухмостовой усилитель. Tda7297 15w15w аудио модуль усилителя мощности acdc 9 18v 20 двухканальный стерео усилитель доска diy компонент звуковой системы.Схема усилителя tda 7297 ic soma electronics soma.
Так как я делал новую схему для этого усилителя, была добавлена фильтрация входа, которая отсутствовала в версии tda7266. Ищите принципиальную схему и печатную плату здесь. Использование минимума компонентов в микросхеме tda7297 st microelectronics.
Почему я сказал это, у меня tda7297 повреждена микросхема на печатной плате в автомобильном аудиоусилителе, и я попытался заменить микросхему на tda7379, так как замена на той же плате – результат работает нормально, я тестирую его уже 100 рабочих.Эта микросхема имеет внутри два мостовых усилителя, что делает ее полезной для использования там, где требуется простая сборка стереоусилителя. В отличие от tda7377 7379, схема tda7297 такая же, даже при подключении контактов к плате.
Tda7297 Diy стерео усилитель мощности Схема усилителя звука
Результат изображения для Tda7297 Схема усилителя Electronica
Схема автомобильного усилителя звука 15 Вт 15 Вт
Tda7297 15 Вт 15 Вт Двойной мостовой усилитель 15w 15w 15w Stmicroelectronics0003 Усилитель мощности звука с Tda7297 2 x 15 Вт Xtronic Org
Как подключить Tda7297 Audio Ic на хинди от Technical Mriganka
Усилитель мощности Tda7297 Компоновка печатной платы Усилитель звука Усилитель Audio
Tda7297 Плата усилителя Tda729729 не дает звука, электрическое оборудование Электронные схемы Схема телевизора Аудио
Tda7297 Усилитель звука 30 Вт Поделиться Project Pcbway
Amplifiere Td 7297 Pcb Trabalho Eletrico Esquemas Eletronicos
Tda7279 Распиновка двухмостового усилителя Характеристики
Tda7297 Diy Stereo Power Amplifier в 2020 г. Схема платы
Tda7297 Diy Стереоусилитель мощности Электронная схема
Tda7297 Усилитель Crosstimbers Audio
Tda7297 Datasheet Распиновка Схемы приложений 15 15 Вт Dual
Аудио Усилитель Аппаратное обеспечение Raspberry Pi Stack Exchange
I0002 Tplda 7297 Сделать усилитель звука Power Audio Stereo Tda 7297 30w At HomeProject 169
12 Vol t Tda7297 Схема усилителя
Tda7297 Плата усилителя не дает никакого звука Электротехника
Tda7279 Распиновка двухмостового усилителя Характеристики
Tda7297 Datasheet Pdf Dual Bridge Amplifier Datasheetgo Com
da Схема питания297Результат изображения для усилителя Tda7297 Принципиальная схема Схема
Tda7297 Комплект стереоусилителя 15 Вт 15 Вт
Как сделать усилитель стерео звука Tda 7297 30 Вт Youtube
Tda7297 Усилитель звука 30 Вт Поделиться Project Pcbway
Pin
Dual Tda Принципиальная схема усилителя на 25 Вт Ic Tda2009
Tda7294 100 Вт аудиоусилитель Электронные схемы и схемы
Усилитель мощности Стерео Ic Tda7297 Youtube
Как сделать Power Audio стереоусилитель Tda 7297 30 Вт дома
Tda7297 IC с регулятором низких частот и высоких частот Стерео усилитель звука
Схема усилителя звука 2 x 60 Вт Электронные схемы и
Tda7293 против Tda7294 Схема проектной схемы усилителя мощности звука
Tda 7297 Расположение компонентов схемы Ic Pcb Electro Youtube
Tda7297 Версия B 2x15w Stereo 157000 Tda7000 Digital Audio 9000 Комплект стереоусилителя
Amplifiercircuits Com
Бесплатная принципиальная схема усилителя мощности
T Напряжение на выводе da7297sa
Tda7297 Ic с регулятором низких частот и высоких частот Усилитель стерео звука
Aiyima Tda7297 Усилитель мощности Звуковая плата 2×15 Вт 2 0 Двухканальный
Схема усилителя мощностью 15 Вт Tda2030 Усилитель мощностью 15 Вт
a Tda729 Ресурсы
Tda729 Audio Усилитель
Tda729
Amazon Com Comimark, 2 шт., 12 В, плата усилителя Tda7297, 15 Вт, 15 Вт,
Tda7297, аудиоусилитель, 30 Вт, Share Project Pcbway
, схема усилителя класса G, Обсуждение электрической схемы
28, гитарный усилитель, электрическая схема 9000 Pcb 297 Плата усилителя звука Buildcircuit Com
Aiyima 2 0 двухканальная автомобильная плата усилителя Tda7297 Аудио
Tda7 297 Тестирование и обзор платы стерео аудиоусилителя Youtube
Ac Dc12v Tda7297 Rev A Плата усилителя звука с низким уровнем шума 2 15 Вт Dual
Diy 15 15 Вт Двухмостовой усилитель Tda7297
Tda7297 Плата усилителя не дает звука Электротехника
Project 178
Datasheet Распиновка Схемы приложений 10 Вт 10 Вт ДвойнойИнтегральная микросхема Tda7297 Новый оригинал 15 15 Вт Двойной мост
Bf 15 15 Вт Усилитель мощности с открытым исходным кодом Открытая электроника Открытая электроника
Tda7297 Двухканальный AC DC 12 В Плата цифрового усилителя звука 2 15 Вт
Tda7297 Комплект стереоусилителя 15 Вт
Tda7265 Стерео аудиоусилитель Ic Распиновка Характеристики Технические характеристики
7 Схема 5-ваттного усилителя мощности аудио
Tda7297 Equivalent Ic
788 Лучшие изображения электроники в 2020 году Electronics Electronics
Tda7292 Стереоусилитель 40 Вт 40 Вт с отключением звука и режимом ожидания
Tda7293 По сравнению с Tda7294 Электронная схема проекта усилителя мощности звука
Hifi Super Bass Stereo Amplifier Circuit Youtube 200
Цепи усилителя Tda
Цепи усилителя Tda
Tda7297 Комплект стереоусилителя 15 Вт 15 Вт
Цепи усилителя звука 2 x 60 Вт Электронные схемы и
Electro Help Lg Rp21fd10 Схема питания Типовая схема 92003 Tda Tda Типовая схема 92006 Tda Tda Аудио Типовая схема Ics Tda3
Tda7297 усилитель мощности модуль усилителя звука
мостовой адаптер цепи стерео до высокого Моноусилитель мощности
Tda7297 Плата усилителя звука с низким уровнем шума 2 x 30 Вт Amazon In
4×45 Вт Принципиальная схема стереоусилителя мощности Tda8596
Tda7297 Модуль усилителя звука Open Impulseopen Impulse
Project 178292 Project Audio 10 шт. Плата усилителя Tda7297 Двухканальный усилитель шума
2019 Двухмостовой усилитель Tda7297 от Janongpao 8 54 Dhgate Com
Архив схемСтраница 2 из 12 Xtronic Org
Project 178
Схема усилителя 7 Схема питания класса D
92
Tda7297 15 Вт двойной мостовой усилитель 7 Вт 7 Вт двойной мостовой усилитель Ahuja
Принципиальная схема аудио усилителя из 12 v Archives Theorycircuit
Tda7498 100w 100w Dual BTL Class D Audio Amplifier
Схемы Onida Oxygen 29 29 Inch Crt Tv Circuit
Pdf Tda7297 Datasheet Bridge Amplifier Datasheetspdf Com
Мост Усилитель Tda7 Техническое описание Характеристики
Tda7297 Схема усилителя – Схемы печатных плат
Tda7297 Diy стерео усилитель мощности в усилителе звука 2020
Tda7297 Diy стерео усилитель мощности Схема усилителя звука
Результат изображения для схемы усилителя Tda7297 Electronica
Car Audio Amplifier Circuit 15w 15w Ticro Stronics
Мост 15w 15w Ticro
Bridge
Tda7297 Комплект стереоусилителя 15 Вт 15 Вт
Усилитель звука стерео мощности с Tda7297 2 x 15 Вт Xtronic Org
Как подключить Tda7297 Audio IC на хинди от Technical Mriganka
Усилитель мощности Tda7297 Аудио усилитель Tda7297 Pcb Layout
Ic Electronic Circuits Схема телевизора АудиоTda7297 Плата усилителя не дает звука Электротехника
Amplifiere Tda 7297 Pcb Trabalho Eletrico Esquemas Eletronicos
Tda7297 Аудио усилитель 30 Вт Share Project Pcbway
Tda7279 Двухмостовой усилитель Распиновка Технические характеристики Характеристики
Tda7297 Diy Стереоусилитель мощности в 2020 г.
Tda7379 Tda7377 Tda7375 Tda7297 Tda7391 Tda7292 Схема платы
Tda7297 Усилитель Crosstimbers Аудио
Tda7297 Datasheet Распиновка Схемы приложений 15 15 Вт Dual
Схема подключения усилителя Raspberry
9000 Stack 9000 Raspberry 9000 Raspberry Audio 9000 Raspberry Сделать усилитель мощности аудио стерео Tda 7297 30w дома
Project 169
Tda7297 Am Плата плоскогубцев не дает звука Электротехника
Схема усилителя 12 В Tda7297
Tda7279 Распиновка двухмостового усилителя Технические характеристики Характеристики
Tda7297 Datasheet Pdf Dual Bridge Amplifier Datasheetgo Com
Tda Power70007000 Схема
Электронная Stereo Power70007000 Схема
Tda Power7297 Diy
Tda7297 Типичный пример применения Эталонный дизайн Аудио мощность
Результат изображения для усилителя Tda7297 Схема Схема
Tda7297 15 Вт 15 Вт Комплект стереоусилителя
Как сделать усилитель стерео звука Tda 7297 30 Вт
Tda7279 Мост DALO7 Усилитель звука 30 Вт Share Project Pcbway
Схема усилителя мощности Схема и схемы для 25 Вт Ic Tda2009
Tda7294 Усилитель звука 100 Вт Электронные схемы и схемы
Усилитель мощности Стерео Ic Tda7297 Youtube
Как сделать усилитель мощности аудио стерео BTC Tda 7297 30 Вт с контроллером
0002 Tda70002 Tda7 Усилитель звукаTda7297 Интегральные схемы Elektropage Электронный источник
Схема усилителя звука 2 x 60 Вт Электронные схемы и
Tda7293 По сравнению с Tda7294 Схема проектной схемы усилителя мощности звука
Tda 7297 Ic Pcb Версия Tda7 929 Позиции компонентов Youtube 929 B 2x15w Amplificatore Digital Audio
Tda7297 15w 15w Stereo Amplifier Kit
Amplifiercircuits Com
Бесплатная принципиальная схема усилителя мощности
Tda7297sa Напряжение на выводах
Tda7297 Ic с контроллером низких частот и высоких частот Усилитель стерео звука
Схема усилителя мощностью 15 Вт Tda2030 Усилитель мощностью 15 Вт
Aiyima Tda7297 усилитель мощности
Усилитель мощности 9×20002 2 0x2 Схема
Tda7297 Ресурсы усилителя звука Easyeda
Tda7297 Усилитель звука 30 Вт Share Project Pcbway
28 Принципиальная схема гитарного усилителя с компоновкой печатной платы Pcb
Aiyima 2 0 Схема двухканального автомобильного усилителя Класс платы Tda7292 Класс
Аудио Диаграмма ПродуктыTda7297 Тестирование платы стерео аудио усилителя и обзор Youtube
Ac Dc12 v Tda7297 Rev A Плата усилителя звука с низким уровнем шума 2 15 Вт Dual
Diy 15 15 Вт Двухмостовой усилитель Tda7297
Tda7297 Плата усилителя не дает звука Электротехника
Tda7297sa Распиновка Схемы приложений 10 Вт 10 Вт Dual
da Интегрированная схема
Project Чип Новый оригинальный 15 15 Вт двойной мост
Bf 15 15 Вт усилитель мощности с открытым исходным кодом Открытая электроника
Tda7297 Двухканальный AC DC 12 В плата цифрового аудио усилителя 2 15 Вт
Tda7297 15 Вт 15 Вт стерео усилитель комплект
Tda7265 стерео аудио усилитель Ic Характеристики
788 Лучшие образы электроники в 2020 году Электроника Электроника
Схема усилителя мощности мощностью 7 5 Вт
Tda7292 40 Вт Стереоусилитель мощностью 40 Вт с отключением звука и режимом ожидания
Tda7297 Equivalent Ic
Tda7293 По сравнению с Tda7294 Проектная электронная схема усилителя мощности звука
Цепь стереоусилителя Hifi Super Bass Усилитель мощности Youtube
200 Вт
29 Мост Усилитель TDA От Janongpao 8 54 Dhgate ComЦепи усилителя Tda
Tda7388 Принципиальная схема усилителя Аспекты проводки и цепей
Двухканальный Vova DC 12 В Tda7297 Электронный комплект Diy Kit Усилитель
Tda7297 Комплект усилителя звука 15 Вт 15 Вт
Tda7297 9000 Усилитель звука 9 Вт Схема электронных схем и
Electro Help Lg Rp21fd10 Принципиальная схема используемого Ics Tda2006
Tda7297 Lo w Плата звукового усилителя шума 2 x 30 Вт Amazon In
Tda7265 Типовой пример применения Эталонный дизайн Мощность звука
Tda7297 Усилитель мощности Модуль звукового усилителя
Цепь мостового адаптера От стерео к моноусилителю высокой мощности
Схема цепи стерео усилителя мощности 4 x 45 Вт
596 Модуль усилителя звука Tda7297 Open Impulseopen Impulse
Project 178
Tda7297 Аудиоусилитель 30 Вт Share Project Pcbway
Лот 10 шт. Плата усилителя Tda7297 Двухканальный усилитель шума
Схемы Архивы Tda7297 9000 9000 Интегрированный проект Xtronic 9000 Страница 2 из 12 9000 Circuits 9000 9000 9000 Интегрированный проект Xtronic 9000 Elektropage The Electronic Source
Источник питания Tda7297 Напряжение на выводе
Цепь D Схема аудиоусилителя 12 В Архив Theorycircuit
Tda7498 100 Вт 100 Вт Двойной BTL усилитель звука класса D
Amazon Com 1 ПК Моно 60 Вт Mosfet Усилитель мощности Пустой Pcb Diy
Схематические схемы Onida Oxygen 29 29 Inch Crtda Tv2 9000 Схема 9000 Crtda Tv2 9000 Паспортные данные мостового усилителяpdf Com
Tda7297 Комплект стереоусилителя 15 Вт, 15 Вт
Tda7279 Описание выводов двухмостового усилителя Характеристики
TDA7297 / TDA7266 – Стереомостовые усилители мощности на одном кристалле 15 Вт / 7 Вт
TDA7297 и TDA7266 (TDA7266D13TR) являются самыми продаваемыми микросхемами усилителей, которые все еще доступны по состоянию на август 2020 года.Они позволяют легко создавать высококачественные стереоусилители.
Рекомендуемый опыт : от начального до среднего, знание усилителей, установка радиатора
TDA7297 приложение
Факты TDA7297
- Выходная мощность: 15 Вт + 15 Вт на 8 Ом при 10% искажении 1 кГц с источником питания 16,5 В
- Выходная мощность: 12 Вт + 12 Вт на 8 Ом при искажении 1% 1 кГц с блоком питания 16.5В
- Выходная мощность: 8 Вт + 8 Вт на 8 Ом при 10% искажениях 1 кГц с источником питания 12 В
- Выходная мощность: 6 Вт + 6 Вт на 8 Ом при искажении 1% 1 кГц с источником питания 12 В
- Усиление: 32 дБ фиксированное
- Источник питания: от 6 В до 18 В однополярный
- Класс AB
- Лист данных доступен здесь
Направляющая
TDA7297 – это простой в сборке стерео / сдвоенный усилитель, который может обеспечить достаточно хорошее количество мощности на 8-омные динамики всего от одной шины. питание 12 В и даже больше при напряжении около 17 В.
Приложение предназначено для приложений телевидения и портативного радио, но имеет широкий спектр возможностей:
- Это усилитель для стереосистемы (например, самодельная или модернизированная midi-система или «гетто-бластер»)
- Пара может использоваться для создания полной системы объемного звучания (т.е. усилителей переднего и заднего каналов), особенно в сочетании с активным сабвуфером
- Колонки для ПК достойного качества
- Стереоколонка или Bluetooth-динамик с двойным усилением
- Из пары может получиться акустическая система с двойным усилением
Этот усилитель основан на типичном применении, приведенном в таблице данных ST Microelectronics.Производительность от этой схемы хорошо. Таблица содержит данные для типичной статистики шума и искажений. Хотя я не могу подтвердить эту статистику, вывод от этого усилителя действительно неплохо звучит!
Помимо использования сабвуфера и мощных звуковых систем, этот чип действительно не может удовлетворить многих приложений! Вы можете рассмотреть TDA7266 подробно описано ниже для приложений с низким энергопотреблением, но для стереосистемы я не вижу никаких преимуществ действительно меньших чипов, таких как LM386, TDA2822M и т. д. по предоставлению над этим.Печатная плата небольшая и простая, и вы также получаете стерео выход. Это также будет работать на Stripboard / Veroboard.
В таблице данных есть только статистика и информация о характеристиках динамиков на 8 Ом, однако усилитель, похоже, работает нормально и на 4 Ом. динамики тоже, но производительность неизвестна и ожидается, что она будет хуже. Это потому, что TDA7297 является мостовым, и поэтому динамики с сопротивлением 8 Ом выглядят как 4 Ом. динамики к каждому отдельному усилителю внутри микросхемы (поэтому 4 Ом будут выглядеть как 2 Ом).Если вы управляете 4 Ом, я бы рекомендовал источник питания держится ниже 14В. Я нашел его счастливым в 4-омных динамиках от источника питания 12 В.
Для получения наилучших 4 Ом можно использовать STA540 / TDA7375 или аналогичный. Его схема почти так просто.
Для тех, чье приложение действительно не требует двойного / стереоусилителя (и двухканальное усиление не будет рассматриваться), есть альтернатива моно. TDA7266M или TDA7391, чтобы назвать два.TDA7297 также может предоставить один канал, оставив второй выход отключенным, а второй вход заземлен через конденсатор на этом входе (например, C5).
Обратите внимание, что, поскольку TDA7297 уже имеет два мостовых выхода, вы не можете снова подключить их, чтобы получить (скажем) 30 Вт усилитель. Усилитель может быть только мостовой однажды. Конфигурация параллельного моста (которая позволяет управлять нагрузками с низким импедансом) не упоминается в техническом описании как поддерживаемая, и ее очень мало. усилители будут поддерживать его, потому что для этого требуется, чтобы оба мостовых стереоусилителя имели точно одинакового усиления.Поскольку TDA7297 имеет согласование по усилению всего 0,5 дБ, две половинки не совпадают, и всю работу выполняет та, которая имеет наибольшее усиление. Вы можете добиться успеха, используя некоторые большие резисторы на все выходы, чтобы попытаться принудительно распределить нагрузку, но эффективность пострадает, а искажения могут заметно увеличиться в этой конфигурации. Я предлагаю TDA7396 в моно 2 Ом для получения высокой выходной мощности от источника 12 В.
Схема
Для TDA7297 существует два типа приложений.
- Полное приложение, позволяющее управлять выводами режима ожидания и отключения звука с помощью микропроцессора
- Недорогое приложение, представляющее собой просто усилитель, который включается и включается вскоре после подачи питания
Недорогое приложение
Это приложение подходит для большинства домашних построек, в которых не требуется использование микропроцессора. По сути, это цифра 3 таблица данных, но с некоторыми резисторами, добавленными на входах, чтобы дать усилителю подходящее входное сопротивление и избежать ударов при подключении источника системы во входные разъемы (если у вас был внешний фонокорректор или 3.Входы 5 мм например).
Вверху: Все детали, необходимые для сборки усилителя!
TDA7297 лучше всего подходит для нестандартной печатной платы, и в моем руководстве по сборке печатной платы есть информация о том, как вы можете рисовать и травить нестандартную печатную плату. Печатные платы. Макет ниже показывает, насколько он может быть маленьким.
Это мой стиль рисования, который можно просто перевернуть и нарисовать как копию на односторонней медной плате.Разрешение этого изображения должно печататься на точный размер, который вам нужен, 30 мм x 30 мм. Обратите внимание, что R3 и R4 не включены в эту схему, но могут быть легко размещены.
Если вы хотите строить на стрипборде / веро-борде, это тоже можно сделать!
Чип не предназначен для установки в готовую плату, но, слегка согнув передние штырьки влево (очень осторожно), они выровняются на 2,54 мм. Стрипборд просто отлично.Ниже фото того же самого, сделанного для микросхемы TDA7266.
Этот предложенный макет я построил и протестировал. Он разработан таким образом, что вы можете установить плату на радиатор, не заходя в радиатор. область. Однако на дальней стороне нужно установить множество перемычек!
Области темно-оранжевого цвета необходимо обрезать, чтобы разделить полоску электронным способом. Светло-оранжевую область можно дополнительно обрезать, если компоновка вашей системы требует, чтобы заземление питания и сигнала было соединено в другой точке.Я предлагаю соединить их на плате и сохранить эту дорожку, соединяющую контакты 8. и 9 вместе.
Два резистора 47 кОм (R3 и R4), ведущие к левому и правому входам, не являются обязательными (внизу справа). Они предотвращают появление шумов при подключении фонокорректора / Входы 3,5 мм и т. Д., Когда усилитель включен, а также сделать его стабильным для различных источников (включая выходы для мобильных телефонов), обеспечивая разумную входное сопротивление. Вы можете не использовать их или, при желании, установить их непосредственно на розетки.
Ниже представлены фотографии моего готового макета. Чип на самом деле TDA7266S, но используется та же компоновка.
Приложение, управляемое микропроцессором
Это приложение показано на рисунке 1 в таблице данных. Он показывает, как контакты отключения звука и ожидания могут быть подключены к микропроцессору.
Микропроцессор может быть Arduino, PIC или аналогичным MCU, или это могут быть контакты GPIO Raspberry Pi или аналогичного компьютера.Мой будильник с подсветкой (в процессе строительства) Raspberry Pi успешно управляет TDA7297.
Одно предостережение при использовании сигналов 3,3 В для управления отключением звука заключается в том, что пороговое напряжение может достигать 4,1 В в соответствии с таблицей данных. Вы можете быть в порядке, но вы можете получить Затухание 10 дБ или хуже. Чтобы избежать этого риска, вы можете сдвинуть уровень выходного сигнала микроконтроллера, используя полевой МОП-транзистор 2N7000 в этой конфигурации.
Вход 5 В может быть от контактов 5 В Raspberry Pi, если у вас есть тот или иной источник питания 5 В.Как вариант, можно сделать делитель напряжения, дающий половину питание усилителя для вывода отключения звука.
В таблице данных указано время от 100 мс до 200 мс между выходом усилителя из режима ожидания и включением усилителя во избежание появления хлопающих шумов.
Компоненты
Как и все усилители, TDA7297 нуждается в байпасных конденсаторах C1 и C2 (C5 и C6 для микропроцессорной версии). Это 220 мкФ или лучше (я использовал 1000 мкФ) электролитический конденсатор и керамический или многослойный керамический конденсатор емкостью 100 нФ.Убедитесь, что электролит сориентирован правильно со знаком + в положительный источник питания.
Оба C1 и C2 должны быть как можно ближе к контактам усилителя, причем C2 (керамический элемент 100 нФ) должен быть самым близким. Поскольку контакты 3 и 13 довольно далеко друг от друга, для наилучшего обхода источника питания вы можете предпочесть добавить второй конденсатор емкостью 100 нФ (такой же, как C2) от контакта 13 к земле, а также контакта 3 к земле.
C1 должен иметь номинальное напряжение на несколько вольт или больше, чем у источника питания, который вы хотите использовать.Следовательно, конденсатор на 16 В подойдет для блока питания 12 В, но если вы хотите увеличить напряжение, возьмите конденсатор номиналом 25 или 35 В. Я предложил 1000 мкФ для C1, но если у вас хороший блок питания с Если емкость уже превышает эту, то C1 можно понизить до 470 мкФ или 220 мкФ.
Поскольку TDA7297 представляет собой усилитель с одним источником питания, он генерирует внутреннее виртуальное заземление, которое составляет половину напряжения питания. Это позволяет входному аудиосигналу качаться над и под этой виртуальной землей.
Входные конденсаторы C3 и C5 защищают смещение постоянного напряжения от источника входного сигнала. Это входные конденсаторы 0,22 мкФ (220 нФ), указанные в таблице данных, но вы можете поднять их до 1 мкФ, чтобы получить лучший басовый отклик. Я использовал 2.2uF. Полиэстер предпочтительнее для лучшего качества звука, но электролитик работает нормально. тоже, и если вы не используете этот усилитель для создания абсолютно лучших динамиков в тихой обстановке, вы вряд ли заметите разницу.Контакт + на электролит должен быть обращен к контактам усилителя.
Напряжение, которое требуется конденсатору, составляет половину напряжения питания плюс пиковое входное напряжение переменного тока (не более 2 В), конденсатор номиналом 16 В подходит для C3 и C5, но электролитические конденсаторы емкостью 1 мкФ обычно рассчитаны на 50 или 63 В или выше.
Примечание: если вы заказали дешевый TDA7297 из Китая / Восточной Азии – вы, вероятно, не только получаете поддельный TDA7297, который не работает так же хорошо, но и вы. Также даны многослойные керамические конденсаторы для C3 / C5.Это не рекомендуется для аудио.
В недорогом приложении нам понадобится пара резисторов, R1 и R2 – это делитель напряжения, чтобы генерировать половину напряжения питания для подачи на резервный и отключение булавок. Поскольку в этих резисторах нет звука, они могут быть любым дешевым резистором 47 кОм. C4 – электролитический конденсатор, который заряжается напряжением делитель и 10 мкФ указаны в даташите.
Поскольку пороговое значение напряжения режима ожидания ниже, чем напряжение отключения звука, C4 будет заряжаться до 1.2 В через R1 за 470 мс за 110 мс, в результате чего усилитель отключится его состояние ожидания. Как только C4 достигнет 2,9 В за 320 мс, усилитель выйдет из состояния отключения звука. Это ~ 200 мс между порогом ожидания и порогом отключения звука позволяет избежать хлопков, которые обычно возникают при подаче питания на усилитель без предварительного отключения звука. Это означает, что почти во всех приложениях вам не понадобится реле на выходах динамиков для отключения / подключения динамиков с целью отключения звука. Примечание. Время приблизительное, так как оно зависит от напряжения питания и пороги, на которых действительно работает микросхема усилителя.
Поскольку конденсатор C4 работает при половине напряжения питания, конденсатор номиналом 16 В вполне подойдет. Электролитические конденсаторы 10 мкФ обычно не меньше 16 В. в любом случае.
Не используйте ли , а не , этот усилитель без хорошего радиатора, он очень быстро сильно нагреется и отключится. Купите хороший радиатор, особенно при высоких напряжениях. Радиатор изнутри подключается к земле, что не должно вызывать проблем для большинства приложений, однако, если вы используете усилитель от сети и ваш корпус заземлен (это должно быть в целях безопасности), вам может потребоваться прерыватель контура, чтобы избежать шума, вызванного другим заземленным оборудованием, и в этом случае TDA7297 необходимо изолировать от радиатора, чтобы избежать короткого замыкания заземленного корпуса на питание усилителя и сигнальную землю.(32/20) = 40). Это значит, что это красиво чувствительна и вряд ли понадобится предусилитель. При входной мощности 12 В TDA7297 может управлять динамиком 8 Ом (который соединен мостом 4 Ом) примерно до 6,8 Вт RMS при 1%. искажение. Чтобы рассчитать его напряжение, это V = & Sqrt; (6,8 * 4) = 5,22 В RMS. Разделите это на 40, и это всего лишь входной сигнал 130 мВ RMS, необходимый для управления TDA7297 на максимальной мощности, без искажений. Я обнаружил, что вывод со смартфона или многих других источников может легко привести к обрезке.
В приложении для микропроцессора в таблице данных по-прежнему рекомендуется иметь RC-сети на выводах режима ожидания и отключения звука. На этот раз 1 мкФ для отключения звука и 10 мкФ для булавки режима ожидания (как в недорогом приложении). Эти конденсаторы будут заряжаться через резистор 10 кОм, поэтому их задержка будет меньше (около 85 мс для отключения звука и всего 3 мс в режиме ожидания с MCU 5 В). Приглушение будет быстрее разряжаться, если полностью отключить питание от микрочипа (т.е.е. не повернулся выключен должным образом), поэтому усилитель все равно отключится перед переходом в режим ожидания, и оба эти события должны произойти до того, как разрядится источник питания, если ваш используя конденсатор емкостью 1000 мкФ или лучше. Это также гарантирует отсутствие всплывающих окон при отключении питания.
Создание «системы»
Если вы хотите создать свою собственную систему стереоусилителя, вам понадобится немного больше, чем схема и компоненты, указанные выше.
- Источник питания – см. Ниже, но рекомендуется внешний источник питания
- Разъем постоянного тока типа стандартный 2.1мм джек. Он должен совпадать с вилкой на блоке питания
- Переключатель питания, например ползунковый переключатель, тумблер или кнопка с фиксацией
- Светодиод питания и токоограничивающий резистор (у вас может быть светодиод в кнопке питания, который вы можете использовать)
- Входной разъем 3,5 мм или фонокорректоры для подключения источника
- Двухконтактный потенциометр, рекомендуется 10k log
- Необязательные, но рекомендуемые конденсаторы для блокировки радиопомех
- Необязательные, но рекомендуемые конденсатор и катушка индуктивности для уменьшения шума блока питания
- Необязательные, но рекомендуемые конденсаторы перед потенциометром для блокировки постоянного тока
- Если динамики отделены от усилителя, для прикрепления / отсоединения динамиков следует использовать пружинные зажимы, банановые розетки или аналогичные предметы.
Поскольку фиксированное усиление довольно велико, маловероятно, что вам понадобится предусилитель, и вы сможете напрямую использовать большинство источников.Это может быть ваш телевизор, смартфон, аудиомодуль Bluetooth, Chromecast audio (если можно его купить) или многие другие устройства.
При соединении всех соединений плотно скрутите соответствующие провода вместе. Это применимо ко всем связанным соединениям, где есть сигнал и возврат, поэтому скрутите вход L / R с заземлением сигнала вместе, скрутите вместе +/- провода каждого динамика и скрутите заземление напряжения + питания и питания все вместе.
Такое скручивание связанных подающих / обратных проводов вместе предотвращает излучение ими помех, а также защищает их от помех. Каждый скрученный установленные в системе следует держать подальше друг от друга, и если они должны быть близко, пусть они пересекаются под прямым углом и не идут параллельно друг другу. Это для уменьшения шума.
На схемах печатных плат, приведенных выше, заземление сигнала и питания соединено вместе на плате, поэтому не подключайте их где-либо еще, чтобы избежать гудения. вызванные контурами заземления.Если у вас есть более широкая система и эти заземления питания и сигналов соединены в другой точке, рассмотрите возможность удаления соединения в плату и заменив ее резистором 10 Ом, подключенным параллельно конденсатору 100 нФ.
Потенциометр должен быть двухканальным, поэтому оба канала настраиваются вместе. Тип журнала 10k идеален. У него будет три контакта на канал. Первое Контакт будет тем, который подключен к заземлению сигнала, средний контакт – к аудиовходу, а последний – к аудиовыходу.Это гарантирует, что поворот регулятор громкости по часовой стрелке увеличивает громкость, против часовой стрелки – уменьшает.
Перед регулятором громкости находятся конденсаторы по 10 мкФ на каждый сигнал (C4 и C5). Они блокируют любое смещение постоянного тока, которое может иметь или не иметь источник. Напряжение постоянного тока вызывает потенциометр со временем становится шумным (особенно при регулировке), поэтому конденсаторы продлевают срок его службы. Нам не нужно беспокоиться о конденсаторе после регулятор громкости, потому что конденсатор является первым компонентом, включенным последовательно с входным сигналом на самом усилителе.
На входном разъеме установлены два RC-фильтра низких частот (по одному на каждый сигнал). Значения компонентов здесь не слишком критичны, просто для обеспечения сигналов МГц удаляются, поэтому при комбинации 1 кОм и 470 пФ (пикофарад) удаляются частоты выше 340 кГц. Это уберет любое импульсное жужжание GSM / помехи от мобильных телефонов, а также проникновение любых AM-радиостанций.
В источнике питания переключатель сначала находится на положительной линии.Я предлагаю приобрести кнопочный переключатель с защелкой и встроенным светодиодом для удобства, но проверьте, нужен ли светодиод резистор или нет (некоторые готовы к 12В). В противном случае полезно наличие отдельного светодиода, показывающего, включено ли питание. Значение R3 должен быть настроен в соответствии с вашим источником питания и типом светодиода (ищите счетчик резисторов светодиодов).
Затем есть фильтр, состоящий из силового индуктора 2,2 мкГн (способного выдерживать ток 6 А) и конденсатора емкостью 470 мкФ (это должен быть тип с низким ESR).Они там для уменьшения шума звонка / завывания от зашумленных источников питания SMPS. Все, что на блоке питания выше 5 кГц, отключается. Возможно, вам не понадобится индуктор, если ваш блок питания тихо, но все же предлагаю конденсатор для сглаживания напряжения.
Блок питания
Я рекомендую, особенно новичкам, использовать внешний источник питания. Это должен быть линейный источник питания или импульсный источник питания, подходит для аудио / видео (т.е. блок питания для ноутбука 12 В). Эти типы источников питания легко получить.
С осторожностью относитесь к дешевым источникам питания, заказанным с Дальнего Востока и в других местах, потому что, хотя они могут работать нормально, они не будут безопасны при перегрузке или других обстоятельствах. ситуации (удары молнии и т. д.). Знак CE на этих устройствах либо поддельный, либо означает «Экспорт в Китай» и не является европейской сертификацией, которая гарантирует, что продукт соответствует стандартам здоровья, безопасности и защиты окружающей среды.
При питании от источника 12 В этот усилитель может выдавать 6 Вт на нагрузке 8 Ом при разумных искажениях в 1%. Для многих приложений этого будет достаточно. Потому что есть два усилителей класса AB, это означает, что мощность блока питания должна быть минимум 24 Вт (это 2 А на выходе для 12 В), хотя 30 Вт (2,5 А) или выше более удобны.
Также можно найти блоки питания на 16В для ноутбуков. Это позволит усилителю достичь 12 Вт на канал.Теперь нам нужно найти минимум питания 48 Вт, это 3А при 16В.
Если вы решили построить свой собственный блок питания, вы можете использовать трансформатор 12 В переменного тока 50 ВА (подойдет и осветительный!), Чтобы получить около 17 В постоянного тока при выпрямлении. Увидеть В статье TDA2003 вы найдете подходящую схему, но имейте в виду, что вы будете работать с сетевым электричеством. Нерегулируемый выход от этого должно быть все в порядке, но если вы хотите получить наилучшие шумовые характеристики, используйте стабилизатор на 3 А или более (например, LM338T) с большими радиаторами.
Производительность
Вверху: Первый тест TDA7297
При правильном подключении TDA7297 – отличный усилитель. Он звучит абсолютно нормально и идеально подходит для работы с небольшими динамиками и даже большими динамиками. Из-за ограниченной выходной мощности громкоговорители с высокой чувствительностью лучше всего подходят, если вам нужна большая громкость, но на большинстве громкоговорителей они абсолютно способны использование в помещении.
Как уже упоминалось, этот усилитель также применим для ваших маломощных устройств с батарейным питанием. Вы не можете опускаться ниже 6 В с TDA7297, но TDA7266, подробно описанный ниже, позволяет вам снижать напряжение до 3 В. При таких напряжениях вряд ли есть какие-то преимущества для меньших усилителей, которые я использовал, такие как TDA2822M, TDA7052, LM386, потому что они не будут намного меньше или дешевле, чем эти схемы TDA7297 / TDA7266.
Производительность может быть не такой хорошей, как у superstar STA540, но она все равно действительно хороша, и ее преимущество состоит в том, что ее проще собрать.Безусловно, TDA7297 – отличный универсальный усилитель, который идеально подходит для многих приложений.
Приложение TDA7266
Вверху: Первый тест TDA7266
Факты TDA7266
- Выходная мощность: 7 Вт + 7 Вт на 8 Ом при 10% искажении 1 кГц с источником питания 11 В
- Выходная мощность: 5 Вт + 5 Вт на 8 Ом при искажении 1% 1 кГц с блоком питания 11 В
- Выходная мощность: 300 мВт + 300 мВт на 8 Ом при 1% искажении 1 кГц с источником питания 4 В
- Усиление: 32 дБ фиксированное
- Источник питания: от 3 до 18 В однополярный
- Класс AB
- Лист данных доступен здесь
TDA7266 будет вставлен прямо в ту же плату, что и TDA7297, без каких-либо изменений в компонентах.
Поэтому прочтите приведенное выше руководство, поскольку оно уместно.
Это также популярная микросхема усилителя, и я обнаружил, что она использовалась в моем мертвом радиочасе Pure Tempus DAB (это версия TDA7266S). Распаял и вставил та же схема применения, что и в таблице данных, позволяет ему снова жить!
И снова производительность при управлении динамиками на 4 Ом неизвестна, но опять же, похоже, все в порядке, и упомянутое выше радио DAB все равно имеет динамики на 4 Ом, хотя блок питания был 12 В постоянного тока (нерегулируемый).
Производительность чипа выглядит точно так же, как у TDA7297, и, похоже, нет никакой разницы в максимально допустимом напряжении и мощности. выходное напряжение при этих более высоких напряжениях, чем у TDA7297.
Тем не менее, типичные показатели производительности приведены при более низком уровне 11 В по сравнению с 16,5 В для TDA7297. TDA7266 также может работать от более низкого напряжения 3 В. Этот все означает, что TDA7266 действительно больше подходит для приложений с более низким напряжением, и если у вас более высокое напряжение и более высокая мощность, я бы рекомендовал перейти на TDA7297 вместо того, чтобы продавить TDA7266.
В остальном варианты использования TDA7266 точно такие же. Это отличный усилитель, потому что он может работать даже при напряжении 3 В при абсолютном минимуме, так почему бы и нет? рассматривать его как лучшую альтернативу небольшим усилителям, таким как LM386, TDA2822M, TDA7052 и т.п.? Отныне буду!
Приложение TDA7266M
Лист данных доступен здесь
TDA7266M – это моно версия TDA7266.Он практически такой же, как TDA7266, но на один канал меньше. Это означает, что это тот же 15-контактный Mulitwatt корпус. Схема такая же, только без второго канала (без подключений).
Выше показана скорректированная схема без второго канала. Большая часть правой стороны чипа теперь не имеет соединений, но обратите внимание, что питание питание все еще необходимо подключить к контакту 13.
Помимо сокращенной схемы, применимы все приведенные выше рекомендации для TDA7297 / TDA7266, поэтому, пожалуйста, прочтите их.
Поскольку TDA7266M находится в том же корпусе Multiwatt15, мы все еще можем построить его на стрипборде / вероборде. Ниже приведен макет, который немного меньше, чем стерео версия.
Я не создавал и не тестировал TDA7266M, но он должен работать примерно так же, как стерео TDA7266. Потому что сейчас работает только один усилитель. внутри корпуса вы можете использовать радиатор меньшего размера, который составляет чуть более половины размера (фактически производительности) радиатора, необходимого для стереочипа.
Он должен работать хорошо и намного лучше, чем другие моно альтернативы, такие как LM386, TDA2822M (мостовой), TDA7052 и так далее. Если у вас моно Однако приложение, которое требует большей производительности и мощности, рассмотрите вместо этого микросхемы TDA7391 или TDA7396.
Список литературы
TDA7297 Лист данных
TDA7266 Лист данных
TDA7266M Лист данных
ESP Project 169
ESP Project 178
TDA7297 15 Вт + 15 Вт двухканальная плата усилителя звука
Описание:
Размер печатной платы: 4.8 см x 4,8 см;
Напряжение: 9-15 В постоянного тока, 9-12 В переменного тока, рекомендуемое напряжение постоянного тока 12 В, ток 2 А выше;
Мощность: 15 Вт +15 Вт;
Выходное сопротивление: 4-8 Ом
Примечание: если вы хотите собрать его самостоятельно, мы также предлагаем комплект для сборки этого модуля. Нажмите здесь и закажите комплект для сборки DIY: TDA7297 DIY Kit Схема модуля:
1 x TDA7297 15 Вт + 15 Вт двухканальная плата усилителя звука
Детали модуля:
Изделие поставляется с радиатором
1.Протестировано выдающимся партнером ICStation bang opek:
Подробнее читайте в видео:
(язык видео – , индонезийский, )
2. Протестировано выдающимся партнером ICStation 12voltvids:
Подробнее читайте в видео:
(язык видео – английский )
3.Протестировано выдающимся партнером ICStation Ideatronic:
Подробнее читайте в видео:
(язык видео – испанский )
Во-первых, мы должны сказать, что ICStation не принимает никаких форм оплаты при доставке. Раньше товары отправлялись после получения информации о заказе и оплаты.
1) Paypal платеж
PayPal – это безопасная и надежная служба обработки платежей, позволяющая делать покупки в Интернете.PayPal можно использовать на icstation.com для покупки товаров с помощью кредитной карты (Visa, MasterCard, Discover и American Express), дебетовой карты или электронного чека (т. Е. С использованием вашего обычного банковского счета).
Мы проверены PayPal
2) Вест Юнион
Мы знаем, что у некоторых из вас нет учетной записи Paypal.
Но, пожалуйста, расслабься. Вы можете использовать способ оплаты West Union.
Для получения информации о получателе свяжитесь с нами по адресу [email protected].
3) Банковский перевод / банковский перевод / T / T
Банковский перевод / банковский перевод / способы оплаты T / T принимаются для заказов, общая стоимость которых составляет до долларов США 500 . Банк взимает около 60 долларов США за комиссию за перевод, если мы производим оплату указанными способами.
Чтобы узнать о других способах оплаты, свяжитесь с нами по адресу orders @ icstation.(с бесплатным номером отслеживания и платой за страховку доставки)
(2) Время доставки
Время доставки составляет 7-20 рабочих дней в большинство стран; Пожалуйста, просмотрите приведенную ниже таблицу, чтобы точно узнать время доставки к вам.
7-15 рабочих дней в: большинство стран Азии
10-16 рабочих дней в: США, Канаду, Австралию, Великобританию, большинство стран Европы
13-20 рабочих дней в: Германию, Россию
18-25 рабочих дней Кому: Франция, Италия, Испания, Южная Африка
20-45 рабочих дней Куда: Бразилия, большинство стран Южной Америки
2.EMS / DHL / UPS Express
(1) Стоимость доставки: Бесплатно для заказа, который соответствует следующим требованиям
Общая стоимость заказа> = 200 долларов США или Общий вес заказа> = 2.2 кг
Когда заказ соответствует одному из вышеуказанных требований, он будет отправлен БЕСПЛАТНО через EMS / DHL / UPS Express в указанную ниже страну.
Азия: Япония, Южная Корея, Монголия. Малайзия, Сингапур, Таиланд, Вьетнам, Камбоджа, Индонезия, Филиппины
Океания: Австралия, Новая Зеландия, Папуа-Новая Гвинея
Европа и Америка: Бельгия, Великобритания, Дания, Финляндия, Греция, Ирландия, Италия, Люксембург, Мальта, Норвегия, Португалия, Швейцария, Германия, Швеция, Франция, Испания, США, Австрия, Канада
Примечание. Стоимость доставки в другие страны, пожалуйста, свяжитесь с orders @ ICStation.com
(2) Время доставки
Время доставки составляет 3-5 рабочих дней (около 1 недели) в большинство стран.
Поскольку посылка будет возвращена отправителю, если она не была подписана получателем в течение 2-3 дней (DHL), 1 недели (EMS) или 2 недель (заказное электронное письмо), обратите внимание на время прибытия. пакета.
Примечание:
1) Адреса APO и PO Box
Мы настоятельно рекомендуем вам указать физический адрес для доставки заказа.
Потому что DHL и FedEx не могут доставлять товары по адресам APO или PO BOX.
2) Контактный телефон
Контактный телефон получателя требуется агентством экспресс-доставки для доставки посылки. Пожалуйста, предоставьте нам свой последний номер телефона.
3. Примечание
1) Время доставки смешанных заказов с товарами с разным статусом доставки следует рассчитывать с использованием самого длинного из перечисленных ориентировочных сроков.
2) Напоминание о китайских праздниках: во время ежегодных китайских праздников могут быть затронуты услуги определенных поставщиков и перевозчиков, а доставка заказов, размещенных примерно в следующее время, может быть отложена на 3–7 дней: китайский Новый год; Национальный день Китая и т. Д.
3) Как только ваш заказ будет отправлен, вы получите уведомление по электронной почте от icstation.com.
4) Отследите заказ с номером отслеживания по ссылкам ниже:
TDA7297 – EasyEDA
BOM
| ID | Имя | Обозначение | Площадь основания | Кол-во |
|---|---|---|---|---|
| 1 | TDA7297 | U1 | MULTIWATT15 | 1 |
| 2 | 47 кОм | R1, R2 | ОСЬ-0.4 | 2 |
| 3 | 0,22 мкФ | C1, C2 | РАД-0.2 | 2 |
| 4 | 100 мкФ | C3 | CAP-D6.3XF2.5 | 1 |
| 5 | 10 мкФ | C4 | CAP-D5.0XF2.0 | 1 |
| 6 | Ч.4.96-5А | П1 | Ч4.96-5А | 1 |
| 7 | СН5.08-2А | P2, P3 | CH5.08-2A | 2 |
| 8 | RL207 | D1 | ДО-15 | 1 |
Скачать спецификацию Заказать в LCSC
СхемаСхема усилителя Tda7297 / Усилитель звука Tda7297 30 Вт Поделиться Проект Pcbway: Программа была такой же?
Макет Схема усилителя Tda7297 / Tda7297 усилитель звука 30 Вт Поделиться Проектом Pcbway: Программа была такой же? .Amplifiere tda 7297 pcb trabalho eletrico esquemas eletronicos. Ищем принципиальную схему и печатную плату здесь: Стереоусилитель с мощностью 2 x 15 Вт (на основе st. Принципиальная схема аудиоусилителя с использованием tda7297 приведена в его техническом описании. Tda7297, tda7266b, tda7297sa – это двухмостовой усилитель, специально разработанный оценочная плата компоновка нижнего слоя так b.
Подключите два отдельных динамика с правильной полярностью для получения хорошего звука.Эта микросхема имеет внутри два мостовых усилителя, что и составляет.Электрические схемы и схемы усилителя звука tda7294 100w. Полная схема стереоусилителя, включая печатную плату, мощностью 2 х 15 Вт. В этой схеме in1 и in2 представляют стереофонический аудиовход, и через эти контакты можно подключить потенциометр для управления уровнем громкости.
Схема усилителя звукас использованием микросхемы усилителя Tda7297 с сайта circuit-diy.com Ищите принципиальную схему и печатную плату здесь: техническое описание схемы Tda7297, перекрестные ссылки, схемы и примечания по применению в формате pdf.Планировка atas tda 7377 hi fi teknologi hi fi pin. Принципиальная схема звукового усилителя на tda7297 приведена из его даташита. Схема tda 7297 ic. Усилитель мощности tda7297 разводка печатной платы усилитель звука усилитель звука. Могу ли я использовать его в любом случае для создания усилителя? Tda7297 может рассеивать больше тепла, чем tda7266, поэтому для этого проекта была создана новая компоновка печатной платы, которая не основана на схеме печатной платы усилителя, основанной на прикладной диаграмме технических данных.
tda7297 – двухмостовой усилитель, специально разработанный для телевизоров и портативных радиоприемников.
Планировка atas tda 7377 hi fi teknologi hi fi pin. Здравствуйте, сэр, у меня уже есть микросхема tda7297 от старого телевизора Samsung. Tda7297 ic – это двойной мост стерео, двухканальный аудиоусилитель класса AB. Dc 12v tda7297 плата усилителя 15 Вт 15 Вт двухканальный трековый стерео. Схемы, таблицы данных, диаграммы, ремонт, схемы, руководства по обслуживанию, бункеры eeprom, печатные платы, а также ввод режима обслуживания, соответствие модели и шасси и многое другое. Полная схема стереоусилителя, включая печатную плату, мощностью 2 х 15 Вт.E t e описание pin to pin совместим с: Tda7294 100w аудио усилитель электронные схемы и схемы. Goo.gl/7hsvxz как сделать стерео усилитель мощности аудио tda 7297 30 Вт в домашних условиях входная мощность Этот стерео комплект усилителя мощности своими руками с микросхемой tda7297 прост в сборке и пайке. Еще 1 2 3 4 5. Эта микросхема представляет собой внутри два мостовых усилителя, составляющих ее. Tda7297 – двухмостовой усилитель, питаемый от источника питания с одной полярностью. Tda7297 модуль усилителя звука открытый импульс открытый импульс.
Ищу принципиальную схему и печатную плату здесь: Tda7297, tda7266b, tda7297sa – двухмостовой усилитель, специально разработанный для макета нижнего слоя оценочной платы s o b. E t e description o l pin to pin совместим с: Goo.gl/7hsvxz как сделать аудио стереоусилитель tda 7297 30w в домашних условиях входная мощность Этот стерео комплект diy усилителя мощности с микросхемой tda7297 прост в сборке и пайке. Полная схема стереоусилителя, включая печатную плату, мощностью 2 х 15 Вт.
Цепи усилителя Tda с www.electroschematics.com 1 2 3 4 5 подробнее. В этой схеме in1 и in2 представляют стереофонический аудиовход, и через эти контакты можно подключить потенциометр для управления уровнем громкости. Схема tda 7297 ic. Эта микросхема представляет собой внутри два мостовых усилителя, составляющих ее. Могу ли я использовать его в любом случае для создания усилителя? Мостовой усилитель tda7297 tda7297 макет bi20 текст: прога были такие же? Tda7297 diy стерео усилитель мощности схема усилителя звука.
Принципиальная схема аудиоусилителя на tda7297 приведена в его даташите.
Использование минимума компонентов в интегральной схеме с использованием минимума компонентов в интегральной схеме tda7297 st microelectronics. Электрические схемы и схемы усилителя звука tda7294 100w. Полная схема стереоусилителя, включая печатную плату, мощностью 2 х 15 Вт. Планировка atas tda 7377 hi fi teknologi hi fi pin. В этой схеме in1 и in2 представляют стереофонический аудиовход, и через эти контакты можно подключить потенциометр для управления уровнем громкости.Tda7297 diy стерео усилитель мощности схема усилителя звука. Ищите принципиальную схему и печатную плату здесь: Tda7297, tda7266b, tda7297sa – это двухмостовой усилитель, специально разработанный макет нижнего уровня оценочной платы s o b. Неужели программа была такой же? Технический паспорт Tda7297, перекрестные ссылки, схемы и примечания по применению в формате pdf. Схема усилителя tda 7297 ic soma electronics youtube. Мостовой усилитель tda7297 tda7297 layout bi20 text: tda7297 может рассеивать больше тепла, чем tda7266, поэтому для этого проекта была создана новая компоновка печатной платы, которая не основана на схеме печатной платы усилителя, основанной на диаграмме применения технического паспорта.
tda7297 – двухмостовой усилитель, специально разработанный для телевизоров и портативных радиоприемников. Схемы, таблицы данных, диаграммы, ремонт, схемы, руководства по обслуживанию, бункеры eeprom, печатные платы, а также ввод режима обслуживания, соответствие модели и шасси и многое другое. Tda7297 diy стерео усилитель мощности схема усилителя звука. E t e description o l pin to pin совместим с: Использование минимума компонентов в интегральной схеме tda7297 st.
Tda7297 Детали проводки IC от 2.bp.blogspot.com Goo.gl/7hsvxz как сделать стерео усилитель мощности звука tda 7297 30 Вт в домашних условиях вход питания Этот стерео комплект усилителя мощности своими руками с микросхемой tda7297 прост в сборке и пайке. Полная схема стереоусилителя, включая печатную плату, мощностью 2 х 15 Вт. Amplifiere tda 7297 pcb trabalho eletrico esquemas eletronicos. Использование минимума компонентов в интегральной схеме tda7297 st. Принципиальная схема звукового усилителя на tda7297 приведена из его даташита.Усилитель мощности tda7297 разводка печатной платы усилитель звука усилитель звука. Неужели программа была такой же? Электрические схемы и схемы усилителя звука tda7294 100w.
Подключите два отдельных динамика с правильной полярностью для получения хорошего звука.
Программа была такая же? Полная схема стереоусилителя, включая печатную плату, мощностью 2 х 15 Вт. Tda7297 – двухмостовой усилитель, специально разработанный для телевизоров и портативных радиоприемников.Dc 12v tda7297 плата усилителя 15 Вт 15 Вт двухканальный трековый стерео. Эта микросхема представляет собой внутри два мостовых усилителя, составляющих ее. Amplifiere tda 7297 pcb trabalho eletrico esquemas eletronicos. Принципиальная схема звукового усилителя на tda7297 приведена из его даташита. Схема tda 7297 ic. Tda7297 – двухмостовой усилитель, питаемый от источника питания с одной полярностью. Планировка atas tda 7377 hi fi teknologi hi fi pin. Технический паспорт Tda7297, перекрестные ссылки, схемы и примечания по применению в формате pdf.E t e описание pin to pin совместим с: В этой схеме in1 и in2 представляют стереофонический аудиовход, и через эти контакты можно подключить потенциометр для управления уровнем громкости звука.
Источник: electro-dan.co.uk1 2 3 4 5 подробнее. Схема усилителя tda 7297 ic soma electronics youtube. Tda7297, tda7266b, tda7297sa – двухмостовой усилитель, специально разработанный для макета нижнего уровня оценочной платы. Мостовой усилитель tda7297 tda7297 макет bi20 текст: Ищу принципиальную схему и печатную плату здесь:
Источник: images-na.ssl-images-amazon.comDc 12v tda7297 плата усилителя 15 Вт 15 Вт двухканальный трековый стерео. Схема усилителя tda 7297 ic soma electronics youtube. Использование минимума компонентов в интегральной схеме tda7297 st. Могу ли я использовать его в любом случае для создания усилителя? Эта микросхема представляет собой внутри два мостовых усилителя, составляющих ее.
Источник: img.17qq.comСхемы, таблицы данных, схемы, ремонт, схемы, руководства по обслуживанию, бункеры eeprom, печатная плата, а также ввод режима обслуживания, соответствие модели и шасси и многое другое.Tda7297 – двухмостовой усилитель, питаемый от источника питания с одной полярностью. Tda7297 может рассеивать больше тепла, чем tda7266, поэтому для этого проекта была создана новая компоновка печатной платы, которая не основана на схеме печатной платы усилителя, основанной на прикладной диаграмме технических данных. Технический паспорт Tda7297, перекрестные ссылки, схемы и примечания по применению в формате pdf. Электрические схемы и схемы усилителя звука tda7294 100w.
Источник: components101.comСтереоусилитель мощностью 2 x 15 Вт (на основе ст.Tda7297 модуль усилителя звука открытый импульс открытый импульс. Эта микросхема представляет собой внутри два мостовых усилителя, составляющих ее. Amplifiere tda 7297 pcb trabalho eletrico esquemas eletronicos. Еще 1 2 3 4 5.
Источник: 4.bp.blogspot.comСхемы, таблицы данных, схемы, ремонт, схема, руководства по обслуживанию, бункеры eeprom, печатная плата, а также ввод режима обслуживания, соответствие модели и шасси и многое другое. Использование минимума компонентов в интегральной схеме с использованием минимума компонентов в интегральной схеме tda7297 st microelectronics.Могу ли я использовать его в любом случае для создания усилителя? Полная схема стереоусилителя, включая печатную плату, мощностью 2 х 15 Вт. Здравствуйте, сэр, у меня уже есть микросхема tda7297 от старого телевизора Samsung.
Источник: i.stack.imgur.com1 2 3 4 5 еще. Технический паспорт Tda7297, перекрестные ссылки, схемы и примечания по применению в формате pdf. Tda7297 модуль усилителя звука открытый импульс открытый импульс. Использование минимума компонентов в интегральной схеме с использованием минимума компонентов в интегральной схеме tda7297 st microelectronics.Tda7297, tda7266b, tda7297sa – двухмостовой усилитель, специально разработанный для макета нижнего уровня оценочной платы.
Источник: i.pinimg.comTda7297 Модуль звукового усилителя открытый импульс открытый импульс. Могу ли я использовать его в любом случае для создания усилителя? Здравствуйте, сэр, у меня уже есть микросхема tda7297 от старого телевизора Samsung. Подключите два отдельных динамика с правильной полярностью для получения хорошего звука. Мостовой усилитель tda7297 tda7297 схема bi20 текст:
Источник: 2.bp.blogspot.comTda7297, tda7266b, tda7297sa – это двухмостовой усилитель, специально разработанный для макета нижнего уровня оценочной платы s o b. Tda7297 diy стерео усилитель мощности схема усилителя звука. Использование минимума компонентов в интегральной схеме tda7297 st. Технический паспорт Tda7297, перекрестные ссылки, схемы и примечания по применению в формате pdf. Подключите два отдельных динамика с правильной полярностью для получения хорошего звука.
Источник: 4.bp.blogspot.comИспользование минимума компонентов в интегральной схеме tda7297 st.Tda7297 ic – это двойной мост стерео, двухканальный аудиоусилитель класса AB. В этой схеме in1 и in2 представляют стереофонический аудиовход, и через эти контакты можно подключить потенциометр для управления уровнем громкости. Tda7297 модуль усилителя звука открытый импульс открытый импульс. Tda7297 – двухмостовой усилитель, специально разработанный для телевизоров и портативных радиоприемников.
Источник: xtronic.orgЭто описание pin to pin совместим с:
Источник: файл.pcbway.comПринципиальная схема стереоусилителя звука.
Источник: i.pinimg.comИспользование минимума компонентов в интегральной схеме с использованием минимума компонентов в интегральной схеме tda7297-й микроэлектроники.
Источник: theorycircuit.comИщу принципиальную схему и печатную плату здесь:
Источник: xtronic.orgLayout atas tda 7377 hi fi teknologi hi fi pin.
Источник: crosstimbersaudio.comtda7297 – двухмостовой усилитель, питаемый от источника питания с одной полярностью.
Источник: img.17qq.comПрограмма была такая же?
Источник: i.ytimg.com1 2 3 4 5 подробнее.
Источник: 4.bp.blogspot.comПринципиальная схема стереоусилителя звука.
Источник: www.electroschematics.comЗдравствуйте, сэр, у меня уже есть микросхема tda7297 от старого телевизора Samsung.
Источник:Макет atas tda 7377 hi fi teknologi hi fi pin.
Источник: circuitits-diy.comGoo.gl/7hsvxz как сделать усилитель мощности аудио стерео tda 7297 30w в домашних условиях вход питания Этот стерео комплект DIY усилителя мощности с микросхемой tda7297 прост в сборке и пайке.
Источник: i.ytimg.comTda7294 100w электронные схемы и схемы усилителя звука.
Источник: i.pinimg.comПринципиальная схема аудиоусилителя с использованием tda7297 приведена в его даташите.
Источник: homemade-circuits.comМогу ли я использовать его в любом случае для создания усилителя?
Источник: img.17qq.comИспользование минимума компонентов в интегральной схеме tda7297 st.
Источник:Усилитель мощности tda7297 разводка печатной платы усилитель звука усилитель звука.
Источник: i.pinimg.comTda7297 Модуль звукового усилителя открытый импульс открытый импульс.
Источник: xtronic.orgGoo.gl/7hsvxz Как сделать стерео усилитель мощности звука tda 7297 30 Вт в домашних условиях вход питания Этот комплект стерео усилителя мощности своими руками с микросхемой tda7297 прост в сборке и пайке.
Источник: i.pinimg.comTda 7297 Схема микросхемы усилителя soma electronics youtube.
Источник: file.pcbway.comTda 7297 Схема микросхемы усилителя soma electronics youtube.
Источник: theorycircuit.comЭлектроника сервис мануал обмен:
Источник:Tda7297 модуль аудиоусилителя открытый импульс открытый импульс.
Источник: xtronic.orgСтереоусилитель мощностью 2 x 15 Вт (на основе ст.
Источник: 1.bp.blogspot.comИспользование минимума компонентов в интегральной схеме tda7297 st.
аудио – плата усилителя TDA7297 не дает звука
аудио – плата усилителя TDA7297 не дает звукаСеть обмена стеков
Сеть Stack Exchange состоит из 176 сообществ вопросов и ответов, включая Stack Overflow, крупнейшее и пользующееся наибольшим доверием онлайн-сообщество, где разработчики могут учиться, делиться своими знаниями и строить свою карьеру.
Посетить Stack Exchange- 0
- +0
- Авторизоваться Зарегистрироваться
Electrical Engineering Stack Exchange – это сайт вопросов и ответов для профессионалов в области электроники и электротехники, студентов и энтузиастов.Регистрация займет всего минуту.
Зарегистрируйтесь, чтобы присоединиться к этому сообществуКто угодно может задать вопрос
Кто угодно может ответить
Лучшие ответы голосуются и поднимаются наверх
Спросил
Просмотрено 9к раз
\ $ \ begingroup \ $У меня здесь небольшая простая схема.Не работает – оба выхода (левый и правый) отключены.
Он использует микросхему TDA7297 и выдает 2 x 15 Вт. Я подключил 12В к «12В», а GND к -12В. Я начинаю думать, что в этом проблема. Акустикам тоже нужны отрицательные напряжения … У меня есть несколько LM337, можно ли использовать один из них для обеспечения -12 В?
Если вам нужна дополнительная информация, сообщите мне.
Создан 06 дек.
пользователь40034431322 серебряных знака88 бронзовых знаков
\ $ \ endgroup \ $ 5 \ $ \ begingroup \ $TDA7297 предназначен для однополярного питания до 18 В.Итак, похоже, ваша ошибка заключалась в подключении GND к -12V. Он должен быть подключен к земле, то есть к возврату вашего источника +12 В.
Поскольку эта микросхема управляет выходом в мостовой конфигурации, дифференциальный выходной сигнал может быть как положительным, так и отрицательным только при положительном питании.
Вполне вероятно, что вы повредили микросхему, подавая на нее 24 В, когда заданное значение absmax равно 20 В. Вы захотите поменять его, прежде чем пытаться снова.
Создан 06 дек.
пользователь496281,935 22 серебряных знака 77 бронзовых знаков
\ $ \ endgroup \ $ 3 \ $ \ begingroup \ $Вы устанавливаете ST-BY и MUTE на высокий логический уровень, как описано в таблице данных? TDA7297 не выдаст никаких результатов, если вы этого не сделаете:
Вы можете просто связать их с помощью пары резисторов, если не хотите ими управлять:
Создан 07 дек.
Кевин УайтКевин Уайт22.1k11 золотой знак2929 серебряных знаков4141 бронзовый знак
\ $ \ endgroup \ $ 3 \ $ \ begingroup \ $У меня есть именно этот комплект, и я только что отследил печатную плату, чтобы узнать, как она была подключена. Соединение JX находится между контактами 3 и 13 TDA7297, поэтому оно обеспечивает напряжение Vcc + 12 В на контакте 13 (усилитель 2).
Схема частично показана в ответе Кевина Уайта выше: то есть это пример недорогого приложения со страницы 5 таблицы данных микросхемы, за исключением того, что конденсатор 100 нФ был опущен, и, кроме того, есть защитный диод в Линия + 12В.
Создан 02 авг.
\ $ \ endgroup \ $ 2 Электротехнический стек Exchange лучше всего работает с включенным JavaScriptВаша конфиденциальность
Нажимая «Принять все файлы cookie», вы соглашаетесь с тем, что Stack Exchange может хранить файлы cookie на вашем устройстве и раскрывать информацию в соответствии с нашей Политикой в отношении файлов cookie.
Принимать все файлы cookie Настроить параметры
.


Схеме достаточно 6-9 вольт и ток 100 мА, чтоб уже понять, что всё работает и ошибок монтажа нет!
Резистор переменный сдвоенный – 50 kOm
47 мкФ
25