VCO (ГУН) из 555 ?
A
Alexander Torres
- posted
16 years ago
Hello, All!
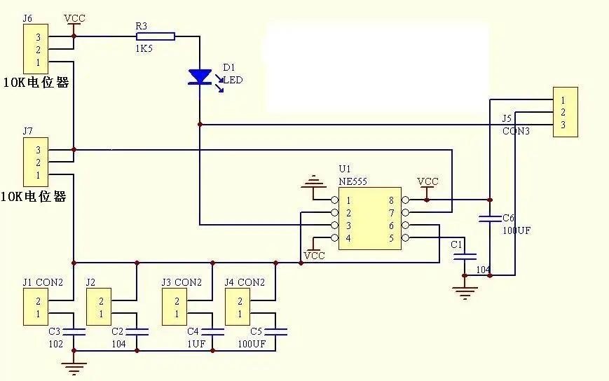
Есть ли достаточно _простое_ решение, как из 555-го таймера сделать генератор _меандра_, с частотой, управляемой напряжением? (ГУН, ака VCO). Частота 100кгц, перестройка нужна плюс/минум 10-15%, _однополярным_ напряжением (0-5в, или 0-15в).
Особая _ абсолютная точность_ функции F=f(U) не нужна, достаточно ее стабильности.
Пока все что видится – или меняет скважность (т.е. меняет частоту при сохранении длительности импульса), или слишком сложно.
With best regards, Alexander Torres. 2:461/28, E-mail: [email protected] [а ночью мы снова, уйдем эскадроном..]
formatting link
Loading thread data .
V
Valentin Davydov
- posted
16 years ago
Резисторный оптрон – это, на твой взгляд, достаточно простое решение?
Вал. Дав.
A
Alexander Torres
- posted
16 years ago
Hello, Valentin! You wrote to Alexander Torres on Wed, 13 Dec 2006 07:27:24 +0000 (UTC):
??>> From: “Alexander Torres” [email protected] ??>> Date: Tue, 12 Dec 2006 18:38:48 +0000 (UTC) ??>>
??>> Есть ли достаточно _простое_ решение, как из 555-го таймера сделать ??>> генератор _меандра_, с частотой, управляемой напряжением? (ГУН, ака ??>> VCO).
Частота 100кгц, перестройка нужна плюс/минум 10-15%, ??>> _однополярным_ напряжением (0-5в, или 0-15в).
Тут я диапазон не совсем верно указал. Не обязателно 0-5, можно и 3-5 или
5-10, главное – чтобы он не выходил за пределы питания (0-15).
VD> Резисторный оптрон – это, на твой взгляд, достаточно простое решение?
Простое, но мне не подходит. Дорого и термонестабильно.
У меня решение в общем-то есть, без VCO вообще, если не получиться его сделать простыми методами.
(судя по всему – не получится, не чем черт не шутит? 🙂
With best regards, Alexander Torres. 2:461/28, E-mail: [email protected] [а ночью мы снова, уйдем эскадроном..]
formatting link
V
Valentin Davydov
- posted
16 years ago
Термонестабильность можно обойти обратной связью, прямо по току лампы (не в оптроне, а которую схема питает).
А что дорого – так твоя IR2151 всяко дороже пары MJE300x и насыщающегося колечка, даже если к ним PTC добавить.
Вал. Дав.
A
Alexander Torres
- posted
16 years ago
Hello, Valentin! You wrote to Alexander Torres on Wed, 13 Dec 2006 10:35:51 +0000 (UTC):
??>> From: “Alexander Torres” [email protected] ??>> Date: Wed, 13 Dec 2006 07:39:58 +0000 (UTC) ??>>
VD>>> Резисторный оптрон – это, на твой взгляд, достаточно простое решение? ??>>
??>> Простое, но мне не подходит. Дорого и термонестабильно.
VD> Термонестабильность можно обойти обратной связью, прямо по току лампы VD> (не в оптроне, а которую схема питает)
Обратная связь там и так есть, а вот тока лампы там нет.
VD> .
А что дорого – так твоя IR2151 всяко дороже пары MJE300x и VD> насыщающегося колечка, даже если к ним PTC добавить.
Вполне возможно, только я ниразу в жизни не делал балластов для ЛДС – ни на IR2151, ни на паре MJE300х, и не собираюсь этого делать в ближайшее обозримое будующее 🙂 CFL себе домой – я беру в магазине.
With best regards, Alexander Torres. 2:461/28, E-mail: [email protected] [а ночью мы снова, уйдем эскадроном..]
formatting link
LIAN HANG GONG 555 (IMO 8534590, землесосный снаряд) – Детали корабля и текущее местоположение
Что такое
LIAN HANG GONG 555 корабль подробности?Рейтинг:
LIAN HANG GONG 555 (IMO: 8534590) Землесосный снаряд зарегистрирован и ходит под флагом Китая .
Ее валовая вместимость 494 и дедвейт 0 . LIAN HANG GONG 555 был построен в 2016 . Общая длина LIAN HANG GONG 555 (LOA) составляет 0 м, балка 0 м. Емкость ее контейнера 0 ДФЭ. Судно эксплуатируется YANCHENG UNITED PORT CONS 9.0012 .
Где сейчас находится LIAN HANG GONG 555?
LIAN HANG GONG 555 текущая позиция принимается AIS и отображается на следующем графике использование сервисов VesselFinder.
Детали сосуда для LIAN HANG GONG 555
| Судовые данные | Значение |
|---|---|
| ИМО | 8534590 |
| Позывной | Н/Д |
| Флаг (Регистрация) | Китай |
| Валовая вместимость | 494 |
| Дедвейт (т) | 0 |
| Длина (м) | 0 |
| Ширина (м) | 0 |
| ДФЭ | 0 |
| Построен (год) | 2016 |
| Строитель | Н/Д |
| Двор |
Все детали и текущее местоположение предназначены для информационных целей, а VesselTracking не является
ответственный
для
в
точность и надежность значений данных LIAN HANG GONG 555.
Yobs Technologies Профиль компании: Приобретение и инвесторы
Обзор технологий Yobs
- Основан
2016
- Статус
Приобретено/Объединено
- Сотрудники
13
- Тип последней сделки
Слияния и поглощения
Хотите получить подробную информацию о компаниях 3M+?
То, что вы здесь видите, царапает поверхность
Запросить бесплатную пробную версию
Хотите покопаться в этом профиле?
Мы поможем вам найти то, что вам нужно
Узнать больше
Yobs Technologies Оценка и финансирование
| Тип сделки | Дата | Сумма | Поднят до даты | Пост-Вал | Статус | Этап |
|---|---|---|---|---|---|---|
13. Слияние/поглощение | 01 июня 2022 | 00.00 | Получение дохода | |||
| 12. Семенной раунд | 19 июля 2021 | 00.000 | 00.00 | 000,00 | Завершено | Получение дохода |
| 11. Более поздняя стадия VC | 30 марта 2021 | 000 | 00.000 | Завершено | Получение дохода | |
| 10. Семенной раунд | 01 декабря 2020 | 00.000 | Завершено | Получение дохода | ||
| 9. Семенной раунд | 16 октября 2019 г. | 000 | 00.000 | Завершено | Получение дохода | |
| 8. Ускоритель/инкубатор | 01 января 2019 | 00. 000 | Завершено | Получение дохода | ||
| 7. Семенной раунд | 06 августа 2018 г. | 000 | 00.000 | Завершено | Получение дохода | |
| 6. Ускоритель/инкубатор | 23 июля 2018 г. | 0000 | Завершено | Получение дохода | ||
| 5. Ускоритель/инкубатор | 25 тысяч долларов | Завершено | Продукт в стадии бета-тестирования | |||
| 4. Семенной раунд | 25 тысяч долларов | Завершено | Продукт в стадии бета-тестирования |
YOBS Technologies Сравнения
Описание
Первичные
Отрасль
Усположение HQ
Сотрудники
Всего привлечены
после оценки
Последний
Финансирование
Подробности
Разработчик платформы сбора данных для проведения интервью, предназначенной для предоставления достоверных данных о поведенческом интеллекте, согласно
Программное обеспечение для бизнеса/производительности
Лос-Анджелес, Калифорния
13 По состоянию на 2022 год
00,00
000000&0
00.
00
000000
s nisi ut aliquip ex ea commodo consequat. Duis aute irure dolor in reprehenderi
000000000000000000000
New York, NY
000 По состоянию на 0000
000.00
000000&0 000.00
000000
ip ex ea commodo consequat. Duis aute irure dolor in reprehenderit in voluptate
00000000000000000000
Южная Иордания, Юта
000 По состоянию на 0000
0000
0000 0000-00-00
000000000000 0000
Добавить сравнение
Функция сравнения PitchBook позволяет вам сопоставить ключевые показатели похожих компаний. Персонализируйте, какие точки данных вы хотите видеть, и мгновенно создавайте визуализации.
Запросить бесплатную пробную версию
Компании-конкуренты Yobs Technologies (2)
| Название компании | Статус финансирования | Местоположение | Сотрудники | Всего собрано | Последняя дата/тип финансирования | Последняя сумма финансирования |
|---|---|---|---|---|---|---|
| Пиметрика | Поддержано или приобретено корпорацией | Нью-Йорк, NY | 000 | 000,00 | 000000&0 | 000,00 |
| 0000000 | Частный капитал | Южная Иордания, Юта | 000 | 0000 | 000000000000 | 0000 |
Вы просматриваете 2 из 2 конкурентов.
Получить полный список »
Патенты Yobs Technologies
2
Всего документов Заявки и гранты000
Всего патентов Семьи1
Предоставленный000
В ожидании000
истекает в следующие 12 мес.
Yobs Technologies Недавняя патентная активность
| Идентификатор публикации | Название патента | Статус | Дата первой подачи | Технология (КПК) | Цитаты |
|---|---|---|---|---|---|
| US-20210050000-A1 | Мультимодальная видеосистема формирования оценки личности пользователя | Активный | 02 октября 2017 г. | 000000000 | |
| США-10950222-B2 | Мультимодальная видеосистема для формирования оценки личности пользователя | Активный | 02 октября 2017 г.![]() |


Слияние/поглощение
000
