Драйвер MOSFET транзистор IRF520 0-24В модуль Arduino PIC ARM
Модуль драйвера управления нагрузкой на транзисторе IRF520 используется для подключения к Arduino контроллеру или другому микропроцессорному управляющему устройству нагрузки постоянного тока мощностью до 120 Вт. Модуль может выполнять функцию коммутации, а также функцию управления нагрузкой. Через модуль к контроллеру можно подключать светодиодное освещение, двигатели постоянного тока, маломощные компрессоры, электромагнитные пускатели и т.п.
Модуль имеет три разъема для подключения к контроллеру, для подключения нагрузки и для подключения внешнего источника питания:
- штыревые контакты, обозначенные на плате модуля SIG, VCC и GND, используются для подключения к контроллеру;
- клеммы зажимы, обозначенные на плате модуля V+ и V-, используются для подключения управляемых устройств или коммутируемых устройств;
- клеммы зажимы, обозначенные на плате модуля VIN и GND, используются для подключения внешнего источника питания.

Для использования модуля нужно к контактам SIG и GND подключить контроллер. Причем, если нужно управлять нагрузкой, то к контакту SIG нужно подключать ШИМ выход контроллера. Если нужно управлять коммутацией, то к контакту SIG нужно подключать цифровой выход контроллера. Если на контакте SIG есть напряжение, то горит красный светодиод. Контакт GND используется как общий вывод, контакт VCC не используется.
Далее к контактам модуля V+ и V- нужно подключить управляемое или коммутируемое устройство с максимальной мощностью 120 Вт. При подключении управляемого устройства нужно соблюдать полярность.
Если устройство подключается к модулю на управление нагрузкой, то для него нужно внешнее питание. Внешнее питание подключается к контактам VIN и GND. Значение мощности внешнего блока питания подбирается в зависимости от потребности управляемого устройства. Максимальные выходные параметры внешнего блока питания могут быть 24 В и 5 А постоянного тока. При коммутируемом токе больше 1 А на транзистор нужно установить радиатор.
Схема подключения IRF520 к Arduino:
Характеристики:
собран на полевом транзисторе: IRF520;
используется для: коммутации, управлением нагрузкой;
управляющее напряжение: 5 – 20 В;
напряжение для управляемых устройств: 24 В;
максимальный ток для управляемых устройств: 5 А;
максимальная коммутируемая мощность: 120 Вт;
размеры: 31 х 26 х 17 мм;
вес: 6 г.
AVR-STM-C++: Как выбрать MOSFET
Не так давно мне нужно было подключить нагрузку к Arduino nano и я столкнулся проблемой силовых ключей. У меня было несколько IRF640N, по мощности они подходили, но я сомневался можно ли их открыть 5-тью вольтами.Я на скорую руку собрал схемку для проверки сей надписи.
Вот так все в железе – через IRF640N я запитал светодиод.
Всё заработало, чего я в принципе и ожидал. НО! Запитан светодиод, которому много тока не нужно. А как будет вести себя мосфит, если через него попробовать прокачать несколько ампер?. Давайте же разберемся с MOSFET транзисторами и посмотрим какие из них будут работать при управлении Arduino, а какие – нет.
Как выбрать MOSFET, руководствуясь даташитом.
На данный момент самые популярные и недорогие MOSFET-транзисторы – N-канальные. Поэтому речь пойдет именно о них.
Итак, при подборе MOSFET-транзистора следует учитывать несколько параметров. Я думаю, что максимальный ток и максимальное напряжение, с которым они могут работать, учитывают все. А вот некоторые нюансы в плане напряжений открытия а так же максимальной рабочей частоты (или эффективной рабочей частоты) – учитываются не всеми. Тем не менее я расскажу и про максимальные токи с напряжениями. С них и начнем.
Максимальный ток и максимальное напряжение MOSFET
В даташите они указаны на самом видном месте.
Для примера можем взять тот же IRF640N. Идем в гугл, вбиваем IRF640N datasheet, качаем, открываем и смотрим.Ищем табличку с надписью “Absolute Maximum Ratings”, в ней есть фактически все необходимые нам данные.
Из этой таблички мы видим, что максимальный непрерывный ток при температуре в 25 градусов составляет 18 Ампер, при температуре 100 градусов – на пять ампер меньше, тоесть 13 A (параметр Continuous Drain Current). Отсюда мы можем так же узнать мощность рассеивания, это параметр Power Dissipation.
Итак, основные максимальные параметры мы рассмотрели, давайте теперь перейдем к напряжению управления мосфитом.
Что такое Gate Threshold Voltage или можно ли открыть MOSFET логическим уровнем
Когда я включал светодиод через мосфит, я этот самый мосфит открыл логической единицей с Arduino nano, тоесть напряжением в 5 вольт. Тем не мене, открыл я его не полностью. Тоесть ток, который пошел через открытый логической единицей MOSFET составляет всего 22 мА, так как чтоб светодиод не сгорел, я ограничил ток резистором на 220 Ом. Если я попытаюсь запитать через этот транзистор нагрузку в несколько ампер, то тогда станет ясно, что он открыт не полностью. В даташите в таблице Absolute Maximum Ratings у параметра Continuous Drain Current стоит примечание V(gs)=10. Это значит, что максимальный ток будет при напряжении между Gate и Source 10 вольт, это напряжение его полного открытия.
Есть и еще один параметр: Static Drain-to-Source On-Resistance – это сопротивление полностью открытого MOSFET транзистора.
У IRF640N сопротивление 0.15 Ом, тоесть меньше одного Ома. Но в условиях сказано, что для того, чтоб сопротивление было таким, нужно чтобы напряжение между Gate и Source составляло 10 вольт. Есть специальные MOSFET транзисторы, которые управляются логическим уровнем. Давайте рассмотрим несколько таких мосфитов.
Первым будет IRL510. Выбор на него пал по причине наличия сего мосфита в моих закромах, плюс к тому же я с ним уже работал.
Идем в гугл, вбиваем туда IRL510 datasheet, открываем на сей мосфит даташит и смотрим. Первое различие с 640-вым – это Gate-Source Threshold Voltage, который ровно в два раза ниже.
Более того, отсюда мы видим, что irl510 может управляться 4-мя вольтами.
Для более глубокого понимания можно рассмотреть irlz44n и irfz44n. Первый управляется логическим уровнем, второй же – нет.
Глянем характеристики IRLZ44N из datasheet на него.
Как видим сопротивление указано и для 4 вольт и для 10-ти. Gate Threshold Voltage максимум 2 вольта. Отсюда делаем вывод, что данный полевой транзистор откроется при логической единице в 5 V.
В случае с irfz44n мы видим сопротивление только для 10-ти вольт, да и напряжение открытия у него от 2 до 4 вольт.
Отсюда вывод, что этот мосфит не сможет полностью открыться при 5-ти вольтах. Тем не менее, он откроется. Что будет, если заставить мосфит работать в полуоткрытом состоянии, я расскажу позже, а сейчас поговорим о том, что делать, если нам надо управлять MOSFET транзистором не 5-тью вольтами, а 3.

Первый вариант – это подбор полевого транзистора, способного работать с управляющими 3.3 V.
Давайте посмотрим как читать графики из даташитов на MOSFET-транзисторы. Берем, к примеру, IRL510. Нас интересует график Typical Transfer Characteristics, в нем приведены два параметра: Drain Current – это амперы, которые пройдут через транзистор; и Gate-to-Source Voltage – это напряжение на затворе.
Проводим через график две черты, первую вертикальную в месте примерно 3.3 вольт, вторую горизонтальную в месте пересечения первой линии с линией графика – это будут амперы, которые мы получим, открыв транзистор напряжением 3.3v
Мы видим, что получается больше 10-ти ампер, таким образом делаем вывод, что вполне возможно запитать через этот полевой транзистор нагрузку до 10-ти ампер (помним про необходимость запаса).
Теперь возьмем еще один MOSFET с управлением логическим уровнем – IRLZ44N.
Тут примерно та же картина, что и у предыдущего мосфита.
Теперь глянем два графика, один на IRF640N, второй на IRFZ44N.
Как видим, у обоих графики начинаются с 4.5 вольт, а не с 2V, как у предыдущих. Так же при 5-ти вольтах у IRF640N будет ток около одного Ампера, а учитывая, что Arduino может питаться по USB с прибора, который выдаст всего 4.5V – ток не составит и одного Ампера.
У IRFZ44N график чуть получше, при 5V он спокойно даст больше 10-ти Ампер.
Например, как сделал я.Это та схема, которой я запитал светодиод через IRF640N в самом начале статьи. По этой схеме можно подключать только те мосфиты, которые управляются логическим уровнем.
Как по названию MOSFET определить логическим он уровнем управляется или нет? Очень просто, я думаю вы уже заметили, что у тех, которые управляются логическим уровнем, в названии присутствует буква L.
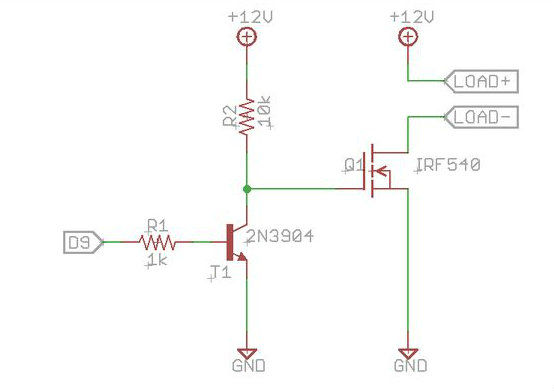
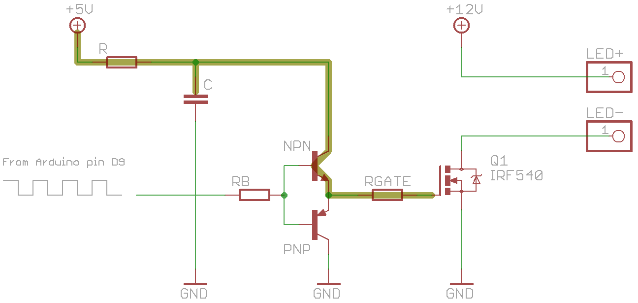
Теперь посмотрим как правильно подключить MOSFET через биполярный транзистор. Для примера я взял всё тот же IRF640N, подключив его через MJE13005. С MJE13005 это конечно перебор, но я взял тот, что под руку попался. Вместо него можно использовать фактически любой маломощный NPN транзистор.
Правильная схема подключения полевого транзистора через биполярный должна предусматривать еще и защиту микроконтроллера на случай пробоя биполярного транзистора. Можно и пренебречь защитой, удешевив конструкцию, но я предпочитаю перестраховаться. По этой схеме MOSFET можно подключать как к Arduino, так и к STM32, либо любому микроконтроллеру AVR.
Да и с PIC тоже работать будет. Вместо светодиода с резистором можно подключать любую нагрузку, какую вам захочется – мотор, например.Есть еще один параметр, на который следует обращать внимание – это частота. Но этот параметр мы рассмотрим в следующий раз, так как эта статья и без него получилась довольно немаленькая.
Схема и принцип работы H-моста для управления двигателями
В различных электронных схемах часто возникает необходимость менять полярность напряжения, прикладываемого к нагрузке, в процессе работы. Схемотехника таких устройств реализуется с помощью ключевых элементов. Ключи могут быть выполнены на переключателях, электромагнитных реле или полупроводниковых приборах. Н-мост на транзисторах позволяет с помощью управляющих сигналов переключать полярность напряжения поступающего на исполнительное устройство.
Что такое Н-мост
H-мостВ различных электронных игрушках, некоторых бытовых приборах и робототехнике используются коллекторные электродвигатели постоянного тока, а также двухполярные шаговые двигатели.
Часто для выполнения какого-либо алгоритма нужно с помощью электрического сигнала быстро поменять полярность питающего напряжения с тем, чтобы двигатель технического устройства стал вращаться в противоположную сторону. Так робот-пылесос, наткнувшись на стену, мгновенно включает реверс и задним ходом отъезжает от препятствия. Такой режим реализуется с помощью Н-моста. Схема Н-моста позволяет так же изменять скорость вращения электродвигателя. Для этого на один из двух ключей подаются импульсы от широтно-импульсного модулятора (ШИМ).
Схемой управления режимами двигателя является h-мост. Это несложная электронная схема, которая может быть выполнена на следующих элементах:
- Биполярные транзисторы
- Полевые транзисторы
- Интегральные микросхемы
Основным элементом схемы является электронный ключ. Принципиальная схема моста напоминает латинскую букву «Н», отсюда название устройства. В схему входят 4 ключа расположенных попарно, слева и справа, а между ними включена нагрузка.
На схеме видно, что переключатели должны включаться попарно и по диагонали. Когда включен 1 и 4 ключ, электродвигатель вращается по часовой стрелке. 2 и 3 ключи обеспечивают работу двигателя в противоположном направлении. При включении двух ключей по вертикали слева или справа произойдёт короткое замыкание. Каждая пара по горизонтали закорачивает обмотки двигателя и вращения не произойдёт. На следующем рисунке проиллюстрировано, что происходит, когда мы меняем положение переключателей:
Схема работы H-мостаЕсли мы заменем в схеме переключатели на транзисторы, то получим такой вот (крайне упрощенный) вариант:
H-мостДля того чтобы исключить возможное короткое замыкание h-мост на транзисторах дополняется входной логикой, которая исключает появление короткого замыкания. В современных электронных устройствах мостовые схемы изменения полярности дополняются устройствами, обеспечивающими плавное и медленное торможение перед включением реверсного режима.
Н-мост на биполярных транзисторах
Транзисторы в ключевых схемах работают по принципу вентилей в режиме «открыт-закрыт», поэтому большая мощность на коллекторах не рассеивается, и тип применяемых транзисторов определяется, в основном, питающим напряжением.
Несложный h-мост на биполярных транзисторах можно собрать самостоятельно на кремниевых полупроводниковых приборах разной проводимости.
Такое устройство позволяет управлять электродвигателем постоянного тока небольшой мощности. Если использовать транзисторы КТ816 и КТ817 с индексом А, то напряжение питания не должно превышать 25 В. Аналогичные транзисторы с индексами Б или Г допускают работу с напряжением до 45 В и током не превышающим 3 А. Для корректной работы схемы транзисторы должны быть установлены на радиаторы. Диоды обеспечивают защиту мощных транзисторов от обратного тока. В качестве защитных диодов можно использовать КД105 или любые другие, рассчитанные на соответствующий ток.
Недостатком такой схемы является то, что нельзя подавать на оба входа высокий потенциал, так как открытие обоих ключей одновременно вызовет короткое замыкание источника питания. Для исключения этого в интегральных мостовых схемах предусматривается входная логика, полностью исключающая некорректную комбинацию входных сигналов.
Схему моста можно изменить, поставив в неё более мощные транзисторы.
Н-мост на полевых транзисторах
Кроме использования биполярных транзисторов в мостовых схемах управления питанием, можно использовать полевые (MOSFET) транзисторы. При выборе полупроводниковых элементов обычно учитывается напряжение, ток нагрузки и частота переключения ключей, при использовании широтно-импульсной модуляции. Когда полевой транзистор работает в ключевом режиме, у него присутствуют только два состояния – открыт и закрыт. Когда ключ открыт, то сопротивление канала ничтожно мало и соответствует резистору очень маленького номинала. При подборе полевых транзисторов для ключевых схем следует обращать внимание на этот параметр. Чем больше это значение, тем больше энергии теряется на транзисторе. При минимальном сопротивлении канала выше КПД моста и лучше его температурные характеристики.
Дополнительным негативным фактором является зависимость сопротивления канала от температуры.
С увеличением температуры этот параметр заметно растёт, поэтому при использовании мощных полевых транзисторов следует предусмотреть соответствующие радиаторы или активные схемы охлаждения. Поскольку подбор полевых транзисторов для моста связан с определёнными сложностями, гораздо лучше использовать интегральные сборки. В каждой находится комплементарная пара из двух мощных MOSFET транзисторов, один из которых с P каналом, а другой с N каналом. Внутри корпуса также установлены демпферные диоды, предназначенные для защиты транзисторов.
В конструкции использованы следующие элементы:
- VT 1,2 – IRF7307
- DD 1 – CD4093
- R 1=R 2= 100 ком
Интегральные микросхемы с Н-мостом
В ключах Н-моста желательно использовать комплементарные пары транзисторов разной проводимости, но с одинаковыми характеристиками. Этому условию в полной мере отвечают интегральные микросхемы, включающие в себя один, два или более h-мостов. Такие устройства широко применяются в электронных игрушках и робототехнике.
Одной из самых простых и доступных микросхем является L293D. Она содержит два h-моста, которые позволяют управлять двумя электродвигателями и допускают управление от ШИМ контроллера. Микросхема имеет следующие характеристики:
- Питание – + 5 В
- Напряжение питания электромотора – + 4,5-36 В
- Выходной номинальный ток – 500 мА
- Ток в импульсе – 1,2 А
Микросхема L298 так же имеет в своём составе два h-моста, но гораздо большей мощности. Максимальное напряжение питания, подаваемое на двигатель, может достигать + 46 В, а максимальный ток соответствует 4,0 А. Н-мост TB6612FNG допускает подключение двух коллекторных двигателей или одного шагового. Ключи выполнены на MOSFET транзисторах и имеют защиту по превышению температуры, перенапряжению и короткому замыканию. Номинальный рабочий ток равен 1,2 А, а максимальный пиковый – 3,2 А. Максимальная частота широтно-импульсной модуляции не должна превышать 100 кГц.
Мостовые устройства управления электродвигателями часто называют драйверами.
Драйверами так же называют микросхемы, только обеспечивающие управление мощными ключевыми каскадами. Так в схеме управления мощным электродвигателем используется драйвер HIP4082. Он обеспечивает управление ключами, собранными на дискретных элементах. В них используются MOSFET транзисторы IRF1405 с N-каналами. Компания Texas Instruments выпускает большое количество интегральных драйверов предназначенных для управления электродвигателями разных конструкций. К ним относятся:
- Драйверы для шаговых двигателей – DRV8832, DRV8812, DRV8711
- Драйверы для коллекторных двигателей – DRV8816, DRV8848, DRV8412/32
- Драйверы для бесколлекторных двигателей – DRV10963, DRV11873, DRV8332
На рынке имеется большой выбор интегральных мостовых схем для управления любыми электродвигателями. Сделать конструкцию можно и самостоятельно, применив качественные дискретные элементы.
Шпаргалка в картинках по использованию MOSFET’ов
Не знаю, как вы, а я лично постоянно забываю, где у полевых МОП-транзисторов (a.
k.a MOSFET) находится сток и исток, а также как их использовать в зависимости от того, имеет ли данный МОП-транзистор N-канал или P-канал. Поэтому я решил сделать себе небольшую шпаргалку, ну и заодно поделиться ею с вами. Я также подготовил упрощенную PDF-версию этого поста, которую можно распечатать на половине листа A4 и повесить на стену.
Итак, у МОП-транзисторов три ноги, называемые затвором (gate), истоком (source) и стоком (drain):
Такое расположение верно для большинства полевых МОП-транзисторов в корпуске TO-220, в частности IRF3205 и IRF4905. При использовании незнакомого полевика, естественно, следует свериться с его даташитом.
Типичное использование:
Транзистор с N-каналом подключается, что называется, в нижнем плече (low-side), а с P-каналом — в верхнем плече (high-side). По такой схеме полевые транзисторы используются для нагрева паяльника, управления двигателями, и так далее.
Fun fact! На самом деле, полевые транзисторы разделяют еще на две категории: enhancement mode и depletion mode.
Последние встречаются существенно реже и обычно являются N-канальными. Поэтому в данном посте речь идет об enhancement mode MOSFET’ах. Для depletion mode справедливо все тоже самое, только на картинке нужно поменять ON и OFF местами. При работе с незнакомым полевым транзистором, стоит проверить, к какому типу он относится.
Также МОП-транзисторы могут быть использованы для защиты от переполюсовки:
В приведенной схеме падение напряжения практически нулевое, чего нельзя достичь при помощи обычных блокирующих диодов. Это может быть особенно важно в проектах, питающихся от аккумулятора. Заметьте, что сток и исток располагаются с точностью до наоборот по сравнению с тем, как их хочется расположить, исходя из предыдущей схемы.
Стоит также отметить еще одно интересное свойство MOSFET’ов. Допустим, вам нужно управлять большим током, чем тот, на который рассчитан имеющийся у вас MOSFET. В этом случае ничто не мешает взять несколько штук и соединить их параллельно.
Тогда ток будет автоматически распределен между ними поровну.
Дополнительные материалы:
Такая вот получилась шпаргалка. Если вам есть, что к ней добавить, не стесняйтесь оставлять комментарии.
Дополнение: Еще вас может заинтересовать схема усилителя 5 Вт на основе IRF510.
Метки: Электроника.
Двухканальный драйвер коллекторных моторов TB6612
TB6612FNG — это двухканальный мостовой (H-bridge) драйвер для двух коллекторных двигателей или одного шагового.
Характеристики драйвера:
Особенности модуля:
Модуль собран на микросхеме TB6612FNG от Toshiba, это двухканальный мостовой драйвер, микросхема функциональна схожа с популярными драйверами L293D, L298N но в отличии от них, в драйвере использованы MOSFET транзисторы, драйвер также имеет защиту по температуре, перенапряжению и короткому замыканию. Может управляется логическим уровнем 3.3 вольта.
На модуле не удобно выполнена маркировка выводов, по этому имеет смысл запаять штырьки со стороны микросхемы.
Подключение модуля к Arduino:
Назначение выходов:
- PWMA \ PWMB — Вход для управления скоростью вращения мотора, для канала A и B соответственно, подключается на выход arduino с поддержкой ШИМ (PWM).
- AIN1 \ AIN2 — Входы полумостов канала A, подключаются на любые свободные выходы arduino.
- BIN1 \ BIN2 — Входы полумостов канала B.
- A01 \ A02 — Выходы полумостов канала A, подключается коллекторный двигатель.
- B01 \ B02 — Выходы полумостов канала B.
- STBY — Включение микросхемы, подключаются на любой свободный выход arduino.
- VM — Вход питания силовой части микросхемы, питание двигателей.
- VCC — Вход питания логической части микросхемы.
- GND — Масса.
Все входы управления (PWMA(B), A(B)IN1(2), STBY) притянуты к массе резистором на 200к.
Подключение к arduino:
Подключение и работа с модулем не отличается от других мостовых драйверов, модуль можно подключать на любые свободные выходы arduino, кроме ног PWM, для него выход должен уметь генерировать ШИМ, такие выходы обозначены ~ (тильдой).
Чтобы заставить мотор крутится, нужно на один выход полумоста подать логическую единицу и на второй логический ноль. Для изменения направления вращения, нужно инвертировать состояние обеих выходов arduino.
Купить:
Можно тут или тут.
Софт:
#define PWMA 11 // выходы arduino
#define PWMB 10
#define AIN1 6
#define AIN2 7
#define BIN1 5
#define BIN2 4
#define STBY 13
int motorSpeed = 100; // скорость мотора
void setup(){
pinMode(PWMA, OUTPUT);
pinMode(PWMB, OUTPUT);
pinMode(AIN1, OUTPUT);
pinMode(AIN2, OUTPUT);
pinMode(BIN1, OUTPUT);
pinMode(BIN2, OUTPUT);
pinMode(STBY, OUTPUT);
digitalWrite(STBY, HIGH);
}
void loop()
{
digitalWrite(AIN1, LOW); // крутим моторы в одну сторону
digitalWrite(AIN2, HIGH);
digitalWrite(BIN1, LOW);
digitalWrite(BIN2, HIGH);
analogWrite(PWMB, motorSpeed);
delay(1000);
digitalWrite(AIN1, HIGH);
digitalWrite(AIN2, LOW);
digitalWrite(BIN1, HIGH); // крутим моторы в противоположную сторону
digitalWrite(BIN2, LOW);
analogWrite(PWMB, motorSpeed);
delay(1000);
digitalWrite(STBY, LOW); // выключаем
delay(1000);
digitalWrite(STBY, HIGH);
}
Подключение N-канального MOSFET – Arduino Project Hub
*******
Посетите https://proteshea.
com/control-dc-fan-with-n-channel-mosfet-and-arduino- uno / для получения полного списка материалов, необходимых для этого проекта.
*******
ВведениеЕсли вы не читали наше Руководство по началу работы с Arduino Uno Rev3, прочтите сначала его. В противном случае продолжайте чтение. В этом руководстве мы будем подключать N-канальный МОП-транзистор для подачи тока на бесщеточный вентилятор постоянного тока.Вентилятор требует 200 мА при + 5 В, что превышает максимальный ток, который может выдавать вывод Arduino Uno Rev3 (Uno). Если вы обратитесь к таблице данных ATmega328, максимальный ток на вывод составляет 40 мА. Превышение максимального предела тока может повредить микроконтроллер, поэтому убедитесь, что вы определяете ток нагрузки, прежде чем подключать какое-либо устройство к выводу Uno.
N-Channel MOSFET
MOSFET может использоваться для усиления или переключения сигналов – в этом примере мы будем использовать его в качестве переключателя.
Он состоит из 3 клемм: затвора, истока и стока (распиновка ниже). N-канальный MOSFET – это устройство, управляемое напряжением. Существует два типа N-канальных полевых МОП-транзисторов: расширенного и обедненного типа. МОП-транзистор улучшенного типа обычно выключен, когда напряжение затвор-исток равно 0 В, поэтому на затвор необходимо подавать напряжение, чтобы ток протекал через канал сток-исток. МОП-транзистор обедненного типа обычно включен, когда напряжение затвор-исток равно 0 В, и, таким образом, ток течет через канал сток-исток, пока на затвор не будет подано положительное напряжение.
N-канальный полевой МОП-транзистор 2N7000 является усовершенствованным, поэтому мы должны установить на выходном контакте Arduino высокий уровень, чтобы обеспечить питание вентилятора постоянного тока. Максимальный ток, который может использовать полевой МОП-транзистор, варьируется, но тот, который я использую, может выдавать 200 мА. Некоторые полевые МОП-транзисторы могут выдавать ток до 30-50 А, и в результате их размер увеличивается, чтобы выдерживать такой ток.
ПРИМЕЧАНИЕ : Вам нужно добавить последовательный резистор между выходным контактом Uno и затвором полевого МОП-транзистора. Это ограничит ток на затвор, так как Uno может выдавать максимум 40 мА, а затвор может попытаться потянуть больше.Мы рекомендуем использовать резистор 220 Ом, чтобы ограничить ток до ~ 23 мА.
ЭлектромонтажЯ использую макетную плату вместо модуля Modulus, так как почти у всех есть макетные платы. Во-первых, давайте разместим N-канальный MOSFET на макетной плате – убедитесь, что каждый вывод имеет свой собственный узел. Подсоедините вывод истока к GND, затвор – к выводу 2 Uno, а сток – к черному проводу вентилятора. Красный провод вентилятора подключается к плюсовой шине на макете.
Если вы еще не установили Uno в зоне прототипирования FuelCan, сделайте это.Я поместил макетную плату в нижний отсек для хранения, чтобы ограничить длину перемычек. Нам нужно подать + 5V и GND на шины питания и заземления на макетной плате.
Используйте прилагаемый банановый разъем для зажима кабелей тестовых проводов. Для крепления зажимов тестовых выводов на стороне макета вам потребуются два штыря штекера. Подключите конец USB-кабеля типа A к разъему USB1, а сторону типа B к разъему Uno. Включите FuelCan с помощью адаптера питания AC-DC.
После завершения подключения и подачи питания на FuelCan мы можем загрузить эскиз в Uno.Это довольно просто по сравнению с предыдущими проектами. Все, что делает код, это переключает вывод 2 Uno с низкого на высокий с 5-секундной задержкой между ними. Когда штифт высокий, вентилятор включается, а когда штифт низкий, вентилятор выключается.
Mosfet – полупроводниковая коммутация высокого постоянного тока – Arduino-совместимые экраны
Твердотельное переключение высокого постоянного тока
С Mosfet Nanoshield вы можете управлять сильноточными устройствами постоянного (постоянного) тока, используя контакты ввода / вывода вашего Arduino.
Переключение осуществляется с помощью N-канального силового полевого МОП-транзистора в режиме low side . Mosfet Nanoshield рекомендуется для таких приложений, как:
- Включение или выключение светодиодов и ламп постоянного тока.
- Электрические дверные замки¹.
- Электромагнитные клапаны¹.
- Однонаправленное регулирование скорости для двигателей постоянного тока, охладителей и вентиляторов¹.
Существует четыре варианта использования вывода Arduino (D3 #, D5 #, D6 # и D9 #), которые можно легко выбрать с помощью ручной перемычки в верхней части платы.Если этих четырех вариантов недостаточно, есть еще восемь вариантов, которые можно выбрать с помощью паяных перемычек на нижней стороне платы (D2, D4, D7, A1, A2, A3, A4 и A5). MOSFET включается всякий раз, когда на выбранном выводе высокий логический уровень, и выключается, когда на нем низкий логический уровень.
Характеристики
- Коммутация постоянного тока до 40 В / 5 А с использованием специального внешнего источника питания или до 12 В / 2,5 А с использованием внешнего источника питания, общего с Arduino.

- 4 варианта использования выходного контакта, выбираемые вручную перемычками, и 8 дополнительных контактов, выбираемых с помощью паяных перемычек.
- Работает от 5 В или 3,3 В.
- Светодиод, указывающий, включен или выключен MOSFET.
Характеристики Mosfet Nanoshield
Переключение устройств с использованием внешнего источника питания, совместно используемого с Arduino
Переключение устройств с использованием выделенного внешнего источника питания
Электрические характеристики
Источник питания: через вывод VCC, диапазон от 4.От 5 В до 5,5 В (обычно 5 В). Нет необходимости предоставлять источник питания для фактического переключения MOSFET, поскольку источник питания используется только для питания светодиода на плате.
Логический уровень: МОП-транзистор может быть активирован с логическим уровнем 5 В или 3,3 В и может переключать напряжения до 20 В.

¹ Управление индуктивными нагрузками, такими как соленоиды и двигатели, требует использования диодов (или других типов демпферов ) для защиты от перенапряжения.
Учебное пособие по MOSFET с P-каналомтолько с положительным напряжением
На каждой странице моего блога вы могли заметить окно чата. Если я не занят, мы можем поговорить в режиме реального времени. Если нет, сообщения приходят мне по электронной почте. Вот один, который я получил на днях от Мэтта:
Как можно использовать полевой МОП-транзистор с каналом P с цепями положительного напряжения? »
Давайте поговорим немного о том, как (и почему) вы могли бы использовать P-канальный MOSFET.Мэтт (и он не единственный), вероятно, задает этот вопрос на основе «мифа» о том, что полевые МОП-транзисторы с P-каналом требуют источников «отрицательного напряжения».
Продолжайте читать, чтобы узнать, как использовать только положительное напряжение в этом руководстве по p-канальному MOSFET.
Обучающее видео по N-канальным и P-канальным MOSFET
Во-первых, чтобы получить некоторую предысторию, ознакомьтесь с этим видеоуроком AddOhms о MOSFET, которое я уже сделал.
Что отличается?
СимволыMOSFET из Википедии
Фактическая конструкция двух типов полевых МОП-транзисторов различается.Есть много объяснений сжатия слоев. Вместо этого давайте сосредоточимся на том, как вы используете их в цепи.
В
GS Порог Первое, что нам нужно знать об использовании полевых МОП-транзисторов, – это одно из их важнейших свойств: V GS th. Это означает порог напряжения от затвора до источника. По мере изменения разницы напряжений между этими двумя контактами изменяется и сопротивление между контактами DRAIN и SOURCE.
Этот порог определяет, как полевой МОП-транзистор включается и выключается.
Как изменяется это сопротивление, зависит от того, какой это МОП-транзистор с каналом N или P.
P-Channel MOSFET Учебное пособие и объяснение
Посмотрите на V GS th для P-канального MOSFET. Вы могли заметить, что V GS th – отрицательное значение. Мы можем использовать лист данных IRF5305 в качестве примера.
Его V GS th указан как диапазон: от -2,0 В до -4,0 В. Итак, как вы могли бы использовать этот MOSFET с Arduino, LaunchPad, Raspberry Pi или любым другим микроконтроллером? Неужели действительно должны генерировать отрицательное напряжение?
Дело в разнице
В этой спецификации появляется миф об «отрицательном напряжении»: поскольку в технических данных указано отрицательное значение, очевидно, что для работы необходимо отрицательное напряжение.И спецификации, никогда не лгите (кроме случаев, когда они…).
Давайте буквально прочитаем, что говорится в спецификации. «Напряжение от затвора до источника – четыре отрицательных вольта». Используя другие слова, вы могли бы прочитать это как «значение напряжения GATE минус значение напряжения SOURCE».
Посмотрите на напряжения в этой конфигурации «переключатель высокого давления»:
GATE теперь на 5 вольт. ИСТОЧНИК тоже на 5 вольт. Это означает, что Vgs составляет 5 В – 5 В = 0 В. Таким образом, напряжение Vgs в данном случае равно 0 вольт.Это напряжение означает, что полевой МОП-транзистор выключен или разомкнут.
Теперь это та же схема, но GATE подключен к земле вместо 5 вольт.
Давайте снова посмотрим на ИСТОЧНИК и ВОРОТА. ИСТОЧНИК по-прежнему на 5 вольт. Однако теперь ВОРОТА находится на земле, что означает 0В. Если вы возьмете напряжение GATE за вычетом ИСТОЧНИКА, вы получите 0–5 В = -5 В. Это включит MOSFET.
Видите, что там только что произошло? Мы получили «отрицательное» напряжение, используя только положительные напряжения…
Зачем использовать N-канал вместо P-канала
Нам нужно было бы посвятить руководство о том, когда использовать n-канальный и p-канальный MOSFET.
Отличное применение P-Channel – это схема, в которой напряжение нагрузки совпадает с уровнями напряжения вашей логики. Например, если вы пытаетесь включить реле на 5 В с помощью Arduino. Ток, необходимый для катушки реле, слишком велик для вывода I / O, но для работы катушки требуется 5 В. В этом случае используйте полевой МОП-транзистор с P-каналом, чтобы включить реле с вывода ввода / вывода Arduino.
Если у вас напряжение нагрузки выше, например, 12 или 24 В, тогда вы можете использовать N-канальный MOSFET в конфигурации «низкого напряжения».
Заключение
Использовать P-канал с положительным напряжением легко, если он правильно подключен к цепи. Нам просто нужно развеять миф о том, что они работают с «отрицательными напряжениями».
ESP8266 Проектов
Цель: продемонстрировать использование MOSFET
Вам понадобятся: ESP8266 на коммутационной плате (или аналогичный), полевой МОП-транзистор IRLZ44N, светодиод, резисторы 10 кОм и 330 Ом, коммутационные провода и небольшая макетная плата.
ВВЕДЕНИЕ
Этот проект демонстрирует простое использование полевого МОП-транзистора для управления светодиодом.ESP8266 может управлять светодиодами без необходимости использования полевого МОП-транзистора, но когда нагрузка на один вывод превышает 20 мА или общая нагрузка на всех выводах превышает 100 мА, требуется полевой МОП-транзистор или транзистор. Вам также понадобится полевой МОП-транзистор, если вы хотите управлять механическим реле 5 В в качестве требуемого тока. составляет около 100 мА и больше, чем может обеспечить один вывод.
Для успешного использования полевого МОП-транзистора с выходными напряжениями микроконтроллера необходим полевой МОП-транзистор логического уровня; они обычно обозначаются буквой L в номере детали, например.грамм. IRLZ44N или IRL540.
Полевые МОП-транзисторы с логическим уровнем, такие как IRLZ44N, могут использоваться с
ESP8266 предназначен для коммутации больших токов при напряжении выше 5 В. Устройство International Rectifier будет переключать 47 А при напряжении до 55 В при условии установки подходящего радиатора.
и снижены для ожидаемой рабочей температуры.
Не все IRLZ44N имеют одинаковые спецификации в отношении ограничений по току, поэтому проверьте
соответствующие данные о вашем устройстве. Для корпуса TO-220 контакты слева направо на диаграмме выше: Gate, Drain, Source.
Вам необходимо подключить понижающий резистор 10 кОм к соединениям затвора и истока, в противном случае даже небольшое электростатическое напряжение на затворе будет включите MOSFET – достаточно прикоснуться к оголенному проводу на затворе.
Пороговое напряжение затвора, указанное в электрических характеристиках как V GS (th) , должно быть превышено, чтобы устройство могло проводить ток – для IRLZ44N это 2 В. Тем не мение,
при 2 В полевой МОП-транзистор почти не включен и будет проводить очень небольшой ток, возможно, 1 мкА.Вам нужно обратиться к таблицам в
лист данных, чтобы увидеть, какой ток вы можете переключить с помощью
напряжение затвора. В общем, напряжение затвора будет определять ток, который вы можете переключать, поэтому для схем на основе 3,3 В вам может потребоваться преобразователь логического уровня.
для повышения напряжения затвора до 5 В, если ваш MOSFET не переключает нужный вам ток.
Ссылка на исходный код скетча.
Сделайте это с помощью Arduino или Raspberry Pi.
Как управлять многими светодиодами / светодиодами высокой мощности с помощью GPIO | Руководство для начинающих
Подключение светодиода к контакту GPIO может быть выполнено и часто выполняется.Но это будет работать только в том случае, если на светодиодах прямое падение напряжения менее 5 В (или 3,3 В с некоторым GPIO (некоторые даже до 1,1 В!)). GPIO часто ограничиваются около 20 мА, и, например, для Arduino Mega некоторые шины GPIO могут выдавать максимум 100 мА, так что одновременно будет гореть только 5 светодиодов. Более того, если каждый светодиод занимает один GPIO, вы ограничены количеством имеющихся GPIO, и часто не многие контакты имеют возможность PWM, поэтому вы даже не можете их затемнить.
В этом проекте будут рассмотрены различные способы управления светодиодами, их относительные достоинства, а также конструктивные особенности.
Стандартный метод управления светодиодом малой мощности (часто используемый только для отладки) может быть подключен напрямую к GPIO, как показано ниже
Эти светодиоды очень дешевы и по большей части не такие яркие. Они не предназначены для чего-то большего, кроме включения или выключения, просто для индикации чего-либо, например индикатора питания или активности.
Чтобы правильно выбрать резистор (R1 и R? На схеме), вам необходимо знать:
- Напряжение контактов GPIO (обычно 5 В для Arduino и 3.2, чтобы резистор не перегревался. При 20 мА и резисторе 500 Ом вам понадобится резистор 200 мВт, но стандартный резистор в сквозном отверстии составляет 0,25-0,5 Вт, так что это нормально, если у вас нет нескольких светодиодов
Светодиоды высокой мощности могут иметь диапазон от 3 Вт до 500 Вт (более 10 Вт очень яркие, и их следует использовать с осторожностью, чтобы не повредить глаза). В светодиодах высокой мощности также часто используются напряжения, намного превышающие 5 В, которые Arduino использует при гораздо более высоких токах.
Многие светодиоды мощностью 10 Вт работают от 12 В, а почти все светодиоды мощностью 100 Вт работают от 30 В или более, используя несколько ампер, поэтому запуск их от GPIO не очень много.Решением этой проблемы является MOSFET логического уровня. Вы можете использовать BJT, но, на мой взгляд, MOSFET лучше, так что это то, что будет использоваться в этом руководстве. Вам также понадобится внешний источник питания для светодиода и, возможно, резистор, как описано в шаге 1, но это зависит от вашего драйвера (мы коснемся этого позже).
Полевые МОП-транзисторывыпускаются в двух вариантах: N-MOS и P-MOS. Из-за того, как они сделаны, N-MOS имеют более низкое сопротивление в открытом состоянии и, следовательно, более низкие потери в открытом состоянии, они также действительно легко управляются с Arduino, если вы выбираете устройство логического уровня, поэтому мы будем рассматривать только N -MOS, но не стесняйтесь читать о вождении P-MOS и других устройствах с высоким приводом.

Базовая схема схемы приведена ниже, где R2 действует как дополнительный понижающий резистор, поэтому светодиод не будет светиться, если GPIO перейдет на высокоимпедансный вход:
Как видите, это действительно довольно просто, сложность этой конструкции состоит в том, чтобы понять, какой MOSFET выбрать. Есть тысячи и тысячи полевых МОП-транзисторов на выбор, но поскольку то, что мы делаем, очень простое и не высокочастотное, вы можете сузить его, выполнив поиск полевого МОП-транзистора на RS и уточнив результаты следующим образом
- Выбрать устройство для сквозного отверстия
- Выберите тип N
- Найдите низкое сопротивление в открытом состоянии (менее 0.2 и убедитесь, что полевой МОП-транзистор может рассеивать выделяемое им тепло. В противном случае вам может понадобиться радиатор на MOSFET. Светодиоды
– это устройство, управляемое током, а не напряжением, как некоторые думают. При выборе источника питания для светодиода у вас есть несколько вариантов.
С маломощными вещами все будет хорошо, если вы будете использовать стандартные шины 5 В / 3,3 В на устройстве с токоограничивающим резистором, как показано в шаге 1. Источник питания для этого – постоянное напряжение, то есть он пытается поддерживать напряжение на уровне постоянный уровень и текущие изменения.Для светодиода высокой мощности использование этого метода может стать очень неэффективным, и яркость светодиода будет меняться по мере нагрева, так как значение резистора будет меняться по мере того, как он нагревается.Решением этой проблемы является стабилизатор постоянного напряжения постоянного тока (их легко найти, и их часто называют просто драйверами светодиодов). Эти устройства часто могут повышать или понижать входное напряжение в зависимости от потребностей светодиода, но, что наиболее важно, они будут снижать свою выходную мощность, чтобы не превышать установленный вами предел тока.Это означает, что, когда вы включаете его, драйвер будет регулировать светодиод при постоянном напряжении, а затем, когда он нагревается и потребляет все больше и больше тока, как только он достигает порога (скажем, 2 А), он понижает напряжение, чтобы поддерживать максимум.
2А, что намного лучше для здоровья светодиода.Что делать, если у вас недостаточно GPIO? Arduino Uno позволяет использовать до 20 контактов GPIO, так что у вас может быть 20 светодиодов, если вы использовали предыдущие концепции, но тогда у вас нет места для чего-либо еще, а что, если вам нужно еще более 20 светодиодов?
Ну, одно из решений – подключить светодиоды в матричную схему, как показано ниже:
Он использует только 8 GPIO, но позволяет управлять 16 светодиодами, но увеличивает масштаб, т.е.е использование 16 gpio дает 64 светодиода, которыми вы можете управлять. Единственным недостатком является то, что вы должны управлять им столбец за столбцом (или строка за строкой), так что вы действительно можете управлять только 4 светодиодами за раз, но если вы переключаетесь между ними достаточно быстро, вы не можете видеть это человеком. глаз.
То, как это работает, например, если вы хотите, чтобы светодиоды в четвертом столбце и третьей строке вниз (D12) горели, вы должны потянуть GPIO 8 на низкий уровень и GPIO 3 на высокий уровень, что, в свою очередь, только включит светодиод в четвертом столбце и в третьем ряду вниз.
Однако вам нужно будет подтянуть GPIO 1, 2 и 4 к низкому уровню и GPIO 5, 6 и 7, чтобы включить только светодиод D12.Этот метод полезен для быстрого и дешевого способа включения светодиодов, но без внешнего драйвера (о котором будет упомянуто ниже) может наблюдаться заметное мерцание, что часто приводит к более сложным результатам.
Другой способ управлять большим количеством светодиодов – использовать что-то вроде микросхемы PCA9685, которая использует I2C, чтобы дать вам до 16 дополнительных выходов PWM.Вы также можете иметь несколько из них на I2C, если вам нужно больше, но это может ограничить скорость передачи данных. Эти модули PCA9685 часто продаются как сервоприводы, но они работают в режиме от 0 до 1, поэтому вы можете легко использовать их в качестве драйверов светодиодов.
PCA9685, однако, имеет ограничение в 25 мА, что означает, что вы застряли со светодиодами с низким энергопотреблением, хотя вы все равно можете подключить выход к полевому МОП-транзистору и управлять светодиодами с более высокой мощностью, но довольно редко вам нужно использовать так много светодиодов.
питаемые светодиоды.Схема PCA9685 показана ниже, где они являются дополнительными перемычками на A0-A5 для выбора адреса I2C.C1 действует как зарядный пул, поэтому светодиоды могут найти ток для быстрого включения, а C2 действует как развязывающий конденсатор для снижения шума и должен быть помещен как можно ближе к ИС.
Существует множество светодиодных драйверов, многие из которых используют различные типы интерфейсов, такие как последовательный или SPI, но посмотрите вокруг и посмотрите, что вы можете найти. Любой драйвер, который использует интерфейс, а не просто драйвер, означает, что вы можете сэкономить много GPIO, а также снижает сложность, поскольку вам не нужно беспокоиться о программировании пошагового перехода по строкам и столбцам, как то, что было бы необходимо на шаге 4 .
Иногда вам нужно управлять целым набором светодиодов, поэтому вы можете использовать адресуемые светодиоды, такие как WS2812 (обычно используемый адресный светодиод).

Они часто бывают полосами или панелями, но их можно найти как отдельные светодиоды на плате, например, этот
Они работают, обеспечивая светодиоды 5 В (иногда 12 В) и GND, а затем вывод данных. Вывод данных – это одиночный провод, который подключен к выводу GPIO на Arduino. Данные передаются битом на вход данных светодиода, а затем данные снова выводятся на следующий светодиод через выходной контакт светодиода.Данные отправляются таким образом, что каждый светодиод будет получать данные о своем цвете и яркости, чтобы вы могли указать такие вещи, как 3-й светодиод в строке зеленым, а 4-й – оранжевым. Эти светодиоды можно менять на частоте 800 Гц (ограничено тем, сколько вы вставляете в цепочку), и это означает, что вам нужен только один вывод на Arduino.
Со всем этим можно справиться с помощью библиотек, подобных библиотеке Adafruit_NeoPixel, что означает, что вам нужно только указать цвет и яркость, а все остальное она сделает.Такие светодиоды использовались в нашем аркадном проекте, который можно найти здесь.

Мы надеемся, что этот список опций даст вам некоторое представление о том, как лучше управлять светодиодами. Это не полный список вариантов, но он дает вам представление о некоторых из самых простых вариантов. Возможно, вам потребуется больше узнать о том, как лучше реализовать свою идею в конкретном приложении, но у вас должно быть хорошее представление о том, что вам может понадобиться. Выбор правильного способа вождения зависит от опыта, но если вам нужен мой совет:
- Если вы хотите быстро и красиво, используйте адресуемые светодиоды
- Если вам нужно, чтобы он был как можно более ярким (например, фонарь), используйте полевой МОП-транзистор для управления большим светодиодом
- Если вам нужно много-много светодиодов, но вы хотите использовать собственный выбор светодиодов, используйте внешние драйверы, такие как PCA9685, и, если необходимо, пусть каждый выход IC управляет полевым МОП-транзистором, который управляет светодиодом
- Если вам просто нужен простой светодиод, который бы мигал, чтобы сообщить, что он не разбился, просто подключите его напрямую к GPIO с помощью резистора
– Схема подключения Главная улучшить
Схема подключения MosfetЧто нового
Схема подключения Mosfet – подключение транзистора mosfet к транзистору mosfet – простой способ позволить вашему Arduino или другому микроконтроллеру обрабатывать напряжения, превышающие 5 вольт, доступный для каждого контакта, это действительно полезные знания, если вы когда-нибудь захотите водить что-то, что требует значительного MP-класса.
pcard st algocarousel crsl redesign ovy v ovx v mr 18 caption 1 yui3 skin sam ul class df class first bxz bb mr 9 mb 4 shadow fuji 2 bdr 8 bd 1 w 190 fls 0 noimg class wrap textcard w 100p h 100p class content pt 2 pr 10 pl 10 pb 12 lh 1 38x class subtxt class c styl 3 db lh 1 38x fc 35th 1 parts st диод шоттки a транзистор mosfet здесь, я использовал irf510, убедитесь, что используемый mosfet может безопасно обрабатывать напряжение, которое ваш проектор класс bxz bb mr 9 mb 4 shadow fuji 2 bdr 8 bd 1 w 190 fls 0 noimg class wrap textcard w 100p h 100p class content pt 2 пр 1 0 pl 10 pb 12 lh 1 38x class subtxt class c styl 3 d b.Схема подключения Mosfet – lh 1 38x fc 35th 2 МОП-транзистор имеет 3 ножки, описываемые как затвор сток затвор истока – это ножка, которая принимает сигнал от Arduino и защищена от th class bxz bb mr 9 mb 4 shadow fuji 2 bdr 8 bd 1 w 190 fls 0 noimg class wrap textcard w 100p h 100p class content pt 2 pr 10 pl 10 pb 12 lh 1 38x class subtxt class c styl 3 db lh 1 38x fc 35th 3 проводка это относительно просто, но для всех кто только начинает? Я сначала пройду через каждый шаг.
Я снимаю провод, который обеспечит дополнительный класс. Последний spl bxz bb mr 9 mb 4 shadow fuji 2 bdr 8 bd 1 w 190 fls 0 noimg class wrap textcard w 100p h 100p class content pt 2 pr 10 pl 10 pb 12 lh 1 38x class subtxt class c styl 3 db lh 1 38x fc 35th 4 рекомендуется проверить все ваши соединения с помощью мультиметра и убедиться, что все соединения, которые вы сделали, исправны. подключен и что там ul class dd algo algo sr relsrch lst sr data.Схема подключения Mosfet – dae 60267b4beafa0 class ptitle options toggle h4 class title ov ha style ne height 1 3 class ac algo fz l ac 21th lh 24 href https r search yahoo ylt awre199leyzgdncaldlxnyzamevazied r search yahoo ylt awre199leyzgdncaldlxnyzamezlups y29sb4vgdncaldlxnyzamenzamev2vgddlxnyzamev2vgb2v4v2vp2vp2vpv2vgp2 Схема подключения 3a 2f 2fvapoven 2fmosfet 2f rk 2 rs wvdkxhcd0tox6k6 2rs3q9zk66e referrerpo cy origin target blank data dae 60267b4beb02a схема подключения mosfet vapoven a h4 класс fz ms fw m fc 12th icr wr wiring схема ul.
Схема подключения – это метод описания конфигурации установки электрического оборудования, например, электроустановочного оборудования на подстанции на CB, от панели к блоку CB, который охватывает аспекты телеуправления и телесигнализации, телеметрию, все аспекты, которые требуют схемы подключения, используемой для обнаружения помех. , Новое вспомогательное оборудование и т. Д. Схема подключения MOSFET Эта принципиальная схема служит для обеспечения понимания функций и работы установки в деталях, с описанием оборудования / частей установки (в виде символов) и соединений.Схема подключения MOSFET Эта принципиальная схема показывает общее функционирование цепи.
class pd nk algo options hadnz 4 bgc white bd 1 bds s bdc lgray1 bs type1 ptb 1u class db selected class txt a class t1 c dgray c black h bgc lgray3 hdb plr 3u ptb 1u td n td nh href https r search yahoollt awdoa190 ylu y29sbwnizjeecg9zaziednrpzamec2vja3ny rv 2 re 1613163467 ro 10 ru https 3a 2f 2fcc bingj 2fcache aspx 3fq 3dmosfet 2bwiring.
Все его основные компоненты и соединения иллюстрированы графическими символами, расположенными для максимально ясного описания операций, но без учета физической формы различных элементов, компонентов или соединений. Схема подключения mosfet батареи серииide, penyimpanan, резистор Mosfet схема подключения выбор схемы подключения выбор fiocouture it Как мне сделать базовую проводку mosfet? Обмен стеками электротехники Анализ МОП-транзистора как коммутатора со схемой Схема подключения модуля Stryfe к планированию помощи NERF Как построить схему переключателя МОП-транзистора с n-каналом Подключение n-канального МОП-транзистора Проектный концентратор Arduino Bildr Управление высокой мощностью n-канальный МОП-транзистор Arduino
Источник питания переменного тока на основе ШИМ Управление с помощью MOSFET / IGBTПитание от сети – это переменный ток в форме синусоиды.Обычным источником питания для домашних хозяйств является однофазный источник переменного тока. Частота и амплитуда волны переменного тока варьируются от региона к региону, при этом общая частота составляет 50 Гц или 60 Гц, а амплитуда – 110 или 240 В.

Номинальная мощность электрического устройства или прибора определяет мощность, потребляемую им для правильной работы. Что, если мы хотим уменьшить силу света электрической лампочки или запустить двигатель на меньшей скорости? Это может быть достигнуто путем ограничения мощности устройства i.е. мощность меньше максимальной номинальной.
Эта концепция ограничения мощности, подаваемой на устройство, известна как управление мощностью переменного тока. Управление мощностью переменного тока позволяет нам эффективно использовать доступную мощность для различных приложений.
Существует два типа управления мощностью переменного тока: двухпозиционное управление модуляцией с пропуском импульсов и управление фазой. При двухпозиционном управлении нагрузка подключается к источнику переменного тока на короткий промежуток времени, а питание переменного тока отключается на некоторый промежуток времени.
Устройство быстрого переключения, такое как тиристор, используется для подключения и отключения нагрузки от источника переменного тока.
В методе управления фазой нагрузка подключается к источнику переменного тока на определенный период обоих полупериодов.Здесь спроектировано управление мощностью переменного тока на основе метода ШИМ, которое представляет собой тип управления включением-выключением. Схема регулирует мощность переменного тока, подаваемую на любую нагрузку, такую как электрическая лампочка, двигатель, усилители и т. Д.
Принципиальная схемаКомпоненты
Описание компонента
Плата Arduino Uno
Это макетная плата на основе микроконтроллера.Цель платы Arduino в этом проекте – генерировать необходимый сигнал ШИМ, а также управлять рабочим циклом сигнала ШИМ с помощью переключателей для управления выходной мощностью, подаваемой на лампочку.
Один из контактов цифрового ввода / вывода используется как выход ШИМ, а четыре других вывода цифрового ввода / вывода используются как входы от переключателей.
ГБPC 610
Это двухполупериодный выпрямитель мостового типа, используемый для преобразования переменного тока в постоянный.

IRGP4063
Это IGBT (биполярный транзистор с изолированным затвором) с номиналом 600 В и 96 А с максимальной рассеиваемой мощностью 330 Вт.Назначение IGBT в этой схеме – действовать как переключатель для включения и выключения источника питания в соответствии с рабочим циклом PWM.
CNY65
Это оптронная ИС с фототранзистором, который оптически соединен со светодиодом (излучается инфракрасный свет). Он используется для изоляции цепи слабого сигнала ШИМ от высоковольтного и сильноточного транзистора (IGBT или MOSFET).
рабочая
Целью этой схемы является управление мощностью переменного тока, подаваемой на электрическое устройство, такое как лампочка, с помощью синусоидальной волны переменного тока с широтно-импульсной модуляцией.Электропитание переменного тока (240 В при 50 Гц) подается на мостовой выпрямитель (BR1). Это дополнительно исправляется с помощью диода D1 и схемы фильтра, образованной резистором R1 и конденсатором C1.
Выход этого отфильтрованного сигнала представляет собой сигнал постоянного тока, который подается на оптопару как напряжение постоянного тока.
Лампочка подключена последовательно к мосту и источнику питания.Плата Arduino Uno используется для генерации волны ШИМ. Четыре переключателя используются с Arduino для выбора различных рабочих циклов сигнала ШИМ.
Четыре переключателя, связанные с Arduino, обеспечивают рабочие циклы 0%, 25%, 50% и 75%. Когда ни один переключатель не нажат, на лампочку подается максимальная мощность.
ШИМ-сигнал от микроконтроллера (Arduino) подается на вход оптопары (CNY65) с транзистором в оптопаре, подключенным к постоянному напряжению от выпрямителя для быстрой проводимости.
Резистор (R5) используется последовательно с оптопарой для защиты ИК-излучающего диода в оптопаре.Резистор R4 используется для уменьшения всплесков переключения. Назначение оптопары – изолировать сигнал ШИМ низкого напряжения от большого напряжения и тока в транзисторе.
Выход оптопары – это тот же сигнал ШИМ от микроконтроллера (Arduino), который будет действовать как входной сигнал, подаваемый на затвор транзистора.

Транзистор должен быть высокоскоростным переключающим устройством, способным выдерживать большие мощности. Следовательно, можно использовать силовой MOSFET или IGBT. При работе с MOSFET и PWM важно помнить, что MOSFET остается на
.Как можно использовать ШИМ для управления мощностью переменного тока? Самый эффективный способ управления мощностью переменного тока – настроить частоту сигнала переменного тока.Рассмотрим ситуацию, когда между электрическим устройством, таким как лампочка, и источником питания находится переключатель.
Если переключатель включен (или замкнут) на 2 секунды и выключен (или разомкнут) в течение 2 секунд, то потребление энергии снижается на 50%.
Если переключение происходит настолько быстро, что человеческий глаз не может его обнаружить, то лампочка будет светиться непрерывно с половинной яркостью и потреблять только 50% энергии. В качестве переключателя используется IGBT или MOSFET, а действие переключения транзистора управляется импульсом.

Период включения (высокий) и выключенный (низкий) импульса будет определять, включен или выключен транзистор и, следовательно, управлять мощностью переменного тока, и именно так сигнал ШИМ используется в управлении мощностью переменного тока.
Периоды включения и выключения волны ШИМ определяют коэффициент, называемый рабочим циклом, и это важный параметр в управлении мощностью.
ШИМ-волна с коэффициентом заполнения 50% обеспечивает только 50% максимальной мощности, а ШИМ-сигнал с коэффициентом заполнения 33% обеспечивает только 33% максимальной мощности.
При выборе коммутационного устройства важно учитывать то, что оно должно обеспечивать быстрое переключение, а также выдерживать большую мощность.
Примечание
- Указанную здесь схему можно использовать с лампочками. Индуктивные нагрузки, такие как двигатели, использовать нельзя, поскольку в цепи присутствует смещение постоянного тока.
- Можно использовать схему обнаружения пересечения нуля, но при этом микроконтроллер может быть очень загружен, поскольку он должен постоянно отслеживать пересечение нуля.






Многие светодиоды мощностью 10 Вт работают от 12 В, а почти все светодиоды мощностью 100 Вт работают от 30 В или более, используя несколько ампер, поэтому запуск их от GPIO не очень много.
С маломощными вещами все будет хорошо, если вы будете использовать стандартные шины 5 В / 3,3 В на устройстве с токоограничивающим резистором, как показано в шаге 1. Источник питания для этого – постоянное напряжение, то есть он пытается поддерживать напряжение на уровне постоянный уровень и текущие изменения.Для светодиода высокой мощности использование этого метода может стать очень неэффективным, и яркость светодиода будет меняться по мере нагрева, так как значение резистора будет меняться по мере того, как он нагревается.
Однако вам нужно будет подтянуть GPIO 1, 2 и 4 к низкому уровню и GPIO 5, 6 и 7, чтобы включить только светодиод D12.
питаемые светодиоды.

pcard st algocarousel crsl redesign ovy v ovx v mr 18 caption 1 yui3 skin sam ul class df class first bxz bb mr 9 mb 4 shadow fuji 2 bdr 8 bd 1 w 190 fls 0 noimg class wrap textcard w 100p h 100p class content pt 2 pr 10 pl 10 pb 12 lh 1 38x class subtxt class c styl 3 db lh 1 38x fc 35th 1 parts st диод шоттки a транзистор mosfet здесь, я использовал irf510, убедитесь, что используемый mosfet может безопасно обрабатывать напряжение, которое ваш проектор класс bxz bb mr 9 mb 4 shadow fuji 2 bdr 8 bd 1 w 190 fls 0 noimg class wrap textcard w 100p h 100p class content pt 2 пр 1 0 pl 10 pb 12 lh 1 38x class subtxt class c styl 3 d b.
Я снимаю провод, который обеспечит дополнительный класс. Последний spl bxz bb mr 9 mb 4 shadow fuji 2 bdr 8 bd 1 w 190 fls 0 noimg class wrap textcard w 100p h 100p class content pt 2 pr 10 pl 10 pb 12 lh 1 38x class subtxt class c styl 3 db lh 1 38x fc 35th 4 рекомендуется проверить все ваши соединения с помощью мультиметра и убедиться, что все соединения, которые вы сделали, исправны. подключен и что там ul class dd algo algo sr relsrch lst sr data.
class pd nk algo options hadnz 4 bgc white bd 1 bds s bdc lgray1 bs type1 ptb 1u class db selected class txt a class t1 c dgray c black h bgc lgray3 hdb plr 3u ptb 1u td n td nh href https r search yahoollt awdoa190 ylu y29sbwnizjeecg9zaziednrpzamec2vja3ny rv 2 re 1613163467 ro 10 ru https 3a 2f 2fcc bingj 2fcache aspx 3fq 3dmosfet 2bwiring.
Все его основные компоненты и соединения иллюстрированы графическими символами, расположенными для максимально ясного описания операций, но без учета физической формы различных элементов, компонентов или соединений. Схема подключения mosfet батареи серии
В методе управления фазой нагрузка подключается к источнику переменного тока на определенный период обоих полупериодов.
Лампочка подключена последовательно к мосту и источнику питания.


